海南省2023-2024学年高三下学期学业水平诊断(四)生物试题
展开1.答题前,考生务必将自己的姓名、考生号填写在试卷和答题卡上,并将考生号条形码粘贴在答题卡上的指定位置。
2.回答选择题时,选出每小题答案后,用铅笔把答题卡对应题目的答案标号涂黑。如需改动,用橡皮擦干净后,再选涂其他答案标号。回答非选择题时,将答案写在答题卡上。写在本试卷上无效。
3.考试结束后,将本试卷和答题卡一并交回。
一、选择题:本题共15小题,每小题3分,共45分。在每小题给出的四个选项中,只有一项是符合题目要求的。
1. 乳酸菌和酵母菌都属于单细胞生物,前者可用于酸奶的制作,后者可用于酿酒、制作面包等。下列有关叙述正确的是( )
A. 利用乳酸菌发酵制作酸奶时要定期排放二氧化碳
B. 利用酵母菌酿酒的过程中,发酵装置应始终保持密闭
C. 乳酸菌和酵母菌都有RNA和蛋白质组成的核糖体
D. 二者的遗传物质都是DNA,都与蛋白质结合组成染色体
2. 糖类和脂质是我们食物中重要的营养成分,对维持细胞的结构和功能具有重要作用。下列有关糖类和脂质的叙述,正确的是( )
A. 葡萄糖、蔗糖和麦芽糖都能被人体直接吸收并利用
B. 肝糖原的合成、分解与血糖浓度的平衡密切相关
C. 磷脂、纤维素和几丁质都是构成细胞壁的重要成分
D. 在人体内,糖类和脂肪是可以大量相互转化的
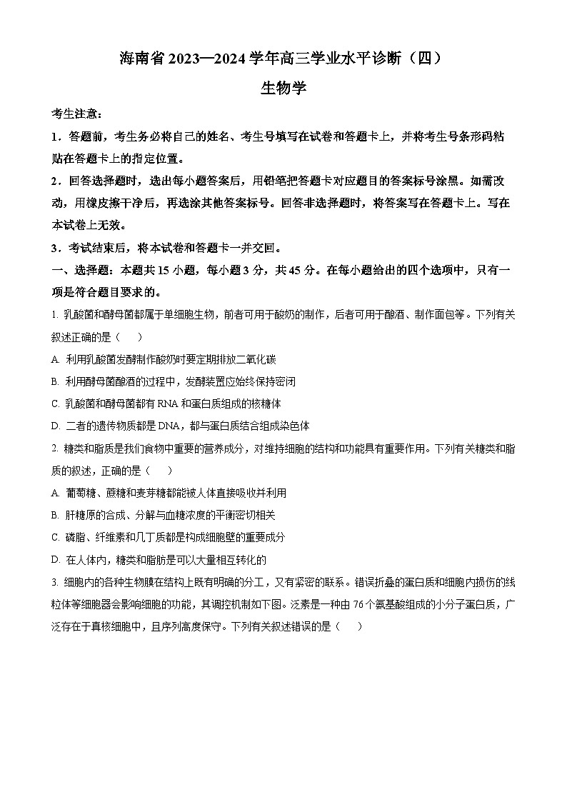
3. 细胞内的各种生物膜在结构上既有明确的分工,又有紧密的联系。错误折叠的蛋白质和细胞内损伤的线粒体等细胞器会影响细胞的功能,其调控机制如下图。泛素是一种由76个氨基酸组成的小分子蛋白质,广泛存在于真核细胞中,且序列高度保守。下列有关叙述错误的是( )
A. 不同真核细胞中泛素的氨基酸分子间靠肽键连接
B. 被泛素标记的蛋白质或细胞器会与自噬受体结合
C. 吞噬泡中的物质被高尔基体内的酸性水解酶降解
D. 敲除泛素基因会导致细胞不能发挥正常的生理功能
4. 有实验证明中药提取物补骨脂异黄酮(crylin)通过抑制mTOR(一种与自噬活动有关的特异性蛋白)通路来延长寿命,可减缓人脐静脉内皮细胞的衰老过程。实验表明,在饮食中添加crylin可显著延长高脂饲料喂养的老年小鼠的寿命,与对照组小鼠相比,crylin喂养组小鼠在102周时的死亡率降低了20%,且crylin喂养组小鼠随着年龄的增长具有更好的运动能力,小鼠的血脂参数也降低了。下列有关叙述错误的是( )
A. 细胞衰老的过程中会出现物质运输功能降低等现象
B. crylin喂养可能会改善衰老过程中与代谢有关的不良状况
C. 若抑制mTOR基因的表达,则可能会加速细胞的衰老
D. crylin可用于缓解高脂饮食引起的肥胖、高脂血症等
5. 2023年6月,海南省昌江黎族自治县的海尾国家湿地公园首次记录到6只紫水鸡幼鸟同框觅食的场景。紫水鸡是国家二级重点保护野生动物,在我国多栖息于亚热带湖泊周围的沼泽地和芦苇丛中,以昆虫、软体动物、水草等为食。下列有关叙述正确的是( )
A. 海尾国家湿地公园中所有的生物构成一个生态系统
B. 紫水鸡等消费者能加快海尾国家湿地公园的物质循环
C. 紫水鸡的同化量包括其粪便和残骸中流向分解者的能量
D. 湿地生态修复最重要措施应该是禁止对其进行开发利用
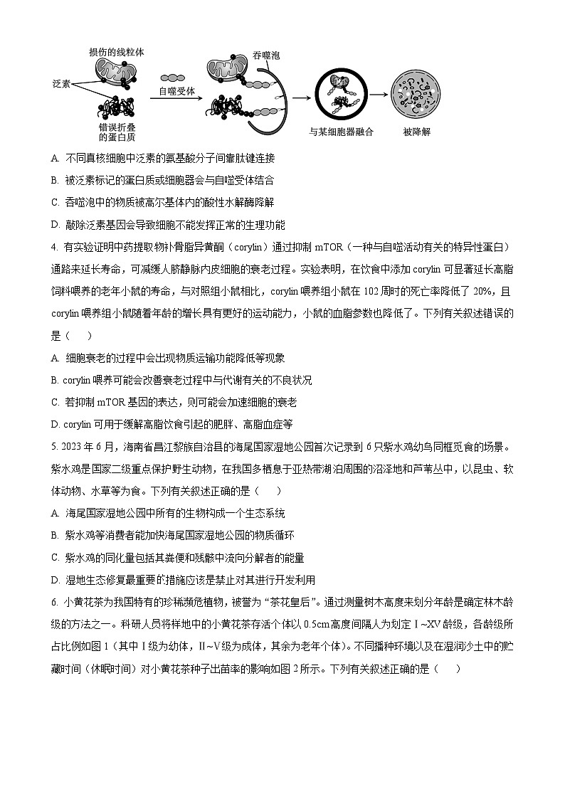
6. 小黄花茶为我国特有的珍稀濒危植物,被誉为“茶花皇后”。通过测量树木高度来划分年龄是确定林木龄级的方法之一。科研人员将样地中的小黄花茶存活个体以0.5cm高度间隔人为划定Ⅰ~XV龄级,各龄级所占比例如图1(其中Ⅰ级为幼体,Ⅱ~Ⅴ级为成体,其余为老年个体)。不同播种环境以及在湿润沙土中的贮藏时间(休眠时间)对小黄花茶种子出苗率的影响如图2所示。下列有关叙述正确的是( )
A. 调查小黄花茶种群密度时应在密集处选取样方
B. 据图1推测,该小黄花茶种群的出生率大于死亡率
C. 分析图2,原生地土壤中含水量较高,小黄花茶种子出苗率较低
D. 播种前对林地和苗圃清除凋落物并翻土处理,小黄花茶的出苗率较高
7. 我国科学家首次在猪体内培育出人源中期肾脏,是世界范围内首次报告人源化功能器官异种体内培育案例。本次研究利用新型人诱导多能干细胞与优化的胚胎补偿技术体系相结合,在肾脏缺陷猪模型体内实现了人源化中肾的异种体内培育。下列有关叙述错误的是( )
A. 人诱导多能干细胞只能分化成特定的细胞或组织
B. 培养新型人诱导多能干细胞时,需要定期更换培养液
C. 若新型人诱导多能干细胞来源于患者,则可避免免疫排斥问题
D. 据题可知,异种动物体内培育人源化功能器官具有可行性
8. 正常机体通过调节作用,使各个器官、系统协调活动,共同维持内环境的相对稳定状态。如图所示为细胞1、2、3及其生活的液体环境Z、X、Y之间的相互关系。下列有关叙述正确的是( )
A. 细胞2可能是淋巴细胞,在脾脏中产生、分化、发育并成熟
B. 细胞3可能是红细胞,红细胞衰老后控制其凋亡的基因才开始表达
C. 一次性过量饮水会使细胞1肿胀,可采用静脉注射一定浓度氯化钠注射液治疗
D. 液体Y和Z中各成分的含量相同,液体X中的免疫细胞也参与内环境稳态的维持
9. 2023年,海南成功完成首例儿童心脏移植,填补省内空白。器官移植的目的是用来自供体的健康器官替代损坏的或功能丧失的器官。提供器官的一方为器官移植的供体,接受器官的一方为器官移植的受体。下列有关叙述正确的是( )
A. 移植的心脏不能存活的原因主要是其作为抗原被机体内的抗体攻击
B. 肝衰竭患者可能因疾病状态、年龄等问题而不适合接受器官移植
C. 为防止患者术后感染,进行器官移植后患者应使用免疫抑制剂
D. 器官移植的成败主要取决于供体与受体的HLA是否完全一致
10. 褪黑素是由哺乳动物松果体产生的一种激素,其具有缩短入睡时间、延长睡眠时间的作用,对睡眠有调整作用。随着年龄的增加,机体内的褪黑素逐渐减少。褪黑素分泌调节过程如图所示。下列有关叙述错误的是( )
A. 下丘脑细胞有褪黑素受体,褪黑素分泌增加会抑制下丘脑的相关功能
B. 对于某些有失眠困扰的人,可以通过适量注射褪黑素来缓解失眠症状
C. 老年人睡眠时间短的原因是控制褪黑素受体合成的基因表达量减少
D. 夜间玩手机导致失眠与光刺激导致褪黑素分泌量减少有关
11. 物种形成是新物种从旧物种中分化出来的过程。邻地物种形成的过程(如下图)与异地物种形成的过程大致相同。下列有关叙述正确的是( )
A. 若1和3仍为同一物种,则它们具有相同的种群基因库
B. 东北虎和华南虎这两个亚种由于形态结构差异明显而不能互相交配
C. 分布两端的亚种(1与5)通过长期的遗传差异的积累,可能会产生生殖隔离
D. 与异地物种形成相比,邻地物种形成方式一般是渐变的,可能需要的时间更短
12. 组蛋白乙酰化可破坏染色质中组蛋白和DNA之间的紧密结合。若阻碍去乙酰化酶的功能,则可抑制癌细胞的增殖和分化,可用于急性早幼粒细胞性白血病、非何杰金氏淋巴瘤的治疗等。下列有关叙述正确的是( )
A. 去乙酰化酶可提高组蛋白去乙酰化所需的活化能
B. 与正常细胞相比,癌细胞能在适宜条件下无限增殖
C. 组蛋白乙酰化会引起基因中的脱氧核苷酸序列发生改变而导致基因突变
D. 利用X射线照射治疗癌症时,使用组蛋白去乙酰化酶抑制剂会使治疗效果减弱
13. 真核生物与原核生物都离不开基因,它储存着生长、发育、凋亡等几乎全部生命过程的信息。如图为真核细胞的基因结构,外显子能够编码蛋白质而内含子不能。下列有关叙述错误的是( )
A. 真核细胞的基因中,两条链上的碱基总是嘌呤与嘧啶配对
B. 启动子中富含A—T,便于解旋酶催化氢键断裂形成单链以启动转录
C. 图示基因转录区模板链转录形成的RNA不能直接作为翻译的模板
D. 基因表达蛋白质时,核糖体沿着mRNA移动读取其上密码子
14. 《神农本草经》记载:“金银花性寒味甘,具有清热解毒、凉血化瘀之功效,主治外感风热、瘟病初起、疮疡疔毒、红肿热痛、便脓血等。”自然条件下,金银花种子休眠特性较强,不经处理时发芽率仅为19%。对金银花种子低温层积处理(将种子与湿沙混合,置于4°C)后能有效快速解除种子休眠,提高在室温下的萌发率。金银花种子的萌发主要与赤霉素(GA)、脱落酸(ABA)等植物激素有关。为确定低温层积作用机制,某科研人员测定了低温层积处理种子内源激素的含量,实验结果如下图。下列有关叙述错误的是( )
A. GA和ABA在调节金银花种子萌发方面的作用相抗衡
B. 低温层积可体现温度这一环境因素对种子萌发的影响
C. 低温层积处理60d后金银花种子萌发率即达到最大值
D. 农业上可给种子施加植物生长调节剂以促进萌发
15. 番茄细菌性斑点病会破坏番茄口味、降低产量。番茄的抗病和易感病为一对相对性状。利用番茄纯合抗病品系甲培育出两种纯合突变体,突变体1表现为中度易感病(患病程度介于抗病和易感病之间),突变体2表现为易感病。研究人员进行了如下杂交实验,结果见下表。下列有关叙述错误的是( )
A. 若用突变体1和突变体2杂交,则后代可能都是突变体
B. 1组中F1与突变体1杂交后代中不会出现易感病植株
C. 2组中F2的抗病植株自由交配后代中抗病:易感病=8:1
D. 1组和2组中F1自交后代出现性状分离都与基因重组有关
二、非选择题:本题共5小题,共55分。
16. 研究发现,当植物受到重金属胁迫时,叶绿素含量显著降低,叶绿体内光合酶含量降低,叶片气孔关闭,影响植物进行光合作用。请回答下列问题:
(1)实验室中常用______(试剂)分离植物叶片中叶绿素等光合色素,原理是____________。用无水乙醇提取出的光合色素置于适宜的光照条件下______(填“能”或“不能”)进行光反应。
(2)与重金属胁迫前相比,植物受到重金属胁迫后光合速率下降的主要机制是____________(答出3点)。
(3)植物受到重金属胁迫后,体内DNA甲基化水平会发生改变。某研究人员利用生长状态相同的植物幼苗进行实验,结果如图所示。
请据图简述该实验过程:____________。
据图可得出的结论:______。
17. 学习和记忆是动物早期进化过程中就建立起来的基本生物学属性。为揭示睡眠对记忆的影响,科研人员采用一种间隔的、重复的丁酮(由致病菌发出的具有吸引力的气味)训练模式让线虫建立记忆,再通过评估睡眠特征来判断线虫是否进入睡眠状态。研究发现,线虫经丁酮训练后睡眠增多,感知丁酮的AWC嗅觉神经元与相关神经元间的突触数量也增多。请回答下列问题:
(1)学习和记忆是脑的高级功能,是由多个脑区和______参与。临时记住某个验证码属于记忆过程四个阶段中的______。AWC嗅觉神经元的树突数量多,有利于______。
(2)兴奋在AWC嗅觉神经元与相关神经元间的突触处的传递是______(填“单向”“双向”或“不定向”)的,原因是____________。
(3)NO是体内发现的第一个气体性神经递质,对大脑发育、记忆形成及行为均有复杂影响,抑制NO的合成会产生健忘、空间认识障碍等。当需要时,精氨酸就会产生NO,NO仅需要穿过细胞膜的磷脂部分就可以扩散离开轴突,并进入临近的细胞中直接作用于靶酶。NO作为气体性神经递质,在运输过程、作用机制等方面均与其他神经递质有所不同。NO与其他神经递质的区别体现在____________(答出2点)。
18. 油菜是我国重要的油料作物,适当降低其株高有利于抗倒伏及机械化收割。某研究小组利用纯种高秆甘蓝型油菜Z,通过诱变培育出一批能够稳定遗传的半矮秆突变体S,为进一步研究其遗传机制进行了下表实验,并得到如下表数据。请回答下列问题:
(1)实验一和实验二的杂交方式互为______,油菜株高的遗传是由______对独立遗传的等位基因控制的,判断依据是____________。
(2)实验三F2中半矮秆的基因型与突变体S的基因型______(填“相同”或“不同”)。实验三F1产生______种配子,且比例为______,其细胞学基础是____________。
(3)若实验二F2的高秆植株自交,则F2高秆植株中子代不发生性状分离的个体所占的比例为______。若实验三中的F2高秆植株自由交配,则后代中高秆:半矮秆=____________。
19. 海南坚持生态立省不动摇,持续以更大的决心和力度推进生态环境保护和生态文明建设工作,牢固树立和全面践行“绿水青山就是金山银山”的理念。海南热带雨林国家公园五指山片区共有国家一级保护野生植物6种,海南特有植物284种,陆栖脊椎野生动物345种,鱼类67种,昆虫1700余种,国家一级保护野生动物9种。请回答下列问题:
(1)题述体现了生物多样性中的______。海南热带雨林群落中植物的分层与______有关,这种分层现象的意义是____________。
(2)热带雨林中植物生长茂盛,凋落物多,但土壤中有机质含量低。请分析在高温、高湿的环境下土壤中有机质含量低的原因是____________。
(3)珊瑚礁是由成千上万的珊瑚虫骨骼组成的,造礁珊瑚虫需要的有机物部分依靠与珊瑚虫生活在一起的虫黄藻提供。随着富营养化程度的加深,大型海藻覆盖率呈上升趋势。据此分析,水体富营养化导致珊瑚礁退化的原因是____________。
20. “玉米的祖先”——大刍草经过9000多年人工驯化,被改造成现代玉米,成为世界上最高产的农作物之一。中国科学院的科学家经过不懈努力,从野生玉米中成功找回玉米人工驯化过程中丢失的一个控制高蛋白含量的优良基因THP9,克隆出来并将此基因导入玉米细胞的染色体上,使玉米蛋白含量大幅提高并在三亚南繁基地进行了大规模田间试验。请回答下列问题:
(1)扩增优良基因THP9常使用______技术,主要依据的原理是______。扩增时,需在DNA聚合酶催化下,在引物______端进行DNA链的延伸。
(2)利用野生玉米的优良基因THP9并将其导入玉米自交系培育转基因玉米的主要四个步骤是目的基因的筛选与获取、______、______、目的基因的检测与鉴定。在该过程中,需要将优良基因THP9插入启动子与终止子之间,其目的是______。
(3)将从新鲜的玉米叶片上取下的圆形小片与农杆菌共培养,筛选转化细胞并生成转基因植株。欲从个体水平检测转基因玉米是否培育成功,实验方法是____________。
(4)若转基因玉米体内含两个THP9基因,且其自交后代全部表现为高蛋白子代,则说明______。杂交组合
F1植株数量/株
F1自交得到的F2植株数量/株
抗病
中度易感病
易感病
抗病
中度易感病
易感病
1组:品系甲×突变体1
17
0
0
36
11
0
2组:品系甲×突变体2
27
0
0
25
0
7
实验
亲本
F1交配方式
F2表型
母本
父本
高秆
半矮秆
一
S
Z
F1自交
515
34
二
Z
S
F1自交
596
40
三
S
Z
F1×S
211
69
Z
S
F1×S
210
70
海南省2023—2024学年高三学业水平诊断(四)
生物学
考生注意:
1.答题前,考生务必将自己的姓名、考生号填写在试卷和答题卡上,并将考生号条形码粘贴在答题卡上的指定位置。
2.回答选择题时,选出每小题答案后,用铅笔把答题卡对应题目的答案标号涂黑。如需改动,用橡皮擦干净后,再选涂其他答案标号。回答非选择题时,将答案写在答题卡上。写在本试卷上无效。
3.考试结束后,将本试卷和答题卡一并交回。
一、选择题:本题共15小题,每小题3分,共45分。在每小题给出的四个选项中,只有一项是符合题目要求的。
1. 乳酸菌和酵母菌都属于单细胞生物,前者可用于酸奶的制作,后者可用于酿酒、制作面包等。下列有关叙述正确的是( )
A. 利用乳酸菌发酵制作酸奶时要定期排放二氧化碳
B. 利用酵母菌酿酒过程中,发酵装置应始终保持密闭
C. 乳酸菌和酵母菌都有RNA和蛋白质组成的核糖体
D. 二者的遗传物质都是DNA,都与蛋白质结合组成染色体
【答案】C
【解析】
【分析】醋酸菌为原核生物,酵母菌为真核生物。原核细胞和真核细胞最本质的区别是有无以核膜为界限的细胞核,其共同点是都有膜、细胞质,都以 DNA 作为遗传物质。
【详解】A、乳酸菌为严格厌氧微生物,进行无氧呼吸只生成乳酸,没有二氧化碳的产生,A错误;
B、酿酒过程中,先通气让酵母菌大量繁殖,后密闭让其进行无氧呼吸产生酒精,B错误;
C、乳酸菌为原核生物,酵母菌为真核生物,两者都有核糖体,核糖体由rRNA和蛋白质组成,C正确;
D、乳酸菌属于原核生物,原核细胞中没有染色体,D错误。
故选C。
2. 糖类和脂质是我们食物中重要营养成分,对维持细胞的结构和功能具有重要作用。下列有关糖类和脂质的叙述,正确的是( )
A. 葡萄糖、蔗糖和麦芽糖都能被人体直接吸收并利用
B. 肝糖原的合成、分解与血糖浓度的平衡密切相关
C. 磷脂、纤维素和几丁质都是构成细胞壁的重要成分
D. 在人体内,糖类和脂肪是可以大量相互转化的
【答案】B
【解析】
【分析】糖类分为单糖、二糖和多糖,葡萄糖、核糖、脱氧核糖等不能水解的糖称为单糖,由2个单糖脱水缩合形成的糖称为二糖,多糖有淀粉、纤维素和糖原,糖原是动物细胞的储能物质,淀粉是植物细胞的储能物质,纤维素是植物细胞壁的成分。
【详解】A、蔗糖和麦芽糖是二糖,需经过消化分解为单糖后才能被吸收,A错误;
B、当血糖浓度高于正常水平时,葡萄糖合成糖原储存起来,当血糖浓度低于正常水平时,肝糖原分解成葡萄糖,以维持血糖浓度的相对稳定,B正确;
C、磷脂是构成细胞膜的重要成分,纤维素是植物细胞细胞壁的主要成分,几丁质是真菌细胞壁的主要成分,也广泛存在于甲壳类动物和昆虫的外骨骼中,C错误;
D、糖类在供应充足的情况下,可以大量转化为脂肪,但脂肪只在糖类代谢发生障碍引起供能不足时,才会分解供能,而且不能大量转化为糖类,D错误。
故选B。
3. 细胞内的各种生物膜在结构上既有明确的分工,又有紧密的联系。错误折叠的蛋白质和细胞内损伤的线粒体等细胞器会影响细胞的功能,其调控机制如下图。泛素是一种由76个氨基酸组成的小分子蛋白质,广泛存在于真核细胞中,且序列高度保守。下列有关叙述错误的是( )
A. 不同真核细胞中泛素的氨基酸分子间靠肽键连接
B. 被泛素标记的蛋白质或细胞器会与自噬受体结合
C. 吞噬泡中的物质被高尔基体内的酸性水解酶降解
D. 敲除泛素基因会导致细胞不能发挥正常的生理功能
【答案】C
【解析】
【分析】溶酶体内含有多种水解酶,能分解衰老、损伤的细胞器,吞噬并杀死侵入细胞的病毒或病菌。水解酶的化学本质是蛋白质,在核糖体中合成。
【详解】A、泛素是一种小分子蛋白质,蛋白质中的氨基酸之间靠肽键连接,A正确;
B、据图可知,被泛素标记的错误折叠的蛋白质或损伤的细胞器会与自噬受体结合,B正确;
C、吞噬泡与溶酶体融合,吞噬泡中的物质会被溶酶体中的水解酶降解,C错误;
D、若敲除泛素基因,则泛素不能合成,错误折叠的蛋白质和细胞内损伤的线粒体等细胞器不能被清除,会导致细胞不能发挥正常的生理功能,D正确。
故选C。
4. 有实验证明中药提取物补骨脂异黄酮(crylin)通过抑制mTOR(一种与自噬活动有关的特异性蛋白)通路来延长寿命,可减缓人脐静脉内皮细胞的衰老过程。实验表明,在饮食中添加crylin可显著延长高脂饲料喂养的老年小鼠的寿命,与对照组小鼠相比,crylin喂养组小鼠在102周时的死亡率降低了20%,且crylin喂养组小鼠随着年龄的增长具有更好的运动能力,小鼠的血脂参数也降低了。下列有关叙述错误的是( )
A. 细胞衰老的过程中会出现物质运输功能降低等现象
B. crylin喂养可能会改善衰老过程中与代谢有关的不良状况
C. 若抑制mTOR基因的表达,则可能会加速细胞的衰老
D. crylin可用于缓解高脂饮食引起的肥胖、高脂血症等
【答案】C
【解析】
【分析】衰老细胞的主要特征:(1)细胞内水分减少,细胞萎缩,体积变小,但细胞核体积增大,染色质固缩,染色加深;(2)细胞膜通透性功能改变,物质运输功能降低;(3)细胞色素随着细胞衰老逐渐累积;(4)有些酶的活性降低;(5)呼吸速度减慢,新陈代谢减慢。
【详解】A、 细胞衰老的过程中,细胞膜通透性会改变使物质运输功能降低,A正确;
B、与对照组小鼠相比,crylin喂养组小鼠随着年龄的增长具有更好的运动能力,小鼠的血脂参数也降低了,说明crylin喂养可能会改善衰老过程中与代谢有关的不良状况,有利于延缓生理性衰老的正常进程,B正确;
C、mTOR是一种与自噬活动有关的特异性蛋白,若抑制mTOR基因的表达,则将有助于延缓细胞的衰老,C错误;
D、与对照组小鼠相比,crylin喂养组小鼠随着年龄的增长具有更好的运动能力,小鼠的血脂参数也降低了,说明crylin喂养可用于缓解高脂饮食引起的肥胖、高脂血症等,D正确。
故选C。
5. 2023年6月,海南省昌江黎族自治县的海尾国家湿地公园首次记录到6只紫水鸡幼鸟同框觅食的场景。紫水鸡是国家二级重点保护野生动物,在我国多栖息于亚热带湖泊周围的沼泽地和芦苇丛中,以昆虫、软体动物、水草等为食。下列有关叙述正确的是( )
A. 海尾国家湿地公园中所有的生物构成一个生态系统
B. 紫水鸡等消费者能加快海尾国家湿地公园的物质循环
C. 紫水鸡的同化量包括其粪便和残骸中流向分解者的能量
D. 湿地生态修复最重要的措施应该是禁止对其进行开发利用
【答案】B
【解析】
【分析】生态系统能量的知识点:
生态系统的总能量:生产者固定的全部太阳能。
流入一个营养级的能量是指被这个营养级的生物所同化的全部能量。
能量的来路:①生产者的能量主要来自太阳能;②其余各营养级的能量来自上一营养级所同化的能量。
能量的去路:①自身呼吸消耗、转化为其他形式的能量和热能;②流向下一营养级;③残体、粪便等被分解者分解;④未被利用。即一个营养级所同化的能量=呼吸消耗的能量+被下一营养级同化的能量+分解者利用的能量+未被利用的能量。
【详解】A、生态系统是指生物群落与他的无机环境相互形成的统一整体,海尾国家湿地公园中所有的生物不能构成一个生态系统,A错误;
B、消费者能够加快生态系统的物质循环,故紫水鸡等消费者能加快海尾国家湿地公园的物质循环,B正确;
C、紫水鸡的同化量包括呼吸消耗的能量和用于生长、发育与繁殖的能量,紫水鸡粪便中的能量属于上一个营养级中的能量,C错误;
D、在湿地生态恢复过程中,可采取相关的保护措施,同时对湿地进行合理的开发和利用,D错误。
故选B。
6. 小黄花茶为我国特有的珍稀濒危植物,被誉为“茶花皇后”。通过测量树木高度来划分年龄是确定林木龄级的方法之一。科研人员将样地中的小黄花茶存活个体以0.5cm高度间隔人为划定Ⅰ~XV龄级,各龄级所占比例如图1(其中Ⅰ级为幼体,Ⅱ~Ⅴ级为成体,其余为老年个体)。不同播种环境以及在湿润沙土中的贮藏时间(休眠时间)对小黄花茶种子出苗率的影响如图2所示。下列有关叙述正确的是( )
A. 调查小黄花茶种群密度时应在密集处选取样方
B. 据图1推测,该小黄花茶种群的出生率大于死亡率
C. 分析图2,原生地土壤中含水量较高,小黄花茶种子出苗率较低
D. 播种前对林地和苗圃清除凋落物并翻土处理,小黄花茶的出苗率较高
【答案】D
【解析】
【分析】1、调查种群密度常用的方法包括标记重捕法和样方法,其中样方法是估算植物和活动范围小、活动能力弱的的动物种群密度最常用的方法之一。
2、年龄结构是指各年龄组个体数量在种群中所占的比例关系,可用年龄金字塔表示。通常把种群分成生殖前期、生殖期、生殖后期三个年龄组。年龄金字塔一般可分为增长型、稳定型、衰退型三种类型。
【详解】A、调查种群密度在选取样方时,要注意随机取样,以避免人为因素对实验结果的干扰,A错误;
B、由图1可知,Ⅰ级为幼体,Ⅱ~Ⅴ级为成体,其余为老年个体,处于生殖前期的个体数远少于生殖后期的个体数,故该种群的出生率小于死亡率,B错误;
C、分析图2可知,小黄花茶种子在湿润沙土中的贮藏时间越长,出苗率越高,推测原生地中小黄花茶种子出苗率较低的原因可能是原生地土壤含水量较少、透气性低等,C错误;
D、结合图2可知,播种前对林地和苗圃清除凋落物并翻地处理,小黄花茶种子出苗率较高,D正确。
故选D。
7. 我国科学家首次在猪体内培育出人源中期肾脏,是世界范围内首次报告人源化功能器官异种体内培育案例。本次研究利用新型人诱导多能干细胞与优化的胚胎补偿技术体系相结合,在肾脏缺陷猪模型体内实现了人源化中肾的异种体内培育。下列有关叙述错误的是( )
A. 人诱导多能干细胞只能分化成特定的细胞或组织
B. 培养新型人诱导多能干细胞时,需要定期更换培养液
C. 若新型人诱导多能干细胞来源于患者,则可避免免疫排斥问题
D. 据题可知,在异种动物体内培育人源化功能器官具有可行性
【答案】A
【解析】
【分析】1、在体外培养细胞时,必须保证环境是无菌、无毒的,即需要对培养液和所有培养用具进行灭菌处理以及在无菌环境下进行操作。培养液还需要定期更换,以便清除代谢物,防止细胞代谢物积累对细胞自身造成危害。
2、 2006年,科学家通过体外诱导小鼠成纤维细胞,获得了类似胚胎干细胞的一种细胞将它称为诱导多能干细胞,简称iPS细胞,并用iPS细胞治疗了小鼠的镰状细胞贫血现在,用iPS细胞治疗阿尔茨海默病、心血管疾病等领域的研究也取得了新进展。因为诱导过程无须破坏胚胎,而且iPS细胞可以来源于病人自身的体细胞,将它移植回病人体内后,理论上可以避免免疫排斥反应,所以科学家普遍认为iPS细胞的应用前景优于胚胎干细胞。
【详解】A、人诱导多能干细胞类似于胚胎干细胞,可以分化成各种组织细胞,不具有组织特异性,A错误;
B、培养新型人诱导多能干细胞时需定期更换培养液,以便清除代谢产物,防止细胞代谢产物积累对细胞自身造成危害,B正确;
C、新型人诱导多能干细胞的获得无须破坏胚胎,且供体细胞可来源于患者自体,故可避免免疫排斥问题,C正确;
D、这项成果证明了基于干细胞及胚胎补偿技术在异种动物体内再造人源化功能器官的可行性,为利用器官缺陷动物模型进行器官异种体内培养再生迈出了关键的一步,对解决供体器官严重短缺难题具有重要意义,D正确。
故选A。
8. 正常机体通过调节作用,使各个器官、系统协调活动,共同维持内环境的相对稳定状态。如图所示为细胞1、2、3及其生活的液体环境Z、X、Y之间的相互关系。下列有关叙述正确的是( )
A. 细胞2可能是淋巴细胞,在脾脏中产生、分化、发育并成熟
B. 细胞3可能是红细胞,红细胞衰老后控制其凋亡的基因才开始表达
C. 一次性过量饮水会使细胞1肿胀,可采用静脉注射一定浓度的氯化钠注射液治疗
D. 液体Y和Z中各成分的含量相同,液体X中的免疫细胞也参与内环境稳态的维持
【答案】C
【解析】
【分析】细胞外液,也叫做内环境,包括血浆、组织液和淋巴液等。细胞通过细胞膜直接与组织液进行物质交换,同时组织液又通过毛细血管壁与血浆进行物质交换。组织液只能转化为淋巴液再转化为血浆,根据三者之间的转化关系,可知X是淋巴液,Y是血浆,Z是组织液,细胞1表示组织细胞,细胞2表示淋巴细胞,细胞3表示血细胞。
【详解】A、根据组织液、淋巴液、血浆之间的转化关系,可知X是淋巴液,Y是血浆,Z是组织液,细胞2表示淋巴细胞,淋巴细胞起源于骨髓中的造血干细胞,B细胞在骨髓成熟,T细胞迁移到胸腺中成熟,A错误;
B、根据组织液、淋巴液、血浆之间的转化关系,可知X是淋巴液,Y是血浆,Z是组织液,细胞3表示血细胞,如果细胞3是红细胞,哺乳动物成熟红细胞无细胞核,控制其凋亡的基因在红细胞分裂产生时就开始表达,B错误;
C、一次性过量饮水会使细胞外液渗透压降低,细胞吸水膨胀,静脉注射一定浓度的氯化钠注射液,可以增大内环境渗透压,使膨胀细胞适当失水,恢复正常形态,C正确;
D、根据组织液、淋巴液、血浆之间的转化关系,可知X是淋巴液,Y是血浆,Z是组织液,内环境稳态调节机制是神经—体液—免疫调节网络,淋巴液中的淋巴细胞参与免疫调节,血浆中含有较多的蛋白质,组织液中的蛋白质含量较少,D错误。
故选C。
9. 2023年,海南成功完成首例儿童心脏移植,填补省内空白。器官移植的目的是用来自供体的健康器官替代损坏的或功能丧失的器官。提供器官的一方为器官移植的供体,接受器官的一方为器官移植的受体。下列有关叙述正确的是( )
A. 移植的心脏不能存活的原因主要是其作为抗原被机体内的抗体攻击
B. 肝衰竭患者可能因疾病状态、年龄等问题而不适合接受器官移植
C. 为防止患者术后感染,进行器官移植后患者应使用免疫抑制剂
D. 器官移植的成败主要取决于供体与受体的HLA是否完全一致
【答案】B
【解析】
【分析】医学上把用外来的正常的器官置换丧失功能的器官,以重建其其生理功能的技术叫作器官移植,目前,免疫排斥仍是器官移植面临的主要问题。
【详解】A、移植的心脏细胞可作为靶细胞,被机体内的细胞毒性T细胞攻击,A错误;
B、器官移植并非适用于所有疾病,在有些情况下,患者可能因疾病状态、年龄或免疫系统等问题而不适合接受器官移植,B正确;
C、进行器官移植后使用免疫抑制剂的目的是防止免疫排斥,C错误;
D、器官移植的成败,主要取决于供者与受者的HLA是否一致或相近,研究表明,只要供者与受者的主要HLA有一半以上相同,就可以进行器官移植,D错误。
故选B。
10. 褪黑素是由哺乳动物松果体产生的一种激素,其具有缩短入睡时间、延长睡眠时间的作用,对睡眠有调整作用。随着年龄的增加,机体内的褪黑素逐渐减少。褪黑素分泌调节过程如图所示。下列有关叙述错误的是( )
A. 下丘脑细胞有褪黑素受体,褪黑素分泌增加会抑制下丘脑的相关功能
B. 对于某些有失眠困扰的人,可以通过适量注射褪黑素来缓解失眠症状
C. 老年人睡眠时间短的原因是控制褪黑素受体合成的基因表达量减少
D. 夜间玩手机导致失眠与光刺激导致褪黑素分泌量减少有关
【答案】C
【解析】
【分析】分析题图:暗信号通过“视网膜→下丘脑→松果体”途径对生物分泌褪黑素进行调控,该调控过程不能体现分级调节,但存在反馈调节过程;该调控过程包括神经调节和体液调节,其中神经调节的反射弧为:视网膜为感受器、传入神经、下丘脑为神经中枢、传出神经、传出神经末梢及其支配的松果体为效应器。
【详解】A、 据图可知,褪黑素分泌增加会抑制下丘脑的相关功能,因此,下丘脑细胞有褪黑素的受体,A正确;
B、题干信息知褪黑素能缩短入睡时间、延长睡眠时间,改善睡眠质量,对于某些有失眠困扰的人,可以通过注射适量褪黑素来缓解失眠症状,B正确;
C、据题干信息可知,随着年龄的增加,机体内的褪黑素逐渐减少,故老年人睡眠时间短的原因是褪黑素分泌较少,C错误;
D、长时间手机屏幕的光刺激可导致夜间褪黑素分泌量减少,入睡时间明显延长,睡眠持续时间缩短,D正确。
故选C。
11. 物种形成是新物种从旧物种中分化出来的过程。邻地物种形成的过程(如下图)与异地物种形成的过程大致相同。下列有关叙述正确的是( )
A. 若1和3仍为同一物种,则它们具有相同的种群基因库
B. 东北虎和华南虎这两个亚种由于形态结构差异明显而不能互相交配
C. 分布两端的亚种(1与5)通过长期的遗传差异的积累,可能会产生生殖隔离
D. 与异地物种形成相比,邻地物种形成方式一般是渐变的,可能需要的时间更短
【答案】C
【解析】
【分析】现代生物进化理论的基本内容是:①进化是以种群为基本单位,进化的实质是种群的基因频率的改变;②突变和基因重组产生进化的原材料;③自然选择决定生物进化的方向;④隔离导致物种形成。
【详解】A、虽然1和3仍为同一物种,但存在地理隔离,且经过若干年的进化,它们的种群基因库可能相同,也可能不同,A错误;
B、东北虎和华南虎都是虎类亚种,是同一物种,它们之间不存在生殖隔离,因地理隔离而不能相互交配,B错误;
C、分布于不同地区的亚种通过长期的遗传差异积累,可能会产生生殖隔离,C正确;
D、渐变式是形成新物种的常见方式,与异地物种形成相比,邻地物种形成可能需要的时间更长,D错误。
故选C。
12. 组蛋白乙酰化可破坏染色质中组蛋白和DNA之间的紧密结合。若阻碍去乙酰化酶的功能,则可抑制癌细胞的增殖和分化,可用于急性早幼粒细胞性白血病、非何杰金氏淋巴瘤的治疗等。下列有关叙述正确的是( )
A. 去乙酰化酶可提高组蛋白去乙酰化所需的活化能
B. 与正常细胞相比,癌细胞能在适宜条件下无限增殖
C. 组蛋白乙酰化会引起基因中的脱氧核苷酸序列发生改变而导致基因突变
D. 利用X射线照射治疗癌症时,使用组蛋白去乙酰化酶抑制剂会使治疗效果减弱
【答案】B
【解析】
【分析】组蛋白乙酰化属于表观遗传的范畴,即生物体基因的碱基序列保持不变,但基因表达和表型发生可遗传变化的现象。
【详解】A、酶的作用机制是降低化学反应所需的活化能,A错误;
B、癌细胞具有能够无限增殖、形态结构发生显著变化、细胞膜上的糖蛋白等物质减少、细胞之间的黏着性显著降低,容易在体内分散和转移等特征,B正确;
C、组蛋白乙酰化不会改变基因中的核苷酸序列,C错误;
D、去乙酰化酶抑制剂使组蛋白不能去乙酰化,使染色质结构维持松散,有利于X射线破坏癌细胞的DNA结构,D错误。
故选B。
13. 真核生物与原核生物都离不开基因,它储存着生长、发育、凋亡等几乎全部生命过程的信息。如图为真核细胞的基因结构,外显子能够编码蛋白质而内含子不能。下列有关叙述错误的是( )
A. 真核细胞的基因中,两条链上的碱基总是嘌呤与嘧啶配对
B 启动子中富含A—T,便于解旋酶催化氢键断裂形成单链以启动转录
C. 图示基因转录区的模板链转录形成的RNA不能直接作为翻译的模板
D. 基因表达蛋白质时,核糖体沿着mRNA移动读取其上的密码子
【答案】B
【解析】
【分析】转录是以DNA的一条链为模板,按照碱基互补配对原则,合成RNA的过程。
【详解】A、基因通常是有遗传效应的DNA片段,基因中的两条链上的碱基,总是嘌呤与嘧啶配对,A正确;
B、A—T碱基对间的氢键较少,启动子中富含A—T碱基对,便于RNA聚合酶催化氢键断裂形成单链,以启动转录,B错误;
C、图示基因转录区的模板链转录形成的RNA需要加工后才可作为翻译的模板,C正确;
D、翻译时,核糖体沿着mRNA移动读取mRNA上的密码子,D正确。
故选B。
14. 《神农本草经》记载:“金银花性寒味甘,具有清热解毒、凉血化瘀之功效,主治外感风热、瘟病初起、疮疡疔毒、红肿热痛、便脓血等。”自然条件下,金银花种子休眠特性较强,不经处理时发芽率仅为19%。对金银花种子低温层积处理(将种子与湿沙混合,置于4°C)后能有效快速解除种子休眠,提高在室温下的萌发率。金银花种子的萌发主要与赤霉素(GA)、脱落酸(ABA)等植物激素有关。为确定低温层积作用机制,某科研人员测定了低温层积处理种子内源激素的含量,实验结果如下图。下列有关叙述错误的是( )
A. GA和ABA在调节金银花种子萌发方面的作用相抗衡
B. 低温层积可体现温度这一环境因素对种子萌发的影响
C. 低温层积处理60d后金银花种子萌发率即达到最大值
D. 农业上可给种子施加植物生长调节剂以促进萌发
【答案】C
【解析】
【分析】赤霉素(GA):合成部位:幼芽、幼根、未成熟的种子。主要作用:促进细胞伸长;促进细胞分裂分化;打破休眠;促进种子萌发、开花、果实发育;促进α淀粉酶的合成。
脱落酸:合成部位:根冠、萎蔫的叶片。主要作用:抑制细胞分裂;促进气孔关闭;促进叶和果实的衰老与脱落;维持种子的休眠。
【详解】A、据图可知,增加GA含量可促进种子萌发,减少ABA含量可促进种子萌发,说明GA和ABA在调节金银花种子萌发方面的作用相抗衡,A正确;
B、不经低温层积处理时发芽率仅为19%,对金银花种子低温层积处理后能有效快速解除种子休眠,提高在室温下的萌发率,低温层积可体现温度这一环境因素对种子萌发的影响,B正确;
C、由图可知,ABA的含量在60d前迅速下降,60d后下降缓慢;GA含量在60d后仍在上升,故60d后继续低温层积仍能提升发芽率,据图不能判断低温层积60d后金银花种子萌发率是否能达到最大值,C错误;
D、植物生长调节剂具有原料广泛、容易合成、效果稳定等优点,往往在实际农业生产时使用植物生长调节剂以促进萌发,D正确。
故选C。
15. 番茄细菌性斑点病会破坏番茄口味、降低产量。番茄的抗病和易感病为一对相对性状。利用番茄纯合抗病品系甲培育出两种纯合突变体,突变体1表现为中度易感病(患病程度介于抗病和易感病之间),突变体2表现为易感病。研究人员进行了如下杂交实验,结果见下表。下列有关叙述错误的是( )
A. 若用突变体1和突变体2杂交,则后代可能都是突变体
B. 1组中F1与突变体1杂交后代中不会出现易感病植株
C. 2组中F2的抗病植株自由交配后代中抗病:易感病=8:1
D. 1组和2组中F1自交后代出现性状分离都与基因重组有关
【答案】D
【解析】
【分析】基因分离定律实质是:在同一对基因杂合体内,等位基因在减数分裂生成配子时随同源染色体的分开而分离,进入两个不同的配子,独立的随配子遗传给后代。
题意分析,两种突变体都为纯合子。杂交组合一和二的F1都只有抗病植株,说明抗病植株是显性,F2中出现性状分离比3∶1,说明是一对相对性状,符合分离定律。
【详解】A、假设该性状只受一对同源染色体上的基因控制,设抗病基因为A、易感病基因为a、中度易感病基因为a1,则用突变体1和突变体2杂交,则后代可能都是突变体,即表现为易感或中度易感,A正确;
B、根据1组中F2的性状分离比可推测抗病对中度易感为显性,且由一对等位基因控制,若1组中F1突变体1杂交后代中会出现抗病和中度易感,不会出现易感病植株,B正确;
C、根据2组中F2的性状分离比可推测抗病对易感为显性,且由一对等位基因控制,2组中F2的抗病植株的基因型可表示为AA和Aa,二者的比例为1∶2,若该群体自由交配,则后代中易感病植株的比例为1/3×1/3=1/9,即抗病∶易感病=8∶1,C正确;
D、根据1组和2组中F2出现性状分离比都接近3∶1可知,相关性状受一对等位基因控制,因此两组中性状分离比的出现是等位基因分离的结果,与基因重组无关,D错误。
故选D。
二、非选择题:本题共5小题,共55分。
16. 研究发现,当植物受到重金属胁迫时,叶绿素含量显著降低,叶绿体内光合酶含量降低,叶片气孔关闭,影响植物进行光合作用。请回答下列问题:
(1)实验室中常用______(试剂)分离植物叶片中叶绿素等光合色素,原理是____________。用无水乙醇提取出的光合色素置于适宜的光照条件下______(填“能”或“不能”)进行光反应。
(2)与重金属胁迫前相比,植物受到重金属胁迫后光合速率下降的主要机制是____________(答出3点)。
(3)植物受到重金属胁迫后,体内DNA甲基化水平会发生改变。某研究人员利用生长状态相同的植物幼苗进行实验,结果如图所示。
请据图简述该实验过程:____________。
据图可得出的结论:______。
【答案】(1) ①. 层析液 ②. 不同的光合色素在层析液中的溶解度不同,溶解度大的随层析液在滤纸上扩散得快,反之则慢 ③. 不能
(2)叶绿素含量显著降低,导致光反应速率降低;叶片气孔关闭,CO2供应不足,导致暗反应速率降低;重金属还会导致光合酶含量降低,从而引起光合速率降低。
(3) ①. 将生长状况相同的三叶草幼苗、萝卜幼苗各随机均分为三组,分别在不含镉、含低浓度镉、含高浓度镉的土壤中生长一段时间,检测两种植物在不同镉浓度下体内DNA的甲基化水平。 ②. 在一定范围内,随着土壤中镉浓度增加,三叶草体内DNA甲基化水平降低,萝卜体内DNA甲基化水平升高
【解析】
【分析】1、光合作用第一个阶段中的化学反应,必须有光才能进行,这个阶段叫做光反应阶段。光反应阶段的化学反应是在类囊体的薄膜上进行的。
2、叶绿体中的光合色素吸收的光能,有两方面用途:一是将水分解成氧和[H],氧直接以分子的形成释放出去,[H]则被传递到叶绿体内的基质中,作为活跃的还原剂,参与到暗反应阶段的化学反应中去;二是在有关酶的催化作用下,促成ADP与Pi发生化学反应,形成ATP。这样光能就转变为储存在ATP中的化学能,这些ATP将参与光合作用第二个阶段的化学反应。
【小问1详解】
分离叶绿素等光合色素的方法是纸层析法,所用试剂是层析液,绿叶中的光合色素不只有一种,它们都能溶解在层析液中,但不同的光合色素溶解度不同。溶解度大的随层析液在滤纸上扩散得快,反之则慢。提取出来的光合色素置于适宜的光照条件下,由于缺少相应的酶等不能进行光反应。
【小问2详解】
根据题干信息可知:与重金属胁迫前相比,植物受到重金属胁迫后光合速率下降的主要机制是叶绿素含量显著降低,导致光反应速率降低;叶片气孔关闭,CO2供应不足,导致暗反应速率降低;重金属还会导致光合酶含量降低,从而引起光合速率降低。
【小问3详解】
据图分析可知,该实验的自变量为镉的有无、不同浓度镉溶液和植物种类,因变量为植物体内的DNA甲基化水平,故该实验过程为将生长状况相同的三叶草幼苗、萝卜幼苗各随机均分为三组,分别在不含镉、含低浓度镉、含高浓度镉的土壤中生长一段时间,检测两种植物在不同镉浓度下体内DNA的甲基化水平。据图可得出的结论为在一定范围内,随着土壤中镉浓度增加,三叶草体内DNA甲基化水平降低,萝卜体内DNA甲基化水平升高。
17. 学习和记忆是动物早期进化过程中就建立起来的基本生物学属性。为揭示睡眠对记忆的影响,科研人员采用一种间隔的、重复的丁酮(由致病菌发出的具有吸引力的气味)训练模式让线虫建立记忆,再通过评估睡眠特征来判断线虫是否进入睡眠状态。研究发现,线虫经丁酮训练后睡眠增多,感知丁酮的AWC嗅觉神经元与相关神经元间的突触数量也增多。请回答下列问题:
(1)学习和记忆是脑的高级功能,是由多个脑区和______参与。临时记住某个验证码属于记忆过程四个阶段中的______。AWC嗅觉神经元的树突数量多,有利于______。
(2)兴奋在AWC嗅觉神经元与相关神经元间的突触处的传递是______(填“单向”“双向”或“不定向”)的,原因是____________。
(3)NO是体内发现的第一个气体性神经递质,对大脑发育、记忆形成及行为均有复杂影响,抑制NO的合成会产生健忘、空间认识障碍等。当需要时,精氨酸就会产生NO,NO仅需要穿过细胞膜的磷脂部分就可以扩散离开轴突,并进入临近的细胞中直接作用于靶酶。NO作为气体性神经递质,在运输过程、作用机制等方面均与其他神经递质有所不同。NO与其他神经递质的区别体现在____________(答出2点)。
【答案】(1) ①. 神经通路 ②. 第一级记忆 ③. 充分接受信息
(2) ①. 单向 ②. 神经递质只存在于突触小泡中,只能由突触前膜释放,然后作用于突触后膜上相应的受体
(3)NO以自由扩散方式通过细胞膜,而不是以胞吐方式释放,NO作用范围不局限于突触部位,且NO无受体,直接作用于靶酶
【解析】
【分析】兴奋在神经元之间需要通过突触结构进行传递,突触包括突触前膜、突触间隙、突触后膜,其具体的传递过程为:兴奋以电流的形式传导到轴突末梢时,突触小泡释放递质(化学信号),递质作用于突触后膜,引起突触后膜产生膜电位(电信号),从而将兴奋传递到下一个神经元。
学习和记忆涉及脑内神经递质的作用以及某些蛋白质的合成,短期记忆主要与神经元的活动及神经元之间的联系有关,尤其与大脑皮层下一个形状像海马的脑区有关,长期记忆可能与新突触的建立有关。
【小问1详解】
学习和记忆是脑的高级功能,不是由单一脑区控制的,而是由多个脑区和神经通路参与。第一级记忆保留的时间很短,从数秒到数分钟,如临时记住某个验证码。神经元的树突是细胞体向外伸出的树枝状的突起,树突数量多有利于充分接受信息,提高神经元接受信息的能力。
【小问2详解】
由于神经递质只存在于突触小泡中,只能由突触前膜释放,然后作用于突触后膜上相应的受体,因此,神经元之间兴奋的传递只能是单向的。
【小问3详解】
NO是体内发现的第一个气体性神经递质,无法储存于突触小泡中,以自由扩散方式通过细胞膜,而不是以胞吐方式释放,由于NO仅需要穿过细胞膜的磷脂部分就可以扩散离开轴突,并进入临近的细胞中,故NO作用范围不局限于突触部位,且NO无受体,直接作用于靶酶。
18. 油菜是我国重要的油料作物,适当降低其株高有利于抗倒伏及机械化收割。某研究小组利用纯种高秆甘蓝型油菜Z,通过诱变培育出一批能够稳定遗传的半矮秆突变体S,为进一步研究其遗传机制进行了下表实验,并得到如下表数据。请回答下列问题:
(1)实验一和实验二的杂交方式互为______,油菜株高的遗传是由______对独立遗传的等位基因控制的,判断依据是____________。
(2)实验三F2中半矮秆的基因型与突变体S的基因型______(填“相同”或“不同”)。实验三F1产生______种配子,且比例为______,其细胞学基础是____________。
(3)若实验二F2的高秆植株自交,则F2高秆植株中子代不发生性状分离的个体所占的比例为______。若实验三中的F2高秆植株自由交配,则后代中高秆:半矮秆=____________。
【答案】(1) ①. 正反交实验 ②. 两 ③. 实验一和实验二中,F2表型比为15:1,是9∶3∶3∶1的变式
(2) ①. 相同 ②. 4 ③. 1:1:1:1 ④. 减数分裂
(3) ①. 7/15 ②. 119:25
【解析】
【分析】分析实验结果,实验一二中,F2高秆:半矮秆≈15:1,该比值为9:3:3:1的变式,据此推测油菜株高性状由两对独立遗传的基因控制,遵循基因的自由组合定律,同时可得出半矮杆为隐性,设控制株高的基因为A/a和B/b,半矮杆植株基因型为aabb,则亲本Z品系的基因型为AABB,亲本S品系的基因型为aabb。分析实验三:F1的基因型为AaBb,与S品系杂交,F2的基因为AaBb,Aabb,aaBb,aabb,表型为高秆:半矮秆=3:1。
【小问1详解】
实验一S作母本,Z作父本,实验二S作父本,Z作母本,这两个实验互为正反交实验,正反交结果相同,说明株高的遗传是细胞核中基因控制的;又由实验一和实验二中的F1自交后代出现15:1的性状分离比可知,油菜株高由两对独立遗传的等位基因控制,且双隐性纯合子表现为半矮秆。
【小问2详解】
实验三为F1测交获得F2,F2中半矮秆个体为双隐性纯合子,基因型与S突变体相同。实验三中F1为双杂合子,减数分裂产生配子时,位于同源染色体上的等位基因分离,位于非同源染色体上的非等位基因自由组合,所以F1产生4种比例相等的配子,比例为1:1:1:1,其细胞学基础为减数分裂。
【小问3详解】
设控制株高的基因为A/a和B/b,则实验二F1的基因型为AaBb,F2高秆植株的基因型为A_B_、A_bb、aaB_,自交后代发生性状分离的有4/15AaBb、2/15Aabb、2/15aaBb,因此F2高秆植株自交后代不发生性状分离的占1-(4/15+2/15+2/15)=7/15;实验三中F2高秆植株的基因型及比例为1AaBb、1Aabb、1aaBb,产生ab配子的概率为(1/3)×(1/4)+(1/3)×(1/2)+(1/3)×(1/2)=5/12,因此实验三中的F2高秆植株自由交配,后代中半矮秆植株占(5/12)×(5/12)=25/144,因此后代中高秆:半矮秆=119:25。
19. 海南坚持生态立省不动摇,持续以更大的决心和力度推进生态环境保护和生态文明建设工作,牢固树立和全面践行“绿水青山就是金山银山”的理念。海南热带雨林国家公园五指山片区共有国家一级保护野生植物6种,海南特有植物284种,陆栖脊椎野生动物345种,鱼类67种,昆虫1700余种,国家一级保护野生动物9种。请回答下列问题:
(1)题述体现了生物多样性中的______。海南热带雨林群落中植物的分层与______有关,这种分层现象的意义是____________。
(2)热带雨林中植物生长茂盛,凋落物多,但土壤中有机质含量低。请分析在高温、高湿环境下土壤中有机质含量低的原因是____________。
(3)珊瑚礁是由成千上万的珊瑚虫骨骼组成的,造礁珊瑚虫需要的有机物部分依靠与珊瑚虫生活在一起的虫黄藻提供。随着富营养化程度的加深,大型海藻覆盖率呈上升趋势。据此分析,水体富营养化导致珊瑚礁退化的原因是____________。
【答案】(1) ①. 物种多样性和遗传多样性 ②. 光的利用 ③. 显著提高了群落利用阳光等环境资源的能力
(2)高温、高湿的环境有利于分解者的生长繁殖,分解者数量多,可将凋落物中的有机物快速分解为无机物
(3)水体富营养化引起大型海藻大量繁殖,大型海藻在与虫黄藻的种间竞争中处于优势地位,虫黄藻种群数量降低,为造礁珊瑚虫提供的有机物减少,从而导致珊瑚礁退化。
【解析】
【分析】生物多样性的价值:(1)直接价值:对人类有食用、药用和工业原料等使用意义以及有旅游观赏、科学研究和文学艺术创作等非实用意义的。(2)间接价值:对生态系统起重要调节作用的价值(生态功能)。(3)潜在价值:目前人类不清楚的价值。
【小问1详解】
题述体现了生物多样性中的物种多样性和遗传多样性。植物的分层与对光的利用有关,不同植物适于在不同的光照强度下生长。这种分层现象显著提高了群落利用阳光等环境资源的能力。
【小问2详解】
分解者能够将有机物分解为无机物,高温、高湿的环境有利于分解者的生长繁殖,分解者数量多,可将凋落物中的有机物快速分解为无机物,故在高温、高湿的环境下土壤中有机质含量低。
【小问3详解】
水体富营养化导致珊瑚礁退化的原因是水体富营养化引起大型海藻大量繁殖,大型海藻在与虫黄藻的种间竞争中处于优势地位,虫黄藻种群数量降低,为造礁珊瑚虫提供的有机物减少,从而导致珊瑚礁退化。
20. “玉米的祖先”——大刍草经过9000多年人工驯化,被改造成现代玉米,成为世界上最高产的农作物之一。中国科学院的科学家经过不懈努力,从野生玉米中成功找回玉米人工驯化过程中丢失的一个控制高蛋白含量的优良基因THP9,克隆出来并将此基因导入玉米细胞的染色体上,使玉米蛋白含量大幅提高并在三亚南繁基地进行了大规模田间试验。请回答下列问题:
(1)扩增优良基因THP9常使用______技术,主要依据的原理是______。扩增时,需在DNA聚合酶催化下,在引物______端进行DNA链的延伸。
(2)利用野生玉米的优良基因THP9并将其导入玉米自交系培育转基因玉米的主要四个步骤是目的基因的筛选与获取、______、______、目的基因的检测与鉴定。在该过程中,需要将优良基因THP9插入启动子与终止子之间,其目的是______。
(3)将从新鲜的玉米叶片上取下的圆形小片与农杆菌共培养,筛选转化细胞并生成转基因植株。欲从个体水平检测转基因玉米是否培育成功,实验方法是____________。
(4)若转基因玉米体内含两个THP9基因,且其自交后代全部表现为高蛋白子代,则说明______。
【答案】(1) ①. PCR ②. DNA半保留复制 ③. 3′
(2) ①. 基因表达载体的构建 ②. 将目的基因导入受体细胞 ③. 保证THP9基因能够在玉米细胞中表达
(3)将普通玉米植株和转基因玉米植株在相同的条件下种植后收获玉米籽粒,检测比较两组玉米中蛋白质的含量
(4)基因导入的位置是一对同源染色体的两条染色体上
【解析】
【分析】常用PCR特异性地快速扩增目的基因,PCR是聚合酶链式反应的缩写,它是一项根据DNA半保留复制的原理,在体外提供参与DNA复制的各种组分与反应条件,对目的基因的核苷酸序列进行大量复制的技术,PCR技术的原理是DNA半保留复制,耐高温的DNA聚合酶从引物3'端进行DNA链的延伸。
【小问1详解】
优良基因THP9作为目的基因,常采用PCR技术扩增目的基因,PCR技术的原理是DNA半保留复制,根据DNA复制原理增加相关基因片段的数量。多数情况下引物使DNA聚合酶从引物3'端进行DNA链的延伸,使得扩增更容易进行;
【小问2详解】
基因工程常用到转基因技术,培育转基因玉米的主要四个步骤是目的基因的筛选与获取、基因表达载体的构建、将目的基因导入受体细胞、目的基因的检测与鉴定,每个步骤依次进行,缺一不可;为保证THP9基因能够在玉米细胞中正常表达,需要将优良基因THP9插入启动子和终止子之间,超出这个范围,目的基因表达受阻或者无法表达;
【小问3详解】
为了检测转基因技术是否成功,从个体水平检测往往考虑目的基因的表达产物,所以可将普通玉米植株和转基因玉米植株在相同的条件下种植后收获玉米籽粒,运用一定技术检测比较两组玉米中蛋白质的含量,含量达到一定标准则为高蛋白含量,则导入成功;
【小问4详解】
若转基因玉米体内含两个THP9基因,其导入的位置可能是同一条染色体上、一对同源染色体的两条染色体上或两对同源染色体上,则其自交后代的性状分离比可能为3:1、全部表现为高蛋白或15:1,结合题意说明导入的位置是一对同源染色体的两条染色体上。
杂交组合
F1植株数量/株
F1自交得到的F2植株数量/株
抗病
中度易感病
易感病
抗病
中度易感病
易感病
1组:品系甲×突变体1
17
0
0
36
11
0
2组:品系甲×突变体2
27
0
0
25
0
7
实验
亲本
F1交配方式
F2表型
母本
父本
高秆
半矮秆
一
S
Z
F1自交
515
34
二
Z
S
F1自交
596
40
三
S
Z
F1×S
211
69
Z
S
F1×S
210
70
2024海南省高三下学期学业水平诊断(四)生物含解析: 这是一份2024海南省高三下学期学业水平诊断(四)生物含解析,共29页。
海南省2023-2024学年高三下学期学业水平诊断(四)生物试卷(Word版附解析): 这是一份海南省2023-2024学年高三下学期学业水平诊断(四)生物试卷(Word版附解析),共29页。
海南省天一大联考2023-2024学年高三学业水平诊断考试(四)生物试题: 这是一份海南省天一大联考2023-2024学年高三学业水平诊断考试(四)生物试题,共13页。

