2024年黑龙江省绥化市中考一模地理试题 (原卷版+解析版)
展开一、单项选择题(本题共30个小题,每小题2分,共60分)
1. 东西半球的分界线是( )
A. 赤道B. 20°E经线和160°W经线
C. 本初子午线D. 20°W经线和160°E经线
【答案】D
【解析】
【详解】东西半球分界线是20°W和160°E组成的经线圈,20°W以东、160°E以西为东半球,20°W以西、160°E以东为西半球,D正确;赤道是南北半球的分界线,本初子午线为0°经线,该线以东是东经,以西是西经,ABC错误;故选D。
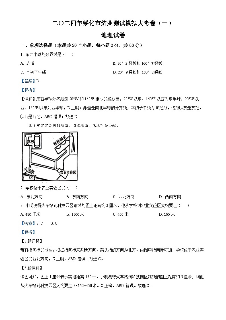
生活中常常会用到地图,阅读地图,完成下面小题。
2. 学校位于农业实验区的( )
A. 东北方向B. 东南方向C. 西北方向D. 西南方向
3. 小明测得火车站到科技园区路线的图上距离约3厘米,他从学校到农业实验区大约要走( )
A. 450千米B. 1500米C. 450米D. 150米
【答案】2. C 3. C
【解析】
【2题详解】
带有指向标的地图,根据指向标来判断方向,箭头指的方向为北方。由图中指向标可知,学校位于农业实验区的西北方向,C正确,ABD错误。故选C。
【3题详解】
读图可知,图上1厘米表示实地距离150米,小明测得火车站到科技园区路线的图上距离约3厘米,则他从火车站到科技园区大约要走3×150=450米。C正确,ABD错误。故选C。
【点睛】比例尺是图上距离比实地距离的缩小程度,比例尺=图上距离/实地距离,比例尺的表示方式有数字式、文字式和线段式。
4. 下列四幅等高线地形图中,易发育河流的是( )
A. B. C. D.
【答案】A
【解析】
【详解】等高线地形图上,等高线重合为陡崖;等高线闭合,数值从中间向四周逐渐降低为山峰;等高线弯曲部分向低处凸出为山脊;等高线弯曲部分向高处凸出为山谷。等高线闭合,数值从四周向中间逐渐降低为盆地。据图可知,A为山谷,B盆地,C为山脊,D为山峰,河流发育在山谷中,A正确,BCD错误。故选A。
5. 白令海峡沟通的大洋是( )
A. 太平洋和大西洋B. 太平洋和北冰洋C. 太平洋和印度洋D. 印度洋和大西洋
【答案】B
【解析】
【详解】白令海峡是亚洲和北美洲的分界线,沟通了北冰洋和太平洋,故选B。
6. 能准确反映诗句“清明时节雨纷纷,路上行人欲断魂”天气状况的符号是( )
A. B. C. D.
【答案】C
【解析】
【详解】“清明时节雨纷纷,路上行人欲断魂”。这句诗句反映的天气是雨天,A是多云,不符合题意;B是阴天,不符合题意;C是小雨,符合题意;D是雾天,不符合题意。故选C。
7. 世界“雨极”——乞拉朋齐,位于下列哪个国家( )
A. 巴西B. 印度C. 智利D. 中国
【答案】B
【解析】
【详解】乞拉朋齐位于印度东北部,位于西南季风迎风坡,降水量大,有“世界雨极”之称,故选B。
8. 世界上使用人数最多的语言是
A. 英语B. 法语C. 汉语D. 俄语
【答案】C
【解析】
【详解】试题分析:人与人之间进行交流,总少不了语言.目前世界上共有2 000多种语言,其中大约30%有文字,70%没有文字.现在使用得比较多的语言有汉语、英语、法语、俄语、西班牙语、阿拉伯语等.这6种语言被联合国确定为工作语言,汉语是我国汉族使用的语言,同时也为国内的一些少数民族和海外的华人华侨所使用.在当今世界上,使用汉语的人数最多,总人数超过13亿,故选C.
【点睛】本题考查世界主要语言及其分布地区.
9. 亚洲地势特点是( )
A. 西部高,中部低B. 东部高,西部低C. 中部高,四周低D. 中部低,四周高
【答案】C
【解析】
【详解】亚洲地势中间高、四周低,中部有海拔高的青藏高原、蒙古高原、伊朗高原等,四周有海拔低的西西伯利亚平原、恒河平原、东北平原等,C正确,ABD错误。故选C。
10. 下列叙述正确的是( )
A. 喜马拉雅山是世界最长的山脉B. 印度半岛是世界最大的半岛
C. 西伯利亚平原是世界最大的平原D. 贝加尔湖是世界上最深的淡水湖
【答案】D
【解析】
【详解】喜马拉雅山是世界最高大的山脉;安第斯山是世界上最长的山脉,A错误。阿拉伯半岛是世界最大的半岛,B错误。西西伯利亚平原是亚洲最大的平原,亚马孙平原是世界上最大的平原,C错误。贝加尔湖是世界上最深的淡水湖,D正确。故选D。
11. 小明在视频中看到“水上市场”的购物场景,这个场景最可能出现的国家是( )
A. 泰国B. 马来西亚C. 印尼D. 新加坡
【答案】A
【解析】
【详解】“水上市场”是泰国历史悠久的文化景观,是当地重要的商业中心,只有水才可以最完美地展现泰国的自然民风、纯真性格和天赋,“水上市场”是泰国的一大特色。A正确,BCD错误。故选A。
12. 被俄罗斯人誉为“母亲河”的河流是( )
A 恒河B. 湄公河C. 伏尔加河D. 密西西比河
【答案】C
【解析】
【详解】被俄罗斯人誉为“母亲河”的河流是伏尔加河,C正确;恒河、湄公河、密西西比河都不在俄罗斯境内,ABD错误。故选C。
13. 受气候条件的影响,欧洲西部的农业以( )
A. 畜牧业为主B. 渔业为主C. 种植业为主D. 林业为主
【答案】A
【解析】
【详解】欧洲西部主要是温带海洋性气候,全年温和湿润,适宜牧草生长,故适宜发展的农业是畜牧业,A正确,BCD错误。故选A。
14. “黑种人的故乡”是指( )
A. 巴西B. 非洲北部C. 南美洲D. 撒哈拉以南非洲
【答案】D
【解析】
【详解】根据所学可知,撒哈拉以南非洲是“黑种人的故乡”,D正确;南美洲以混血人种为主,AC错误;非洲北部以白色人种为主,B错误。故选D。
15. 美国除本土外还有两个海外州,跨寒带的海外州是( )
A. 阿拉斯加州B. 夏威夷州C. 加利福尼亚州D. 佛罗里达州
【答案】A
【解析】
【详解】美国除本土外还有两个海外州,分别是阿拉斯加州和夏威夷州,CD错误;其中跨寒带的海外州是阿拉斯加州,跨了热带是夏威夷州,B错误,A正确。故选A。
16. 为适应我国人口国情,我国实施一对夫妇可以生育三个子女的生育政策及配套支持措施,该政策有利于( )
A. 减少现有人口数量B. 解决人口分布不均C. 减慢人口增长速度D. 缓解人口老龄化问题
【答案】D
【解析】
【详解】由于我国出现了人口的老龄化现象,出生率较低,人口增长缓慢,为了缓解人口老龄化问题,促进人口的增长,我国从2021年开始实施一对夫妻可以生育三个子女的政策,D正确,C错误;实施一对夫妻可以生育三个子女的政策,不能解决人口分布不均、减少现有人口数量,AB错误。故选D。
“敕勒川,阴山下。天似穹庐,笼盖四野。天苍苍,野茫茫,风吹草低见牛羊。”这是《敕勒歌》中的诗句。据此,完成下面小题。
17. 诗歌中描述的地形区是( )
A. 东北平原B. 内蒙古高原C. 柴达木盆地D. 东南丘陵
18. 该地形区的地表特征,描述正确的是( )
A. 雪山连绵、冰川广布B. 沟壑纵横、支离破碎
C. 地面坦荡,辽阔无垠D. 地面崎岖,山峰众多
【答案】17. B 18. C
【解析】
【17题详解】
内蒙古高原的中部水草丰茂,这里牛羊成群,毡房点点,是我国的草原牧区,有“天苍苍,野茫茫,风吹草低见牛羊”的景象,B正确;东北平原、黄土高原位于北方地区,以种植业为主,AC错误;云贵高原位于南方地区,以水田农业为主,D错误。故选B。
【18题详解】
由材料可知,该地区描述的是西北地区的内蒙古高原,地面坦荡,辽阔无垠,C正确;雪山连绵、冰川广布,描述的是青藏高原,A错误;沟壑纵横、支离破碎,描述的是黄土高原,B错误;地面崎岖,山峰众多,石灰岩分布广泛,描述的是云贵高原,D错误。故选C。
【点睛】我国四大高原中,内蒙古高原地势平坦开阔,东部和中部多肥美草原,是我国的四大牧区之一。
19. 山脉是地形的“骨架”,成为地形区的分界线,图中数码代表的地形区正确的是( )
A. ①内蒙古高原②东北平原B. ①四川盆地②长江中下游平原
C. ①黄土高原②华北平原D. ①青藏高原②云贵高原
【答案】B
【解析】
【详解】由图及所学知识知,巫山西侧是①四川盆地,东侧是②长江中下游平原,B正确;内蒙古高原和东北平原的分界山脉是大兴安岭,黄土高原和华北平原的分界山脉是太行山脉,青藏高原和云贵高原的分界山脉是横断山脉,ACD排除。故选B。
20. 黄河是世界上含沙量最大的河流,治理黄河的根本措施是( )
A. 加固大堤B. 加强中游黄土高原的水土保持
C. 在上游修建水库D. 多挖几条入海河道
【答案】B
【解析】
【详解】黄河是世界上含沙量最多的河流,黄河的泥沙主要来源于黄土高原,故治理该河的根本措施是搞好中游的水土保持,植树种草,B正确;在下游加固大堤有利于治沙,但不是根本措施,排除;修建水库是解决水资源空间分布不均的措施,排除C;多挖几条入海河道,可减轻径流压力,不是治理黄河的措施,排除D。故选B。
快递行业最近几年发展迅速,这样既方便了生活,也会带来一些问题。2024年新春佳节来临之际,家住哈尔滨的晓晓给长春的好友用快递寄去了家乡的特产哈尔滨红肠。据此,完成下面小题。
21. 此次快递的最佳运输方式是( )
A. 铁路运输B. 管道运输C. 航空运输D. 公路运输
22. 快递商品需要大量的纸盒、纸箱等,这些纸盒、纸箱的原材料主要来自( )
A. 水资源B. 森林资源C. 矿产资源D. 土地资源
【答案】21. D 22. B
【解析】
21题详解】
由题干可知,家住哈尔滨的晓晓给长春的好友用快递寄去了家乡的特产哈尔滨红肠邻省运输,距离较短,适宜选择公路运输,D正确;铁路适宜远距离的笨重货物运输,A错误;管道运输不属于快递运输方式,B错误;航空适宜远距离的和紧急货物运输,C错误。故选D。
【22题详解】
生产纸盒、纸箱的原材料主要来自森林资源,森林资源属于生物资源,不属于水资源、矿产资源或土地资源,B正确;ACD均不符合题意。故选B。
【点睛】交通运输方式的优、缺点:(1)铁路运输具有安全程度高、运输速度快、运输距离长、运输能力大、运输成本低等优点,且具有污染小、潜能大、不受天气条件影响的优势,缺点是建设成本高,灵活性较差。(2)公路运输优点是:机动灵活,适应性强,可实现“门到门”直达运输,在中、短途运输中,运送速度较快,原始投资少,资金周转快。缺点是:运量较小,运输成本较高,运行持续性较差,安全性较低,污染环境较大。(3)水路运输优点是:成本低,能进行低成本、大批量、远距离的运输;缺点是:速度慢,受港口、水位、季节、气候影响较大。(4)航空运输优点是:运输速度快、机动、安全可靠,缺点是运量小、费用高、受天气条件影响大。(5)管道运输优点有:不挥发、不泄露损耗少,运量大、占地少、管建设周期短、费用低、安全可靠、连续性强;缺点:灵活性差。
23. 南水北调工程可以缓解我国____地区的缺水问题( )
A. 西北和华北B. 西南和华北C. 西南和西北D. 东北和西北
【答案】A
【解析】
【详解】南水北调工程把长江水系富余的水资源调到缺水严重的华北、西北地区,可以缓解我国西北和华北地区的缺水问题,A项正确,BCD错。故选A。
24. 我国第一个国家级光电产业基地------“中国光谷”位于( )
A. 北京B. 上海C. 武汉D. 广州
【答案】C
【解析】
【详解】中国第一家国家级光电子产业基地所在地是武汉东湖国家高新技术开发区,被称为“中国光谷”。C正确,故选C。
读图,完成下面小题。
25. 图中所示山脉是( )
A. 雪峰山B. 天山C. 秦岭D. 横断山脉
26. 根据我国温度带的划分,柑橘主要产自( )
A. 中温带B. 亚热带C. 暖温带D. 寒温带
【答案】25. C 26. B
【解析】
【25题详解】
苹果是北方的经济作物,柑橘属于南方的经济作物,故可知图示山脉为南北方分界线秦岭,ABD错误,C正确。故选C。
【26题详解】
根据我国温度带的划分,柑橘主要产自南方地区的亚热带,南方地区没有暖温带、中温带、寒温带,ACD错误,B正确。故选B。
【点睛】南方地区和北方地区的分界线是秦岭-淮河线。
27. 我国四大地理区域中,北方地区与西北地区分界线最接近于( )
A. 1600mm等降水量线B. 800mm等降水量线C. 400mm等降水量线D. 200mm等降水量线
【答案】C
【解析】
【详解】根据所学可知,我国北方地区与西北地区分界线最接近于400mm等降水量线,南北方分界线为800mm等降水量线,1600mm等降水量线位于南方地区,200mm等降水量线主要穿过西北地区,C正确,ABD错误。故选C。
28. 每年的“两会”都在北京召开,体现了北京的城市职能是( )
A. 政治中心B. 文化中心C. 科技创新中心D. 国际交往中心
【答案】A
【解析】
【详解】北京是我国的首都,是全国的政治中心、交通中心、教育中心、科研中心、文化中心和国际交往城市;每年的“两会”都会在北京召开,这体现了北京是全国的政治中心。A正确,BCD错误。故选A。
【点睛】北京位于华北平原北缘,北部是燕山山脉,西部是太行山脉余脉西山.北京地势由西北向东南倾斜(或西北高、东南低),主要河流有永定河、潮白河等,均属海河水系,大多由西北向东南注入渤海。
29. 受气候影响,我国南方地区最主要的植被类型是( )
A. 常绿阔叶林B. 森林草原C. 落叶阔叶林D. 针叶林
【答案】A
【解析】
【详解】南方地区属于亚热带季风气候,夏季高温多雨,冬季温和湿润,地表植被形成了亚热带常绿阔叶林,故A正确;草原分布在西北地区,故B错误;落叶阔叶林是我国北方地区最常见森林类型,故C错误;针叶林是寒温带的地带性植被,故D错误。依据题意,故选A。
30. 台湾最著名的树种是( )
A. 樟树B. 红桧C. 红松D. 柏树
【答案】A
【解析】
【详解】台湾岛森林面积广阔,一半以上的土地覆盖着茂密的森林,有“森林之海”之称;樟树是台湾最著名的树种,樟脑产量世界第一,A正确,故选A。
二、判断对错题(本题共5个小题,每小题1分,共5分)
31. 地中海面积在不断缩小,主要是亚欧板块与非洲板块挤压碰撞的结果。( )
【答案】正确
【解析】
【详解】板块构造学说认为,地球岩石圈是由板块拼合而成的。全球主要有六大板块,其中太平洋板块几乎全部是海洋,其余板块既包括大陆,又包括海洋。海洋与陆地的相对位置是不断变化的。一般来说,板块的内部比较稳定,板块与板块交界的地带,有的张裂拉伸,有的碰撞挤压,地壳比较活跃。地中海位于亚欧板块与非洲板块交界处,两大板块不断挤压,导致地中海面积在不断缩小。故答案为:正确。
32. 澳大利亚位于南半球,独自占有一块大陆。( )
【答案】正确
【解析】
【详解】澳大利亚是世界上唯拥有整个大陆的国家。故正确。
33. 农业发展要因地制宜,黄土高原地区最适合发展水稻种植业。( )
【答案】错误
【解析】
【详解】黄土高原位于我国北方地区,降水较少,不适合发展水稻种植业,适合发展旱地农业。故该说法错误。
34. 塔里木河是我国最长的内流河。____。
【答案】正确
【解析】
【详解】塔里木河分布在干旱的西北内陆地区,水源主要来自天山、昆仑山等的高山冰雪融水,水量小,夏季接纳高山冰雪融水和山地降水后形成汛期,此后,河流水量逐渐减少,甚至断流,最终没有流入海洋,是我国最大内流河。故正确。
35. “三江源”地区位于西藏自治区的北部,被誉为“中华水塔”。( )
【答案】错误
【解析】
【详解】三江源地区被誉为“中华水塔”,位于青海省,其三江是指长江、黄河和澜沧江。故错误。
三、读图填空题(本题共7个小题,每空1分,共35分)
36. 回顾2023年热点新闻大事件,读我国四大卫星发射基地和地球公转示意图,回答下列问题。
【环境保护】
6月5日是世界环境日,2023年世界环境日国家主场活动在山东济南举行,中国主题是“建设人与自然和谐共生的现代化”。
(1)山东省简称____。
(2)世界环境日当天,地球公转位置最靠近于____处(填数字序号),济南的昼夜长短情况是____。
【卫星发射】
2023年10月26日,搭载神州十七号载人飞船的长征二号F遥十七运载火箭在酒泉卫星发射中心发射成功。
(3)酒泉卫星发射中心的经纬度是____。
(4)长征二号F遥十七运载火箭发射时,我国正处于____(季节)。
【答案】(1)鲁 (2) ①. ② ②. 昼长夜短
(3)(100°E,40°N)
(4)秋季
【解析】
【分析】本题以我国四大卫星发射基地和地球公转示意图为材料,涉及我国行政区划的简称、地球公转示意图的判读、经纬网定位、四季的划分等知识点,考查学生读图能力和分析问题、解决问题的能力。
【小问1详解】
读图可知,我国有34个省级行政单位,其中山东省简称鲁,位于华北平原上。
【小问2详解】
2023年6月5日世界环境日当天,地球公转位置最靠近于图2中的②处,接近夏至日(6月22日前后), 此时太阳直射点位于北半球,位于北方地区的我国山东省济南市昼长夜短。
【小问3详解】
在经纬网上,经线的度数叫做经度,若相邻两条经线的经度向东增大,就是东经,用符号E表示,若相邻两条经线的经度向西增大,就是西经,用符号W表示纬线的度数叫纬度,若相邻两条纬线的纬度向北增大,就是北纬,用符号N表示,若相邻两条纬线的纬度向南增大,就是南纬,用符号S表示,由此可判定,酒泉卫星发射中心的经纬度是(100°E,40°N)。
【小问4详解】
2023年10月26日长征二号F遥十七运载 火箭发射时,位于北半球的我国正处于秋季(9、10、 11月是北半球的秋季)。
37. 世界上各地区差异明显,区域差异促进了区际联系。下图为世界部分区域图。据此完成下列问题。
(1)中东地区石油资源丰富,主要分布在____湾及其沿岸地区;日本地域狭小,资源贫乏。图中A处的____海峡是中东石油运往日本的海上最短航线的必经之地。
(2)中南半岛人口稠密,大城市主要分布在河流沿岸及河口三角洲;日本工业高度发达,工业、城市和人口集中分布在太平洋沿岸和____沿岸。
(3)中东地区阿拉伯人大多信仰____教。
(4)东南亚全年高温、降水丰沛,大量种植____(粮食作物)和热带经济作物。
【答案】(1) ①. 波斯 ②. 马六甲
(2)濑户内海 (3)伊斯兰
(4)水稻
【解析】
【分析】本题以世界部分区域图为材料,设置四个小题,涉及中东地区的资源分布、日本工业的分布、东南亚地区的农业等相关内容,考查学生对相关知识的掌握程度。
【小问1详解】
根据所学知识可知,中东界上石油储量最为丰富、石油产量和输出量最多的地区,其石油资源主要分布在波斯湾及其沿岸地区;图中A是位于马来半岛和苏门答腊岛之间的马六甲海峡,是中东石油运往日本的海上最短航线的必经之地。
【小问2详解】
根据所学知识可知,日本矿产资源贫乏,市场狭小,经济对外依赖性强,日本进口原料,出口产品,形成加工贸易为主的经济,日本工业主要分布在太平洋沿岸和濑户内海沿岸的狭长地带。
【小问3详解】
根据所学知识可知,中东地区居民以阿拉伯人为主,多信奉伊斯兰教。
【小问4详解】
根据所学知识可知,东南亚以热带雨林气候和热带季风气候为主,全年高温、降水丰沛,大量种植水稻和热带经济作物。
38. 对比印度和巴西两国简图,回答下列问题。
(1)两国中,拥有大量混血种人国家是____。
(2)图中河流A是____,是印度人的“母亲河”;河流B是____,是世界流量最大,流域面积最广的河流。
(3)印度每年承接全球服务外包市场近1/2的业务,被形象地称为“世界办公室”,其软件外包产业地C是____。
(4)两国之间在政治、经济等方面的互助合作,被称为“____”。
【答案】(1)巴西 (2) ①. 恒河 ②. 亚马孙河
(3)班加罗尔 (4)南南合作
【解析】
【分析】本题以印度和巴西两国简图为材料设置试题,涉及印度和巴西的地形、河流、农业等相关知识点,考查学生的综合分析能力和运用能力,培养学生地理思维素养。
【小问1详解】
拥有大量混血种人的国家是巴西,目前混血种人占总人数的40%以上。
【小问2详解】
A恒河是印度北部的大河,自远古以来一直是印度教徒的圣河,被印度人民尊称为圣河和印度的母亲河,河流B是亚马孙河流,是世界流量最大,流域面积最广的河流,该河流域分布着世界上面积最大的热带雨林,对全球气候起着重要的调节作用,有“地球之肺”称号。
【小问3详解】
C班加罗尔是印度南部城市,高科技公司在班加罗尔的成功建立使其成为印度信息科技的中心,是印度软件外包产业的发源地,俗称“印度硅谷”。
【小问4详解】
巴西和印度都为发展中国家,因此两国之间的合作称之为“南南合作”。
39. 读南极地区图,完成下列问题。
(1)在南极上空俯视,地球自转的方向为____(填“顺时针”或“逆时针”)方向。
(2)我国在南极地区建立的科学考察站中,不会出现极昼极夜现象的是____站,首个南极内陆科考站是____。
(3)南极地区的代表动物是____。
(4)第五个南极科学考察站——罗斯海新站于2018年2月7日在恩科斯堡岛正式选址奠基,此时正值南极地区的暖季,南极地区的暖季是____。
【答案】(1)顺时针 (2) ①. 长城 ②. 昆仑站
(3)企鹅 (4)11月至次年3月
【解析】
【分析】本题以南极地区图为材料,涉及地球自转的方向,我国在南极考察站的位置、南极代表动物及科考,考查学生对南极地区的掌握程度。
【小问1详解】
从北极点上空看地球的自转方向是逆时针,从南极点上空看地球的自转方向是顺时针。
【小问2详解】
我国在南极地区建立的科学考察站中,不会出现极昼极夜现象的是长城站,该站位于南极圈以外。距南极点最近的是昆仑站,是首个南极内陆科考站。
【小问3详解】
南极地区的代表动物是企鹅,有“南极的主人”称号。
【小问4详解】
我国在南极建立科考站一般选择在11月至次年3月,因为这段时间处于南极的暖季,白昼较长、气温较高,利于科学考察。
40. 我国幅员辽阔,是一个海陆兼备的国家。读中国疆域示意图,回答下列问题。
(1)我国河湖众多,其中③河流发源于____山脉,该河航运价值巨大,因此被誉为“____”。
(2)A是我国最大的岛屿____岛。
(3)B是我国领土的最南端,位于海南省南沙群岛的____
(4)我国海陆兼备,陆界邻国C是____。
【答案】(1) ①. 唐古拉 ②. 黄金水道
(2)台湾 (3)曾母暗沙
(4)朝鲜
【解析】
【分析】本题以中国疆域图为材料,考查我国的河流、岛屿、领土、邻国等知识点,考查学生对我国领土和疆域的识记能力。
【小问1详解】
根据河流位置及轮廓可知,③为长江,发源于青藏高原唐古拉山,该河中下游地区航运价值较高,被称为“黄金水道”。
【小问2详解】
读图可知,A为台湾岛,是我国最大的岛屿,与福建隔台湾海峡相望,该省纬度较低,热量条件好,因盛产甘蔗被称为“东方甜岛”。
【小问3详解】
结合所学知识可知,我国领土的最南端在南沙群岛的曾母暗沙,4°N附近,即图中的B处。
【小问4详解】
读图可知,图中C国家为朝鲜。
【点睛】中国的陆上邻国有14个:朝鲜、俄罗斯、蒙古、哈萨克斯坦、吉尔吉斯斯坦、塔吉克斯坦、阿富汗、巴基斯坦、印度、不丹、尼泊尔、缅甸、老挝和越南。
41. 香港和澳门是我国的两个特别行政区,读港澳地区图,回答下列问题。
(1)香港和澳门回归祖国后我国政府实行“一国两制”政策,港澳实行的是____制度。
(2)特别行政区A____。
(3)经济特区D是____。
(4)连接北京至B地区的铁路干线E是____线。
(5)港澳与祖国大陆的经济合作优势互补、互惠互利。下列属于港澳地区的优势条件是____。
①丰富的劳动力资源;②厂房、能源、水资源等③先进的管理经验;④充足的日常生活消费品
【答案】(1)资本主义
(2)澳门 (3)深圳
(4)京九 (5)③
【解析】
【分析】本题以港澳地区为材料设置试题,涉及港澳的制度、香港的组成、主要铁路干线、港澳与祖国大陆的合作等相关知识点,考查学生对相关知识的掌握能力,培养学生地理思维素养。
【小问1详解】
我国政府对香港、澳门制定了一国两制政策,即祖国内地实行社会主义制度,香港和澳门实行资本主义制度。
【小问2详解】
由图知A澳门特别行政区由澳门半岛、氹仔岛和路环岛三部分组成。
【小问3详解】
位于香港特别行政区北侧的是经济特区D深圳特区。
【小问4详解】
连接B香港九龙与我国首都北京的铁路干线E是京九线。
【小问5详解】
港澳与祖国大陆的经济合作优势互补,互惠互利。其中,港澳的优势是资金、技术、信息、管理等,祖国大陆的优势是厂房、能源、劳动力、日常生活消费品等。①②④属于祖国大陆的优势,③属于港澳地区的优势。③正确,①②④错误。故选③。
42. 2023年12月18日,第25届哈尔滨冰雪大世界正式开园,吸引了世界各地的游客前来观赏。结合东北地区图,完成下列问题。
(1)图中表示哈尔滨的是____(填数字序号),是____省的行政中心。
(2)山脉A是____,跨越东北三省。
(3)东北三省在冷湿的环境下,发育了肥沃的____色土壤。
(4)下列描述体现东北三省地貌特征的是( )
A. 地表破碎、沟壑纵横B. 河网密布、湖泊星罗
C. 山环水绕、沃野千里D. 雪山连绵、冰川广布
【答案】(1) ①. ① ②. 黑龙江
(2)长白山 (3)黑 (4)C
【解析】
【分析】本题以东北地区图为材料设置试题,涉及我国东北地区的山脉、东北地区农业发展的概况等相关知识点,考查学生的读图、析图能力,培养学生对所学知识的综合运用能力。
【小问1详解】
①为哈尔滨,是黑龙江省的行政中心,②为长春,③为沈阳。
【小问2详解】
A为长白山,跨越东北黑龙江、辽宁、吉林三省。
【小问3详解】
东北三省在冷湿的环境下,发育了肥沃的黑色土壤,是中国肥力最高的土壤。
【小问4详解】
读图分析可知,图示区域为东北地区。东北地区的自然地理特点是“山环水绕、沃野千里”。东北地区的地形以平原、丘陵和山地为主,地表结构大致呈半环状的三带:外围是黑龙江、乌苏里江、图们江和鸭绿江等流域低地,中间是山地和丘陵,内部则是广阔的平原,以肥沃的黑土著称。C正确,A为黄土高原地貌特征。B为长江中下游平原地貌特征,D为青藏高原的地貌特征,ABD错误。故选C。
2024年云南省保山市中考一模地理试题(原卷版+解析版): 这是一份2024年云南省保山市中考一模地理试题(原卷版+解析版),文件包含2024年云南省保山市中考一模地理试题原卷版docx、2024年云南省保山市中考一模地理试题解析版docx等2份试卷配套教学资源,其中试卷共34页, 欢迎下载使用。
2024年吉林省长春市中考一模地理试题(原卷版+解析版): 这是一份2024年吉林省长春市中考一模地理试题(原卷版+解析版),文件包含2024年吉林省长春市中考一模地理试题原卷版docx、2024年吉林省长春市中考一模地理试题解析版docx等2份试卷配套教学资源,其中试卷共28页, 欢迎下载使用。
2024年山东省菏泽市中考一模地理试题(原卷版+解析版): 这是一份2024年山东省菏泽市中考一模地理试题(原卷版+解析版),文件包含2024年山东省菏泽市中考一模地理试题原卷版docx、2024年山东省菏泽市中考一模地理试题解析版docx等2份试卷配套教学资源,其中试卷共26页, 欢迎下载使用。

