重难点07 谓语动词的时态-2024年中考英语【重点、难点】专练
展开中考英语对谓语动词的考查集中在单项选择题、语法选择题、填空题和短文填空题。考查重点包括谓语动词的时态和语态。本专题目的在于帮助学生梳理谓语动词六大时态用法,以帮助同学们高效复习。
谓语动词的时态
考点1:一般现在时
注意:
1. 在条件状语从句和时间状语从句中,从句用一般现在时。常用的标志词有:if,unless,as sn as,when,nt … until …,befre。
如:Yu’ll be late fr schl if yu dn’t take a taxi.如果不搭计程车,你上学就迟到了
考点二:一般过去时
考点三:现在进行时
注意:
1.cme,g,leave,arrive,begin,start,fly,mve等表示位置移动的动词,常用进行时表示将来。如:Lk! Bus is cming. 看!车就要来了。
I am leaving fr Shanghai. 我将出发去上海。
2.be+介词 / 副词,也可表示正在进行的动作。如:He is at wrk.=He is wrking.他正在工作。
考点四:一般将来时
考点五:过去进行时
考点六:现在完成时
注意:
1. 与表示一段时间的标志词连用,短暂性动词要变为持续性动词(见下表)。表示一段时间的标志词有:fr,since,hw lng。
2. 常用的现在完成时的句型结构
(1)It has been / It’s+时间段+since+过去时从句 / 过去的时间
如:It has been / It’s three years since we met each ther last time.自从我们上次见面以来已经有三年了。
(2023中考真题 建议用时:15分钟)
1.(2023·江苏淮安·中考真题)—Su Hai, what will yu d fr the cming Father’s Day?
—I ________ a beautiful card fr my father.
A.designB.designedC.will designD.was designing
2.(2023·江苏常州·中考真题)We ________ n the cuntryside rad when a sudden strm hit, s we made ur way back.
A.jggedB.were jggingC.have jggedD.will jg
3.(2023·江苏镇江·中考真题)The Yuth Ceremny was held successfully! Culd yu tell me ________?
A.wh will be the hst f itB.in which hall was it held
C.whse shw made yu the mst excitedD.that yu were encuraged by the speech
4.(2023·江苏镇江·中考真题)Tea was brn in China ver 4,000 years ag. Nw it ________ part f peple’s life arund the wrld.
A.becameB.has becmeC.was becmingD.becme
5.(2023·江苏镇江·中考真题)There ________ many mdern high-speed railways in Jiangsu and they help peple travel easily.
A.isB.areC.wasD.were
6.(2023·江苏徐州·中考真题)I saw Harry in February and I ________ him since then.
A.didn’t seeB.wn’t seeC.haven’t seenD.dn’t see
7.(2023·辽宁朝阳·中考真题)—What did yu d last weekend?
—I ________ t the mvies with my friends.
A.will gB.gC.gesD.went
8.(2023·西藏·中考真题)We will have a wnderful future if we ________ hard.
A.wrkB.wrks
C.wrkedD.are wrking
9.(2023·四川甘孜·中考真题)His little brther ________ middle schl in July 2023.
A.finishesB.is finishingC.finishedD.will finish
10.(2023·内蒙古呼和浩特·中考真题)—I haven’t finished my dinner yet.
—Hurry up! Our friends ________ fr us at the gate.
A.waitB.have waitedC.are waitingD.will wait
11.(2023·山东青岛·中考真题)My hmetwn has changed a lt ________ the subway was put int use.
A.unlessB.sinceC.ifD.when
12.(2023·湖北十堰·中考真题)Mr. Smith ________ at the Natural Histry Museum fr mre than 10 years, s he knws a lt abut insects.
A.is wrkingB.has wrkedC.was wrkingD.will wrk
13.(2023·辽宁大连·中考真题)The Danube is a river in Eurpe. It ________ thrugh Vienna.
A.will gB.wentC.gesD.has gne
14.(2023·河北·中考真题)I ________ ice skating this Sunday. D yu want t cme?
A.gB.wentC.was gingD.will g
15.(2023·江西·中考真题)I’ve just gt tw tickets! I ________ t see the new mvie with Tny.
A.gB.wentC.will gD.have gne
16.(2023·北京·中考真题)—Lucy, what are yu ding?
—I ________ a mdel ship.
A.makeB.madeC.am makingD.was making
17.(2023·吉林长春·中考真题)Culd yu please turn dwn the TV? Yur father _______ n his article.
A.was wrkingB.wrkedC.is wrkingD.wrks
18.(2023·山东菏泽·中考真题)—Tina, I called yu just nw but nbdy answered.
—Oh, I ________ a shwer.
A.am takingB.was takingC.has taken
19.(2023·内蒙古·中考真题)Nt nly Jim but als his sister ________ a few cities since they came t China.
A.have visitedB.has visitedC.visitedD.visits
20.(2023·湖南邵阳·中考真题)—Hell, this is Lily speaking. Culd I speak t Mr. Liu?
—Srry, he ________ Changsha.
A.has been tB.will g tC.has gne t
(2024年最新模拟题 建议用时:15分钟)
21.(2024·四川成都·一模)The vlunteer grup ________ t help the peple in the earthquake-hit areas next week.
A.gesB.will gC.g
22.(2024·黑龙江哈尔滨·一模)—I saw a lt f peple use drnes (无人机) t make vides n Central Street yesterday.
—S did I. Drnes ________ mre ppular in the past few years.
A.have beenB.wereC.will be
23.(2024·黑龙江哈尔滨·一模)—Nbdy knws fr sure if Mr. Li ________ t the party tmrrw. I haven’t seen him fr a lng time.
—If he ________, I will tell yu.
A.will cme; will cmeB.will cme; cmesC.cmes; cmes
24.(2024·四川广元·二模)—Listen! What’s the sund?
—The birds ________.
A.singB.sangC.will singD.are singing
25.(2024·四川广元·二模)—We’d better tidy ur rm. Mm ________ back hme in half an hur.
—Yu’re right. Let’s d it right nw.
A.has cmeB.will cmeC.cmesD.came
26.(2024·吉林长春·一模)—________?
—They are running.
A.What did Susan and Lisa dB.When d Susan and Lisa play chess
C.Why d Susan and Lisa like fruitD.What are Susan and Lisa ding
27.(2024·湖南怀化·一模)—D yu knw where Tm is?
—He ________ ftball with his classmates n the playgrund when I saw him a mment ag.
A.playedB.has playedC.was playing
28.(2024·四川广元·二模)—Can yu take a message t Tm?
—Of curse. I will tell him as sn as he _________.
A.cmesB.will cmeC.is cmingD.has cme
29.(2024·天津南开·一模)I ________ t Lndn already. I ________ there last mnth.
A.have been; wentB.have gne; have gne
C.will g; have gneD.was ging; have been
30.(2024·安徽池州·二模)—I think Lily knws almst everything.
—I agree. That’s because she ________ mre than 1,000 bks.
A.readsB.will readC.has readD.is reading
31.(2024·河北张家口·一模)Jane’s hmewrk isn’t n her desk. Maybe she ________ it in t the teacher.
A.handsB.handedC.will handD.has handed
32.(2024·甘肃武威·一模)—Li Fangfang failed the jb interview because f her pr English.
—Serves her right! Only then ________ hw imprtant it is t learn English well.
A.wuld she realizeB.she realized
C.she wuld realizeD.did she realize
33.(2024·四川广元·二模)It was pretty cld this mrning, s Sally ________ the windw.
A.shutsB.shutC.was shuttingD.will shut
34.(2024·江苏常州·一模)—Why are yu s wrried, Xia Lei?
—Because I ________ extra lessns the whle hliday and haven’t finished my hmewrk.
A.was attendingB.attendedC.have attendedD.attend
35.(2024·江苏无锡·一模)Hey, Julie! It’s yu! I didn’t expect yu ________ ver. What a nice surprise!
A.cameB.have cmeC.wuld cmeD.will cme
36.(2024·江苏扬州·一模)—Where is yur sn Jimmy wrking nw?
—He ________ the city f Beijing, China fr tw years.
A.has gne tB.has been tC.was inD.has been in
37.(2024·江苏宿迁·一模)—Yur new Chinese knt is s nice! When did yu buy it?
—In April. I ________ it fr tw mnths.
A.have hadB.hadC.have bughtD.bught
38.(2024·江苏淮安·一模)If Open AI technlgy is used prperly, the wrld ________ better and better.
A.becmesB.becmeC.is becmingD.will becme
39.(2024·江苏淮安·一模)The famus panda Huahua in Sichuan is lved by lts f peple. The ttal number f the visitrs t see her ________ ver 400 thusand during the last Spring Festival.
A.isB.areC.wasD.were
40.(2024·吉林四平·一模)—Wuld yu mind telling me if he ________ the meeting tmrrw?
—He wn’t, unless he ________.
A.will attend; is invitedB.attends; will be invitedC.will attend; invites
41.(2024·吉林松原·一模)—Hw lng have yu ________ this bk?
—I ________ it when I was in senir high.
A.bught; have bughtB.bught; hadC.had; bught
42.(2024·吉林松原·一模)—Hey, Jane. May I brrw yur mbile phne, please? I left mine at hme.
—Just a mment. I ________ a message.
A.am sendingB.sentC.send
43.(2024·天津和平·一模)When she arrived at the airprt, it was early mrning and it ________.
A.has snwedB.was snwingC.is snwingD.snwed
44.(2024·黑龙江哈尔滨·一模)I ________ China fr three mnths and this is the first time I’ve tried n hanfu.
A.have gne tB.have been tC.have been in
45.(2024·湖南长沙·一模)Last week I ________ t Beijing Park with my classmates, and we had a gd time.
A.gB.wentC.was gingD.has gne
46.(2024·甘肃酒泉·一模)—Miss Smith, Jenny wants t knw when she can leave the library.
—Only when she ______ reading this reprt.
A.finishesB.t finishC.finishedD.will finish
47.(2024·甘肃酒泉·一模)Tim Ck called his mther every week even while he ________ arund the wrld.
A.travelsB.traveledC.is travelingD.was traveling
48.(2024·安徽滁州·一模)There ________ a great number f visitrs in this science museum in the last five years.
A.wasB.wereC.has beenD.have been
49.(2024·云南昆明·一模)I ______ t Shangri-la n the high-speed railway next summer vacatin.
A.travelB.traveledC.was travelingD.will travel
50.(2024·黑龙江哈尔滨·一模)If yu are ________ in smething, yur brain ________ mre active.
A.interesting, isB.interest, wasC.interested, will be
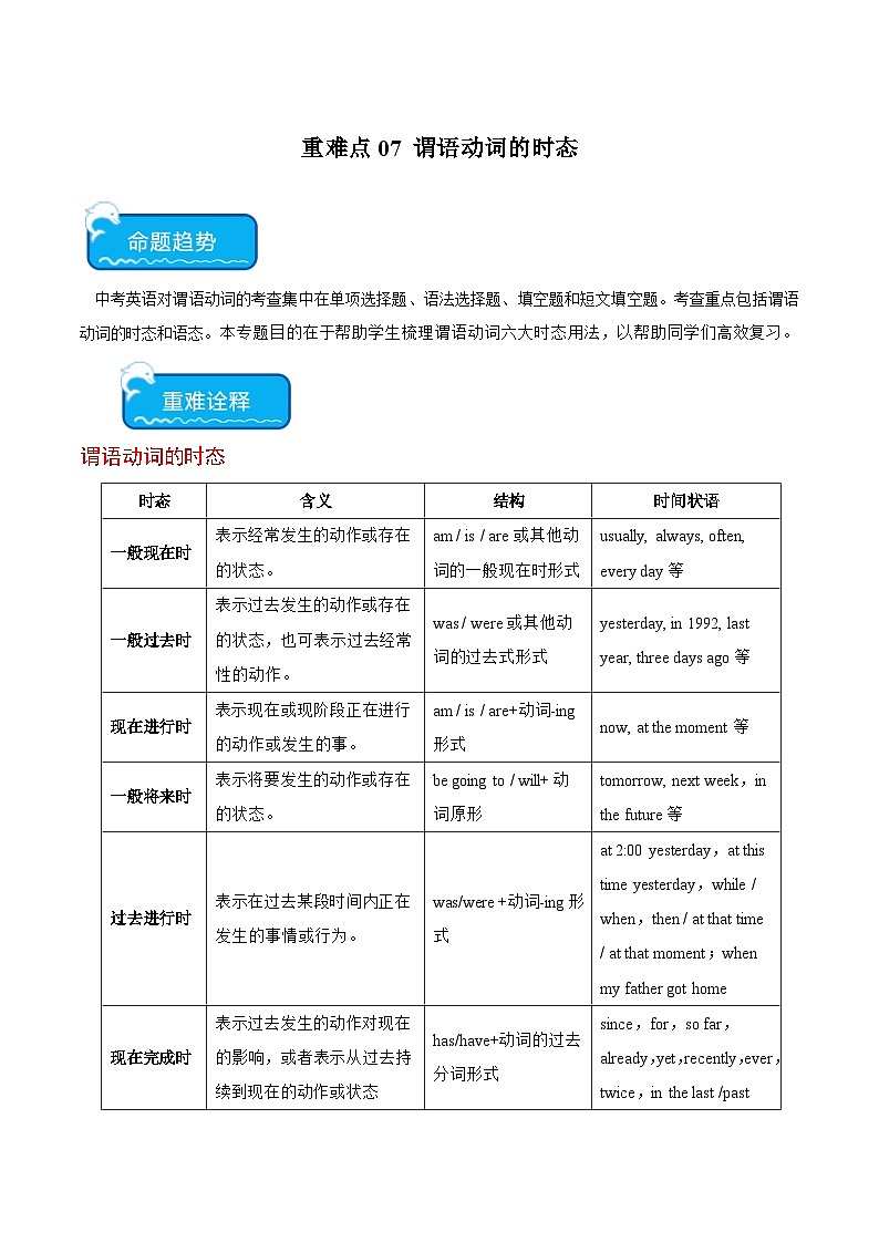
时态
含义
结构
时间状语
一般现在时
表示经常发生的动作或存在的状态。
am / is / are或其他动词的一般现在时形式
usually, always, ften, every day等
一般过去时
表示过去发生的动作或存在的状态,也可表示过去经常性的动作。
was / were或其他动词的过去式形式
yesterday, in 1992, last year, three days ag等
现在进行时
表示现在或现阶段正在进行的动作或发生的事。
am / is / are+动词-ing形式
nw, at the mment等
一般将来时
表示将要发生的动作或存在的状态。
be ging t / will+动词原形
tmrrw, next week,in the future等
过去进行时
表示在过去某段时间内正在发生的事情或行为。
was/were +动词-ing形式
at 2:00 yesterday,at this time yesterday,while / when,then / at that time / at that mment;when my father gt hme
现在完成时
表示过去发生的动作对现在的影响,或者表示从过去持续到现在的动作或状态
has/have+动词的过去分词形式
since,fr,s far,already,yet,recently,ever,twice,in the last /past few years
重难点09 非谓语动词-2024年中考英语【重点、难点】专练: 这是一份重难点09 非谓语动词-2024年中考英语【重点、难点】专练,文件包含重难点09非谓语动词原卷版docx、重难点09非谓语动词解析版docx等2份试卷配套教学资源,其中试卷共24页, 欢迎下载使用。
重难点08 谓语动词的语态-2024年中考英语【重点、难点】专练: 这是一份重难点08 谓语动词的语态-2024年中考英语【重点、难点】专练,文件包含重难点08谓语动词的语态原卷版docx、重难点08谓语动词的语态解析版docx等2份试卷配套教学资源,其中试卷共23页, 欢迎下载使用。
【中考二轮】2024年中考英语【热点·重点·难点】专练(安徽通用)重难点06 非谓语动词-专练.zip: 这是一份【中考二轮】2024年中考英语【热点·重点·难点】专练(安徽通用)重难点06 非谓语动词-专练.zip,文件包含中考二轮2024年中考英语热点·重点·难点重难点06非谓语动词专练解析版docx、中考二轮2024年中考英语热点·重点·难点重难点06非谓语动词专练原题版docx等2份试卷配套教学资源,其中试卷共23页, 欢迎下载使用。

