福建省漳州市第八中学2023-2024学年高一下学期3月考试生物试题(原卷版+解析版)
展开(满分100分,时间60分钟)
一、选择题(每题2分,共40分)
1. 在遗传实验中,测交指F1与 相交( )
A. 双亲之一B. 显性亲本C. 隐性类型D. 杂合体个体
2. 假说一演绎法是现代科学研究中常用的方法,包括“提出问题、作出假设、演绎推理、实验验证、得出结论”等基本环节。利用该方法,孟德尔发现了两个遗传规律。下列关于孟德尔研究过程的分析正确的是 ( )
A. 孟德尔所作假设的核心内容是“生物体能产生数量相等的雌雄配子”
B. 为了验证做出的假设是否正确,孟德尔设计并完成了正、反交实验
C. 提出问题是建立在豌豆纯合亲本杂交和F1自交遗传实验的基础上
D. 测交实验的后代中有30株高茎豌豆和34株矮茎豌豆属于演绎推理
3. 一对杂合黑豚鼠产仔4只,4只鼠仔的表现型可能是( )
A. 三黑一白B. 二黑二白
C. 一黑三白D. 以上三种都有可能
4. 某雌雄同株植物紫茎和绿茎是一对相对性状,由一对基因控制,携带绿茎基因的花粉只有1/2可以存活。现用纯合紫茎植株与纯合绿茎植株杂交,F1全为紫茎,F1自交后代的性状分离比为( )
A. 3:1B. 7:1C. 5:1D. 8:1
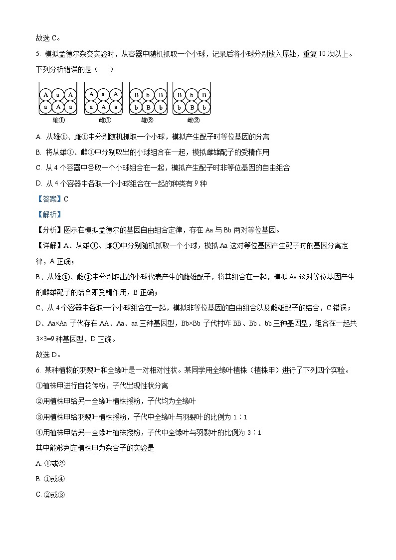
5. 模拟孟德尔杂交实验时,从容器中随机抓取一个小球,记录后将小球分别放入原处,重复10次以上。下列分析错误的是( )
A. 从雄①、雌①中分别随机抓取一个小球,模拟产生配子时等位基因的分离
B. 将从雄①、雌①中分别取出的小球组合在一起,模拟雌雄配子的受精作用
C. 从4个容器中各取一个小球组合在一起,模拟产生配子时非等位基因的自由组合
D. 从4个容器中各取一个小球组合在一起的种类有9种
6. 某种植物的羽裂叶和全缘叶是一对相对性状。某同学用全缘叶植株(植株甲)进行了下列四个实验。
①植株甲进行自花传粉,子代出现性状分离
②用植株甲给另一全缘叶植株授粉,子代均为全缘叶
③用植株甲给羽裂叶植株授粉,子代中全缘叶与羽裂叶的比例为1∶1
④用植株甲给另一全缘叶植株授粉,子代中全缘叶与羽裂叶的比例为3∶1
其中能够判定植株甲为杂合子的实验是
A. ①或②
B. ①或④
C. ②或③
D. ③或④
7. 大豆的白花和紫花是一对相对性状。下列杂交实验中,能判断显隐性关系的是( )
①紫花×紫花→紫花②紫花×紫花→301紫花+101白花③紫花×白花→紫花④紫花×白花→98紫花+102白花
A. ①和②B. ③和④C. ①和③D. ②和③
8. 果蝇中灰身(B)与黑身(b)、大翅脉(E)与小翅脉(e)是两对相对性状,且控制这两对相对性状的基因独立遗传,现利用灰身大翅脉雄果蝇与某雌果蝇杂交,后代果蝇中灰身大翅脉占3/8、灰身小翅脉占3/8、黑身大翅脉占1/8、黑身小翅脉占1/8,则两亲本的基因型组合是( )
A. BbEe(雄)×Bbee(雌)B. BbEe(雄)×BbEE(雌)
C. Bbee(雄)×BbEe(雌)D. BbEe(雄)×bbee(雌)
9. 与有丝分裂相比,减数分裂过程中染色体最显著的变化之一是( )
A. 有纺锤体形成B. 着丝点分开
C. 染色体移向细胞两极D. 同源染色体联会
10. 减数分裂过程中每个四分体具有( )
A. 2对染色体B. 2条姐妹染色单体C. 4个着丝点D. 4个DNA分子
11. 果蝇白眼为伴X染色体隐性遗传,红眼为显性性状。下列哪组杂交子代中,通过眼色就可直接判断果蝇的性别( )
A. 白♀×白♂B. 杂合红♀×红♂C. 白♀×红♂D. 杂合红♀×白♂
12. 受精作用的实质是( )
A. 精子和卵细胞接触
B. 精子头部进入卵细胞内
C 卵细胞膜发生变化
D. 精核与卵细胞核结合
13. 某种动物的50个初级卵母细胞与25个初级精母细胞减数分裂产生的卵细胞与精子受精,最多可产生的受精卵是( )
A. 100个B. 25个C. 75个D. 50个
14. 下图是某种动物不同细胞分裂的图像,下列与此相关的叙述中,错误的是( )
A. ④细胞名称为次级精母细胞或极体,且不具有同源染色体
B. 动物的卵巢或睾丸中有可能同时发现上述4种细胞
C. ①②③细胞中均含有8条染色单体,8个DNA分子
D. 图②所示细胞状态往往导致非同源染色体的自由组合
15. 某研究小组分离得到动物精巢中部分细胞,测定每个细胞中DNA含量,并且统计每组细胞数如图,从图中所示结果分析不正确的是( )
A. 丙组细胞中染色体正在复制
B. 丁组中有一部分细胞正发生非同源染色体的自由组合
C. 甲组细胞中DNA复制后将成为乙组细胞
D. 乙组细胞中既有进行有丝分裂的细胞,也有进行减数分裂的细胞
16. 进行有性生殖的生物其后代具有多样性的原因不包括( )
A. 减数第一次分裂过程中非同源染色体发生自由组合
B. 减数第二次分裂过程中姐妹染色单体分开移到细胞两极
C. 受精过程中精子与卵细胞的结合具有随机性
D. 减数第一次分裂过程中四分体时期同源染色体的非姐妹染色单体间互换相应片段
17. 将基因型为Dd的豌豆连续自交,在后代中的纯合子和杂合子按所占的比例所得如图。所示曲线图,据图分析,错误的说法是( )
A. a曲线可代表自交n代后,纯合子所占的比例
B. c曲线可代表后代中杂合子所占比例随自交代数的变化
C. 隐性纯合子所占的比例比曲线b所对应的比例要小
D. 该曲线图可以用来指导杂交育种,提高纯合品种比例
18. 下图中编号①~⑤的图像是显微镜下拍到的二倍体百合(2n=24)的减数分裂不同时期的图像,下列相关表述错误的是( )
A. 该实验的目的是观察植物细胞的减数分裂图像,识别不同时期
B. 细胞内染色体的存在状态可作为判断减数分裂各时期的依据
C. 据图分析,图②中细胞的特点是同源染色体分离,非同源染色体自由组合
D. 上述观察到细胞图像按减数分裂的时序进行排序①③④②⑤
19. 蝗虫的性别决定方式为 XO 型:雌蝗虫具有两条同型的性染色体(XX),体细胞中染色体组成为22+XX;雄蝗虫只有一条性染色体(XO,O代表缺少一条性染色体),体细胞中染色体组成为22+XO。据此推断,下列叙述正确的是( )
A. 在雌、雄蝗虫体内均能找到染色体数目为24条的细胞
B. 若显微镜下观察到蝗虫某细胞中有两条X染色体,则该细胞一定来自雌蝗虫
C. 应选用雌性个体生殖器官作为观察减数分裂的材料,因为卵细胞的体积较大,便于观察
D. 雄蝗虫在减数分裂过程中可形成12个四分体
20. 图甲是某生物的一个精细胞,图中染色体的黑色和白色分别代表染色体的来源——父方和母方。根据染色体的类型和数目判断图乙中与甲来自同一个精原细胞的有( )
A. ①②B. ①④C. ①③D. ②④
二、非选择题(本题包括4个小题,除特别标注外,每空1分,共60分)
21. 豌豆子叶的黄色(Y)对绿色(y)为显性,圆粒种子(R)对皱粒种子(r)为显性。某人用黄色圆粒和绿色圆粒的豌豆进行杂交,发现后代出现4种类型,对性状的统计结果如下表所示,据图回答问题。
(1)亲本的基因组成是______。
(2)在F1中,表现型不同于亲本的是______、______,它们之间的数量比为______。F1中的纯合子占的比例是______。
(3)F1中黄色圆粒豌豆的基因组成是______。如果用F1中的一株黄色圆粒豌豆与绿色皱粒豌豆杂交,得到的F2的性状类型有______种,表形与数量比为______。
22. 图1表示某种动物分裂过程中不同时期每条染色体上DNA分子数目的变化,图2表示该种动物细胞分裂过程中的变化模式图。据图回答下列问题:
(1)图2甲细胞处于______分裂______期,含有______对同源染色体,______个DNA,______个染色单体。
(2)图2丙细胞名称是______,含有姐妹染色单体数为______;图2丁细胞产生的子细胞名称是______。
(3)图1中DE段形成的原因______,在减数分裂过程中发生的时期是______。
(4)图2丙细胞分裂时期对应图1的______段,从染色体组成考虑,该生物能产生______种配子(不考虑交叉互换),这与______(时期)密切相关。
(5)同源染色体的分离和自由组合发生在图1的______段;在观察减数分裂时,常常用______(雄性/雌性)生殖器官作为材料。
(6)图2乙细胞中①和④是______:图2中具有同源染色体的是______细胞。
23. 果蝇是常用的遗传学研究的试验材料,如图为果蝇体细胞内染色体组成示意图,右侧是X、Y染色体放大图,请据图回答下列问题:
(1)此图所示果蝇的性别是________,该细胞中有________对同源染色体,美国生物学家摩尔根以果蝇为实验材料,运用________法(研究方法),将白眼基因与图中________染色体联系起来,证明了基因位于染色体上
(2)若一对等位基因(A、a)位于1、2号染色体上,则这个群体中有______种基因型;若一对等位基因位于X、Y染色体的同源区段Ⅱ上,则这个群体中雄性个体有________种基因型;
(3)若B、b仅位于X染色体上,分别控制果蝇眼睛的红色和白色,A、a分别控制果蝇翅的长翅和短翅,则短翅白眼雄果蝇的基因型是__________,其减数分裂产生的配子是__________,在产生配子时,遵循的遗传规律是__________________。
24. 豌豆的花有紫花和白花,由一对等位基因A、a控制。下表是豌豆花色的三个组合的遗传实验结果。请根据实验结果分析并回答下列问题:
(1)豌豆的紫花和白花是一对相对性状吗?______。判断的依据是____________
(2)组合3的F₁显性性状植株中,杂合子占______,若取组合2中的1F₁紫花植株与组合3中的F₁紫花植株杂交,后代出现白花植株的概率为______。
(3)组合3紫花中一株紫花植株结了4粒种子,将这4粒种子播种下去长成的植株开花时花的颜色情况是______,判断依据是______。
(4)写出组合3的遗传图解______性状类型
黄色
绿色
圆粒
皱粒
性状数量
51
49
76
24
实验组合
亲本性状表现
F1的性状表现和植株数目
紫花
白花
1
紫花×白花
405
411
2
紫花×白花
807
0
3
紫花×紫花
1240
420
福建省福州市鼓山中学2023-2024学年高一下学期3月考试生物试题(原卷版+解析版): 这是一份福建省福州市鼓山中学2023-2024学年高一下学期3月考试生物试题(原卷版+解析版),文件包含福建省福州市鼓山中学2023-2024学年高一下学期3月考试生物试题原卷版docx、福建省福州市鼓山中学2023-2024学年高一下学期3月考试生物试题解析版docx等2份试卷配套教学资源,其中试卷共28页, 欢迎下载使用。
福建省泉州市永春第一中学2023-2024学年高一下学期4月月考生物试题(原卷版+解析版): 这是一份福建省泉州市永春第一中学2023-2024学年高一下学期4月月考生物试题(原卷版+解析版),文件包含福建省泉州市永春第一中学2023-2024学年高一下学期4月月考生物试题原卷版docx、福建省泉州市永春第一中学2023-2024学年高一下学期4月月考生物试题解析版docx等2份试卷配套教学资源,其中试卷共30页, 欢迎下载使用。
广西百所名校2023-2024学年高一下学期3月联合考试生物试题(原卷版+解析版): 这是一份广西百所名校2023-2024学年高一下学期3月联合考试生物试题(原卷版+解析版),文件包含广西百所名校2023-2024学年高一下学期3月联合考试生物试题原卷版docx、广西百所名校2023-2024学年高一下学期3月联合考试生物试题解析版docx等2份试卷配套教学资源,其中试卷共22页, 欢迎下载使用。

