最新中考生物一轮复习课件+讲练测 专题21 生命起源和生物进化(专题精练)
展开1、落实考点。一轮复习时要在熟读课本、系统掌握基础知识、基本概念和基本原理后,要找出重点和疑点;通过结合复习资料,筛选出难点和考点,有针对地重点复习。这就需要在掌握重点知识的同时,要善于进行知识迁移和运用,提高分析归纳的能力。2、注重理论联系实际。生物的考试并不仅仅是考概念,学会知识的迁移非常重要,并要灵活运用课本上的知识。不过特别强调了从图表、图形提取信息的能力。历年中考试题,图表题都占有比较大的比例。那些图表题虽不是教材中的原图,但它源于教材而又高于教材,是对教材内容和图表的变换、深化、拓展,使之成了考查学生读图能力、综合分析能力、图文转换能力的有效途径。3、一轮复习基础知识的同时,还要重点“攻坚”,突出对重点和难点知识的理解和掌握。这部分知识通常都是学生难于理解的内容,做题时容易出错的地方。分析近几年的中考生物试题,重点其实就是可拉开距离的重要知识点。 4、学而不思则罔,思而不学则殆。这一点对初三生物一轮复习很重要。尤其是对于错题。错题整理不是把错题抄一遍。也不是所有的错题都需要整理。
专题二十一 生命起源和生物进化
01 地球上生命的起源
1.最新考纲(1)描述生命起源的过程。(2)概述生物进化的主要历程。2.最近考情2022·山东烟台、2022·湖南娄底、2022·山东东营、2022·辽宁朝阳、2022·四川达州、2022·吉林长春、2022·内蒙古包头
1、原始大气层包括:水蒸气、氢气、氨、甲烷、二氧化碳、硫化氢等,但没有 。2、科学实验表明:原始地球上尽管不能形成生命,但能产生构成生物体的有机物。原始生命起源于 。3、原始地球的条件: 。4、1953年,美国青年学者米勒,用原始大气合成了 (简单有机物)。5、科学推测需要一定的 做基础,还需要有严密的 ,也需要丰富的联想和想象。
考点01 地球上生命的起源
关于生命起源的几种假说
神创论:地球上一切生命都是由上帝或神创造的。 自然发生说:生命是从非生命物质中自发产生的。 宇生论:地球上的生命或构成生命的有机物来自其他宇宙星球。 化学起源说:生命是在地球温度逐步下降以后,在极其漫长的时间内,由非生命物质经过极其复杂的化学过程,一步一步地演变而成的。
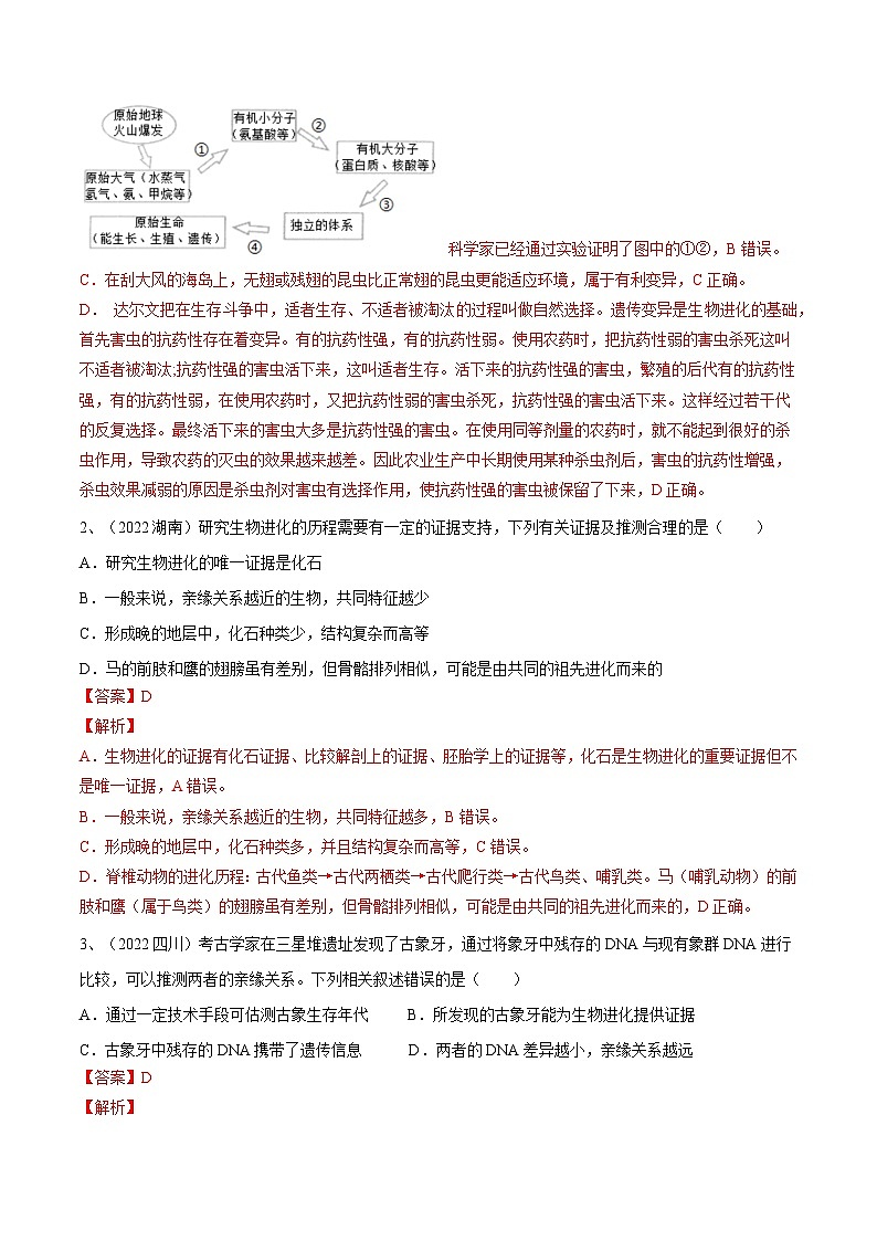
米勒实验资料2 1953年,米勒模拟原始地球的条件和大气成分,将甲烷、氨、氢气、水蒸气等气体泵入一个密封的装置内,通过进行火花放电(模拟闪电),合成了多种氨基酸。此外,还有一些学者模拟原始地球的大气成分,在实验室里制成了另一些有机物。
场所:原始大气实验:1953、美国米勒
场所:原始海洋过程:聚合、缩合
场所:原始海洋过程:浓缩、聚集
场所:原始海洋过程:长期演变、相互作用
1、(2022湖南)生命的起源充满奥秘,吸引人们不断探索,根据已有研究作出的推测,合理的是( )A.地质学研究表明,原始大气中存在着氧气和二氧化碳B.美国学者米勒的模拟实验可证明原始地球上能形成原始生命C.原始生命起源于原始海洋D.在现有的环境条件下,地球上还会形成原始生命
2、(2022山东)下列有关生命起源和生物进化的叙述,错误的是( )A.原始大气主要由水蒸气、甲烷、硫化氢等气体构成B.米勒模拟原始地球的条件和大气成分,在密闭的装置里合成了多种大分子蛋白质C.化石是研究生物进化最直接的证据D.比较不同生物的细胞色素c氨基酸数目的差异,可以判断生物之间的亲缘关系
1、 :根据一定的标准,把彼此有某种联系的事物加以对比,确定它们的相同和不同之处。比较生物的细胞色素C的差异,差异越小,说明两者的亲缘关系 。2、化石是生物的 、 或 ,由于种种原因被埋藏在地层中,经过若干万年的复杂变化形成的。3、地球上最早出现的生物是 ,后来才出现了 。4、生物进化的总体趋势是 。5、越古老的地层中,生物形成的化石越 、越 ,水生生物形成的化石 。
由简单到复杂、由低等到高等、由水生到陆生
考点02 生物进化的历程
资料分析资料1 化石是生物的遗体、遗物或生活痕迹,由于某种原因被埋藏在地层中,经过若干万年的复杂变化形成的。科学家通过对化石的研究发现,鱼类的化石在比较古老的地层中就出现了,两栖类、爬行类和哺乳类则依次在更为晚近的地层中才出现。
生物进化的总体趋势简单→复杂低等→高等水生→陆生
比较马的前肢、鹰的翅膀和蝙蝠的前肢骨骼,说明什么?
它们可能是由共同的祖先进化而来的。
1、(2022山东)2022年4月,科研人员首次发现距今约5.04亿年的寒武纪特异埋藏化石库,并将其命名为“临沂动物群”。“临沂动物群”中多种多样的海底生物,成为探寻生命大爆发之后生物演化的重要窗口。以下说法不正确的是( )A.原始生命诞生在原始海洋中B.化石是研究生物进化的最直接证据C.晚期地层中只有结构复杂的生物化石D.埋藏化石库对深入了解寒武纪大爆发之后动物的演化具有重要意义
(2022·山东东营·统考中考真题)科学以证据为判断尺度,下列证据与推论之间不相符的是( )
A.AB.BC.CD.D
2、(2022吉林)下列有关生物进化的叙述错误的是( )A.在研究生物进化过程中,化石是重要的证据B.在研究生物进化过程中,经常使用比较的方法C.自然选择保留的变异永远都有利于该生物的生存D.生物进化的总体趋势是由简单到复杂、由低等到高等、由水生到陆生
1、生物的变异为生物进化提供了原始材料,是生物进化的 。2、在自然界中,各种生物普遍具有很强的 能力,能够产生大量的后代,而生物赖以生存的 和 都是非常有限的。任何生物要生存下去,就得为足够的食物和空间而进行 。3、 指自然界中生物,经过激烈的生存斗争,适应者生存,不适应者被淘汰。4、生物通过 、 和 ,不断地进化。5、自然界中新物种的形成,是 的结果,如长颈鹿的形成是自然选择的结果。变异不定向,自然选择定向。
保护色:具有与周围环境的色彩非常相似的体色。 意 义:不易被其他动物所发现,有利于捕食猎物和躲避敌害。
达尔文——自然选择学说
过度繁殖——前提生存斗争——动力遗传变异——基础、内因适者生存——结果
考点03 生物进化的原因
过度繁殖:在自然界,生物普遍具有很强的繁殖能力,能够产生大量的后代。如果一头雌象一生产仔6头,每头活到100岁,而且都能进行繁殖的话,那么750年后,一对象的后代就可达1900万头。
生存斗争:生物赖以生存的食物和空间都是非常有限的。任何生物要生存下去,就得为获取足够的食物和空间而进行生存斗争。在同一片森林里临近的树木会相互争夺阳光、水分和养料;食性相同的动物会相互争夺食物;食肉动物与食草动物之间的捕食与反捕食等等。
遗传变异、适者生存:在自然界中,生物个体都有遗传和变异的特性,只有那些具有有利变异的个体,在生存斗争中才容易生存下来,并将这些变异遗传给下一代,而具有不利变异的个体则容易被淘汰。
圆掌舟蛾拟态成断掉的一截树枝
请试着用自然选择学说解释长颈鹿长颈形成的原因
1、(2022山东)夏天来临,养鸡场的苍蝇明显增多,饲养员一般使用杀虫剂除蝇,开始使用的效果很好,连续使用一段时间后,发现药效变差了。推测其原因是( )A.杀虫剂使苍蝇产生抗药性变异B.抗杀虫剂能力强的苍蝇存活下来并大量繁殖C.杀虫剂的品质不稳定D.苍蝇的繁殖能力太强,无法全部消除
最新中考生物一轮复习课件+讲练测 专题22 健康地生活(专题精练): 这是一份最新中考生物一轮复习课件+讲练测 专题22 健康地生活(专题精练),文件包含专题22健康地生活课件精讲pptx、专题22健康地生活原卷版docx、专题22健康地生活解析版docx等3份课件配套教学资源,其中PPT共34页, 欢迎下载使用。
最新中考生物一轮复习课件+讲练测 专题17 细菌、真菌和病毒(专题精练): 这是一份最新中考生物一轮复习课件+讲练测 专题17 细菌、真菌和病毒(专题精练),文件包含专题17细菌真菌和病毒课件精讲pptx、专题17细菌真菌和病毒原卷版docx、专题17细菌真菌和病毒解析版docx等3份课件配套教学资源,其中PPT共43页, 欢迎下载使用。
最新中考生物一轮复习课件+讲练测 专题15 动物的主要类群(专题精练): 这是一份最新中考生物一轮复习课件+讲练测 专题15 动物的主要类群(专题精练),文件包含专题15动物的主要类群课件精讲pptx、专题15动物的主要类群原卷版docx、专题15动物的主要类群解析版docx等3份课件配套教学资源,其中PPT共33页, 欢迎下载使用。

