江苏省泰州市海陵区泰州中学2023-2024学年高二下学期4月月考生物试题(原卷版+解析版)
展开24.4.7
一、单项选择题:本部分包括14题,每题2分,共计28分。每题只有一个选项最符合题意。
1. 下列有关细胞中的化合物和细胞结构的叙述,正确的是( )
A. 细菌中DNA不与蛋白质结合,但能复制与表达
B. 细胞骨架由蛋白质纤维组成,能维持细胞形态等
C. 糖类代谢发生障碍时,脂肪会大量转化为糖类分解供能
D. 核酸和蛋白质在高温条件下均会变性且空间结构不可恢复
【答案】B
【解析】
【分析】细胞骨架是真核细胞中由蛋白质聚合而成的三维的纤维状网架体系。细胞骨架包括微丝、微管和中间纤维。细胞骨架在细胞分裂、细胞生长、细胞物质运输、细胞壁合成等等许多生命活动中都具有非常重要的作用。
【详解】A、细菌的DNA要转录,DNA与RNA聚合酶结合,要与蛋白质结合,A错误;
B、蛋白质纤维组成的细胞骨架在维持细胞形态、细胞分裂、细胞生长、细胞物质运输、细胞壁合成等许多生命活动中都具有非常重要的作用,B正确;
C、脂肪不能大量转化为糖类,C错误;
D、DNA在高温条件下均会变性,但退火后空间结构可恢复,D错误。
故选B。
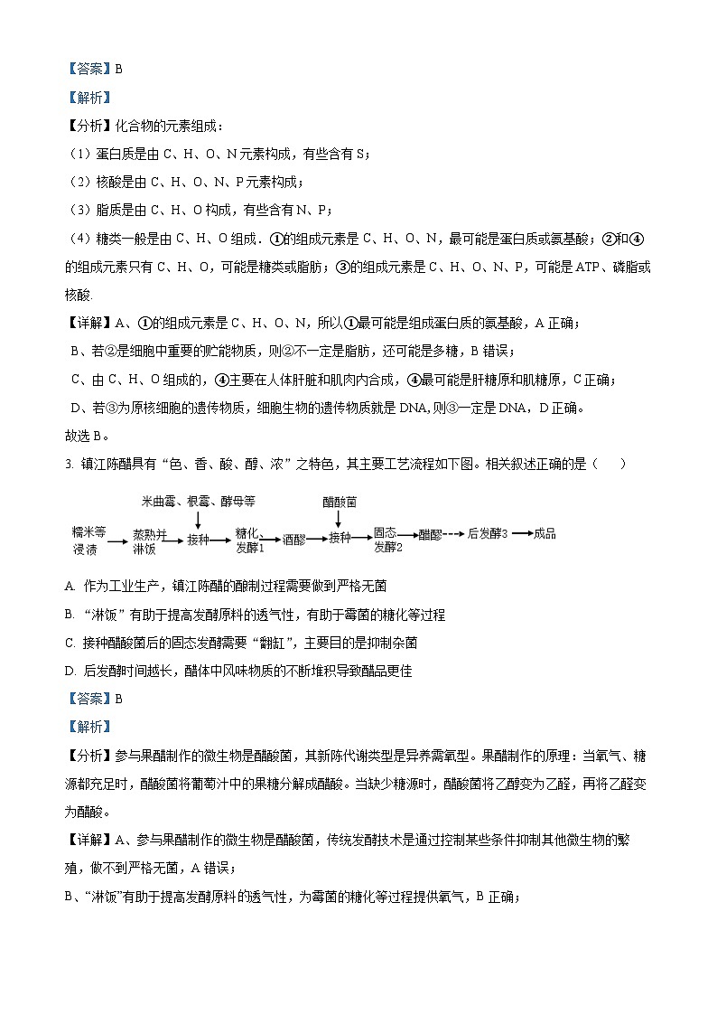
2. 如图表示不同化学元素所组成的化合物,以下说法不正确的是( )
A. 若图中①为某种多聚体的单体,则①最可能是氨基酸
B. 若②是细胞中重要的贮能物质,则②一定是脂肪
C. 若④主要在人体肝脏和肌肉内合成,则④最可能是糖原
D. 若③为原核细胞的遗传物质,则③一定是DNA
【答案】B
【解析】
【分析】化合物的元素组成:
(1)蛋白质是由C、H、O、N元素构成,有些含有S;
(2)核酸是由C、H、O、N、P元素构成;
(3)脂质是由C、H、O构成,有些含有N、P;
(4)糖类一般是由C、H、O组成.①的组成元素是C、H、O、N,最可能是蛋白质或氨基酸;②和④的组成元素只有C、H、O,可能是糖类或脂肪;③的组成元素是C、H、O、N、P,可能是ATP、磷脂或核酸.
【详解】A、①的组成元素是C、H、O、N,所以①最可能是组成蛋白质的氨基酸,A正确;
B、若②是细胞中重要的贮能物质,则②不一定是脂肪,还可能是多糖,B错误;
C、由C、H、O组成的,④主要在人体肝脏和肌肉内合成,④最可能是肝糖原和肌糖原,C正确;
D、若③为原核细胞的遗传物质,细胞生物的遗传物质就是DNA,则③一定是DNA,D正确。
故选B。
3. 镇江陈醋具有“色、香、酸、醇、浓”之特色,其主要工艺流程如下图。相关叙述正确的是( )
A. 作为工业生产,镇江陈醋的酿制过程需要做到严格无菌
B. “淋饭”有助于提高发酵原料的透气性,有助于霉菌的糖化等过程
C. 接种醋酸菌后的固态发酵需要“翻缸”,主要目的是抑制杂菌
D. 后发酵时间越长,醋体中风味物质的不断堆积导致醋品更佳
【答案】B
【解析】
【分析】参与果醋制作的微生物是醋酸菌,其新陈代谢类型是异养需氧型。果醋制作的原理:当氧气、糖源都充足时,醋酸菌将葡萄汁中的果糖分解成醋酸。当缺少糖源时,醋酸菌将乙醇变为乙醛,再将乙醛变为醋酸。
【详解】A、参与果醋制作的微生物是醋酸菌,传统发酵技术是通过控制某些条件抑制其他微生物的繁殖,做不到严格无菌,A错误;
B、“淋饭”有助于提高发酵原料透气性,为霉菌的糖化等过程提供氧气,B正确;
C、醋酸发酵过程中利用的微生物是醋酸菌,发酵需要充足的氧气,所以“翻缸”目的是提供氧气,C错误;
D、后发酵时间不能太长,需要适宜,发酵时间越长,可能会产生其他有害的物质或者滋生其他杂菌,D错误。
故选B。
4. 如图为培育作物脱毒苗的两条途径。下列有关叙述错误的是( )
A. 通过图中两条途径培育脱毒苗的过程均体现了植物细胞的全能性
B. 经②处理可使组织中的病毒减少或减弱病毒侵染细胞的能力,脱毒效果更好
C. ③过程中一般不需要光照,④过程中每日需要给予适当时间和强度的光照
D. 通过图中两条途径培育的脱毒苗都是纯合子,种植脱毒苗可增加作物产量
【答案】D
【解析】
【分析】植物组织培养技术是一种无性繁殖技术,通过从植物体分离出所需的组织、器官或细胞,在无菌条件下接种在含有营养物质及植物激素的培养基上进行培养,获得再生的完整植株或生产具有经济价值的其他产品。
【详解】A、根据图示分析,脱毒苗的培育利用了植物组织培养技术,可体现植物细胞的全能性,A正确;
B、一定程度的高温处理可使组织中的病毒减少或减弱病毒侵染细胞的能力,脱毒效果更好,B正确;
C、植物组织培养过程中,诱导愈伤组织期间一般不需要光照,在后续的培养过程中,每日需要给予适当时间和强度的光照,C正确;
D、通过图中两条途径培育脱毒苗的繁殖方式均为无性繁殖,脱毒苗的基因型与提供外植体的植物体相同,不一定是纯合子,D错误。
故选D。
5. 2017年,某国批准了首例使用细胞核移植技术培育“三亲婴儿”的申请。其培育过程可选用如下技术路线,下列叙述错误的是( )
A. 捐赠者的卵子去核实质是指去除细胞中的纺锤体—染色体复合物
B. 卵母细胞捐献者携带的红绿色盲基因能够遗传给“三亲婴儿”
C. 该技术可以有效避免母亲线粒体DNA中的致病基因遗传给后代
D. “三亲婴儿”同时拥有自己父亲、母亲及卵母细胞捐献者的部分基因
【答案】B
【解析】
【分析】1、分析题图:图示表示三亲婴儿的培育过程,由图可知,三亲婴儿的培育采用了动物细胞核移植技术、早期胚胎培养技术和胚胎移植技术等。
2、动物细胞核移植技术是将动物一个细胞的细胞核移入去核的卵母细胞中,使这个重新组合的细胞发育成新胚胎,继而发育成动物个体的技术。原理是动物细胞核具有全能性,克隆动物的遗传物质来自双亲,其核遗传物质来自供核生物,而细胞质基因来自提供细胞质的生物。
【详解】A、核移植的受体细胞处于MII期,捐赠者的卵子去核实质是指去掉细胞中的纺锤体染色体复合物,A正确;
B、献者携带的红绿色盲基因位于其细胞核内,而捐献者给三亲婴儿提供的是卵母细胞的细胞质,故捐献者携带的红绿色盲基因不能遗传给“三亲婴儿”,B错误;
C、母亲为“三亲婴儿“提供的是卵母细胞的细胞核,后代的线粒体基因来自捐献者的卵母细胞,故该技术可避免母亲的线粒体遗传病基因传递给后代,C正确;
D、“三亲婴儿”的细胞核基因一半来自母亲,一半来自父亲,线粒体基因来自卵母细胞捐献者,所以“三亲婴儿”同时拥有自己父亲、母亲及卵母细胞捐献者的部分基因,D正确。
故选B。
6. 我国学者以新型冠状病毒刺突蛋白(S蛋白)为抗原制备单克隆抗体,用以阻断该病毒对人体的感染,相关叙述错误的是( )
A. 产生抗体的杂交瘤细胞保留着B淋巴细胞的部分特性
B. 制备杂交瘤细胞时产生特定抗体的淋巴细胞不需要传代培养
C. 杂交瘤细胞的制备利用了细胞膜的流动性
D. 筛选前杂交瘤细胞产生单一的新型冠状病毒抗体
【答案】D
【解析】
【分析】单克隆抗体的制备过程的二次筛选:①筛选得到杂交瘤细胞(去掉未杂交的细胞以及自身融合的细胞);②筛选出能够产生特异性抗体的细胞群。
【详解】A、杂交瘤细胞由B淋巴细胞和骨髓瘤细胞融合,因此保留着B淋巴细胞的部分特性,A正确;
B、产生特定抗体的B淋巴细胞即浆细胞不能分裂,因此不需要传代培养,B正确;
C、杂交瘤细胞的制备需要进行细胞融合,利用了细胞膜的流动性特性,C正确;
D、筛选前的杂交瘤细胞不都能产生单一的新型冠状病毒抗体,D错误。
故选D。
7. 研究人员利用逆转录病毒将Oct-3/4等四个关键基因导入皮肤纤维母细胞并表达,获得了与胚胎干细胞(ES细胞)极为相似的诱导多能干细胞(iPS细胞),其在体外可分化成神经细胞、心血管细胞等组织细胞。相关叙述错误的是( )
A. 携带关键基因的逆转录病毒以胞吞的方式进入皮肤纤维母细胞
B. iPS细胞与ES细胞一样具有细胞周期和组织特异性
C. 利用iPS细胞对自身受损器官进行修复,可以避免免疫排斥反应
D. 获得iPS细胞过程无须破坏胚胎,可以避免获取ES细胞涉及的伦理问题
【答案】B
【解析】
【分析】利用逆转录病毒将Oct-3/4等四个关键基因导入皮肤纤维母细胞并表达,获得了与胚胎干细胞(ES细胞)极为相似的诱导多能干细胞(iPS细胞),其在体外可分化成神经细胞、心血管细胞等组织细胞。用该技术得到的新生器官替换供体病变器官,属于自体移植,不发生免疫排斥反应,这可以大大提高器官移植成功率。
【详解】A、有些逆转录病毒是存在包膜的,如HIV,其侵入细胞的方式是膜的融合,A正确;
B、iPS细胞与ES细胞一样具有细胞周期,不具有组织特异性,B错误;
C、用该技术得到的新生器官替换供体病变器官,属于自体移植,不发生免疫排斥反应,这可以大大提高器官移植成功率,C正确;
D、ES细胞需从胚胎中获得,而获得iPS细胞过程无须破坏胚胎,可以避免获取ES细胞涉及的伦理问题,D正确。
故选B。
8. 目前发现的双胞胎有同卵双胞胎、异卵双胞胎和“半同卵双胞胎”。1对“半同卵小姐弟双胞胎”形成过程如图所示,图3中染色单体分离后分别移向细胞的三个不同方向,从而分裂成a、b、c三个细胞,染色体全部来自父系的“合子”致死。其中两个细胞发育成姐弟二人。下列说法,正确的是( )
A. 受精卵发育为桑葚胚的过程是在透明带内完成的,孵化后进入囊胚期阶段
B. 排卵是指卵泡从卵巢中排出,图中卵子发育到减数分裂Ⅱ的中期
C. 若细胞a的染色体组成为MP1,则细胞b的染色体组成为MP2
D. 这对双胞胎来源于母亲的染色体相同,来源于父亲的染色体不一定不同
【答案】C
【解析】
【分析】根据图示,半同卵双胞胎的形成过程有两个精子同时进入到一个卵细胞,受精卵中有三个染色体组;有丝分裂过程中,染色体复制,有丝分裂后期形成6个染色体组,通过三极纺锤体将六个染色体组拉开,每一极2个染色体组,其中有两极的染色体各有一组来自双亲,有一极染色体均来自于父亲。细胞分裂后,其中两个细胞发育成个体。
【详解】A、受精卵发育为桑葚胚的过程是在透明带内完成的,到囊胚期时,囊胚进一步扩大,会导致透明带破裂,胚胎从其中伸展出来,这一过程叫作孵化,A错误;
B、排卵是指卵子从卵泡中排出,此时的卵子通常是处于减数第二次分裂时期的次级卵母细胞。卵子发育到减数第二次分裂中期才具备受精的能力,故图中卵子发育到减数分裂Ⅱ的中期,B错误;
C、来自母系的染色体为M,来自父系的染色体为P1、P2,经过复制后,染色体进行组合,若细胞a的染色体组成为MP1,细胞c的染色体均来自父亲,其染色体组成为P1P2,细胞b的染色体组成为MP2,C正确;
D、细胞a的染色体组成为MP1,细胞b的染色体组成为MP2,这对双胞胎发育为姐弟,来源于父亲的性染色体不同,D错误。
故选C。
9. 经研究发现,PVY﹣CP基因位于某种环状DNA分子中。将PVY﹣CP基因导入马铃薯,使之表达即可获得抗PVY病毒的马铃薯。如图表示构建基因表达载体的过程,相关酶切位点如下表。以下说法错误的是( )
A. 推测Klenw酶的功能与DNA聚合酶类似
B. 由步骤③获取的目的基因有1个黏性末端
C. 步骤④应选用的限制酶是BamHⅠ和SmaⅠ
D. NPTⅡ基因可能是用于筛选的标记基因
【答案】C
【解析】
【分析】分析题图:图示是获得抗病毒马铃薯的部分操作,步骤①~③是从环状DNA中获取目的基因(PVY-CP)的过程;质粒是选用的运载体;④过程需要用限制酶处理质粒;⑤表示基因表达载体的构建过程,该过程需要DNA连接酶。
【详解】A、由图可知,步骤②中用Klenw酶处理后,黏性末端变成平末端,说明Klenw酶能催化DNA链的合成,从而将DNA片段的黏性末端变成平末端,故Klenw酶的功能与DNA聚合酶类似,A正确;
B、经过步骤③后,目的基因(PVY-CP)的一侧是BamHI切割形成的黏性末端,目的基因(PVY-CP)的另一侧是平末端,因此由步骤③获取的目的基因有1个黏性末端,B正确;
C、由于目的基因只有一个黏性末端,质粒是顺时针转录,使用BamHI切割会导致目的基因无法转录,需选择一种黏性末端相同的限制性内切酶,另一种选择平末端限制酶,故步骤④中选用的限制酶是BglⅡ或Sma I,C错误;
D、NPTⅡ基因可能是用于筛选的标记基因,D正确。
故选C。
10. PCR引物的3'端为结合模板DNA的关键碱基,5'端无严格限制,可用于添加限制酶切点等序列。下列叙述正确的是( )
A. 该图表示PCR循环中的变性环节
B. PCR第四次循环要消耗15对引物
C. Taq酶催化相邻的两个游离dNTP之间形成磷酸二酯键
D. 用图中引物扩增两个循环后即可获得添加限制酶切点的产物
【答案】D
【解析】
【分析】PCR全称为聚合酶链式反应,是一项在生物体外复制特定DNA核酸合成技术。PCR需要模板DNA、四种脱氧核苷酸、一对引物、热稳定DNA聚合酶(Taq酶)。
【详解】A、图中引物与模板链碱基互补配对,该图表示PCR循环中的复性环节,A错误;
B、PCR三次循环共消耗7(23-1)对引物,PCR四次循环共消耗15(24-1)对引物,第四次循环要消耗8对引物,B错误;
C、dNMP只有一个磷酸基团,为脱氧核苷酸,dNTP有三个磷酸基团,延伸时,在Taq酶催化下,dNMP作为扩增的原料会依次连接到3'端,相邻的dNMP间形成磷酸二酯键,C错误;
D、由于一个引物不在该片段的端点,因此第一轮循环后,得到的一个DNA片段中两条脱氧核苷酸链都不等长,通过绘图可推知,再经过一次循环,产物中开始出现脱氧核苷酸链等长的DNA片段,所以扩增两个循环后即可获得添加限制酶切点的产物,D正确。
故选D。
11. 关于“DNA片段的扩增及电泳鉴定”实验,下列相关叙述正确的是( )
A. 琼脂糖凝胶电泳中的缓冲液中含指示剂,其可以在紫外灯下被检测出来
B. 微量离心管、蒸馏水和移液器在使用前均需进行高压蒸气来菌处理
C. DNA向着与其所带电荷相同的电极移动,迁移速率与凝胶浓度、DNA的大小和构象有关
D. PCR所用的缓冲液从冰箱拿出之后,应放在冰块上缓慢融化,目的是不破坏稳定性较差的成分
【答案】D
【解析】
【分析】1、多聚酶链式反应(PCR)是一种体外迅速扩增DNA片段的技术,它能以极少量的DNA为模板,在几小时内复制出,上百万份的DNA拷贝。
2、利用PCR可以在体外进行DNA片段的扩增。PCR利用了DNA的热变性原理,通过调节温度来控制DNA双链的解聚与结合。PCR仪实质上就是一台能够自动调控温度的仪器,一次PCR一般要经历30次循环。
【详解】A、琼脂糖凝胶电泳中的缓冲液中不含指示剂,A错误;
B、PCR实验中使用的微量离心管、枪头、蒸馏水在使用前都必须进行高压蒸汽灭菌处理,移液器不需要进行高压蒸汽灭菌处理,B错误;
C、DNA向着与其所带电荷相反的电极移动,迁移速率与凝胶浓度、DNA的大小和构象有关,C错误;
D、PCR所用缓冲液和酶从冰箱拿出之后,应缓慢融化,防止缓冲液中不稳定的成分被破坏,防止酶失活,D正确。
故选D。
12. 嵌合病毒是一种基因工程重组病毒,在制备技术上并不存在太大问题,但作为重组病毒,在安全性上还有一定的风险,在自然条件下,病毒之间自发产生重组,可能获得一些意想不到的新型病毒,它比母体株毒力更强,对生物体更具有威胁性。下列相关叙述错误的是( )
A. 嵌合病毒的性状可由受体病毒和供体病毒的遗传物质共同控制
B. 若将嵌合病毒制成生物武器,则可能具有人类难以预防的特点
C. 若将嵌合病毒制成生物武器,则可能具有感染特定人群的特点
D. 人体对入侵人体的嵌合病毒,可能无法识别,致使其危害极大
【答案】D
【解析】
【分析】生物武器种类:包括致病菌、病毒、生化毒剂,以及经过基因重组的致病菌等。把这些病原体直接或者通过食物、生活必需品等散布到敌方,可以对军队和平民造成大规模杀伤后果。
【详解】A、由于嵌合病毒是一种基因工程重组病毒,所以嵌合病毒的遗传物质含有受体病毒和供体病毒的遗传物质,因此其性状可由受体病毒和供体病毒的遗传物质共同控制,A正确;
B、嵌合病毒可能携带一些受害国家的科研人员不太了解的抗原,进而难以预防,B正确;
C、若将嵌合病毒制成生物武器,则可能具有感染特定人群的特点,C正确;
D、嵌合病毒对人体而言,依然属于抗原,可以识别,D错误。
故选D。
13. 如表列举了几种限制酶的识别序列及其切割位点(箭头表示相关酶的切割位点)。如图是酶切后产生的几种末端。下列说法正确的是( )
A. BamHⅠ切割的是氢键,AluⅠ切割的是磷酸二酯键
B. Sau3AⅠ和BamHⅠ切割产生的片段能够相连,但连接后的片段两者都不能再切割
C. ②④⑤对应的识别序列均能被Sau3AⅠ识别并切割
D. T4DNA连接酶即能连接①③,也能连接②⑤,但后者连接效率低
【答案】C
【解析】
【分析】限制性内切核酸酶,简称限制酶:(1)来源:主要从原核生物中分离纯化出来;(2)特异性:能够识别双链DNA分子的某种特定核苷酸序列,并且使每一条链中特定部位的两个核苷酸之间的磷酸二酯键断裂;(3)结果:形成黏性末端或平末端。
【详解】A、BamHⅠ与AluⅠ切割的均是磷酸二酯键,A错误;
B、BamHⅠ切割G↓GATCC,Sau3AⅠ切割↓GATC,故二者切割后产生的黏性末端是相同的,因此二者切割后产生的黏性末端能够相连,连接后仍然存在GATC的序列,能被Sau3AⅠ切割,但是BamHⅠ不一定能切割,B错误;
C、②④⑤对应的识别序列都存在GATC,都能被Sau3AⅠ识别并切割,C正确;
D、T4DNA连接酶既可以连接黏性末端也可以连接平末端,而图中①、③属于平末端,②⑤是黏性末端,T4DNA连接酶连接平末端时效率较低,D错误。
故选C。
14. 在利用洋葱进行“DNA的粗提取和鉴定”的实验中,相关操作正确的是( )
A. 研磨洋葱时,加入适量的研磨液瓦解细胞膜,充分释放核DNA
B. 利用定性滤纸进行过滤,以去除杂质,提高DNA的含量和纯度
C. 向DNA滤液中加入等体积、预冷的50%酒精,以获得DNA粗提物
D. 将白色丝状物加入4mL二苯胺试剂中沸水浴,以利于发生颜色反应
【答案】A
【解析】
【分析】1、DNA粗提取和鉴定的原理:
(1)DNA的溶解性:DNA和蛋白质等其他成分在不同浓度NaCl溶液中溶解度不同;DNA不溶于酒精溶液,但细胞中的某些蛋白质溶于酒精;DNA对酶、高温和洗涤剂的耐受性;
(2)DNA的鉴定:在沸水浴的条件下,DNA遇二苯胺会被染成蓝色;
2、DNA粗提取和鉴定的过程:
(1)实验材料的选取:凡是含有DNA的生物材料都可以考虑,但是使用DNA含量相对较高的生物组织,成功的可能性更大;
(2)破碎细胞,获取含DNA的滤液:动物细胞的破碎比较容易,以鸡血细胞为例,在鸡血细胞液中加入一定量的蒸馏水,同时用玻璃棒搅拌,过滤后收集滤液即可,如果实验材料是植物细胞,需要先用洗涤剂溶解细胞膜,例如,提取洋葱的DNA时,在切碎的洋葱中加入一定的洗涤剂和食盐,进行充分的搅拌和研磨,过滤后收集研磨液;
(3)去除滤液中的杂质;
(4)DNA的析出与鉴定:粗提取的DNA与二苯胺试剂,混合均匀后变蓝。
【详解】A、研磨洋葱时,加入适量的研磨液作用是瓦解细胞膜,有利于细胞破裂,充分释放核DNA,A正确;
B、利用纱布进行过滤,以去除杂质,提高DNA的含量和纯度,B错误;
C、向DNA滤液中加入等体积、预冷的95%酒精,以获得DNA粗提物,C错误;
D、将白色丝状物溶于2ml/L的NaCl溶液中,再加入4mL二苯胺溶液,沸水浴,以利于发生颜色反应,D错误。
故选A。
二、多项选择题:本部分包括5题,每题3分,共计15分。每题有不止一个选项符合题意。每题全选对的得3分,选对但不全的得1分,错选或不答的得0分。
15. 某生物活动小组为探究当地农田土壤中分解尿素的细菌的数量,进行了取样、系列梯度稀释、涂布平板、培养、计数等步骤,实验操作过程如下,下列说法正确的是( )
A. 图中接种的培养基是以尿素为唯一氮源的固体培养基,能生长的微生物都能合成脲酶
B. 若每支试管稀释10倍,则图中a的数值应为2.7,5号试管共稀释了106倍
C. 图中左上角培养基菌落连成一片,可能是涂布不均匀造成的
D. 若仅以4号试管接种培养基计数,5g该土壤中含分解尿素菌的估算数目是1.4×108个
【答案】BC
【解析】
【分析】用稀释涂布平板法测定同一土壤样品中的细菌数时,在每一个梯度浓度内,至少要涂布3个平板,选择菌落数在30~300的进行记数,求其平均值,再通过计算得出土壤中细菌总数。
【详解】A、本实验是探究当地农田土壤中分解尿素的细菌的数量,因此图中接种的培养基是以尿素为唯一氮源的固体培养基,但在此培养基上能生长的微生物不一定都能合成脲酶,如固氮菌也能生存,A错误;
B、若每支试管稀释10倍,则将0.3mL与amL无菌水混合稀释10倍,需要a的数值为2.7,5g土壤溶于定溶剂形成50mL溶液被稀释了10倍,故5号试管共稀释了106倍,B正确;
C、图中左上角培养基菌落连成一片,可能是涂布不均匀造成的,C正确;
D、若仅以4号试管接种培养基计数,5g该土壤中含分解尿素菌的估算数目是(275+285+280)÷3÷0.2×105×5=7×108个,D错误。
故选BC。
16. 下图为溶酶体形成的两条途径,细胞器甲中的S酶将M6P标记加在蛋白A上,具有该标记的蛋白质能被M6P受体识别。下列说法正确的是( )
A. 甲为高尔基体,S酶存在于高尔基体中
B. 溶酶体膜只能来自高尔基体膜
C. M6P标记与M6P受体的结合是形成溶酶体的前提
D. 缺少M6P受体的细胞中溶酶体功能异常
【答案】ACD
【解析】
【分析】分析题图可知:溶酶体形成的两条途径,途径1是由高尔基体的囊泡形成溶酶体,途径2是通过胞吞溶酶体酶形成的溶酶体。
【详解】A、高尔基体是由数个扁平囊泡堆在一起形成的细胞器,根据图中甲的形态可知甲为高尔基体,由题干中提到的“细胞器甲中的S酶”可知,S酶存在高尔基中,A正确;
B、由图可知,途径2是通过胞吞溶酶体酶形成的溶酶体。胞吞形成的囊泡膜来自细胞膜,所以溶酶体膜可来自高尔基体膜和细胞膜,B错误;
C、从溶酶体合成的两条途径来看,M6P标记与M6P受体的结合后 ,可诱导途径1和途径2的发生,因此M6P标记与M6P受体的结合是形成溶酶体的前提,C正确;
D、缺少M6P受体的细胞,可能会影响在蛋白A上加M6P标记的过程,会影响形成溶酶体途径1和途径2的过程,因此缺少M6P受体的细胞中溶酶体功能异常,D正确。
故选ACD。
17. 如图中甲、乙、丙所示为组成生物体的相关化合物,乙为一个由α、β、γ三条多肽链形成的蛋白质分子,共含271个氨基酸,图中每条虚线表示由两个巯基(-SH)脱氢形成一个二硫键(—S—S—)。下列相关叙述正确的是( )
A. 蓝藻中丙的种类有5种
B. 甲为组成乙的基本单位,乙中含有的甲一般不超过21种
C. 由不同的甲形成乙后,相对分子质量比原来减少了4832
D. 如果甲中的R为H3C5O2,那么由两分子甲形成的化合物中含有16个H
【答案】BCD
【解析】
【分析】分析题图:甲图所示的结构为氨基酸的结构通式,是构成蛋白质的基本单位;乙图所示化合物为一个由α、β、γ三条多肽链形成的蛋白质分子,该多肽共含271个氨基酸、4个二硫键(-S-S-),每个二硫键是由两个巯基(-SH)脱去一分子氢形成的;丙图所示化合物为核苷酸的结构简式,是构成核酸的基本单位,由一分子磷酸、一分子五碳糖和一分子含氮碱基形成。
【详解】A、蓝藻(蓝细菌)是原核生物,细胞中含有两种核酸DNA和RNA,含有核苷酸的种类共有8种,A错误;
B、甲是氨基酸,乙是蛋白质,氨基酸是构成蛋白质的基本单位,构成蛋白质的氨基酸最多21种,B正确;
C、已知组成乙的氨基酸有271个,含有3条肽链和4个二硫键,因此在该蛋白质的形成过程中,相对分子质量比原来减少了(271-3)×18+2×4=4832,C正确;
D、如果甲中的R为H3C5O2,则由两分子甲形成的化合物中含有H的个数=2×(4+5)-2=16个,D正确。
故选BCD
18. 我国学者成功构建了胚胎干细胞广泛参与形成各种组织、器官,甚至胎盘和生殖细胞的嵌合体猴,过程如下图,相关叙述正确的是( )
A. 甲猴胚胎干细胞的遗传信息可遗传给嵌合体猴的后代
B. ①过程中,应选择处于囊胚期的乙猴早期胚胎
C. ②过程前,对受体猴进行超数排卵和同期发情处理
D. 本研究对理解灵长类胚胎干细胞全能性具有重要意义
【答案】AD
【解析】
【分析】由图中可看出,整个过程涉及到的技术有:胚胎体外培养、胚胎干细胞培养、胚胎移植等。
【详解】A、甲猴胚胎干细胞遗传信息可出现在睾丸中,可遗传给嵌合体猴的后代,A正确;
B、如图可知,①过程中,应选择处于桑葚胚期的乙猴早期胚胎,B错误;
C、②过程前,对受体猴进行同期发情处理,对供体母猴进行超数排卵,C错误;
D、胚胎干细胞具有发育的全能性,可分化为成年动物体内任何一种组织细胞。本研究对理解灵长类胚胎干细胞全能性具有重要意义,D正确。
故选AD。
19. 干扰素是由淋巴细胞产生的一种细胞因子,在临床上常用于治疗病毒感染性疾病,科研人员通过构建基因工程菌来生产干扰素。下图为构建工程菌的流程图,图中质粒A上m、n分别是启动子和终止子,目的基因的b链为模板链。下列叙述错误的是( )
A. ②过程需在b链5′端加接NcI的识别序列
B. ①过程需要逆转录酶,RNA可从淋巴细胞中获得
C. ③过程在酶的催化下有氢键形成
D. ④过程常用方法为Ca2+处理法
【答案】AC
【解析】
【分析】基因工程技术的基本步骤:(1)目的基因的获取:方法有从基因文库中获取、利用PCR技术扩增和人工合成。(2)基因表达载体的构建:是基因工程的核心步骤,基因表达载体包括目的基因、启动子、终止子和标记基因等。(3)将目的基因导入受体细胞:根据受体细胞不同,导入的方法也不一样。将目的基因导入植物细胞的方法有农杆菌转化法和花粉管通道法;将目的基因导入动物细胞最有效的方法是显微注射法;将目的基因导入微生物细胞的方法是感受态细胞法。(4)目的基因的检测与鉴定:分子水平上的检测:①检测转基因生物染色体的DNA是否插入目的基因——DNA分子杂交技术;②检测目的基因是否转录出了mRNA——分子杂交技术;③检测目的基因是否翻译成蛋白质——抗原—抗体杂交技术;个体水平上的鉴定:抗虫鉴定、抗病鉴定、活性鉴定等。
【详解】A、b链是模板链,转录只能从模板链的3′端开始,结合图中质粒上启动子和终止子的方向分析可知,应在a链5′端加接NcI的识别序列,b链5′端加接BamHI的识别序列,才能保证目的基因正向插入质粒,A错误;
B、①过程为逆转录,该过程需要逆转录酶,干扰素由淋巴细胞产生,因此可从淋巴细胞中获得控制干扰素合成的mRNA,B正确;
C、③过程通过DNA连接酶将目的基因与质粒连接,该过程有氢键形成,但氢键形成无需酶的催化,C错误;
D、④过程是将构建的表达载体导入大肠杆菌(微生物),常用方法为Ca2+处理,D正确。
故选AC。
三、非选择题:本部分包括5题,共计57分。)
20. 生物兴趣小组试图探究牛和山羊的瘤胃中的微生物对尿素是否有分解作用,设计了以下实验,并成功筛选到能降解尿素的细菌(目的菌)。培养基成分如表所示,实验步骤如图所示。请分析回答问题:
(1)本实验所使用的培养基应以___________为唯一氮源,制成的培养基常用___________法进行灭菌。
(2)用来筛选分解尿素细菌的培养基含有KH2PO和Na2HPO,,其作用有___________。
(3)实验不需要振荡培养来提高溶氧量,原因是___________。转为固体培养时,可采用___________法接种,获得单菌落后继续筛选,该结果比真实值___________(填“偏大”或“偏小”),原因是___________。
(4)分离分解尿素的细菌实验时,甲同学从培养基上筛选出大约150个菌落,而其他同学只选择出大约50个菌落。甲同学实验结果差异的原因可能有___________(填序号)。
①没有设置对照 ②培养基污染 ③操作失误 ④取样不同
(5)如果想要进一步鉴定筛选出来的细菌是尿素分解菌,写出如何设置对照实验___________,最后用___________指示剂对该微生物的菌落进行鉴定,看指示剂是否变___________。
(6)为进一步确定取自瘤胃中液体的适当稀释倍数,将接种的培养皿放置在37℃恒温培养箱中培养24-48h,观察并统计具有红色环带的菌落数,结果见表,其中合理的稀释倍数为___________。
【答案】(1) ①. 尿素 ②. 湿热灭菌(或高压蒸汽灭菌)
(2)为细菌生长提供无机盐,作为缓冲剂保持细胞生长过程中pH稳定
(3) ①. 瘤胃中的微生物多为厌氧菌,接触空气后会死亡 ②. 稀释涂布平板 ③. 偏小 ④. 当2个或2个以上的细胞连在一起时,培养基上观察到的是只是一个菌落 (4)②③④
(5) ①. 完全培养基接种和无菌水接种 ②. 酚红 ③. 变红 (6)10⁶或10⁵
【解析】
【分析】微生物常见的接种的方法①平板划线法:将已经熔化的培养基倒入培养皿制成平板,接种,划线,在恒温箱里培养。在线的开始部分,微生物往往连在一起生长,随着线的延伸,菌数逐渐减少,最后可能形成单个菌落;②稀释涂布平板法:将待分离的菌液经过大量稀释后,均匀涂布在培养皿表面,经培养后可形成单个菌落。
【小问1详解】
分析题意,实验目的是探究牛和山羊的瘤胃中的微生物对尿素是否有分解作用,所以应该以尿素为唯一氮源,在该培养基上只有能利用尿素的微生物存活;培养基的灭菌方法是湿热灭菌(或高压蒸汽灭菌)。
【小问2详解】
用来筛选分解尿素细菌的培养基含有KH2PO和Na2HPO,以为细菌生长提供钾、钠、磷等无机营养,同时,二者构成缓冲对,作为缓冲剂保持细胞生长过程中pH稳定。
【小问3详解】
根据题意,目的菌为来自于牛和山羊的瘤胃中的微生物,因此,实验中不需要振荡培养来提高溶氧量,因为瘤胃中的微生物多为厌氧菌,接触空气后会死亡;转为固体培养时,为了获得单菌落,且结合题意可知,还需要对其进行计数,故选择的接种方法是稀释涂布平板法;由于存在2个或2个以上的细胞连在一起时,培养基上观察到的是只是一个菌落,所以计数结果比实际值偏小。
【小问4详解】
甲同学的实验结果比其他同学多,可能是培养基污染造成的,还可能是甲同学实验操作过程中污染造成的,也可能是与其他同学所取土壤样品不同造成的:①没有设置对照不会增加菌落数目,①错误;②培养基污染会导致菌落数增加,②正确;③操作失误可能增加微生物的数量和种类,菌落会增多,③正确;④土样不同可能导致计数偏差,④正确。
故选②③④。
【小问5详解】
本实验如果为了进一步鉴定是细菌是否为尿素分解菌,应该设置两组对照,第一组是用完全培养基接种,另一组接种无菌水,预期实验结果应是菌落数目少于完全培养基但多于蒸馏水组别;“尿素分解菌合成的脲酶可将培养基中的尿素分解成氨,氨会使培养基的pH增高,使酚红指示剂变红;故在培养基中加入酚红指示剂,检测培养基pH的变化,观察指示剂是否变红,可判断尿素是否被分解。
【小问6详解】
在实际操作中,通常选用一定稀释范围的样品进行培养,以保证获得菌落数在30~300之间的平板,由表可知,106或105倍的稀释比较合适。
21. 不对称体细胞杂交是指利用射线破坏供体细胞的染色质,与未经射线照射的受体细胞融合,所得融合细胞含受体全部遗传物质及供体部分遗传物质。红豆杉的次生产物紫杉醇是一种高效抗癌药物,但由于红豆杉野生资源匮乏,且红豆杉植株紫杉醇含量极低,导致了紫杉醇的供应严重不足。因此,研究人员尝试运用不对称体细胞杂交将红豆杉(2n=24)与柴胡(2n=12)进行了融合,培育能产生紫杉醇的柴胡,过程如下图。请回答下列问题。
注:X 射线处理能随机破坏染色体结构,使其发生断裂、易位、染色体消除等,使细胞不再持续分裂; 碘乙酰胺处理使细胞质中的某些酶失活,抑制细胞分裂。
(1)过程①中需将植物组织经____后接种于 MS 培养基上诱导____过程,产生愈伤组织。
(2)过程②中将愈伤组织加入____酶液去壁,离心后弃去上清液,加入洗液多次洗涤后获得原生质体。多次洗涤的目的是____。对红豆杉和柴胡原生质体进行的 A、B 处理分别为____。
(3)采用二乙酸荧光素(FDA) 法可测定原生质体活力。已知FDA本身无荧光,当其进入细胞后可被酯酶分解为无毒、具有荧光的物质,该荧光物质不能透过活细胞质膜,会留在细胞内发出荧光。据此应选择____的原生质体用于融合。
(4)过程③常用的化学试剂是____,经诱导融合后,只有异源融合的原生质体可持续分裂形成再生细胞团,原因是____。
(5)过程④中,再分化阶段所用培养基需含有植物激素X 和 Y,逐渐改变培养基中这两种植物激素的浓度比,未分化细胞群的变化情况不同。当植物激素X 多Y少时,未分化细胞群将分化出芽,则植物激素X的名称是____。
(6)科研人员对获得的部分植株细胞进行染色体观察、计数和DNA 分子标记鉴定,结果如下:
由表可知,后代植株中____类型一定不是所需植株。科研人员推测杂种植株的染色体主要来源亲本____的染色体,另一方亲本的遗传物质可能不是以染色体的形式存在于杂种植株细胞中,而是以DNA片段的方式整合进柴胡的基因组,作出以上推测的依据是____。
【答案】(1) ①. 消毒 ②. 脱分化
(2) ①. 纤维素酶、果胶酶 ②. 去除原生质体上残留的酶液 ③. X射线、碘乙酰胺
(3)有荧光 (4) ①. PEG##聚乙二醇 ②. 杂种细胞由于融合后在细胞核和细胞质的功能上实现了互补,使细胞恢复正常分裂
(5)细胞分裂素 (6) ①. 乙 ②. 柴胡 ③. 甲、丙类型植株细胞的染色体与柴胡细胞中的染色体数目相同、形态相似,且含有双亲的 DNA 片段
【解析】
【分析】植物体细胞杂交技术:将植物细胞A与植物细胞B用纤维素酶和果胶酶处理,得到不含细胞壁的原生质体A和原生质体B,运用物理方法或是化学方法诱导融合,形成杂种细胞,再利用植物细胞培养技术将杂种细胞培养成杂种植物体。
【小问1详解】
植物组织培养之前需要对外植体进行消毒,之后诱导脱分化形成愈伤组织。
【小问2详解】
原生质体为去除了植物细胞壁后的结构,要获得原生质体,需要用纤维素酶和果胶酶处理植物细胞;为了去除原生质体上残留的酶液需要加入洗液多次洗涤后获得原生质体;要培育能产生紫杉醇的柴胡,红豆杉是供体需要X射线照射,柴胡是受体需要碘乙酰胺处理。
【小问3详解】
根据题干信息可知,荧光的强度与原生质体的活力呈正相关,因此应选择发荧光的原生质体用于融合。
【小问4详解】
诱导原生质体融合常用的的化学方法有聚乙二醇融合法;X 射线处理能随机破坏染色体结构,使其发生断裂、易位、染色体消除等,使细胞不再持续分裂,碘乙酰胺处理使细胞质中的某些酶失活,抑制细胞分裂,单独的红豆杉和柴胡细胞都不能分裂,杂种细胞由于融合后在细胞核和细胞质的功能上实现了互补,使细胞恢复正常分裂,因此只有异源融合的原生质体可持续分裂形成再生细胞团。
【小问5详解】
在植物组织培养中,生长素/细胞分裂素比例高时有利于根的分化,比例低时有利于芽的分化,比例适中促进愈伤组织的形成,因此植物激素X的名称是细胞分裂素。
【小问6详解】
根据表格信息可知,植株后代乙无红豆杉DNA片段,说明其不是杂种植株。甲、丙类型植株与柴胡细胞中的染色体数目相同、形态相似,且含有双亲的DNA片段,说明甲、丙植株属于杂种植株,它们的染色体主要由柴胡亲本来源的染色体组成,红豆杉亲本的遗传物质可能不是以染色体的形式存在于杂种植株细胞中,而是以遗传物质重组的方式整合进柴胡的基因组。
22. 人体心肌细胞中的肌钙蛋白由三种结构不同的亚基组成,即肌钙蛋白T(cTnT)、肌钙蛋白I(cTnI)和肌钙蛋白C(cTnC),其中cTnl在血液中含量上升是心肌损伤的特异性指标。为制备抗cTnI的单克隆抗体,科研人员完成了以下过程。请据图分析回答下列问题:
(1)动物细胞培养时,培养基除了添加葡萄糖、氨基酸等必要的营养成分外,往往还需加入一定量的___,以满足动物细胞培养的营养需要。动物细胞培养应在含5%CO2的恒温培养箱中进行,CO2的作用是___。
(2)为了防止细胞培养过程中细菌的污染,可向培养液中加入适量的___。为了防止有害代谢物的积累,可采用___的方法,以便清除代谢物。
(3)每隔2周用cTnl作为抗原注射小鼠1次,共注射3次,其目的是加强免疫刺激小鼠机体产生更多___,最后一次免疫后第3天,取脾脏内部分组织制成细胞悬液与骨髓瘤细胞诱导融合,常用的化学诱导因素是___。
(4)甲、乙、丙中,只含杂交细胞的是___,②过程表示将乙细胞接种到多孔培养板上,进行抗体阳性检测,之后稀释、培养、再检测,并多次重复上述操作,其目的是筛选获得___。
(5)单克隆抗体的制备技术是在动物细胞融合技术上发展起来的,具有___的特点,因此应用前景非常广阔。
(6)酶联免疫吸附双抗体夹心法是医学上常用的定量检测抗原的方法,具体原理如图所示:
据图分析,固相抗体和酶标抗体均能与抗原结合,这是由于不同抗体能与同一抗原表面的不同部位结合。该检测方法中,酶标抗体的作用是___,可通过测定特定底物分解产生产物的量来判断待测抗原量。
【答案】(1) ①. 血清##动物血清 ②. 维持培养液的pH
(2) ①. 抗生素 ②. 定期更换培养液
(3) ①. 浆细胞##B细胞 ②. 聚乙二醇##PEG
(4) ①. 乙和丙 ②. 能产生抗cTnl抗体的杂交瘤细胞
(5)特异性强、灵敏度高,可大量制备
(6)与待测抗原结合,以及催化特定底物分解
【解析】
【分析】题中图示为单克隆抗体的制备过程,其中,给小鼠注射cTnI的目的是获得能产生相应抗体的B淋巴细胞,B淋巴细胞中能分泌抗体的即浆细胞,促使浆细胞与骨髓瘤细胞融合,所得到的融合细胞就可能大量增殖,产生足够数量的特定抗体。但是甲中有多种融合后的细胞(浆细胞与浆细胞融合后的细胞,骨髓瘤细胞与骨髓瘤细胞融合后的细胞,浆细胞与骨髓瘤细胞融合后的细胞等等)和未成功融合的细胞(浆细胞、骨髓瘤细胞),①过程是用特定的选择培养基筛选,未融合的细胞和同种细胞融合后形成的细胞都会死亡,只有融合的杂交瘤细胞(浆细胞与骨髓瘤细胞融合后的细胞)才能生长;所以得到的乙就是杂交瘤细胞,由于小鼠在生活中还受到其他抗原的刺激,因此乙中有能产生其他抗体的细胞,所以要经过②过程,就是在每个孔只有一个杂交瘤细胞的情况下开始克隆化培养和抗体检测,经多次筛选得到能产生所需抗体的细胞,丙代表的就是能分泌抗cTnI的抗体的杂交瘤细胞。
【小问1详解】
动物细胞培养时,培养基除了添加葡萄糖、氨基酸等必要的营养成分外,往往还需加入一定量的动物血清,以满足动物细胞培养的营养需要。动物细胞培养应在含5%CO2的恒温培养箱中进行,CO2的作用是维持培养液的pH。
【小问2详解】
为了防止细胞培养过程中细菌的污染,可向培养液中加入适量的抗生素。为了防止有害代谢物的积累,可采用定期更换培养液的方法,以便清除代谢物。
【小问3详解】
每隔2周用cTnl作为抗原注射小鼠1次,共注射3次,其目的是加强免疫刺激小鼠机体产生更多相应的B淋巴细胞(或浆细胞),最后一次免疫后第3天,取脾脏内部分组织制成细胞悬液与骨髓瘤细胞诱导融合。诱导动物细胞融合的方法有物理法(离心、振动、电激),化学法(聚乙二醇),生物法(灭活病毒诱导)等,其中,常用的化学诱导因素是聚乙二醇,或PEG。
【小问4详解】
甲、乙、丙中,只含杂交细胞的是乙和丙,②过程表示将乙细胞接种到多孔培养板上,进行抗体阳性检测,之后稀释、培养、再检测,并多次重复上述操作,其目的是筛选获得能产生抗cTnl抗体的杂交瘤细胞。
【小问5详解】
单克隆抗体的制备技术是在动物细胞融合技术上发展起来的,具有特异性强、灵敏度高,可大量制备的特点,因此应用前景非常广阔。
【小问6详解】
据图分析,固相抗体和酶标抗体均能与抗原结合,酶能催化特定的反应发生,所以,在该检测方法中,酶标抗体的作用是与待测抗原结合,以及催化特定底物分解,可通过测定特定底物分解产生产物的量来判断待测抗原量。
23. 磷脂酸(PA)是调节植物生长发育和逆境响应的重要信使物质。为了解植物细胞中PA的动态变化,研究人员用无缝克隆技术将高度专一的PA结合蛋白(PABD)基因与绿色荧光蛋白(GFP)基因融合,构建有效监测细胞PA变化的荧光探针,并测定拟南芥细胞内PA含量。无缝克隆技术连接DNA片段的机理和构建荧光探针表达载体过程如图所示,请回答下列问题。
(1)无缝克隆时,T5核酸外切酶沿___的方向水解DNA,其目的是形成___。T5核酸外切酶催化的最适温度为37℃,而过程①选择的温度为50℃,目的是降低酶活性,___。
(2)过程②两个片段退火后存在“缺口”的原因是___,过程③所需的酶有___。
(3)与传统的酶切再连法相比无缝克隆技术构建重组质粒的优点有___。
A. 不受限制酶切位点的限制B. 不会引入多余碱基
C. 操作时间短,成功率高D. 有利于多个小片段(小于50bp)连接
(4)PCR扩增PABD基因时需依据___设计引物R1。据图分析扩增目的片段的引物F1和R2对应于下表中的___。
(5)利用农杆菌花序侵染法转化拟南芥,将获得的种子(T1)进行表面消毒,均匀铺在含有___的MS培养基上进行筛选和鉴定。T1代自交获得的T2代幼苗的抗性表现和比例为___,说明T1为单位点插入的转基因株系。
(6)通过观测转基因拟南芥根尖细胞中___,了解PA的动态变化。
【答案】(1) ①. 5'→3' ②. 黏性末端 ③. 防止过度水解DNA
(2) ①. 过程①形成的黏性末端长度不同 ②. DNA 聚合酶和DNA连接酶 (3)ABC
(4) ①. PABD基因一端的核苷酸序列和载体一端的核苷酸序列 ②. 1、4
(5) ①. 草胺膦 ②. 抗草胺膦:不抗草胺膦= 3:1 (6)绿色荧光点的分布
【解析】
【分析】PCR由变性-退火-延伸三个基本反应步骤构成:
1、模板DNA的变性:模板DNA经加热至93℃左右一定时间后,使模板DNA双链或经PCR扩增形成的双链DNA解离,使之成为单链,以便它与引物结合,为下轮反应作准备。
2、模板DNA与引物的退火(复性):模板DNA经加热变性成单链后,温度降至55℃左右,引物与模板DNA单链的互补序列配对结合。
3、延伸:DNA聚合酶由降温时结合上的引物开始沿着DNA链合成互补链。此阶段的温度依赖于DNA聚合酶。该步骤时间依赖于聚合酶以及需要合成的DNA片段长度。
【小问1详解】
由图可知,无缝克隆时,过程①中T5核酸外切酶沿5'→3'的方向水解DNA,以形成黏性末端。温度能影响酶活性,T5核酸外切酶催化的最适温度为37℃,而过程①选择的温度为50℃,目的是降低酶活性,其目的是降低酶活性,防止过度水解DNA。
【小问2详解】
过程②在退火的过程中,两个片段的黏性末端可根据互补序列进行配对结合,但由于过程①形成的黏性末端长度不同,因此在过程②退火后存在“缺口”。过程③缺口处DNA链的补齐,可以看作DNA分子的复制过程,所需的酶有DNA 聚合酶(DNA聚合酶将脱氧单核苷酸加到子链3′-OH末端)和DNA连接酶(将两个DNA片段进行连接)。
【小问3详解】
传统的酶切再连法需要用特定的限制酶将目的基因和质粒先进行切割,再用DNA连接酶对目的基因和质粒进行连接,在该过程会形成多个小片段,操作复杂,而无缝克隆技术构建重组质粒是不受限制酶切位点的限制;不会引入多余碱基;操作时间短,成功率高,但不利于多个小片段(小于50bp)连接,ABC正确。
故选ABC。
【小问4详解】
用于PCR扩增的引物是根据一段已知目的基因(PABD基因)的核苷酸序列来设计的,由图可知,PABD基因(目的基因)需要用载体进行连接,因此PCR扩增PABD基因时需依据PABD基因一端的核苷酸序列和载体一端的核苷酸序列引物R1。由重组DNA图可知,GFP基因和PABD基因进行连接,PCR扩增GFP基因时需根据GFP基因一端的核苷酸序列和PABD基因一端的核苷酸序列引物R2,而设计引物F1仅需根据PABD基因一端的核苷酸序列,因此引物F1的碱基序列比引物R2的碱基序列短,因此扩增目的片段的引物F1对应于下表中的1。PCR扩增GFP基因时需根据GFP基因一端的核苷酸序列和PABD基因一端的核苷酸序列引物R2,即引物R2的一部分能与引物F1进行碱基互补配对,综上所述,R2对应于下表中的4。
【小问5详解】
由图可知,bar(草胺膦抗性基因)为标记基因,位于T-DNA上,农杆菌中的Ti质粒上的T-DNA可转移至受体细胞,并且整合到受体细胞染色体的DNA上,因此利用农杆菌花序侵染法转化拟南芥,将获得的种子(T1)进行表面消毒,均匀铺在含有草胺膦的MS培养基上进行筛选和鉴定。若T1为单位点插入的转基因株系,假设抗性基因用A表示,非抗性为a,则T1的基因型为Aa,T1代自交获得的T2代幼苗的基因型及比例为A_:aa= 3:1,因此抗草胺膦:不抗草胺膦= 3:1。
【小问6详解】
由题意“将高度专一的PA结合蛋白(PABD)基因与绿色荧光蛋白(GFP)基因融合,构建有效监测细胞PA变化的荧光探针,并测定拟南芥细胞内PA含量”可知,通过观测转基因拟南芥根尖细胞中绿色荧光点的分布,了解PA的动态变化。
24. 结核病是由结核杆菌引起的人畜共患病。结核杆菌通常以气溶胶形式传播,气溶胶颗粒被肺泡吞噬细胞吞噬,吞噬细胞破裂导致结核杆菌在机体内进一步传播。羊痒病是由正常细胞的非致病性肠蛋白异构化为痒病朊蛋白所致。为研制既能抗结核病又能抗羊痒病的双抗羊,科学家进行了如下操作。
(1)小鼠SP110基因是目前发现的具有抗结核杆菌感染功能的基因。研究人员为了验证SP110基因的功能,同时也为了验证山羊吞噬细胞特异性启动子MSR可以启动SP110基因在吞噬细胞内的表达,将MRS启动子与小鼠SP110基因形成融合基因,设计了下表所示的三组实验。
取三组实验等量的细胞裂解液,用稀释涂布平板法培养,结果如下图1所示。由图可知小鼠SP110基因可用于双抗羊的研制,依据的实验现象是___________。
(2)非致病性胱蛋白是由山羊13号染色体上的PRNP基因的第三外显子控制合成的,PRNP基因的结构如图2.研究人员用新型基因敲除技术对体外培养的山羊成纤维细胞PRNP基因的外显子3序列实施定点敲除。请根据上述信息,设计一个检测敲除是否成功的思路:提取山羊成纤维细胞的DNA,根据___________设计引物进行PCR,并用___________作用于PCR产物后进行凝胶电泳,若仅获得一条电泳条带,说明定点敲除成功。
(3)用TALEN敲除载体与供体DNA表达载体(图4)共同转化体外培养的幼羊成纤维细胞,可将融合基因定点敲入PRNP基因的外显子3部位,原理如图3.请指出图4中数字1和2的分别代表的结构:1、___________、2、___________。经检测,山羊成纤维细胞中非致病性脱蛋白基因和SP110基因的表达情况是___________(填“两者均增加”或“两者均减少或不表达”或“前者减少、后者增加”或“前者增加、后者减少”)。
(4)欲用上述细胞获得双抗羊,需要用到的技术有___________(至少写出两项)。
【答案】(1) ①. 接种等量的结核杆菌 ②. 含有融合基因与质粒构建的重组质粒的山羊肺泡吞噬细胞 ③. 等量蒸馏水 ④. 组3的吞噬细胞裂解后释放的结核杆菌数量与组2接近,显著小于组1
(2) ①. 外显子3的(部分)序列 ②. BamHⅠ
(3) ①. L4序列 ②. MRS启动子 ③. 两者均减少或不表达
(4)体细胞核移植、动物细胞培养(早期胚胎培养)、胚胎移植
【解析】
【分析】基因工程技术的基本步骤:(1)目的基因的获取:方法有从基因文库中获取、利用PCR技术扩增和人工合成。(2)基因表达载体的构建:是基因工程的核心步骤,基因表达载体包括目的基因、启动子、终止子和标记基因等。(3)将目的基因导入受体细胞:根据受体细胞不同,导入的方法也不一样。(4)目的基因的检测与鉴定。
【小问1详解】
分析题意,实验目是验证SP110基因的功能,同时验证山羊吞噬细胞特异性启动子MSR可以启动SP110基因在吞噬细胞内的表达,自变量是是否有SP110基因、是否有特异性启动子MSR,实验组是将MRS启动子与小鼠SP110基因形成融合基因,构建成重组质粒后导入肺泡吞噬细胞,现在已经设置转入空质粒的山羊吞噬细胞为对照组(组1),还需要设置已经转入广泛表达小鼠SP110基因的重组质粒的山羊吞噬细胞(组3)作为对照组。构建重组质粒时,需要用限制酶切割目的基因和质粒,用DNA连接酶将目的基因和质粒连接在一起。分别接种等量的结核杆菌,经72h后需要使吞噬细胞破裂,应加入蒸馏水使其吸水膨涨破裂;取三组实验等量的细胞裂解液,用稀释涂布平板法培养,根据图1,实验组(组2)的吞噬细胞裂解后释放的结核杆菌数量和组3接近,显著小于1组,说明特异性启动子MSR可以启动SP110基因在吞噬细胞内的表达。
【小问2详解】
由图可知,外显子3序列内部存在限制酶BamHⅠ识别序列,若利用基因敲除技术对体外培养的山羊成纤维细胞PRNP基因的外显子3序列实施定点敲除,则外显子3内部限制酶BamHⅠ识别序列被破坏,因此检测敲除是否成功可提取山羊成纤维细胞的DNA,根据外显子3的(部分)序列设计引物进行PCR,并用BamHⅠ作用于PCR产物后进行凝胶电泳,若仅获得一条电泳条带,说明定点敲除成功。
【小问3详解】
非致病性朊蛋白是由山羊13号染色体上的PRNP基因的第三外显子控制合成的,为了降低非致病性朊蛋白的量,同时又能抗结核病,可设计用将MRS启动子与小鼠SP110基因形成的融合基因替换PRNP基因的第三外显子,据图2和图3,对山羊成纤维细胞L4与R1之间的序列实施定点敲除,将TALEN敲除载体与供体DNA载体(MRS启动子与小鼠SP110基因形成的融合基因)共转化幼羊成纤维细胞,将SP110基因定点敲入PRNP基因的第三外显子中。则图4中供体DNA表达载体中:1是L4序列(和第三外显子前的L4序列同源),2是MRS启动子,3是终止子(使SP110基因转录停止),4是R1序列(和第三外显子后的R1序列同源);由于PRNP基因的第三外显子被敲除,非致病性朊蛋白基因不表达,由于成纤维细胞中特异性启动子MSR不能发挥作用,SP110基因也不表达。
【小问4详解】
若将TALEN敲除载体与供体DNA载体共转化的幼羊成纤维细胞获得双抗羊,首先将该细胞细胞核移植到去核卵母细胞中,诱导卵母细胞分裂、分化,进行早期胚胎细胞培养,到适宜阶段进行胚胎移植,移入适宜的代孕母体,故用到的技术有体细胞核移植、动物细胞培养(早期胚胎培养)、胚胎移植 等。
BamH I
HindⅢ
BglII
Sma I
G↓GATCC
CCTAG↑G
A↓AGCTT
TTCGA↑A
A↓GATCT
TCTAG↑A
CCC↓GGG
GGG↑CCC
限制酶
Alu Ⅰ
BamH Ⅰ
Sma Ⅰ
Sau3A Ⅰ
识别序列切割位点
AG↓CT
TC↑GA
G↓GATCC
CCTAG↑G
CCC↓GGG
GGG↑CCC
↓GATC
CTAG↑
KH2PO4
1.4g
Na2HPO4
2.1g
MgSO4·7H2O
0.2g
葡萄糖
10g
尿素
1g
琼脂
15g
溶解后蒸馏水定容到1000mL
稀释倍数
103
104
105
106
10
菌落数
>500
367
248
36
18
后代植株类型
染色体数目、形态
DNA分子标记鉴定
甲
12,形态与柴胡染色体相似
含双亲DNA片段
乙
12,形态与柴胡染色体相似
无红豆杉DNA片段
丙
12, 形态与柴胡染色体相似
含双亲DNA片段和新的DNA片段
1
5'-TCCGGACTCAGATCTCGAGC-3'
2
5'-AGCTATAGTTCTAGATCTAGATTAACTAGTCTTAGTGGCGTC-3'
3
5'-TATCGATGGCGCCAGCTGAGGATGGTGAGCAAGGGCGA-3'
4
5'-GCTCGAGATCTGAGTCCGGACTTGTACAGCTCGTCCA-3'
组别
主要操作
培养细胞后,使之破裂
对照组1
空质粒导入山羊肺泡吞噬细胞,接种适量结核杆菌
细胞培养72小时后,加入③___________,使吞噬细胞破裂,释放结核杆菌
对照组2
含有能广泛表达SP110基因的山羊肺泡吞噬细胞,①___________
实验组
②___________,接种等量的结核杆菌
江苏省泰州市海陵区江苏省泰州中学2023-2024学年高一下学期4月期中生物试题(原卷版+解析版): 这是一份江苏省泰州市海陵区江苏省泰州中学2023-2024学年高一下学期4月期中生物试题(原卷版+解析版),文件包含江苏省泰州市海陵区江苏省泰州中学2023-2024学年高一下学期4月期中生物试题原卷版docx、江苏省泰州市海陵区江苏省泰州中学2023-2024学年高一下学期4月期中生物试题解析版docx等2份试卷配套教学资源,其中试卷共36页, 欢迎下载使用。
江苏省锡东高级中学2023-2024学年高二下学期3月月考生物试题(原卷版+解析版): 这是一份江苏省锡东高级中学2023-2024学年高二下学期3月月考生物试题(原卷版+解析版),文件包含江苏省锡东高级中学2023-2024学年高二下学期3月月考生物试题原卷版docx、江苏省锡东高级中学2023-2024学年高二下学期3月月考生物试题解析版docx等2份试卷配套教学资源,其中试卷共32页, 欢迎下载使用。
江苏省泰州市靖江市高级中学2023-2024学年高二下学期3月生物试题(Word版附解析): 这是一份江苏省泰州市靖江市高级中学2023-2024学年高二下学期3月生物试题(Word版附解析),共36页。试卷主要包含了单项选择题,多项选择题,综合题等内容,欢迎下载使用。

