人教版年八年级物理上册同步精品课堂第3.1课温度(原卷版+解析)
展开1.温度计使用要点:
①会估:估计被测物体的温度,选择量程合适的温度计。②会认:使用前要观察温度计的量程、和分度值。③会放:与液体充分接触并居中间位置。④会读:待温度计的示数稳定再读数且不能离开被测物体,视线要与液柱上表面相平。⑤会记:记下数值和单位。
2.体温计可以离开人体读书,不把水银甩回玻璃泡里,示数不发生变化。
基础巩固
1.(2022·湖南岳阳·八年级期末)当室温为下列哪个温度值时人会感觉到温暖舒适( )
A.10℃B.20℃C.26℃D.37℃
2.(2022·全国·九年级课时练习)关于使用温度计测量液体温度时的注意事项,下列说法错误的是( )
A.使用前必须看清它的量程和分度值
B.温度计的玻璃泡应全部侵入被测液体中
C.温度计的玻璃泡侵入液体后立即读数
D.读数时,视线要与温度计中液柱的液面相平
3.(2022·内蒙古呼和浩特·八年级期末)(多选)对于水银体温计的认识,下列说法正确的是( )
A.其分度值为0.01℃ B.它利用了液体热胀冷缩的原理
C.读数时可以离开人体 D.可以不采取任何措施进行连续测量
4.(2021·全国·八年级课时练习)摄氏温度这样规定的:在标准大气压下,把___________的温度规定为0度,把1标准大气压下沸水的温度规定为100度,它的一等分就是摄氏温度的一个单位叫___________;-15℃读作___________。
5.(2022·全国·八年级课时练习)用温度计测量液体的温度时,设计的实验步骤如下:
A.观察温度计里的水银柱,当液柱不再升高时,准备读数
B.选取适当的温度计
C.估测液体的温度
D.从被测液体中取出温度计,放在稳妥的地方
E.将温度计与被测液体充分接触
F.读数时,视线应与温度计里的水银液面相平
则实验步骤正确的顺序是___________.
6.(2022·全国·八年级专题练习)有四支温度计,测量范围分别是:
A.-10~110℃ B.35~42℃° C.-20~50℃ D.0~50℃
(1)若要测量沸水的温度应选___________;
(2)若要来测量南京气温应选___________;
(3)如图是常用的一种体温计,它是根据液体______的规律制成的,此时它指示的温度是_______℃。
7.(2021·全国·八年级课时练习)护士将读数为38.8℃的体温计未经甩动,直接用来测量某个人的体温。若这个人实际体温为37.2℃,则体温计的读数为 _____ ℃。
8.(2022·河南·中牟县教育体育局教学研究室八年级期末)在“用温度计测量水的温度”实验中:
(1)实验室常用的温度计是根据液体______的规律制成的;
(2)使用温度计之前,应观察它的量程和______ ;
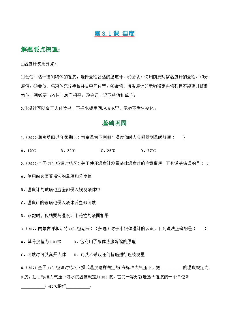
(3)请指出如图所示的操作错误之处(写出一条即可):______;
(4)在测量温水的温度后,又用温度计测量了从冰箱中取出的冰的温度,温度计的示数如图,应记为______ ℃。
能力提升
9.(2022·广西南宁·八年级期末)酒精、水银、煤油、水的熔点分别为-117℃、-38.8℃、-30℃、0℃,南极的最低气温可达﹣49.2℃。要测量南极的气温,应该选用( )
A.水温度计B.煤油温度计
C.水银温度计D.酒精温度计
10.(2022·全国·八年级)两支内径粗细不同的温度计,下端玻璃泡中水银量相等,将它们同时插入同一杯热水中,则水银柱上升的高度和温度计示数分别是( )
A.上升高度一样,示数相等
B.内径细的升得高,示数也大
C.内径粗的升得低,但两支温度计的示数相同
D.内径细的升得低,示数也小
11.(2022·全国·八年级专题练习)体温计能准确到0.1 ℃,这是因为( )
A.体温计玻璃泡内的水银比一般温度计多
B.体温计测量范围小
C.体温计短
D.体温计玻璃管内径很小,玻璃泡的容积比玻璃管的容积大得多
12.(2022·全国·八年级专题练习)有两支用后没有甩过的体温计读数都是37.2℃,再用它分别测甲、乙二人的体温,结果甲的体温计示数为37.2℃,乙的示数为37.4℃,那么这二人的体温( )
A.甲的体温一定是37.2℃,乙的体温是37.4℃
B.甲的体温小于37.2℃,乙的体温小于37.4℃
C.甲的体温可能小于37.2℃,乙的体温是37.4℃
D.二人的体温都无法确定
第3.1课 温度
解题要点梳理:
1.温度计使用要点:
①会估:估计被测物体的温度,选择量程合适的温度计。②会认:使用前要观察温度计的量程、和分度值。③会放:与液体充分接触并居中间位置。④会读:待温度计的示数稳定再读数且不能离开被测物体,视线要与液柱上表面相平。⑤会记:记下数值和单位。
2.体温计可以离开人体读书,不把水银甩回玻璃泡里,示数不发生变化。
基础巩固
1.(2022·湖南岳阳·八年级期末)当室温为下列哪个温度值时人会感觉到温暖舒适( )
A.10℃B.20℃C.26℃D.37℃
【答案】C
【详解】人体正常体温在37℃左右,感觉舒适的环境气温在26℃左右。故选C。
2.(2022·全国·九年级课时练习)关于使用温度计测量液体温度时的注意事项,下列说法错误的是( )
A.使用前必须看清它的量程和分度值
B.温度计的玻璃泡应全部侵入被测液体中
C.温度计的玻璃泡侵入液体后立即读数
D.读数时,视线要与温度计中液柱的液面相平
【答案】C
【详解】A.使用温度计前必须看清它的量程和分度值,故A正确不符合题意;B.测量液体温度时,温度计的玻璃泡应该全部浸入被测液体中,不要碰到容器底或容器壁,故B正确不符合题意;C.温度计的玻璃泡浸入液体后要稍等一会儿,待温度计的示数稳定后再读数,故C错误符合题意;D.使用温度计读数时,视线应与温度计中液柱的液面相平,故D正确不符合题意.
3.(2022·内蒙古呼和浩特·八年级期末)(多选)对于水银体温计的认识,下列说法正确的是( )
A.其分度值为0.01℃
B.它利用了液体热胀冷缩的原理
C.读数时可以离开人体
D.可以不采取任何措施进行连续测量
【答案】BC
【详解】A.体温计上1℃之间有10个小格,每个小格为0.1℃,即体温计的分度值是0.1℃,故A错误;B.人的体温可以用水银体温计进行测量,水银体温计是利用液体热胀冷缩的性质制成的,故B正确;C.由于体温计的液泡上方有一缩口,水银收缩时,水银从缩口处断开,管内水银面不能下降,所以体温计测量体温时,可以离开人体读数,故C正确;D.因为体温计液泡内水银收缩时,水银从缩口处断开,管内水银面不能下降,所以使用体温计之前需要用力甩几下,使液泡上方的水银回到液泡中,不能不采取任何措施进行连续测量,故D错误。故选BC。
4.(2021·全国·八年级课时练习)摄氏温度这样规定的:在标准大气压下,把___________的温度规定为0度,把1标准大气压下沸水的温度规定为100度,它的一等分就是摄氏温度的一个单位叫___________;-15℃读作___________。
【答案】 冰水混合物 1摄氏度 负15摄氏度
【详解】摄氏温度是这样规定的:在标准大气压下,把冰水混合物的温度规定为0度,把1标准大气压下沸水的温度规定为100度,在0度和100之间分成100等份,它的一等份就是摄氏温度的一个单位叫1摄氏度。-15℃读作负15摄氏度,或零下15摄氏度。
5.(2022·全国·八年级课时练习)用温度计测量液体的温度时,设计的实验步骤如下:
A.观察温度计里的水银柱,当液柱不再升高时,准备读数
B.选取适当的温度计
C.估测液体的温度
D.从被测液体中取出温度计,放在稳妥的地方
E.将温度计与被测液体充分接触
F.读数时,视线应与温度计里的水银液面相平
则实验步骤正确的顺序是___________.
【答案】CBEAFD
【详解】根据题意知道,用温度计测量液体温度的正确步骤:C.估测液体的温度;B.选取适当的温度计;E.将温度计与被测液体充分接触;A.观察温度计里的水银柱,当液柱不再升高时.准备读数;F.读数时,视线应与温度计里的水银液面相平;D.从被测液体中取出温度计,放在稳妥的地方,故实验步骤正确的顺序是:CBEAFD.
6.(2022·全国·八年级专题练习)有四支温度计,测量范围分别是:
A.-10~110℃ B.35~42℃° C.-20~50℃ D.0~50℃
(1)若要测量沸水的温度应选___________;
(2)若要来测量南京气温应选___________;
(3)如图是常用的一种体温计,它是根据液体______的规律制成的,此时它指示的温度是_______℃。
【答案】 A C 热胀冷缩 37.5
【详解】(1)沸水的温度为100℃,因此要选取量程为-10~110℃的A温度计,故选A。(2)南京的气温最低在-10℃左右,最高气温在35℃左右,因此要选取量程为-20~50℃的C温度计,故选C。(3)常用温度计是根据液体的热胀冷缩性质制成的,如图所示的体温计的一个大格表示1℃,里面有10个小格,因此它的分度值为0.1℃。因此它的读数为37℃+0.5℃=36.6℃
7.(2021·全国·八年级课时练习)护士将读数为38.8℃的体温计未经甩动,直接用来测量某个人的体温。若这个人实际体温为37.2℃,则体温计的读数为 _____ ℃。
【答案】38.8
【详解】由体温计的特殊构造可知:体温计在使用前必须用力向下甩一下,如果没有甩,直接测病人的体温,如果被测病人的体温比原来病人的体温高,则准确,如果比被测病人的体温低,则仍然是原来的示数,所以体温计的读数仍为38.8℃。
8.(2022·河南·中牟县教育体育局教学研究室八年级期末)在“用温度计测量水的温度”实验中:
(1)实验室常用的温度计是根据液体______的规律制成的;
(2)使用温度计之前,应观察它的量程和______ ;
(3)请指出如图所示的操作错误之处(写出一条即可):______;
(4)在测量温水的温度后,又用温度计测量了从冰箱中取出的冰的温度,温度计的示数如图,应记为______ ℃。
【答案】 热胀冷缩 分度值 玻璃泡接触容器底部或读书时视线没有液面相平 -9
【详解】解:(1)实验室常用的温度计为液体温度计,是根据液体热胀冷缩的规律制成的。(2)使用温度计时,不允许超过它的量程,为准确读数,应明确它的分度值及零刻度线位置,所以使用温度计之前,应观察它的量程、分度值和零刻度线位置。(3)由图知,温度计的玻璃泡接触了容器的底部,这样测量结果会出现较大偏差;温度计读数时,视线应与液柱上表面相平,图中俯视,会造成读数偏大。(4)由图可知,温度计上10℃之间有10个小格,一个小格代表1℃,所以此温度计的分度值为1℃;“10”在“0”下方,说明温度在0℃以下,示数为-9℃。
能力提升
9.(2022·广西南宁·八年级期末)酒精、水银、煤油、水的熔点分别为-117℃、-38.8℃、-30℃、0℃,南极的最低气温可达﹣49.2℃。要测量南极的气温,应该选用( )
A.水温度计B.煤油温度计C.水银温度计D.酒精温度计
【答案】D
【详解】同种晶体熔点和凝固点相同,由此可知水、酒精、煤油、水银的凝固点分别为0℃、-117℃、-30℃、-38.8℃;-49.2℃低于水、煤油、水银的凝固点0℃、-30℃、-38.5℃,此时水、煤油和水银都变为固态,无法完成温度的测量,而-49.2℃高于-117℃,此时酒精还是液体,能完成温度的测量,因此可以用酒精温度计。故D符合题意,ABC不符合题意。
10.(2022·全国·八年级)两支内径粗细不同的温度计,下端玻璃泡中水银量相等,将它们同时插入同一杯热水中,则水银柱上升的高度和温度计示数分别是( )
A.上升高度一样,示数相等 B.内径细的升得高,示数也大
C.内径粗的升得低,但两支温度计的示数相同 D.内径细的升得低,示数也小
【答案】C
【详解】同一杯热水说明最后温度计示数应该相同;玻璃泡中水银量相等,说明水银受热后膨胀程度相同,即增大的体积是相同的,内径的不同影响的是水银柱升高的高度;内径粗的温度计水银柱升得较低;内径细的温度计水银柱升得较高,故C符合题意。、
11.(2022·全国·八年级专题练习)体温计能准确到0.1 ℃,这是因为( )
A.体温计玻璃泡内的水银比一般温度计多
B.体温计测量范围小
C.体温计短
D.体温计玻璃管内径很小,玻璃泡的容积比玻璃管的容积大得多
【答案】D
【详解】体温计和常用温度计相比,前者内径很细,而下端的玻璃泡则很大,使得有微小的温度变化,即吸引很少的热量,管中水银上升的高度会非常明显,所以可以测量的更为精密,故D符合题意,ABC不符合题意.
12.(2022·全国·八年级专题练习)有两支用后没有甩过的体温计读数都是37.2℃,再用它分别测甲、乙二人的体温,结果甲的体温计示数为37.2℃,乙的示数为37.4℃,那么这二人的体温( )
A.甲的体温一定是37.2℃,乙的体温是37.4℃
B.甲的体温小于37.2℃,乙的体温小于37.4℃
C.甲的体温可能小于37.2℃,乙的体温是37.4℃
D.二人的体温都无法确定
【答案】C
【详解】没有甩过的体温计读数原来的示数都是37.2℃,拿去测甲的体温后显示仍是37.2℃,说明甲的体温不高于37.2℃。而拿去测乙的体温显示为37.4℃,即体温计示数上升了,说明乙的体温就是37.4℃。
故选C。
人教版年八年级物理上册同步精品课堂第6.2密度(原卷版+解析): 这是一份人教版年八年级物理上册同步精品课堂第6.2密度(原卷版+解析),共14页。试卷主要包含了0×103 kg/m3,9×103千克/米3,读作0等内容,欢迎下载使用。
人教版年八年级物理上册同步精品课堂第6.1质量(原卷版+解析): 这是一份人教版年八年级物理上册同步精品课堂第6.1质量(原卷版+解析),共12页。试卷主要包含了“看”,“放”,“调”,“称”,“收”等内容,欢迎下载使用。
人教版年八年级物理上册同步精品课堂第4.2光的反射(原卷版+解析): 这是一份人教版年八年级物理上册同步精品课堂第4.2光的反射(原卷版+解析),共14页。

