中考生物(云南卷)-2024年中考第一次模拟考试
展开1、锻炼学生的心态。能够帮助同学们树立良好的心态,增加自己的自信心。
2、锻炼学生管理时间。通过模拟考试就会让同学们学会分配时间,学会取舍。
3、熟悉题型和考场。模拟考试是很接近中考的,让同学们提前感受到考场的气氛和布局。
中考的取胜除了平时必要的学习外,还要有一定的答题技巧和良好心态。此外,通过模拟考试还能增强学生们面对高考的信心,希望考生们能够重视模拟考试。
2024年中考第一次模拟考试(云南卷)
生物
(考试时间:60分钟 试卷满分:90分)
注意事项:
1.本试卷分第Ⅰ卷(选择题)和第Ⅱ卷(非选择题)两部分。答卷前,考生务必将自己的姓名、准考证号填写在答题卡上。
2.回答第Ⅰ卷时,选出每小题答案后,用2B铅笔把答题卡上对应题目的答案标号涂黑。如需改动,用橡皮擦干净后,再选涂其他答案标号。写在本试卷上无效。
3.回答第Ⅱ卷时,将答案写在答题卡上。写在本试卷上无效。
4.考试结束后,将本试卷和答题卡一并交回。
第Ⅰ卷(选择题 共60分)
一、选择题(本大题共30小题,每小题2分,共60分.在每小题给出的四个选项中,只有一个选项是符合题目要求的)
1.随着旅游业的蓬勃兴起,越来越多的人喜欢去西部旅游,大西北地域辽阔,自然资源也相当丰富,得天独厚的历史文化,是我国寻古问今的好去处。下列描写大西北的诗句中,包含有生命特征是( )
A.明月出天山,苍茫云海间B.大漠孤烟直,长河落日圆
C.天高云淡,望断南飞雁D.西北有高楼,上与浮云齐
【答案】C
【详解】A.明月出天山,苍茫云海间,明月、天山、云海,没有呼吸、生长繁殖等生命特征,诗句不包含有生命特征,A错误。
B.大漠孤烟直,长河落日圆,大漠、长河、落日,没有呼吸、生长繁殖等生命特征,诗句不包含有生命特征,B错误。
C.天高云淡,望断南飞雁,天空、云没有呼吸、生长繁殖等生命特征,但大雁具有呼吸、繁殖等生命特征,诗句包含有生命特征,C正确。
D.西北有高楼,上与浮云齐,高楼、云,没有呼吸、生长繁殖等生命特征,诗句不包含有生命特征,D错误。
故选C。
2.下列有关显微镜操作的叙述,正确的是( )
A.视野内光线较弱时,应使用凹面镜或较大的光圈
B.下降镜筒时,眼睛注视目镜内的物像
C.用左眼注视目镜内,右眼闭上或用手遮挡
D.物像位于下方时,应向上方移动玻片标本使物像移到视野中央
【答案】A
【详解】A.显微镜视野亮度的调节:光线强时,用小光圈、平面镜调节;光线弱时,用大光圈、凹面镜调节,A正确。
B.下降镜筒时,眼睛注视物镜,以免物镜压坏玻片标本,B错误。
C.使用显微镜时,应用左眼注视目镜内,右眼睁开,便于画图,C错误。
D.我们在显微镜下看到的物像是上下左右均颠倒的物像,所以我们移动玻片标本时,标本移动的方向正好与物像移动的方向相反。物像位于下方,向下方移动装片,物像才会向上方移动到视野的中央,D错误。
故选A。
3.细胞是构成生物体结构和功能的基本单位。如图是植物细胞和动物细胞结构的相同之处及不同之处的思维导图(①、③都是能量转换器;③、④并非每个植物细胞都具有),下列对其补充错误的是( )
A.①是线粒体,③是叶绿体B.②是细胞核,是细胞的控制中心
C.④是液泡.其中可能含有色素D.⑤是细胞壁,能控制物质进出植物细胞
【答案】D
【详解】A.细胞中的能量转换器有线粒体和叶绿体。线粒体是广泛存在于动物细胞和植物细胞中的细胞器,是细胞进行呼吸作用的场所。叶绿体是植物细胞进行光合作用的场所,利用无机物合成有机物,把光能转化为化学能贮存在有机物中,是绿色植物细胞特有的一种能量转换器。结合分析可知,①是线粒体,③是叶绿体,A正确。
B.②是细胞核,细胞核内含有遗传物质,是细胞生命活动的控制中心,是遗传信息库。细胞核控制着生物的发育和遗传,B正确。
C.④是液泡,植物细胞的液泡内含细胞液,细胞液中溶解有多种物质,如或甜味或辣味的物质、色素以及糖类、无机盐、蛋白质等营养物质,C正确。
D.⑤是细胞壁,细胞壁在植物细胞的最外层,有一定的机械强度,使植物细胞具有一定的形状,具有保护和支持作用;细胞膜具有保护和控制物质进出的作用,D错误。
故选D。
4.2023年“兔”飞猛进,为迎接新年,小王种植了水仙花,关于兔和水仙花在结构层次上的叙述,正确的是( )
A.水仙花的叶由表皮、叶肉、叶脉构成,属于组织
B.兔的四种基本组织是由受精卵开始分裂、分化来的
C.水仙花的结构层次是细胞→组织→器官→系统→植物体
D.兔的唾液腺主要是保护组织,可以分泌唾液
【答案】B
【详解】A.水仙花的叶由表皮、叶肉、叶脉构成,叶是由不同的组织构成的器官,A错误。
B.兔的四种基本组织是受精卵经过细胞分裂和分化形成的,B正确。
C.水仙花属于植物体,植物体的结构层次是细胞→组织→器官→植物体,没有系统,C错误。
D.构成唾液腺的主要是上皮组织,可以分泌唾液,D错误。
故选B。
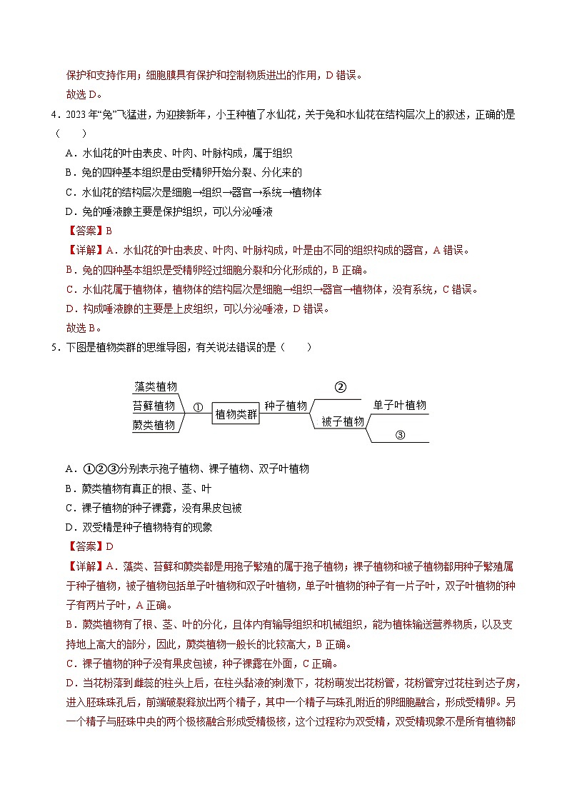
5.下图是植物类群的思维导图,有关说法错误的是( )
②
A.①②③分别表示孢子植物、裸子植物、双子叶植物
B.蕨类植物有真正的根、茎、叶
C.裸子植物的种子裸露,没有果皮包被
D.双受精是种子植物特有的现象
【答案】D
【详解】A.藻类、苔藓和蕨类都是用孢子繁殖的属于孢子植物;裸子植物和被子植物都用种子繁殖属于种子植物,被子植物包括单子叶植物和双子叶植物,单子叶植物的种子有一片子叶,双子叶植物的种子有两片子叶,A正确。
B.蕨类植物有了根、茎、叶的分化,且体内有输导组织和机械组织,能为植株输送营养物质,以及支持地上高大的部分,因此,蕨类植物一般长的比较高大,B正确。
C.裸子植物的种子没有果皮包被,种子裸露在外面,C正确。
D.当花粉落到雌蕊的柱头上后,在柱头黏液的刺激下,花粉萌发出花粉管,花粉管穿过花柱到达子房,进入胚珠珠孔后,前端破裂释放出两个精子,其中一个精子与珠孔附近的卵细胞融合,形成受精卵。另一个精子与胚珠中央的两个极核融合形成受精极核,这个过程称为双受精,双受精现象不是所有植物都具有的,而是被子植物(又叫绿色开花植物)所特有的,D错误。
故选D。
6.小明为“探究绿豆种子萌发的条件”,将如图装置放在室温环境中,一段时间后,只有装置②中的种子萌发。下列有关叙述正确的是( )
A.②和③作为一组对照,变量是水分B.①中种子不萌发是因为温度不适宜
C.②中种子萌发,说明种子萌发需要光D.③中种子不萌发是因为胚已死亡
【答案】D
【详解】A.②和③作为一组对照,变量是种子是否具有生命力,A错误。
B.①中种子不萌发是因为缺水,B错误。
C.结合分析可知,①②、①③对照,只有②中种子萌发,说明种子萌发需要水、具有生命力(胚是活的),C错误。
D.种子在环境条件和自身条件都具备时才能萌发。因此,③中种子不萌发是因为煮熟的绿豆胚已死亡,D正确。
故选D。
7.为探究无机盐对植物生长发育的影响,某兴趣小组取15个烧杯,均分为甲乙丙三组,每组分别倒入等量且适量的土壤浸出液、无土栽培营养液和蒸馏水,再分别把15株生长状况基本相同的油菜幼苗放入烧杯中,在相同且适宜的环境下培养6天。实验开始前和结束时,分别称取植株的重量,计算其重量增加的比例,结果如下表。下列说法错误的是( )
A.甲、丙两组对照,变量是无机盐
B.每组求平均值,使实验结果更加可靠
C.油菜植株生长最快的是乙组
D.此实验的结论是植物生长发育需要含氮、磷、钾较多的无机盐
【答案】D
【详解】A.土壤浸出液的成分很复杂,主要含有少量的氮、磷、钾、钙、镁、硫、铁等矿物质元素;而蒸馏水的成分很简单,主要是纯净的水(H2O),几乎不含杂质,A不符合题意。
B.在科学实验中,为了减少获取实验数据的误差,常常设重复组,科学实验的数据,应当取各重复组的计算平均值。为了提高实验的准确性、可靠性,应考虑实验材料达一定数量或增加重复次数,B不符合题意。
C.分析题中表格数据,三组植株的平均增重比例由高到低依次为乙、甲、丙,故乙组植株生长最快,C不符合题意。
D.分析题干信息,可知从该实验过程及结果都无法得出植物生长对无机盐种类的需求量大小,D符合题意。
故选D。
8.某兴趣小组选取了校园内三个不同的地点,在早、中、晚三个时间点进行了空气湿度的测量,并绘制成如图.其中,裸地、草地、灌木丛所对应的曲线依次是( )
A.①②③B.③①②C.②③①D.③②①
【答案】D
【详解】由分析可知植被越茂盛,植物通过蒸腾作用蒸发到大气中的水蒸气越多,空气的湿度越大,森林、草地、灌木丛和裸地这四者相比,从茂盛程度上看,最茂盛的灌木丛①,植物比草地多,再次是草地②,植物比灌木丛的少、但比裸地的多,最后是裸地③。
故选D。
9.通过生命周期的循环,绿色开花植物得以在地球上生生不息。学习完“植物的生殖和发育”相关内容后,某同学记了笔记(见下图),图中②与③分别代表( )
A.受精卵、胚B.胚乳、果皮C.胚珠、果皮D.子房、种子
【答案】C
【详解】结合题图可知:子房包括了子房壁和胚珠,子房将来发育为果实,所以①是子房,②胚珠;子房壁发育成果皮故③是果皮;果实由种子和果皮组成,因此④是种子,C符合题意。
故选C。
10.小明利用所学无土栽培的知识,成功培育出了菜豆种子的幼苗。下图是他所选的菜豆种子及其发育成的菜豆幼苗的结构示意图。下列叙述错误的是( )
A.甲图中的1发育成乙图中的7
B.菜豆种子的胚由甲图中1、2、3、4、5组成
C.菜豆种子的萌发需要适宜的温度、一定的水分和充足的空气
D.无土栽培的营养液中含量最多的是含氮、含磷和含钾的无机盐
【答案】B
【详解】A.胚根将来发育为根,胚芽将来发育为茎和叶,胚轴发育成连接根和茎的部分,所以甲图中的1胚根发育成乙图中的7根,故A正确。
B.菜豆种子的结构由种皮和胚组成,胚由甲图中1胚根,3胚轴、4胚芽、5子叶组成,胚是种子的主要部分,是新生植物的幼体,故B错误。
C.菜豆种子萌发必须同时满足外界条件和自身条件,外界条件为适量的水分、适宜的温度和充足的空气;自身条件是胚是完整的、胚是活的、种子不在休眠期以及胚发育所需的营养物质,故C正确。
D.无机盐对植物的生长发育起着重要的作用,其中植物生长发育需要量较多的无机盐是氮、磷、钾。所以在无土栽培的植物中需要培养液含量最多的无机盐是氮、磷、钾的无机盐,故D正确。
故选B。
11.2020年6月5日是“世界环境日”,其主题是:关爱自然,刻不容缓。下列关于环境保护的做法和观点,错误的是( )
A.保护生物多样性有利于环境保护
B.减少石油、煤炭的燃烧,可以有效减轻雾霾程度
C.骑自行车出行既可锻炼身体又可减少城市大气污染
D.生态系统有很强的自我调节能力,环境污染不用担心
【答案】D
【详解】A.认识生物多样性并保护生物多样性,保护生物的栖息环境,保护生态系统的多样性有利于环境保护,A正确。
B.石油、煤燃烧产生二氧化硫,污染环境,减少石油、煤炭的燃烧,利用清洁能源,能减少污染物的排放,可以有效减轻雾霾程度,B正确。
C.提倡步行、骑自行车等“低碳”出行方式可以减少二氧化碳和其他污染气体的排放量,达到减少空气污染的目的,C正确。
D.生态系统具有一定的自我调节能力,但这种自动调节能力是有一定限度的,D错误。
故选D。
12.《礼记·月令》:“蝼蝈鸣,蚯蚓出,王瓜生,苦菜秀。”描写的是立夏节气。影响上述生物活动的主要非生物因素是( )
A.温度B.水分C.空气D.土壤
【答案】A
【详解】由题可知,上述诗句描述的是立夏节气,立夏前后变化最明显的非生物因素是温度。
故选A。
13.中医古籍《黄帝内经》记载:“五谷为养,五果为助,五畜为益,五菜为充。”下列说法错误的是( )
A.“五谷”作为主食,是因为其富含的淀粉是重要的供能物质
B.“五果”中含有的维生素C可有效预防坏血病
C.“五畜”中含有的蛋白质是构成组织细胞的基本物质
D.“五菜”中含有的膳食纤维能为人体生命活动提供能量
【答案】D
【详解】A.五谷”是指水稻、小麦、大豆、玉米和马铃薯,作为主食,是因为其富含的淀粉是重要的供能物质,A正确。
B.“五果”现泛指水果,水果富含维生素、纤维素、糖类和有机酸等物质,含有的维生素C可有效预防坏血病,B正确。
C.“五畜”基本上都是指家畜,含有的蛋白质是构成组织细胞的基本物质,C正确。
D.“五菜”常说的五菜分别是指葵、韭、藿、野蒜、葱。其中的膳食纤维不能为人体生命活动提供能量,D错误。
故选D。
14.“民以食为天”,人类的生存离不开食物。下列有关食物消化和吸收的叙述,正确的是
A.唾液和肠液都含有多种消化酶B.营养物质都在小肠内被消化吸收
C.胃能吸收水、无机盐、蛋白质D.脂肪最终被消化成甘油和脂肪酸
【答案】D
【详解】A.唾液中只含有唾液淀粉酶,肠液中含有多种消化酶,A错误。
BC.小肠是消化和吸收的主要场所;胃能吸收少量的水和无机盐;大肠能吸收少量的水和无机盐及部分维生素,BC错误。
D.脂肪的消化开始于小肠,小肠内的胰液和肠液中含有消化脂肪的酶,同时,肝脏分泌的胆汁也进入小肠,胆汁虽然不含消化酶,但胆汁对脂肪有乳化作用,使脂肪变成微小颗粒,增加了脂肪与消化酶的接触面积,有利于脂肪的消化,脂肪在这些消化液的作用下被彻底分解为甘油和脂肪酸,D正确。
故选D。
15.下列关于人体呼吸系统及其生理活动的叙述错误的是( )
A.空气经呼吸道处理后变得温暖、湿润、清洁
B.膈肌收缩时肺内气压变化如CE段所示
C.气管和支气管中有软骨作支架有利于气流顺畅通过
D.溺水造成呼吸暂停是因为肺与外界的气体交换受阻
【答案】B
【详解】A.呼吸道的组成由上到下依次是鼻腔、咽、喉、气管和支气管,鼻腔内有鼻毛,可以阻挡灰尘,呼吸道都有骨或软骨做支架,其内表面覆盖着黏膜,黏膜内还分布有丰富的毛细血管。这些特点既保证了气体的畅通,又对吸入的空气具有清洁、温暖和湿润的作用,A正确。
B. AC段为吸气,此时膈肌收缩,B错误。
C.气管和支气管中有软骨作支架有利于保证气流顺畅通过,C正确。
D. 溺水造成呼吸暂停是阻止了肺与外界的气体交换过程,D正确。
故选B。
16.室间隔缺损是一种常见的先天性心脏病,如图,下列叙述错误的是( )
A.②与肺动脉相连
B.缺损导致左右心室相连通
C.缺损导致主动脉运向全身的血液含氧量较低
D.①、②及③、④之间有房室瓣,可防止血液从心房流向心室
【答案】D
【详解】A.心脏的四个腔分别与不同的血管相连。③左心房连通肺静脉、④左心室连通主动脉、①右心房连通上下腔静脉、②右心室连通肺动脉,A正确。
BC.在室间隔缺损患者中,室间隔上可能存在一个或多个孔洞,导致左右心室之间的血液混合。可见,缺损会导致左右心室相连通,从而导致主动脉运向全身的血液含氧量较低,BC正确。
D.同侧心房和心室之间有朝向心室的房室瓣,房室瓣有防止血液倒流的作用,使血液只能由心房流向心室。可见,①右心房、②右心室及③左心房、④左心室之间有房室瓣,可防止血液从心室流向心房,D错误。
故选D。
17.在一次户外活动中,小丽不幸受伤,急需输血。经化验,她的血型是B型,许多爱心人士主动要求为她献血。下面可以为小丽献血的血型是( )
A.A型和B型B.B型和O型C.O型和AB型D.B型和AB型
【答案】B
【详解】一般来说,输血时应以输同型血为原则。只有在紧急情况下,如果找不到同型血,O型血可以少量的输给其它三种血型的病人,AB型血的病人原则上可以接受所有血型的血液。小丽的血型是B型,故可以为小丽献血的血型是B型和O型。
故选B。
18.语言功能是人脑特有的高级功能,它包括与语言、文字相关的全部智能活动,涉及人类的听、说、读、写。下列关于人类对语言、文字的听、说、读、写的叙述,错误的是( )
A.听到“酸梅”分泌唾液的反射属于条件反射
B.说相声只有舌肌一块肌肉在起作用
C.读试卷,产生视觉的部位是大脑
D.写答案这一行为属于学习行为
【答案】B
【详解】A.听到“酸梅”分泌唾液是对语言、文字发生的反应。对语言、文字的反射,是人类高级神经活动的最突出的特征,是人类特有的反射,属于条件反射,A正确。
B.说相声时不是只有舌肌一块肌肉在起作用,喉部肌肉、面部肌肉等都在同时起作用,是多种肌肉相互协调配合的结果,B错误。
C.人的感觉是在高级神经中枢大脑皮质产生的,读试卷,产生视觉的部位是大脑,C正确。
D.根据分析可知,后天性行为也叫学习行为,写答案这一行为不是人生来就有的,是在后天通过学习获得的,属于学习行为,D正确。
故选B。
19.“火树银花不夜天”,在喜庆的盛大节日里,人们常常要燃放礼花爆竹,此时旁观者最好张口,或闭嘴、堵耳。这种做法主要是为了( )
A.保护耳蜗内的听觉感受器
B.防止听小骨和听觉神经受损
C.使咽鼓管张开,保护听小骨
D.保持鼓膜内外的气压平衡
【答案】D
【详解】当听到巨大声响时,空气震动剧烈导致鼓膜受到的压力突然增大,容易击穿鼓膜。这时张大嘴巴,可以使咽鼓管张开,因咽鼓管连通咽部和鼓室,这样口腔内的气压即鼓室内的气压与鼓膜外即外耳道的气压保持平衡。保持鼓膜内外大气压的平衡,以免振破鼓膜。如果闭嘴同时用双手堵耳也是同样道理,这样就避免了压强的突然改变,对鼓膜的影响。因此,燃放礼花爆竹,此时旁观者最好张口,或闭嘴、堵耳。这种做法主要是为了保持鼓膜内外的气压平衡,ABC错误,D正确。
故选D。
20.人体内的激素含量少,作用大,下列关于激素的分析合理的是( )
A.饮食中长期缺碘可能会导致生长激素分泌不足
B.对于中学生而言,精力旺盛,可以随意熬夜上网
C.青春期的男生身高突增,长胡须等,与雄性激素的分泌有关
D.近年来,糖尿病发病率逐年增高,可以通口服胰岛素进行治疗
【答案】C
【详解】A.碘是合成甲状腺激素的原料,饮食缺碘甲状腺激素合成不足,缺碘容易患地方性甲状腺肿(俗称大脖子病),A错误。
B.充足的睡眠有利于垂体分泌促进人体生长所需的激素,这种激素是生长激素,因此,青少年不能随意熬夜上网,B错误。
C.睾丸分泌雄性激素,激发和维持男性第二性征,因此,青春期的男生身高突增,长胡须等,与雄性激素的分泌有关,C正确。
D.胰岛素属于蛋白质,口服后被消化酶水解,从而失去疗效,所以糖尿病人不能通过口服胰岛素治疗糖尿病,D错误。
故选C。
21.“未游沧海早知名,有骨还从肉上生。”后一句生动地点出了节肢动物—螃蟹的体表具有( )
A.鳞片B.外骨骼C.外套膜D.角质层
【答案】B
【详解】节肢动物属于无脊椎动物,体内没有骨骼,体表有坚韧的外骨骼,身体和附肢(足、触角)都分节。“未游沧海早知名,有骨还从肉上生。”后一句生动地点出了节肢动物—螃蟹的体表具有外骨骼,有保护作用。
故选B。
22.下列关于我国四种珍稀动物主要特征的叙述,正确的是( )
A.中华鲟游泳时,主要靠各种鳍的摆动提供前进的动力
B.莽山烙铁头蛇体表覆盖角质鳞片,利于维持体温恒定
C.朱鹮的肺与气囊相通,气囊增大了气体交换的面积
D.白头叶猴胎生、哺乳的特征,能提高后代的成活率
【答案】D
【详解】A.中华鲟属于鱼类,游泳时主要靠身体躯干部和尾部的摆动产生前进的动力,A错误。
B.蛇的体表覆盖角质鳞片,可减少水分的蒸发,不是利于维持体温恒定,B错误。
C.朱鹮的气囊可以储存空气,辅助肺呼吸,但不能行气体交换,C错误。
D.白头叶猴胎生、哺乳,减少了对环境的依赖,能提高后代的成活率,D正确。
故选D。
23.幽门螺旋菌是寄生在人体胃内的一种细菌。下列有关该细菌的叙述,正确的是( )
A.用孢子繁殖B.是多细胞生物
C.自己制造有机物D.没有成形的细胞核
【答案】D
【详解】A.细菌的生殖方式为分裂生殖,A错误。
B.细菌只有一个细胞组成,是单细胞生物,B错误。
C.幽门螺旋菌结构中没有叶绿素,不能进行光合作用自己制造有机物,C错误。
D.细菌没有成形的细胞核,有细胞质、细胞膜和细胞壁等结构,D正确。
故选D。
24.利用微生物发酵制作泡菜在我国具有悠久的历史,这一发酵过程利用的微生物是( )
A.霉菌B.醋酸菌C.酵母菌D.乳酸菌
【答案】D
【详解】A.制作豆酱、腐乳要用到霉菌,霉菌发酵把有机物分解成氨基酸等物质,利于人体的吸收和提高食品的鲜度,A不符合题意。
B.陈醋利用的醋酸菌的发酵而制成的,B不符合题意。
C.蒸馒头、酿酒经常用到酵母菌,C不符合题意。
D.乳酸菌制作泡菜需要在无氧的条件下,乳酸菌发酵产生乳酸,使得菜具有特殊的风味,D符合题意。
故选D。
25.生物学家将生物进行科学分类,是为了弄清不同类群之间的亲缘关系和进化关系。下列有关生物分类叙述错误的是( )
A.种是最基本的分类单位
B.生物分类的主要依据是生物的形态结构和生理功能等方面的特征
C.分类的单位由大到小依次是:界、纲、门、目、科、种、属
D.分类单位越小,其中所包括的生物共同特征越多
【答案】C
【详解】AC.生物分类单位由大到小是界、门、纲、目、科、属、种。界是最大的分类单位,最基本的分类单位是种,A正确,C错误。
B.生物分类的依据是生物的形态结构和生理功能的差异程度和亲缘关系的远近,B正确。
D.分类单位越大,生物的相似程度越少,共同特征就越少,生物的亲缘关系就越远;分类单位越小,生物的相似程度越多,共同特征就越多,生物的亲缘关系就越近,D正确。
故选C。
26.有关生命起源和生物进化的描述中,不正确的是( )
A.科学家推测,原始生命起源于原始海洋
B.化石是研究生物进化的重要证据
C.自然选择学说认为适者生存,不适者被淘汰
D.生物进化的总体趋势是由低等到高等、由水生到陆生、由体型小到体型大
【答案】D
【详解】A.科学家推测:原始大气在高温、紫外线以及雷电等自然条件的长期作用下,形成了许多简单的有机小分子物质,这些有机物随着雨水进入湖泊和河流,最终汇集到原始的海洋中。经过极其漫长的岁月,原始海洋中,逐渐形成了原始生命,A正确。
B.化石是保存在岩层中的古生物遗物和生活遗迹,直接说明了古生物的结构或生活习性。因此,化石是研究生物进化最重要的、最直接的证据,B正确。
C.自然选择学说认为:生存斗争的结果是适应环境的生物(或个体)生存下来并繁殖后代,不适应环境的生物被淘汰,这就是适者生存,C正确。
D.结合分析可知,生物的进化经历了从水生到陆生,从低等到高等,从简单到复杂的进化历程,D错误。
故选D。
27.如图是某同学用长木板①②、橡皮筋③④、螺丝⑤制作的肌肉牵拉骨运动模型。下列关于模型结构及演示的叙述,错误的是( )
A.①和②相当于两块骨
B.模拟屈肘动作时,③④都收缩
C.模拟屈肘动作时,⑤起支点作用
D.通过③④的协调配合,牵引①②绕⑤活动完成运动
【答案】B
【详解】A.骨起杠杆作用,图中①和②相当于两块骨,A正确。
B.骨骼肌只能收缩牵拉骨而不能将骨推开,因此一个动作的完成总是由至少两组肌肉相互配合活动,共同完成的。屈肘时,肱二头肌收缩,肱三头肌舒张;伸肘时,肱三头肌收缩,肱二头肌舒张。可见,模拟屈肘动作时,③④不能都收缩,B错误。
C.运动过程中,骨起杠杆作用,关节起支点作用,骨骼肌收缩产生动力。可见,模拟屈肘动作时,螺丝⑤起支点作用,C正确。
D.结合分析和题图可知,通过③④(模拟骨骼肌)的协调配合,牵引①②(模拟骨)绕⑤(模拟关节)活动完成运动,D正确。
故选B。
28.试管婴儿是一种现代辅助生殖技术。该技术所涉及的生理过程在体外完成的是( )
A.睾丸产生精子B.卵巢排卵C.受精D.胎儿的发育
【答案】C
【详解】试管婴儿是体外受精胚胎移植技术,该技术所涉及的生理过程在体外完成的是受精,C正确,ABD错误。
故选C。
29.下列关于人的性别遗传说法错误的是( )
A.男女性别属于人的性状B.正常男性体细胞的性染色体组成为XY
C.生男生女由卵细胞中含有的X染色体决定D.精子与卵细胞结合是随机的
【答案】C
【详解】A.男女性别也属于人的性状,与遗传有关,A正确。
B.人的体细胞内的23对染色体,有一对染色体与人的性别有关,叫做性染色体,男性的性染色体是XY,女性的性染色体是XX,B正确。
C.由遗传图解可知:生男生女主要决定于父亲的哪一种精子与卵细胞相融合,C错误。
D.精子与卵细胞结合是随机的,生男生女的机会各占50%,即生男生女的比例是1:1,在一个国家或地区的人口中,男女比例大致是1:1,D正确。
故选C。
30.健康是人生最宝贵的财富。下列说法中不符合健康理念的是( )
A.被动吸烟也会损害身体健康,所以公共场所应禁止吸烟
B.良好的情绪和适度的情绪反应表示青少年的身心处于积极的健康状态
C.青少年常常接触网络,应该养成正确的上网习惯,避免沉迷于网络
D.油炸食品好吃,可以多吃
【答案】D
【详解】A.被动吸烟指不吸烟者吸入吸烟者呼出的烟雾和卷烟燃烧产生的烟雾,又称吸二手烟。 吸烟和被动吸烟可导致呼吸系统疾病等,会损害身体健康,所以公共场所应禁止吸烟。A不符合题意。
B.青少年心理健康的核心是心情愉快,良好的情绪和适度的情绪反应表示青少年的身心处于积极的健康状态,B不符合题意。
C.青少年常常接触网络,应该养成正确的上网习惯,避免沉迷于网络,染上网瘾的人会毫无节制地花费大量时间和精力上网,对身心造成危害,C不符合题意。
D.油炸食品中含有多种对人体有害的物质如丙烯酰胺等,而且油炸食物脂肪含量较高,所以不能多吃,D符合题意。
故选D。
第Ⅱ卷(非选择题 共30分)
二、非选择题(每空1分,共30分)
31.(5分)2022年3月28日-4月2日,COP15青年生物多样性科学探索活动的参与者们将前往海南,以海洋生态系统的科学探索为切入点,深入理解海洋生物多样性、生态修复等诸多重要议题。以下甲图为某浅海海域生态系统中的部分生物构成的食物网,乙图为生态系统的碳循环示意图,图中字母代表不同的生物类群,序号表示相应的生理作用。请据图回答问题。
(1)根据食物链中能量流动的特点分析,带鱼能从其中的一条食物链中获得较多的能量,这条食物链是 。
(2)与甲图相比,乙图中有较多的生态系统组成成分,其中的[ ] 是甲图所不包含的生物成分。
(3)藻类植物可通过乙图中的[ ] 吸收二氧化碳,释放氧气,有助于维持生物圈中的 平衡。
(4)随着全球变暖,与造礁珊瑚共生的多种藻类植物大量死亡,对珊瑚礁生态系统造成严重破坏,影响了海洋生物多样性。保护生物多样性的根本措施是保护生物的 。
【答案】(1)藻类→中国毛虾→带鱼
(2)[D]分解者
(3) [②]光合作用 碳—氧
(4)栖息环境(或栖息地)保护生态系统的多样性
【详解】(1)在生态系统中,物质能量是沿着食物链、食物网流动的,并逐级减少,每一个营养级大约减少20%,能量的传递效率约为80%,营养级别越低,得到的能量越多,生物数量越多;营养级别越高,得到的能量越少,生物数量越少;由分析可知,该生态系统中与带鱼有关的食物链有:藻类→中国毛虾→带鱼,藻类→中华哲水蚤→鳀鱼→带鱼,由此可知,带鱼获得能量最多的一条食物链即为最短的食物链是:藻类→中国毛虾→带鱼。
(2)生态系统的组成包括非生物部分和生物部分。非生物部分有阳光、空气、水、温度、土壤(泥沙)等;生物部分包括生产者(绿色植物)、消费者(动物)、分解者(细菌和真菌);其中甲图中的生物部分有生产者(藻类)和消费者(中国毛虾、黑嘴鸥等动物),乙图中的生物部分有A生产者(植物),B和C都是消费者(动物),D细菌和真菌(分解者),由此可知,与甲图相比,乙图中有较多的生态系统组成成分,其中的D细菌和真菌是甲图所不包含的生物成分。
(3)绿色植物不断地进行着光合作用,消耗着大气中的二氧化碳,产生的氧又以气体形式进入大气,这样就使的生物圈中的空气中氧气和二氧化碳的浓度处于相对的平衡状态,简称碳——氧平衡。由分析可知,A植物可以吸收二氧化碳,②表示A植物的光合作用,所以藻类植物可通过乙图中的②光合作用吸收二氧化碳,释放氧气,有助于维持生物圈中的碳——氧平衡。
(4)某种生物的数量减少或灭绝,必然会影响它所在的生态系统;当生态系统发生剧烈变化时,也会加速生物种类的多样性和基因多样性的丧失;因此,保护生物的栖息地,保护生态系统的多样性,是保护生物多样性的根本措施。
32.(5分)“时代楷模”朱有勇院士团队,深入云南边疆少数民族地区,指导当地农民通过栽种马铃薯脱贫摘帽。下图①~③表示发生在马铃薯体内的三个重要生理过程,据图回答下列问题。
(1)马铃薯栽种过程中,需要合理施肥。建议施用 (填农家肥或化肥),以提供植株生长所需的 (填无机盐或有机物),在提高产量的同时可避免对环境的破坏。
(2)施肥的同时,还需合理灌溉。根吸收的水大部分通过图中过程 (填序号)散失,可促进马铃薯体内的物质运输。
(3)马铃薯叶片通过过程 (填序号)制造的有机物(如淀粉),可由筛管运输到块茎中储存。
(4)马铃薯块茎在被销往各地的运输过程中,为减少有机物的消耗,应采取措施适当 (填降低或增强)呼吸作用强度。
【答案】 农家肥 无机盐 ③ ① 降低
【详解】(1)植物的生长需要无机盐,施用化肥或农家肥可以为农作物提供多种无机盐,施用化肥会破坏土壤结构,造成环境污染;而施用农家肥,在提高产量的同时可避免对环境的破坏,因此在马铃薯栽种过程中,建议施用农家肥。
(2)植物通过根从土壤中吸收水分,吸收来的水只有大约1%被植物体利用,大约99%都通过绿色植物的③蒸腾作用以水蒸气的形式散发到大气当中去了。
(3)马铃薯叶片通过叶绿体利用光能将二氧化碳和水转化为贮藏能量的有机物,并释放氧气的过程是①光合作用。
(4)呼吸作用的实质是分解有机物,马铃薯块茎在运输过程中,为减少有机物的消耗,应降低呼吸作用强度。
33.(5分)共享单车有效解决市民低碳出行的问题,并引领骑行健身新风潮。在骑车的时候,除了运动系统以外,还需要其它系统的协调配合。人体参与该活动的部分系统结构如图,请据图回答问题。
(1)骑车时需要的能量是从食物中获取的,其中提供能量的主要物质在图一中[ ] 内彻底消化。
(2)骑车过程中心眺加速,血液循环加快。请你用图二、图三中的序号写出血液循环中的肺循环途径: 。
(3)在骑行过程中,同时也产生一些尿素等废物,图四19处中的尿素含量比15处的尿素含量 (填“多”或“少”)。
(4)下列哪幅曲线图表示在骑行过程中的呼吸情况? 。
(5)在骑车的时候,除了运动系统以外,还需要其它系统的协调配合。这些系统都有与各自的功能相适应的结构。这充分体现出 的生物学观点。
【答案】 [ 3 ]小肠 7→10→14→11→12 少 B 人体是一个统一的整体
【详解】(1)人体最重要的功能物质是糖类,淀粉在口腔中被初步消化为麦芽糖,最终在小肠被消化为葡萄糖。
(2)人体血液循环的途径如图所示:血液循环分为体循环和肺循环两部分,即体循环是指血液由左心室进入主动脉,再流经全身的各级动脉、毛细血管网、各级静脉,最后汇集到上、下腔静脉,流回到右心房的循环;肺循环是指血液由右心室流入肺动脉,流经肺部的毛细血管网,再由肺静脉流回左心房的循环,所以肺循环途径:7→10→14→11→12。
(3)肾脏是形成尿的主要器官,血液从肾动脉流入肾脏的血液,在沿这条路线流经肾小球时,通过肾小球的滤过作用和肾小管的重吸收作用,血液中的部分尿素和尿酸等废物随尿液排出,在这同时,组成肾小管的细胞利用血液运来的氧气分解有机物,产生的二氧化碳又扩散到血液,因此肾静脉的血液里氧的含量下降,二氧化碳的含量高。因此从肾静脉流出的血液中,尿素、尿酸、氧等物质减少;因此流出肾脏的血管19和流入肾脏的血管15中的血液相比,明显减少的代谢废物是尿素。
(4)一个人在平静状态时,生命活动变缓,消耗的能量减少,需要的氧气减少,因此呼吸频率较低,呼吸深度较小;运动时,由于运动需要消耗更多的能量,需要的氧气多,所以呼吸的频率会增加,呼吸深度也增加。从图中可以看出A图曲线呼吸频率较低,呼吸深度较小,因此表示平静状态时的呼吸状况;B图曲线呼吸频率较高,呼吸深度较大,因此表示骑行过程中的呼吸情况。
(5)人体是一个统一的整体,各项生命活动要在神经系统和激素的共同协调、配合下才能完成,这些系统都有与各自的功能相适应的结构,使人体成为统一的整体。
34.(5分)甲图是染色体组成示意图,乙图是某家庭有无耳垂性状的遗传图解。请据图分析并回答下列问题。
(1)甲图中,染色体主要是由蛋白质和 (请填写图中的数字序号和结构名称)组成的。
(2)乙图中,有耳垂和无耳垂在遗传学上属于一对 性状。
(3)乙图中,父亲与大儿子、母亲与小儿子、大儿子与小儿子之间,有无耳垂的性状不同。像这样,亲代与子代之间以及子代个体之间存在差异的现象,称为 。
(4)乙图中,父母再生一个孩子是女儿的概率为 。如果这个家庭生了一个女儿,那么父亲遗传给女儿的性染色体是 (请选填“X”或“Y”)染色体。
【答案】(1)②DNA
(2)相对
(3)变异
(4) 50% X
【详解】(1)染色体主要是由②DNA分子和①蛋白质分子构成的,而且每一种生物细胞内染色体的形态和数目都是一定的。
(2)同种生物的同一性状常常有不同的表现形式,如番茄果实的红色或黄色、家兔毛的黑色或白色、人的双眼皮或单眼皮等。为了描述方便,遗传学家把同种生物同一性状的不同表现形式称为相对性状。
(3)遗传是指生物亲子间的相似性,变异是指子代与亲代之间的差异,子代个体之间的差异的现象。
(4)在亲代的生殖细胞形成过程中,经过减数分裂,两条性染色体彼此分离,男性产生两种类型的精子--含X染色体的精子和含Y染色体的精子。女性则只产一种含X染色体的卵细胞。受精时,如果是含X的精子与卵子结合,就产生具有XX的受精卵并发育成女性;如果是含Y的精子与卵子结合,就产生具有XY的受精卵并发育成为男性。由于男性可产生数量相等的X精子与Y精子,加之它们与卵子结合的机会相等,所以每次生男生女的概率是相等的。
35.(5分)春季是流感的高发季节。自2023年2月份以来,很多同学深受甲型流感病毒的困扰,出现发热、咳嗽等不适症状。图一为甲型流感病毒结构示意图,图二为蔡豆同学制作的一份“传染病校园宣传画”,请据图回答下列问题:
(1)病毒不能独立生活,它只能寄生在活细胞内,靠自己 (填“①”或“②”)中的遗传信息,利用细胞内的营养物质进行繁殖。
(2)从传染病的角度分析 是导致甲流的病原体。从预防传染病的角度分析,积极锻炼身体和注射疫苗属于 。
(3)注射甲流疫苗可以有效预防甲流。从免疫学角度分析,接种的甲流疫苗相当于 ,进入人体后,能刺激机体产生免疫反应。
(4)目前,我国疫情防疫工作已转为常态化防控。作为中学生,我们要做好日常的自身防护。请从切断传播途径的角度,列举一条具体的措施: 。
【答案】(1)②
(2) 甲型流感病毒 保护易感人群
(3)抗原
(4)戴口罩(或勤洗手、或少聚集、或长通风等)(合理即可)
【详解】(1)病毒没有细胞结构,只由蛋白质外壳和内部的遗传物质组成,必须寄生在其他生物的活细胞内才能生活,并在所生活的细胞中以自我复制的方式进行增殖。病毒不能独立生活,它只能寄生在活细胞内,靠自己②遗传物质中的遗传信息,利用细胞内的营养物质进行繁殖。
(2)病原体是指引起传染病的病毒、细菌、真菌、寄生虫等。从传染病的角度分析甲型流感病毒是导致甲流的病原体。预防传染病的措施包括控制传染源、切断传播途径和保护易感人群。从预防传染病的角度分析,积极锻炼身体和注射疫苗属于保护易感人群。
(3)抗原是指能够刺激人体免疫细胞产生抗体的病原体或异物。从免疫学角度分析,接种的甲流疫苗相当于抗原,进入人体后,能刺激机体产生免疫反应。
(4)目前,我国疫情防疫工作已转为常态化防控。作为中学生,我们要做好日常的自身防护。请从切断传播途径的角度,列举一条具体的措施:戴口罩、勤洗手、少聚集、常通风等(合理即可)。
36.(5分)随着“双减”政策的落实,广大中小学生有了充足的睡眠时间。睡眠不足会导致学习能力下降吗?某科研团队以小鼠为实验对象,建立模拟人类睡眠不足状态的模型,并进行了如下实验:
①选取生长发育状况一致的健康小鼠20只,随机均分为A、B两组。
②采用适当的实验方法,限制B组小鼠的每日睡眠时长,使其睡眠时长为每日3.5小时,持续21天。A组小鼠不限制睡眠时长,其他实验条件相同且适宜。
③在实验的第7天、第14天、第21天,分别对两组中的每只小鼠走出同一迷宫的时间进行四次测量,计算平均值。实验结果如下图所示。
(1)在本实验中,A组和B组是一组对照实验,实验组是 。
(2)每组小鼠选取多只、多次测量且实验数据取平均值,目的是减小 。
(3)小鼠能顺利的走出迷宫,主要靠的是 系统的调节作用。
(4)分析题图可知,随着实验时间的增加,两组小鼠学习能力更强的是 组。
(5)对比两组小鼠走出迷宫的平均时间,可以得出的结论是 。
【答案】(1)B组
(2)实验误差
(3)神经
(4)A
(5)睡眠不足会导致学习能力下降
【详解】(1)在本实验中,A组和B组是一组对照实验,实验的变量是睡眠的时长不同,其它的实验条件保持相同,有利于控制实验的变量,实验组是B组,因为B组是接受实验量变量处理。
(2)探究实验时生物的样本数量要适中,数量过少易出现偶然性,得出的实验结果缺少说服力。因此,每组小鼠选取多只、多次测量且实验数据取平均值,目的是减小实验误差。
(3)动物生命活动的调节由神经调节和激素调节共同的结构,以神经调节为主,激素调节为辅,所以鼠能顺利的走出迷宫,主要靠的是神经系统的调节作用。
(4)对比两组小鼠走出迷宫的平均时间,A组小鼠走出迷宫的平均时间短、B组小鼠走出迷宫的平均时间长,所以随着实验时间的增加,两组小鼠学习能力更强的是A组。
(5)对比两组小鼠走出迷宫的平均时间,可以得出的结论是睡眠不足会导致学习能力下降。
组别
培养液
增重比例(%)
植株①
植株②
植株③
植株④
植株⑤
平均值
甲
土壤浸出液
56
52
57
55
59
55.8
乙
无土栽培营养液
65
63
62
67
65
64.6
丙
蒸馏水
33
37
36
31
34
34.2
生物(云南卷)-2024年会考第一次模拟考试: 这是一份生物(云南卷)-2024年会考第一次模拟考试,文件包含生物云南卷全解全析docx、生物云南卷考试版A4docx、生物云南卷考试版A3docx、生物云南卷答题卡docx、生物云南卷答题卡pdf、生物云南卷参考答案及评分标准docx等6份试卷配套教学资源,其中试卷共37页, 欢迎下载使用。
生物(广州卷)-学易金卷:中考第一次模拟考试卷: 这是一份生物(广州卷)-学易金卷:中考第一次模拟考试卷,文件包含生物广州卷全解全析docx、生物广州卷考试版docx、生物广州卷参考答案带分值docx等3份试卷配套教学资源,其中试卷共25页, 欢迎下载使用。
生物(广东卷)-学易金卷:中考第一次模拟考试卷: 这是一份生物(广东卷)-学易金卷:中考第一次模拟考试卷,文件包含生物广东卷全解全析docx、生物广东卷考试版docx、生物广东卷参考答案带分值docx等3份试卷配套教学资源,其中试卷共25页, 欢迎下载使用。

