所属成套资源:【中考一模】2024年中考化学第一次模拟考试试题(分地区)
中考化学(海南卷)-2024年中考第一次模拟考试
展开这是一份中考化学(海南卷)-2024年中考第一次模拟考试,文件包含化学海南卷全解全析docx、化学海南卷考试版A4docx、化学海南卷考试版A3docx、化学海南卷参考答案及评分标准docx、化学海南卷答题卡pdf等5份试卷配套教学资源,其中试卷共25页, 欢迎下载使用。
1、锻炼学生的心态。能够帮助同学们树立良好的心态,增加自己的自信心。
2、锻炼学生管理时间。通过模拟考试就会让同学们学会分配时间,学会取舍。
3、熟悉题型和考场。模拟考试是很接近中考的,让同学们提前感受到考场的气氛和布局。
中考的取胜除了平时必要的学习外,还要有一定的答题技巧和良好心态。此外,通过模拟考试还能增强学生们面对高考的信心,希望考生们能够重视模拟考试。
2024年中考第一次模拟考试(海南卷)
化 学
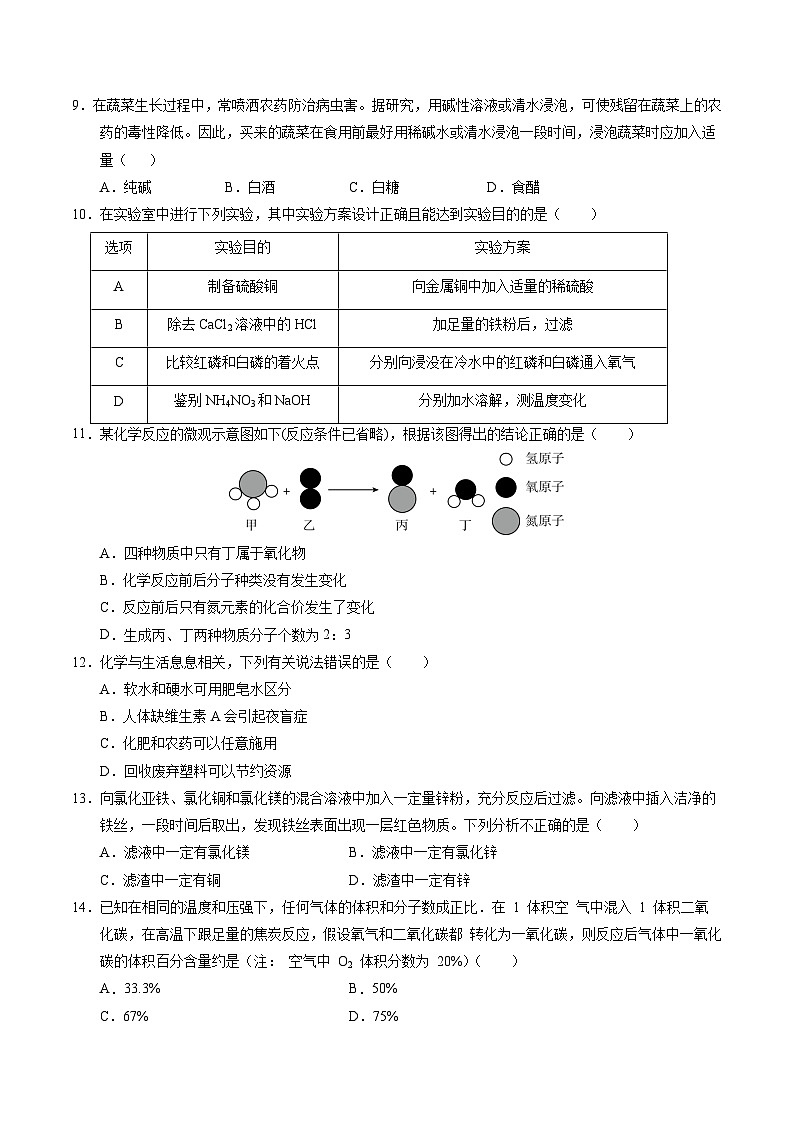
(考试时间:60分钟 试卷满分:1000分)
注意事项:
1.答卷前,考生务必将自己的姓名、准考证号填写在答题卡上。
2.回答第Ⅰ卷时,选出每小题答案后,用2B铅笔把答题卡上对应题目的答案标号涂黑。如需改动,用橡皮擦干净后,再选涂其他答案标号。写在本试卷上无效。
3.回答第Ⅱ卷时,将答案写在答题卡上。写在本试卷上无效。
4.考试结束后,将本试卷和答题卡一并交回。
可能用到的相对原子质量:H-1 C-12 O-16 Na-23 Cl-35.5 K-39
第Ⅰ卷(选择题,共42分)
一、选择题(毎小题只有一个选项符合题意,每小题3分,共42分)
1.某新型“防盗玻璃”为多层结构,每层中间嵌有极细的金属线,当玻璃被击碎时,与金属线相连的警报系统就会立刻报警。“防盗玻璃”能报警,这利用了金属的( )
A.可燃性B.导电性
C.弹性D.导热性
2.下列成语包含化学变化的是( )
A.立竿见影B.刻舟求剑
C.百炼成钢D.量体裁衣
3.下列化肥属于复合肥料的是( )
A.B.KCl
C.D.
4.下列说法不正确的是:( )
A.将一杯接近饱和的硝酸钾溶液达到饱和状态,溶质的质量分数不一定变大
B.点燃氢气前必须检验纯度
C.金属原子最外层电子数小于4,易失电子形成阴离子
D.混合物可能含有一种元素
5.下列有关空气及其成分的说法不正确的是( )
A.氧气具有助燃性,常用作燃料
B.工业上可用分离液态空气法制取氧气
C.空气污染指数越小,空气质量状况越优
D.二氧化碳是植物进行光合作用必需的物质
6.下列实验操作正确的是( )
A.量取液体B.稀释浓硫酸
C.滴加液体D.配制溶液
7.2023年9月23日晚,在万众瞩目之下,杭州亚运会的“数字火炬手”与最后一棒火炬手齐心协力点燃了象征亚洲大团结的亚运主火炬。这座主火炬塔历史性地采用了废碳再生的“绿色甲醇”作为燃料,下列关于甲醇(CH3OH)的说法正确的是( )
A.甲醇中碳、氢、氧元素的质量比是1:4:1
B.甲醇由C、H、O三种原子构成
C.甲醇分子由C、H、O三种原子构成
D.甲醇由1个碳元素、4个碳原子、1个氧元素组成
8.下列关于宏观事实的微观解释,错误的是( )
A.浓氨水挥发——氨分子在不断的运动
B.过氧化氢分解生成水和氧气——分子种类发生改变
C.温度升高,温度计内汞柱液面上升——汞原子体积变大
D.氧气能被液化贮存于钢瓶——分子之间有间隔,且间隔能改变
9.在蔬菜生长过程中,常喷洒农药防治病虫害。据研究,用碱性溶液或清水浸泡,可使残留在蔬菜上的农药的毒性降低。因此,买来的蔬菜在食用前最好用稀碱水或清水浸泡一段时间,浸泡蔬菜时应加入适量( )
A.纯碱B.白酒C.白糖D.食醋
10.在实验室中进行下列实验,其中实验方案设计正确且能达到实验目的的是( )
11.某化学反应的微观示意图如下(反应条件已省略),根据该图得出的结论正确的是( )
A.四种物质中只有丁属于氧化物
B.化学反应前后分子种类没有发生变化
C.反应前后只有氮元素的化合价发生了变化
D.生成丙、丁两种物质分子个数为2:3
12.化学与生活息息相关,下列有关说法错误的是( )
A.软水和硬水可用肥皂水区分
B.人体缺维生素A会引起夜盲症
C.化肥和农药可以任意施用
D.回收废弃塑料可以节约资源
13.向氯化亚铁、氯化铜和氯化镁的混合溶液中加入一定量锌粉,充分反应后过滤。向滤液中插入洁净的铁丝,一段时间后取出,发现铁丝表面出现一层红色物质。下列分析不正确的是( )
A.滤液中一定有氯化镁B.滤液中一定有氯化锌
C.滤渣中一定有铜D.滤渣中一定有锌
14.已知在相同的温度和压强下,任何气体的体积和分子数成正比.在 1 体积空 气中混入 1 体积二氧化碳,在高温下跟足量的焦炭反应,假设氧气和二氧化碳都 转化为一氧化碳,则反应后气体中一氧化碳的体积百分含量约是(注: 空气中 O2 体积分数为 20%)( )
A.33.3%B.50%
C.67%D.75%
第 = 2 \* ROMAN II卷(选择题,共58分)
二、填空题(每空2分,共24分)
15.(8分)从下列物质中选择合适的物质填空(填序号)。
①活性炭, ②氧气, ③石墨, ④合成橡胶。
(1)可用于供给呼吸的是 。
(2)可用于制造铅笔笔芯的是 。
(3)可用于制造轮胎的是 。
(4)可用于除去冰箱异味的是 。
16.(4分)厨房中的健康。
(1)以下食物中,富含蛋白质的是 。(填序号)
(2)提倡食用铁强化酱油,可以预防 。(填序号)
A.骨质疏松 B.贫血 C.甲状腺肿大
17.(6分)第19届杭州亚运会主火炬塔燃烧的液体燃料是被称为“零碳甲醇”(化学式为CH3OH)的物质,“零碳甲醇”是利用氢气与二氧化碳合成的一种绿色能源,其生产过程如图1所示。图2是反应I在一定条件下,在有、无分子筛膜时,甲醇的产率随温度变化的关系。
回答下列问题:
(1)反应I的基本反应类型是 (填“化合反应”或“分解反应”)。
(2)该流程中可循环利用的物质是 。
(3)由图2提供的信息可知,为提高甲醇的产率,合成甲醇应选择的最佳条件为 。
18.(6分)硝酸钾和氯化钠在不同温度下的溶解度如下表所示:
请根据上表中的数据回答问题:
(1)40℃时,硝酸钾饱和溶液的质量分数 氯化钠饱和溶液的质量分数(填“等于”“大于”或
“小于”);
(2)硝酸钾和氯化钠溶解度可能相同的温度范围是 ℃;
(3)要从含有少量氯化钠的硝酸钾溶液中分离出硝酸钾,应采用的方法是 。
三、简答题(第19小题6分,第20小题4分,共10分)
19. (6分)近代以来,大气中二氧化碳含量上升,导致温室效应增强,造成全球气候变暖。我国提出“二氧化碳排放力争于2030年前达到峰值,努力争取2060年前实现碳中和。”请你写出三条能缓解温室效应增强的建议。
20. (4分)某化学兴趣小组的同学利用压强传感器、数据采集器和计算机等数字化实验设备,测定铝片与足量稀硫酸反应时气体压强的变化,实验结果如图所示。
(1)开始一段时间气体压强几乎不变,其原因是什么?
(2)写出m点时所发生反应的化学方程式。
四、实验题(每空2分,共16分)
21. (8分)下图是实验室制取气体的常用装置。请回答。
(1)用A装置制取氧气发生反应的化学方程式为_______。
(2)用B装置制取氧气所需的药品是_______。用该装置制取氧气时,若要得到平稳的气流,可将仪器①更换成_______。
(3)制取二氧化碳气体若需随时控制反应的发生和停止,可选择的装置组合是_______。
22. (8分)化学反应过程中常常伴随产生一些现象,同学们发现将CO2通入NaOH溶液时没有明显的现象发生,为此,他们进行了如下探究:
(1)小明把一支收集满CO2的试管倒立在盛有饱和NaOH溶液的烧杯中(如图1所示),观察到试管内液面上升,还有另一种原因,请简要说明 。
(2)为了进一步验证CO2与NaOH溶液确实发生了反应,小红设计了如下方案:分别取上述实验后的溶液于A、B两支试管中(如图2所示),向试管A中滴加足量的稀盐酸,反应的化学方程式 ;向试管B中滴加氯化钡溶液,观察到的现象是 。以上方法都能证明CO2与NaOH溶液确实发生了化学反应。
(3)继续探究:小刚想知道“图1”反应后的溶液中是否还含有NaOH?请你设计实验帮他证明(写出实验的操作、现象、结论) 。
五、计算题(共8分)
23.(8分)现有碳酸钾和氯化钾的固体混合物15.8g,将88.6g稀盐酸加入到固体混合物中,恰好完全反应,得到100g溶液。请计算:
(1)反应生成的气体的质量为______。
(2)混合固体中碳酸钾的质量。(写出计算过程)
(3)计算反应后溶液中溶质的质量分数。(写出计算过程)
选项
实验目的
实验方案
A
制备硫酸铜
向金属铜中加入适量的稀硫酸
B
除去CaCl2溶液中的HCl
加足量的铁粉后,过滤
C
比较红磷和白磷的着火点
分别向浸没在冷水中的红磷和白磷通入氧气
D
鉴别NH4NO3和NaOH
分别加水溶解,测温度变化
温度(℃)
0
20
40
60
80
100
硝酸钾的溶解度(g)
13.3
31.6
63.9
110
169
246
氯化钠的溶解度(g)
35.7
36.0
36.6
37.3
38.4
39.8
相关试卷
这是一份2024年中考第一次模拟考试题:化学(海南卷)(参考答案及评分标准),共1页。试卷主要包含了 B B,温度为210℃,有分子筛膜,冷却热饱和溶液等内容,欢迎下载使用。
这是一份2024年中考第一次模拟考试题:化学(海南卷)(学生版),共6页。试卷主要包含了下列实验操作正确的是等内容,欢迎下载使用。
这是一份2024年中考第一次模拟考试题:化学(海南卷)(教师用),共10页。试卷主要包含了下列实验操作正确的是等内容,欢迎下载使用。

