2023-2024学年(人教版)五年级数学下册期中测试卷(提高卷02).zip
展开【学易金卷·提高卷02】
(考试分数:100分;考试时间:90分钟;难度系数:)
注意事项:
1.答题前,填写好自己的姓名、班级、考号等信息,请写在答题卡规定的位置。
2.判断题、选择题必须使用2B铅笔填涂答案,非判断、选择题必须使用黑色墨迹签字笔或钢笔答题,请将答案正确填写在答题卡规定的位置上。
3.所有题目必须在答题卡上作答,在试卷上作答无效。
4.考试结束后将试卷和答题卡一并交回。
5.测试范围:前四单元。
一、用心思考,认真填空。(共24分)
1.(本题3分)18的因数中,既是奇数又是合数的是( ),既是偶数又是质数的是( ),既不是质数也不是合数的是( )。
2.(本题3分)“23□”这个三位数,当□里填( )时是3的倍数;当□里填( )时同时是2和5的倍数;当□里填( )时同时是2和3的倍数。
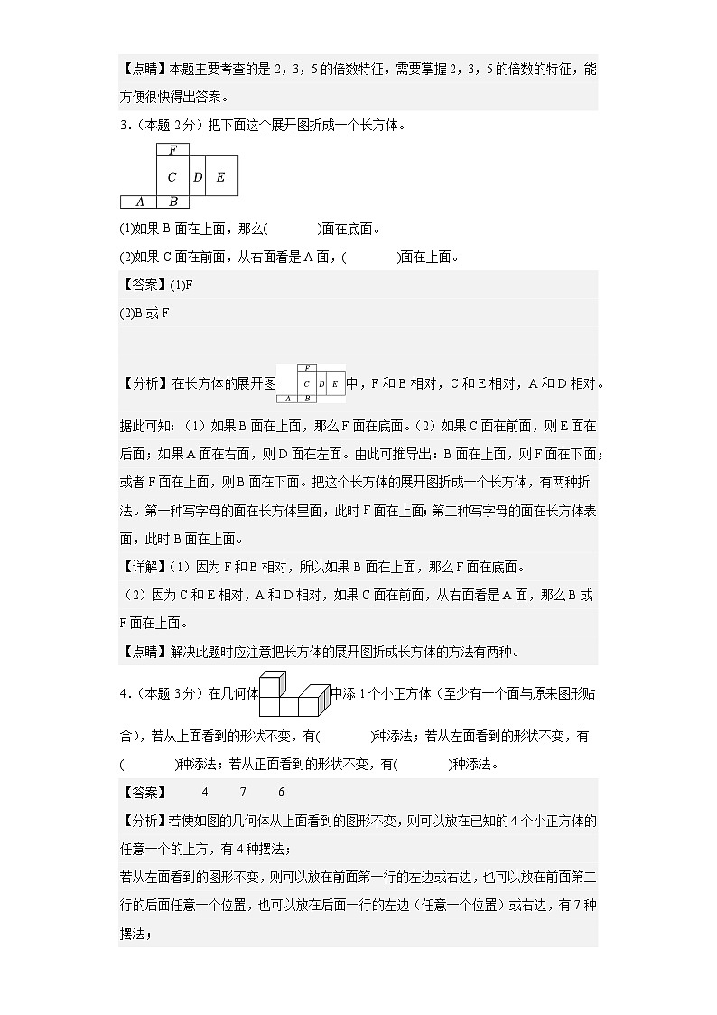
3.(本题2分)把下面这个展开图折成一个长方体。
(1)如果B面在上面,那么( )面在底面。
(2)如果C面在前面,从右面看是A面,( )面在上面。
4.(本题3分)在几何体中添1个小正方体(至少有一个面与原来图形贴合),若从上面看到的形状不变,有( )种添法;若从左面看到的形状不变,有( )种添法;若从正面看到的形状不变,有( )种添法。
5.(本题4分)老师让同学们计算连续3个奇数的和,四名同学的答案分别如下。
聪聪:130 明明:132 可可:135 乐乐:150
算对的同学是( ),这3个连续奇数是( )、( )、( )。
6.(本题1分)一个分数约分后是。约分之前分子与分母的和是160,约分前的分数是( )。
7.(本题2分)已知A=2×2×2×3×m,B=2×n×3,如果A和B的最大公因数是12,最小公倍数是48,那么,m=( ),n=( )。
8.(本题1分)某排战士发装备,一共有30套军装,71个水壶和79双军鞋,每个战士拿的一样多,最后一共剩下19件物品没有发出去。那么一共有( )名战士。
9.(本题1分)一个长60cm、宽20cm、高30cm的长方体玻璃缸里有一些水,现将一头抬高如图所示,AB=4cm。这些水的体积是( )cm3。
10.(本题1分)如图:一个长方体如果高增加1厘米,就变成了一个正方体。表面积会比原来增加12平方厘米。这个长方体的体积是( )立方厘米。
11.(本题1分)你知道“韩信点兵”的故事吗?古代韩信带350名士兵打仗,战死几十人,战后清点人数,令3人一排,多出2人;令5人一排,多出4人;令7人一排,多出6人。韩信马上说出战后人数是( )人。
12.(本题2分)用一个长是6厘米、宽是5厘米、高是3厘米的长方体的表面涂上红色,随后切成若干个棱长是1厘米的小正方体。这些小正方体中,一面涂色的小正方体有( )个,没有涂色的小正方体有( )个。
二、仔细推敲,判断正误。(共5分)
13.(本题1分)下面三幅图,从右面观察,所看到的形状完全相同。( )
14.(本题1分)奇数与偶数的和一定是偶数。( )
15.(本题1分)除以的商是,那么就占它们和的。( )
16.(本题1分)把m长的铁丝截成相等的4段,每段占全长的。( )
17.(本题1分)用8个棱长为1分米的正方体拼成的每一个几何体,体积都是8立方分米。 ( )
三、反复比较,合理选择。(共5分)
18.(本题1分)下面的平面图形中,共有( )幅图是长、正方体表面的展开图。
A.1B.2C.3D.4
19.(本题1分)把下面的大长方形看作单位“1”,则阴影部分的面积用分数表示是( )。
A.B.C.D.
20.(本题1分)甲数3=乙数(甲、乙数为非零自然数),乙数是甲数的( )。
A.倍数B.因数
C.既是倍数,也是因数D.无法确定
21.(本题1分)一个长方体包装盒,从里面量长30cm,宽20cm,里面的体积是15dm3。妈妈想用它包装一件长24cm、宽15cm、高30cm的玻璃器皿,是否能装得下?答:( )。
A.能B.不能C.纸箱大小无所谓D.无法确定
22.(本题1分)的分子加上一个数,分母减去同一个数,所得新分数约分后得。那么这个数是( )。
A.3B.5C.6D.9
四、看清题目,巧思妙算。(共28分)
23.(本题6分)用分数表示下面各式的商。
25÷21= 45÷31= 18÷47=
3÷8= 23÷24= 12÷19=
24.(本题8分)直接写出下面每组数的最大公因数和最小公倍数。
15和20 11和18 24和36 17和68
25.(本题8分)通分并比较分数的大小。
和 、和 和 、和
26.(本题6分)求如图形的表面积和体积。(单位:cm)
五、实践操作,探索创新。(共6分)
27.(本题6分)动手实践,操作应用。
分别画出下图从正面、左面、上面看到的图形。
六、活学活用,解决问题。(共32分)
28.(本题5分)在五年级下学期“整本书阅读”的两篇书目中,五(1)班喜欢看《西游记》的有24人,其余的32人喜欢看《三国演义》,这个班喜欢看《西游记》的人数占全班人数的几分之几?
29.(本题5分)育新小学五年级127人参加社会实践活动,若分成6人一组,至少需要再来多少人才刚好整数组?至少减少多少人才刚好分成整数组?
30.(本题5分)有50名同学去公园游玩,他们准备乘船过河,公园划船处提供了4条船。每条船上坐的人数最多不超过20人,而且各不相同,人数都是奇数。请你说说每条船上各坐几个同学?
31.(本题5分)聪聪的爸爸每隔3天休息1天,聪聪的妈妈每隔4天休息1天。她的爸爸和妈妈正好在5月1日一起休息,至少要在5月几日聪聪的爸爸妈和妈妈还可以一起休息?
32.(本题6分)花店把72枝康乃馨和54枝百合花扎成花束出售。如果要使每束花中的康乃馨、百合花同样的,最多可以分成多少束?每束花有多少枝?
33.(本题6分)一个长方体玻璃鱼缸(无盖),量得它的长是8分米,宽是5分米,高是6分米,水深5.2分米。(玻璃厚度忽略不计)
(1)做这个长方体玻璃鱼缸至少需要玻璃多少平方分米?
(2)如果在这个鱼缸里投入一个棱长是3分米的正方体铁块,鱼缸里的水会不会溢出?请你通过计算说明。
(3)如果会溢出,鱼缸里会溢出多少升水?如果不会溢出,现在水深是多少分米?
人教版数学(提高卷02)-2023-2024学年二年级下册期中测试卷.zip: 这是一份人教版数学(提高卷02)-2023-2024学年二年级下册期中测试卷.zip,文件包含人教版2023-2024二年级下册期中数学测试卷提高卷02参考解析docx、人教版2023-2024二年级下册期中数学测试卷提高卷02考试版A4docx、人教版2023-2024二年级下册期中数学测试卷提高卷02考试版A4pdf、人教版2023-2024二年级下册期中数学测试卷提高卷02参考答案docx、人教版2023-2024二年级下册期中数学测试卷提高卷02考试版A3docx、人教版2023-2024二年级下册期中数学测试卷提高卷02答题卡pdf、人教版2023-2024二年级下册期中数学测试卷提高卷02考试版A3pdf等7份试卷配套教学资源,其中试卷共24页, 欢迎下载使用。
人教版数学(提高卷02)-2023-2024学年二年级下册期中测试卷.zip: 这是一份人教版数学(提高卷02)-2023-2024学年二年级下册期中测试卷.zip,文件包含人教版2023-2024二年级下册期中数学测试卷提高卷02参考解析docx、人教版2023-2024二年级下册期中数学测试卷提高卷02考试版A4docx、人教版2023-2024二年级下册期中数学测试卷提高卷02考试版A4pdf、人教版2023-2024二年级下册期中数学测试卷提高卷02参考答案docx、人教版2023-2024二年级下册期中数学测试卷提高卷02考试版A3docx、人教版2023-2024二年级下册期中数学测试卷提高卷02答题卡pdf、人教版2023-2024二年级下册期中数学测试卷提高卷02考试版A3pdf等7份试卷配套教学资源,其中试卷共24页, 欢迎下载使用。
2023-2024学年(北师大版)五年级数学下册期中测试卷(提高卷02).zip: 这是一份2023-2024学年(北师大版)五年级数学下册期中测试卷(提高卷02).zip,文件包含2023-2024学年北师大版五年级数学下册期中测试卷提高卷02参考解析docx、2023-2024学年北师大版五年级数学下册期中测试卷提高卷02参考答案docx、2023-2024学年北师大版五年级数学下册期中测试卷提高卷02考试版A4docx、2023-2024学年北师大版五年级数学下册期中测试卷提高卷02答题卡docx、2023-2024学年北师大版五年级数学下册期中测试卷提高卷02考试版A3docx等5份试卷配套教学资源,其中试卷共35页, 欢迎下载使用。

