山东省齐鲁名校联盟2024届高三下学期第七次联考生物试题
展开“天一大联考·齐鲁名校联盟”
2023—2024学年高三年级第七次联考
生 物 学
考生注意:
1.答题前.考生务必将自己的姓名、考生号填写在试卷和答题卡上,并将考生号条形码粘贴在答题卡上的指定位置。
2.回答选择题时,选出每小题答案后,用铅笔把答题卡对应题目的答案标号涂黑。如需改动,用橡皮擦干净后,再选涂其他答案标号。回答非选择题时,将答案写在答题卡上。写在本试卷上无效。
3.考试结束后,将本试卷和答题卡一并交回。
一、选择题:本题共 15 小题,每小题2分,共30分。在每题给出的四个选项中,只有一项是符合题目要求的。
1.核孔复合体是核质交换的取向选择性亲水通道,是一种特殊的跨膜运输蛋白复合体。它具有双功能和双向性。双功能表现在两种运输方式:被动运输与主动运输。双向性表现在既介导蛋白质的入核运输,又介导 RNA 等的出核运输。下列有关叙述错误的是
A.某些小分子通过核孔复合体进出细胞核时,可以不消耗能量
B.在核糖体上合成的蛋白质必须被核孔复合体识别后才能进入细胞核
C.核糖体在细胞核中合成、组装,并通过核孔复合体进入细胞质发挥作用
D.细胞核能控制细胞代谢和遗传与核孔复合体的双功能、双向性密切相关
2.小肠上皮细胞细胞膜上的蛋白质在物质运输中起重要作用,载体蛋白 A 能将肠腔中的Na⁺顺浓度梯度运入细胞,同时也能将葡萄糖逆浓度梯度运入细胞;载体蛋白B能将细胞中的葡萄糖顺浓度梯度运至组织液;载体蛋白C 能将ATP 转化成 ADP,同时也能将细胞中的 Na⁺逆浓度梯度转运至组织液。下列相关说法错误的是
A.葡萄糖运出小肠上皮细胞的影响因素是蛋白 B的数量、膜内外葡萄糖浓度差
B.小肠上皮细胞外具有高浓度的 Na⁺,这有助于其通过载体蛋白A吸收葡萄糖
C.载体蛋白A、B和C在转运上述物质时,都会发生空间结构的改变
D.Na⁺和葡萄糖进入小肠上皮细胞的运输方式都是协助扩散
3.雪莲果含水丰富,含糖量不高,且糖分主要为低聚果糖。低聚果糖可促进脂肪代谢以降低血脂浓度,促进肠道内益生菌的生长,以及提高肠道对钙、铁的吸收,但低聚果糖不能被人体直接消化吸收。下列有关叙述错误的是
A.钙、铁等无机盐被吸收后,可参与构成细胞内的某些复杂化合物
B.低聚果糖不能被人体直接消化吸收,是因为人体缺乏相关的酶
C.维生素 D 和低聚果糖都可以用于预防老年人患骨质疏松症
D.雪莲果含有低聚果糖,因此糖尿病患者不可以食用
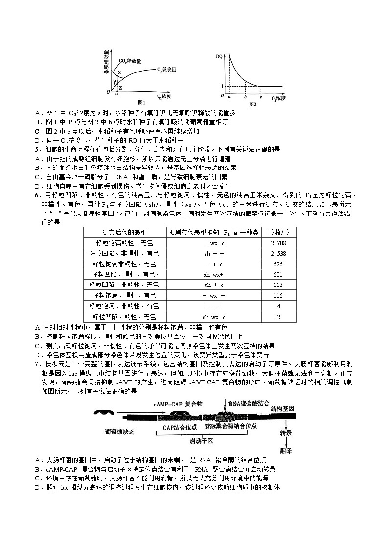
4.图1表示某水稻种子萌发的细胞呼吸过程中,O₂的吸收量和 CO₂的释放量随环境中 O₂浓度的变化而变化的曲线,其中线段XY=YZ;图2是水稻种子萌发的RQ值(CO₂产生量与 O₂ 消耗量的比值)变化。下列有关叙述正确的是
生物学试题 第1页(共8页)
A.图1中 O₂浓度为a时,水稻种子有氧呼吸比无氧呼吸释放的能量多
B.图1中 P点与图2中b点时水稻种子有氧呼吸消耗葡萄糖量相等
C.图2中c点以后,水稻种子有氧呼吸速率不再继续增加
D.同一O₂浓度下,花生种子的RQ值大于水稻种子
5.细胞的生命历程往往包括分裂、分化、衰老和死亡几个阶段。下列有关说法正确的是
A.由于蛙的成熟红细胞没有细胞核,所以只能通过无丝分裂进行增殖
B.人的血红蛋白和免疫球蛋白结构差异很大,是基因选择性表达的结果
C.自由基会攻击磷脂分子 DNA 和蛋白质,是导致细胞衰老的因素
D.细胞自噬只有在细胞受到损伤、微生物入侵或细胞衰老时才会发生
6.用籽粒凹陷、非糯性、有色的纯合玉米与籽粒饱满、糯性、无色的纯合玉米杂交.得到的 F₁全为籽粒饱满、非糯性、有色,再让F₁与籽粒凹陷(sh)、糯性(wx)、无色(c)的玉米进行测交。测交的结果如下表所示 (“+”号代表各显性基因)。已知一对同源染色体上同时发生两次互换的概率远远低于一次。下列有关说法错误的是
A 三对相对性状中,属于显性性状的分别是籽粒饱满、非糯性和有色
B.控制籽粒饱满程度、糯性和颜色的三对等位基因位于一对同源染色体上
C.测交出现籽粒饱满、非糯性、有色的矛代可能是同源染色体上发生两次互换的结果
D.染色体互换会造成部分染色体片段发生位置的变化,该变异类型属于染色体变异
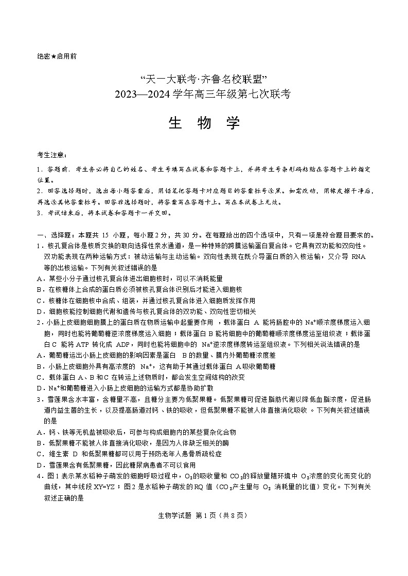
7.操纵元是一个完整的基因表达调节系统,包含结构基因及控制其表达的启动子等原件。大肠杆菌能够利用乳糖是因为lac操纵元中结构基因进行了表达,但如果环境中存在较多葡萄糖,大肠杆菌就无法利用乳糖。研究发现,葡萄糖会间接抑制cAMP的产生,进而阻碍cAMP-CAP复合物的形成。葡萄糖缺乏时的相关调控机制如图所示,下列有关说法正确的是
A.大肠杆菌的基因中,启动子位于结构基因的末端,是RNA 聚合酶的结合位点
B.cAMP-CAP 复合物与启动子区特定位点结合有利于 RNA 聚合酶结合并启动转录
C.环境中存在葡萄糖时,大肠杆菌不能利用乳糖,所以无法充分利用环境中的能源
D.题述lac操纵元表达的调控过程发生在细胞核内,该过程还要依赖细胞质中的核糖体
生物学试题 第2页(共8页)测交后代的表型
据测交代表型推知 F₁ 配子种类
粒数/粒
籽粒饱满糯性、无色
+ wx c
2 708
籽粒凹陷、非糯性、有色
sh + +
2 538
籽粒饱满非糯性、无色
+ + c
626
籽粒凹陷、糯性、有色·
sh wx+
601
籽粒凹陷、非糯性、无色
sh + c
113
籽粒饱满、糯性、有色
+ wx +
116
籽粒饱满、非糯性、有色
+ + +
4
籽粒凹陷、糯性、无色
sh wx c
2
8.下列关于稳态的叙述,错误的是
A.不同层次的生命系统都存在着类似于内环境稳态的特征
B.高温环境会使人中暑,说明人体维持稳态的调节能力有限
C.机体稳态的调节可以通过负反馈和正反馈调节机制来实现
D.机体通过交感神经刺激胰岛 B 细胞分泌胰岛素来降低血糖
9. B 细胞通过表面的 BCR 识别抗原,这是激活B 细胞的信号1;同时,抗原呈递细胞呈递抗原肽-MHC复合物及B7 蛋白,激活 Th2(辅助性T细胞),之后 Th2 与 B 细胞结合,这是激活 B 细胞的信号2。下列有关叙述错误的是
A.B细胞和辅助性T细胞可以互相提供信息
B.抗原分子通过胞吞进入B细胞,并被最终处理为氨基酸
C.抗原分子的处理和呈递需要内质网和溶酶体的协助
D.Th2 分泌的Ck被 Ck-R 识别后可促进B 细胞分裂、分化
10.海带中含有多种植物激素,图1是研究生长素(IAA)和脱落酸(ABA)对海带生长影响的实验结果。研究人员按照11月和下一年5月时海带样品中IAA 和ABA含量,配制了两份IAA+ABA 的混合液(分别记为甲、乙),探究 IAA 和ABA 对单细胞绿藻生长的影响,结果如图2所示。下列相关叙述错误的是
A.取海带的叶状体基部切块诱导生成苗的过程体现了植物细胞的全能性
B.图1结果显示海带长度、宽度的月增长率均与 IAA 含量大致呈正相关
C.图2所示实验的自变量是培养液中 IAA 和 ABA 含量及是否增加紫外光
D.图2'结果显示IAA促进绿藻生长,ABA 降低绿藻抗紫外光的能力
11.捕食者种群和被捕食者种群的数量变化呈周期性的波动,变化模型如下图所示。下列关于该图所示二者数量变化的关系及影响因素的分析,错误的是
生物学试题 第3页(共8页)A.第1月和第5月左右,被捕食者种群达到的数量为其环境容纳量
B.密度制约因素影响捕食者种群数量变动的过程中存在着负反馈调节
C.若捕食者有多种被捕食者,被捕食者有多种捕食者,则二者数量变化不都符合该模型
D.研究捕食者的生态位通常要研究它的栖息地、食物、天敌以及与其他物种的关系等
12.红树林是分布在热带、亚热带海岸潮间带的以红树植物为主体的湿地木本植物群落,在防风消浪、固岸护堤、净化海水和空气、固碳储碳等方面发挥着重要作用,有“海岸卫士”“海洋绿肺”美誉。红树林还有科研价值、观赏价值和较强的医药功能。红树林也是珍稀濒危水禽的重要栖息地,是鱼、虾、蟹、贝类生长繁殖场所。下列有关说法错误的是
A.红树林不同区域常常呈现出种群类型和密度的镶嵌分布,这是群落水平结构的体现
B.红树林防风消浪、固碳储碳的功能体现了生物多样性的间接价值,该价值远大于直接价值
C.因阳光、温度和水分等随季节而变化,该群落从春季到夏季的外貌变化不属于次生演替
D.红树林中的各种植物与珍稀濒危水禽、鱼、虾、蟹、贝类等动物共同组成一个生物群落
13.不列关于高中生物科学发展史的说法,错误的是
A.巴斯德通过实验证明,酒精发酵是由活酵母菌引起的
B.美国生态学家林德曼通过定量分析揭示了赛达伯格湖的能量流动特点
C.鲁宾和卡门用放射性同位素示踪的方法,研究了光合作用中氧气的来源
D.梅塞尔森和斯塔尔通过实验证明了 DNA 的复制方式为半保留复制
14.随着工业的发展,发酵工程已经广泛应用于食品工业、医药工业和农牧业等许多领域。不列有关说法错误的是
A.发酵工程所用的性状优良菌种都通过诱变育种或基因工程育种获得的
B.基因工程菌通过发酵工程生产的生长激素释放抑制激素可用于治疗肢端肥大症
C.酱油是利用霉菌将大豆中的蛋白质水解为小分子的肽和氨基酸,然后淋洗、调制而成的
D.在无氧条件下,乳酸菌能够将牛奶中的乳糖分解制成酸奶;适于乳糖不耐受的人食用
15.科学家将Oet3/4、Sx2、Klf4 和c-Myc 基因通过逆转录病毒转入小鼠成纤维细胞中可获得多能干细胞(iPS细胞)。下列关于 iPS 细胞的说法,错误的是
A.逆转录病毒可以作为基因工程中的载体,将目的基困导入小鼠成纤维细胞中
B.利用患者自身细胞获得的iPS 细胞治疗1型糖尿病,理论上不会发生免疫排斥
C.iPS 细胞在治疗多种疾病方面的研究取得了新进展,但干细胞在应用上还有一定风险
D.将小鼠成纤维细胞诱导成iPS 细胞的过程不存在形态、结构和功能发生稳定性差异
二、选择题:本题共5 小题,每小题3分,共45分。每小题有一个或多个选项符合题目要求,全部选对得3分,选对但不全的得1分,有选错的得0分。
16.图1 表示全光照和不同程度遮光对某植物叶片中叶绿素含量的影响,图2 表示初夏某天在遮光50%条件下,温度、光照强度、该植物净光合速率和气孔导度的日变化趋势。下列说法正确的是
A.用纸层析法分离色素,叶绿素 a比叶黄素的色素带宽度大且扩散速度慢
B.图1显示,该植物可以通过增加叶绿素的含量以增强对弱光的适应能力
C.图2中8:00到12:00 净光合速率降低的原因一定是光合速率降低,呼吸速率增强
D.图2 中18:00 时叶肉细胞光合作用固定 CO₂速率和呼吸作用释放 CO₂速率相等
生物学试题 第4页(共8页)17.玉米的一种雄性不育性状由细胞质不育基因S(相应可育基因为N)和细胞核不育基因r(相应可育基因为R)共同控制,只有基因型为S(rr)的玉米才表现为雄性不育,其余基因型的玉米均表现为雄性可育。玉米品系中存在孢子体雄性不育和配子体雄性不育两种类型。孢子体雄性不育是指花粉的育性受植株自身的基因型控制,而与花粉本身所含基因无关。配子体雄性不育是指花粉育性直接由花粉本身的基因组成决定。下列有关说法正确的是
A.基因S 和 N 位于细胞质中,形成配子时发生分离,独立地遗传给后代
B.孢子体雄性不育玉米品系中基因型为S(Rr)的植株可产生两种类型可育的花粉
C.若基因型为N(rr)的玉米无法产生可育花粉,推测该植株为配子体雄性不育玉米
D.配子体雄性不育玉米品系中基因型为S(Rr)的植株自交,子代中S(rr)个体占1/4
18.下图为胰液分泌的调节过程,根据图中信息和所学知识分析,下列相关说法错误的是
A.胰液的分泌既存在神经调节,也存在体液调节
B.刺激传出神经引起胰液分泌的过程属于非条件反射
C.胰腺细胞具有胃泌素、胆囊收缩素和促胰液素的特异性受体
D.胰液分泌的过程体现了体液调节可以作为神经调节的一个基本环节
19.为实现“碳述峰”和“碳中和”的目标,我国采取了“碳减排”” “碳捕集” “碳封存”和“碳利用”等措施,植树造林是“碳捕集”的重要措施之一。下图中P、A、B、C、D、E表示某生态系统中的生物成分,箭头方向表示物质的传递方向,A摄入的能量为a,其粪便中的能量为b,B通过呼吸作用消耗的能量为c,用于B自身生长、发育和繁殖等的能量为d。下列有关说法正确的是
A.图中E是分解者,各营养级同化的能量一般会分为两部分流向E
B.如果将C 全部迁出,D的数量会增多并逐渐达到相对稳定
C.A、B之间的能量传递效率为(c+d)/(a-b)×100%
D.造林的树种应以本地树种为主,这遵循了生态工程的自生原理
20.研究人员发现某种广泛使用的含氮除草剂在土壤中不易被降解,长期使用导致土壤被污染。为修复被该除草剂污染的土壤,研究人员按下图程序选育能降解该除草剂的细菌(培养皿Ⅱ、Ⅲ的培养基中均添加除草剂,该除草剂在水中溶解度低.含该除草剂的培养基不透明)。下列相关叙述错误的是
A.土壤样品取样时应对所用的铁铲、纸袋和土壤进行高温灭菌以防杂菌污染
B.培养皿Ⅱ中的培养基属于选择培养基,此培养基中该除草剂是唯一的氮源
C.图中操作Ⅰ的接种方法为平板划线法,在该接种过程中接种环需灼烧6次
D.培养皿Ⅲ通过稀释涂布平板法获得,透明圈大的菌落降解该除草剂的能力强
生物学试题 第5页(共8页)三、非选择题:本题共5 小题,共55分。
21.(11分)光合作用产生的有机物不仅供植物体自身利用,还养活了绝大多数的异养生物。民以食为天,提高作物的产量和经济价值至关重要。间作套种可以提高光合作用面积从而提高单位土地面积上的产量;光合产物的运输与分配能影响果实的产量和品质。请回答下列问题:
(1)为了选择适宜栽种的作物品种,研究人员在相同的条件下分别测定了 S1、S2、S3 三个品种的光补偿点(植物的光合速率和呼吸速率相等时的光照强度)和光饱和点(当光照强度上升到某一数值之后,光合速率不再增大时的光照强度),结果如图1 和图2所示。
最适宜在果树林下栽种的品种是 ,判断依据是 。
(2)增加环境中CO₂浓度后,测得 S2 的光饱和点显著提高,但S3 的光饱和点却没有显著改变,可能是在超过原光饱和点的光照强度下,S2 的光反应产生了过剩的 ,而 S3 的 。
(3)已知叶片的光合产物会被运到根、茎、果实和种子等器官并被储存,光合产物的运输形式主要是 (填“淀粉”或“静糖” )。去除果实、种子等贮藏器官后,叶片的光合速率会隆低,为了验证叶片中光合产物的积累会抑制光合作用,某研究小组设计了下列实验:将去除西红柿果实的植株随机均分为两组,并对一组植株部分的叶片进行遮光处理,使遮光叶片成为需要光合产物输入的器官;检测 叶片的光合产物含量和光合速率,与只去除西红柿果实植株的叶片相比,若检测结果是 ,则可验证实验目的。
(4)在生产实践中,整枝打杈、摘心、疏花疏果均可以提高产量和果实品质,疏花疏果是剪除质量差、长势弱的花果,才能保证 。
22.(12分)水稻突变体的筛选在水稻育种中越来越受到重视,用60C γ射线照射野生型(正常)水稻,在其后代中筛选到3个具有包穗性状的突变体(esp1、esp2、esp3)。这些突变体在营养生长阶段与正常植株相似,但在幼穗分化初期,突变体的幼穗几乎没有生长,进而导致突变体幼穗变短,穗粒数减少,穗伸出长度变短,使得突变体表现为包穗性状。请回答下列相关问题:
(1)若要确定esp1、esp2、esp3 的突变性状是否是由一组隐性基因控制的,请设计实验进行探究;
(2)某研究小组进行分子水平检测发现,与正常植株相比,esp1突变体的基因t是基因T的编码区末端增添了一段DNA序列,如图1所示:
①产生 esp1 突变体的变异属于 。
生物学试题 第6页(共8页)②将 espl 突变体与野生型杂交,所得F₁再自交,取F₂中的正常植株使其连续自交两代,获得的子代中突变体占 。
③根据图示信息,欲检测②中F₂的正常植株的基因型,你的设计思路是 。
(3)利用基因工程技术将番茄红素合成酶基因(Y)和胡萝卜素合成酶基因(D)导入野生型水稻细胞,培育出了“黄金水稻”,其合成途径如图2 所示。已知目的基因能一次或多次插入并整合到水稻细胞染色体上(不考虑其他变异)。
某一转基因植株自交后代中橙色大米:亮红色大米:白色大米=1:14:1,请在圆圈内画出基因Y、D在染色体上的位置(画出一种情况即可)。
23.(9分)下丘脑前部视前区含有很多对局部温度变化敏感的神经元,其中当本温低于正常值时放电频率表现增加的神经元称为冷敏神经元;当体温高于正常值时放电频率表现增加的神经元称为热敏神经元。体温调定点学说认为,人和高等恒温动物的体温调节类似恒温器的调节。体温调定点主要取决于视前区—下丘脑前部的中枢性热敏神经元和冷敏神经元的兴奋性。请回答下列相关问题:
(1)人体维持体温相对稳定的调节方式为 ;从产热和散热的角度分析,寒冷时老年人体温偏低的原因是 。
(2)来自各方面的温度变化信息在 整合,机体通过 (填“交感”或“副交感”)神经控制皮肤血管收缩和汗腺分泌;通过躯体运动神经改变 活动;通过 等腺体分泌活动的改变来调节代谢性产热过程。
(3)由细菌感染引起的发热,是由于在致热原的作用下,冷敏神经元和热敏神经元共同活动设定了一个调定点,如38.8℃。如果体温恰好在该调定点水平,此时产热量 (填“大于”“等于”或“小于”)散热量;如果体温超过该调定点,则 神经元放电频率增多,直到体温恢复到调定点水平。
24.(11分)为研究某农田生态系统中几种生物的种间关系,研究人员给玉米施加一定量的含有同位素标记的尿素,一段时间后在甲、乙、丙三种动物中检测到的放射性情况如下图。请回答下列相关问题:
(1)研究农田群落,可研究其物种丰富度、种间关系、生态位、 (答出两点即可)等。
生物学试题 第7页(共8页)(2)该放射性元素经过的食物链可能是 ,图中甲动物可能是 消费者。
(3)甲、乙、丙三种动物体内的放射性强度降低的原因是 。
(4)氮元素也参与物质循环,但农田生态系统在生产过程中需不断施加氮肥,主要原因是 。
(5)为了研究该农田生态系统中地下线虫类群,研究人员通常需要采用 的方法采集土壤,统计样本中线虫的种类和数目,从而推测线虫的 。
25.(12 分)基因编辑是一种新兴的较精确的能对生物体基因组特定目标基因进行改造的一种基因工程技术。CRISPR/Cas9 系统可对基因组进行定点编辑,其工作原理如图1所示。人血清白蛋白(HSA)具有重要的医用价值,可从血浆中制备,也可以通过基因工程的方法制备。图2 表示以基因工程技术获取重组 HSA(rHSA)的两条途径。请回答下列问题:
(1)分析图1可知,Cas9 蛋白在功能上类似子 酶。实验发现sgRNA 的序列长短影响成功率,CRISPR/Cas9 基因编辑技术有时存在“脱靶”风险,原因可能是 。
(2)图2中,与途径Ⅱ相比,选择途径Ⅰ获取rHSA 的优势是 。
(3)图2的途径1中,借助农杆菌将 HSA 基因导入水稻受体细胞的过程中,利用了农杆菌细胞 的特点。途径Ⅱ中将 HSA 基因导入大肠杆菌细胞时,需对大肠杆菌细胞进行的处理及目的是 。
(4)下图3 为获取的含有目的基因(HSA 基因)的 DAA片段,Sau3A Ⅰ、EcR Ⅰ、BamH Ⅰ为三种限制酶,图中箭头所指为三种限制酶的切点;图4是三种限制酶的识别序列与酶切位点示意图;图5 是农杆菌中用于携带目的基因的Ti质粒结构示意图。
基因工程操作程序中的核心工作是 分析图3~图5,为将 HSA基因定向插入图5所示的载体中并进行准确连接,需要用到的酶有 。
生物学试题 第8页(共8页)
山东省齐鲁名校联盟2023-2024学年高三下学期开学质量检测 生物试题及答案: 这是一份山东省齐鲁名校联盟2023-2024学年高三下学期开学质量检测 生物试题及答案,文件包含山东省齐鲁名校联盟2023-2024学年高三下学期开学质量检测生物pdf、山东省齐鲁名校联盟2023-2024学年高三下学期开学质量检测生物答案pdf等2份试卷配套教学资源,其中试卷共9页, 欢迎下载使用。
山东省齐鲁名校联盟2023-2024学年高三下学期开学质量检测 生物试题及答案: 这是一份山东省齐鲁名校联盟2023-2024学年高三下学期开学质量检测 生物试题及答案,文件包含山东省齐鲁名校联盟2023-2024学年高三下学期开学质量检测生物pdf、山东省齐鲁名校联盟2023-2024学年高三下学期开学质量检测生物答案pdf等2份试卷配套教学资源,其中试卷共9页, 欢迎下载使用。
山东省齐鲁名校联盟2023-2024学年高三下学期开学质量检测 生物: 这是一份山东省齐鲁名校联盟2023-2024学年高三下学期开学质量检测 生物,共8页。

