山东省齐鲁名校2023届高三3月大联考丨生物试题及答案
展开绝密★启用前
齐鲁名校联盟2022——2023学年高三年级联考
生 物 学
考生注意:
1.答题前,考生务必将自己的姓名、考生号填写在试卷和答题卡上,并将考生号条形码粘贴在答题卡上的指定位置。
2.回答选择题时,选出每小题答案后,用铅笔把答题卡对应题目的答案标号涂黑。如需
改动,用橡皮擦干净后,再选涂其他答案标号。回答非选择题时,将答案写在答题卡上。写在本试卷上无效。
3.考试结束后,将本试卷和答题卡一并交回。
一、选择题:本题共15小题,每小题2分,共30分。在每题给出的四个选项中,只有一项是符合题目要求的。
1.研究发现,某些蛋白质的肽链进入内质网腔后,经过初步折叠和修饰,在内质网膜上多种蛋白的作用下,形成COPⅡ膜泡,定向运至高尔基体。若一些尚未在内质网完成初步折叠修饰的蛋白质被误送至高尔基体,则其会被高尔基体中的一些受体蛋白(蛋白A)所识别,在高尔基体膜上多种蛋白的作用下,形成COPI膜泡,将这些错误蛋白定向运回内质网。下列相关叙述错误的是
A.COPI、COPⅡ膜泡运输可体现生物膜信息交流的功能
B.COPI膜泡与COPⅡ膜泡功能由其膜上的糖类分子决定
C.错误蛋白通过COPI膜泡运回内质网的过程消耗能量
D.若破坏高尔基体中的蛋白A,则可能出现功能异常的抗体
2.在适宜条件下,将月季的花瓣细胞置于一定浓度的A溶液中,测得细胞液浓度与A溶液浓
度的比值变化如图所示。下列有关分析错误的是
A.t0~t1时,花瓣细胞发生质壁分离
B.A溶液中溶质能被月季花瓣细胞吸收
C.t2时,花瓣细胞的体积明显大于初始值
D.适当降低温度,t1~t2所需时间将会延长
3.细胞决定指细胞在发生可识别的形态变化之前,就已受到“约束”而向特定方向分化。细胞在这种决定状态下,沿特定类型分化的能力已经稳定下来,一般不会中途改变。最新研究
发现,利用基因编辑方法关闭基因Brm(控制蛋白Brahma的合成),这些干细胞不再分化成正常的心脏细胞前体细胞而分化为脑细胞前体细胞。下列有关叙述错误的是
- 细胞决定先于细胞分化发生
- B.细胞决定与基因选择性表达有关
C.Brahma可激活心脏细胞所需基因,而关闭脑细胞所需基因
D.上述研究发现与细胞决定相矛盾,但对细胞健康和疾病有借鉴意义
4.某种单基因遗传病为常染色体显性延迟遗传病,纯合体大多在未成年前夭折,杂合体多在
40岁以后才发病,在青春期则无临床表现。已知该病的杂合体在40岁时致病基因的表达率为70%,而20岁时仅10%表达。现有一女子,其父亲正常、母亲为该病患者,她本人40岁尚未发病,与正常男子婚配后有一女儿,20岁也未发病,试问她女儿将来发病的可能性是
A.70% B.35% C.25% D.10%
5.如图为甲、乙两种单基因遗传病的系谱图,其中一种为伴性遗传,相关基因分别用A/a、B/b表示,经过基因诊断发现Ⅱ4不携带甲病的致病基因,Ⅰ5不携带乙病致病基因。下列有关分析错误的是
A.调查甲病的遗传方式时应该选择患者家系
B.调查甲病发病率时应在人群中随机抽样调查
C.Ⅰ1与Ⅰ3的基因型均为AaXBY
D.Ⅳ1为健康孩子的概率为7/16
6.某种噬菌体DNA可采用滚环复制方式,复制过程中,双链DNA环状分子先在一条单链的复制起点上产生一个切口,然后以另一条单链为模板不断地合成新的单链,其部分过程如下图所示。下列分析错误的是
A.a、d过程都需要利用酶切断磷酸二酯键
B.d过程需要DNA连接酶连接形成环状(+)DNA
C.复制只能由5'端延伸导致DNA需要逆时针方向滚动
D.图示复制一次完成后可获得1个单链(+)DNA和1个双链DNA
7.打喷嚏是一种重要的呼吸反射,感受器存在于鼻黏膜,传入神经是三叉神经,反射中枢主要是脑干中的延髓呼吸中枢。突触前神经递质(Nmb)与其受体(Nmbr)的识别是喷嚏反射信号转导的关键。下列有关说法正确的是
A.打喷嚏与机体呼吸、心脏跳动一样受脑干的调控,主观意识控制力较差
B.突触间隙中Nmb与Nmbr的识别体现了电信号→化学信号→电信号的转变
C.三叉神经末梢及其支配的相关肌肉共同构成了喷嚏反射的效应器
D.喷嚏反射属于条件反射,能提高机体应对复杂环境变化的能力
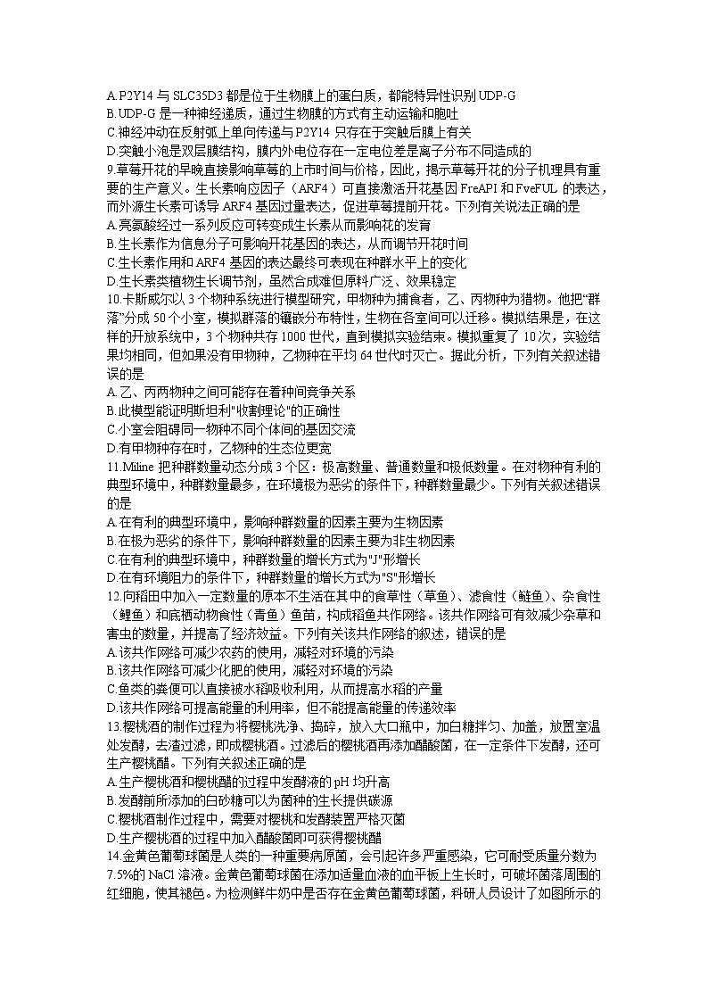
8.在神经系统中,突触传递依赖于突触小泡中储存的特定神经递质及其在神经细胞活动时的
释放,如图所示。下列有关分析错误的是
A.P2Y14与SLC35D3都是位于生物膜上的蛋白质,都能特异性识别UDP-G
B.UDP-G是一种神经递质,通过生物膜的方式有主动运输和胞吐
C.神经冲动在反射弧上单向传递与P2Y14只存在于突触后膜上有关
D.突触小泡是双层膜结构,膜内外电位存在一定电位差是离子分布不同造成的
9.草莓开花的早晚直接影响草莓的上市时间与价格,因此,揭示草莓开花的分子机理具有重
要的生产意义。生长素响应因子(ARF4)可直接激活开花基因FreAPI和FveFUL的表达,而外源生长素可诱导ARF4基因过量表达,促进草莓提前开花。下列有关说法正确的是
A.亮氨酸经过一系列反应可转变成生长素从而影响花的发育
B.生长素作为信息分子可影响开花基因的表达,从而调节开花时间
C.生长素作用和ARF4基因的表达最终可表现在种群水平上的变化
D.生长素类植物生长调节剂,虽然合成难但原料广泛、效果稳定
10.卡斯威尔以3个物种系统进行模型研究,甲物种为捕食者,乙、丙物种为猎物。他把“群
落”分成50个小室,模拟群落的镶嵌分布特性,生物在各室间可以迁移。模拟结果是,在这样的开放系统中,3个物种共存1000世代,直到模拟实验结束。模拟重复了10次,实验结果均相同,但如果没有甲物种,乙物种在平均64世代时灭亡。据此分析,下列有关叙述错误的是
A.乙、丙两物种之间可能存在着种间竞争关系
B.此模型能证明斯坦利"收割理论"的正确性
C.小室会阻碍同一物种不同个体间的基因交流
D.有甲物种存在时,乙物种的生态位更宽
11.Miline把种群数量动态分成3个区:极高数量、普通数量和极低数量。在对物种有利的典型环境中,种群数量最多,在环境极为恶劣的条件下,种群数量最少。下列有关叙述错误的是
A.在有利的典型环境中,影响种群数量的因素主要为生物因素
B.在极为恶劣的条件下,影响种群数量的因素主要为非生物因素
C.在有利的典型环境中,种群数量的增长方式为"J"形增长
D.在有环境阻力的条件下,种群数量的增长方式为"S"形增长
12.向稻田中加入一定数量的原本不生活在其中的食草性(草鱼)、滤食性(鲢鱼)、杂食性(鲤鱼)和底栖动物食性(青鱼)鱼苗,构成稻鱼共作网络。该共作网络可有效减少杂草和害虫的数量,并提高了经济效益。下列有关该共作网络的叙述,错误的是
A.该共作网络可减少农药的使用,减轻对环境的污染
B.该共作网络可减少化肥的使用,减轻对环境的污染
C.鱼类的粪便可以直接被水稻吸收利用,从而提高水稻的产量
D.该共作网络可提高能量的利用率,但不能提高能量的传递效率
13.樱桃酒的制作过程为将樱桃洗净、捣碎,放入大口瓶中,加白糖拌匀、加盖,放置室温处发酵,去渣过滤,即成樱桃酒。过滤后的樱桃酒再添加醋酸菌,在一定条件下发酵,还可生产樱桃醋。下列有关叙述正确的是
A.生产樱桃酒和樱桃醋的过程中发酵液的pH均升高
B.发酵前所添加的白砂糖可以为菌种的生长提供碳源
C.樱桃酒制作过程中,需要对樱桃和发酵装置严格灭菌
D.生产樱桃酒的过程中加入醋酸菌即可获得樱桃醋
14.金黄色葡萄球菌是人类的一种重要病原菌,会引起许多严重感染,它可耐受质量分数为
7.5%的NaCl溶液。金黄色葡萄球菌在添加适量血液的血平板上生长时,可破坏菌落周围的红细胞,使其褪色。为检测鲜牛奶中是否存在金黄色葡萄球菌,科研人员设计了如图所示的流程。下列有关叙述错误的是
A.振荡培养时应选用含质量分数为7.5%NaCl溶液的鉴别培养基
B.振荡培养可使微生物与营养物质充分接触,提高培养液中的氧气含量
C.若血平板中菌落周围出现透明圈,则初步说明鲜牛奶中存在金黄色葡萄球菌
D.为使检测更严谨,应设置加灭菌的鲜牛奶但其他操作均与图示相同的对照组
15.PCR作为一个体外酶促反应,其效率和特异性取决于两个方面,一是引物与模板的特异性结合,二是多聚酶对引物的延伸。引物设计的总原则是提高扩增的效率和特异性。下列有关叙述错误的是
A.引物长度过短,特异性降低
B.两种引物之间不能发生碱基互补配对
C.引物的G—C含量越高,越利于目标DNA的扩增
D.可在引物的5'端添加特定限制酶的识别序列
二、选择题:本题共5小题,每小题3分,共15分。每小题有一个或多个选项符合题目要求,全部选对得3分,选对但不全的得1分,有选错的得0分。
16.乳酸乳球菌是乳酸菌属中的一种重要模式菌,在食品工业中应用广泛。乳酸乳球菌在特
定条件下可进行有氧呼吸来增加自身数量,这是改善发酵剂生产效率的潜在途径之一。某兴趣小组在不同条件下,利用等量乳酸乳球菌进行相关实验,一段时间后,测定乳酸乳球菌的数量及培养液中的pH,实验结果如图所示。下列叙述正确的是
A.实验的自变量为氧气的有无、血红素的有无
B.无氧条件下,血红素能促进丙酮酸的彻底氧化分解
C.Ⅱ组中,培养液中葡萄糖所含的能量大部分以热能形式散失
D.制作泡菜时,初期加入血红素并通入无菌空气可缩短发酵时间
17.野生型果蝇复眼大约由779个小眼组成,眼面呈椭圆形,X染色体16A区段具有降低复眼中小眼数量,使眼面呈棒眼的效应,并且随着16A区段重复数增加,降低小眼数量的效应也会加强。用B+表示野生型X染色体16A区段、B表示2个16A区段(棒眼)、BD表示具有3个16A区段(重棒眼)。杂合棒眼(B+B)个体的小眼数约为358个;棒眼(BB)个体的小眼数为68个,杂合重棒眼(BDB+)个体的小眼数为45个。下列有关分析正确的是
A.16A区段重复数量和位置共同决定果蝇小眼数目
B.可通过显微镜观察染色体结构来判断16A区段的数量
C.两种不同复眼性状的果蝇杂交后代最多出现3种表型
D.杂合棒眼个体与棒眼个体杂交,后代出现野生型的概率为1/4
18.最新研究表明,胸腺上皮细胞通过制造不同的蛋白质,模拟整个机体的各种组织细胞来
“教育”未成熟的T细胞区分敌我,即胸腺上皮细胞通过呈现不同的“身份”为成熟的T细胞预演了它们一旦离开胸腺将会遇到的自我蛋白,错误的自我蛋白训练形成的T细胞会收到自我毁灭的命令。下列叙述正确的是
A.若T细胞不能正确地区分敌我,则会引起免疫失调
B.胸腺上皮细胞模拟机体不同组织细胞的过程是细胞分化
C.T细胞在胸腺中起源、分化、发育、成熟,并参与到特异性免疫过程中
D.T细胞自我毁灭的过程是基因程序性表达的过程,可维持机体内部环境的稳定
19.一般来说,当一个群落演替到同环境处于平衡状态时,演替就不再进行,此时只要不受外力干扰,群落将永远保持原状,称为顶级群落。通常情况下,与正在演替中的非顶级群落相比,下列有关说法正确的是
A.顶级群落的物种丰富度高
B.顶级群落中生物之间的种间竞争程度大
C.顶级群落中的种群都处于"S"形增长过程中
D.顶级群落的抵抗干扰能力和受干扰后恢复的能力高
20.新冠病毒侵入人体细胞的过程:借助其表面的S蛋白与人体细胞膜表面的ACE2蛋白结
合,以胞吞的方式进入肺部细胞,并在肺部细胞内完成增殖。科学家利用S蛋白研制抗新冠病毒单克隆抗体,并用于新冠患者的治疗。下列有关叙述错误的是
A.制备抗新冠病毒单克隆抗体时,应将S蛋白注入小鼠体内
B.经过第一次筛选获得的杂交瘤细胞即为制备成功的单克隆抗体
C.制备的单克隆抗体可用于抗原检测,原理是抗原与抗体的特异性结合
D.若病毒S蛋白的部分结构发生改变,则原来的单克隆抗体的效应可能会降低
三、非选择题:本题共5小题,共55分。
21.(11分)土壤贫瘠肥力不足是制约玉米产量的主要因素之一。为提高当地玉米产量,科研人员进行相关实验,探究单施化肥以及施用不同浓度的有机肥对玉米产量的影响,部分结果如图所示(胞间CO2浓度表示植物细胞间的CO2浓度;气孔导度可反映植物气孔开放程度,气孔导度越大,其气孔开放程度越大)。
(1)若图1中的光合速率为真正光合速率,该数据_______(填“能”或“不能”)直接测得,理由是__________。
(2)在光照和有氧条件下,胞间CO2浓度与_____(细胞器)有关。据图3分析,施用有机肥可提高光合速率的原因是_____。据图2、3分析,配施化肥的高浓度有机肥时,气孔导度最大而胞间CO2浓度最低的原因是_____。
(3)单施化肥对土壤和环境造成许多负面影响。结合上述实验结果及所学知识分析,为提
高当地玉米产量应配施化肥的高浓度有机肥,其原因是_____(答出两点)。
22.(14分)家蚕的性别决定方式为ZW型,为研究家蚕体色有无斑纹、皮肤是否油性及蚕
颜色这三对性状的遗传规律,某小组选用甲、乙、丙、丁四种纯合体为亲本做了杂交实验,实验结果如下表所示。
(1)家蚕油性皮肤受_______(填“显性”或“隐性”)基因控制,且位于_______染色体上。
(2)根据亲本组合_______(答出两组)杂交结果可以判断,蚕茧的颜色受_______对等位基因控制,其遗传遵循_____,判断理由是_______。
(3)低温处理会导致含某基因的精子存活率降低,用低温处理丙×丁组合的F1后,F2的表型为有斑:无斑=5:1,可推知携带_______(填“有斑”或“无斑”)基因的精子存活率降低了__________;请设计实验验证该结论,写出实验思路、预期实验结果及结论:_______。
(4)甲基转移酶可以通过催化染色体组蛋白的甲基化来影响相关基因的表达,这种现象称
为________。研究人员诱导乙家蚕细胞内甲基转移酶基因突变后,导致细胞内甲基转移酶数量减少,再进行甲×乙杂交后发现F2黄茧所占的比例明显增加,进一步研究发现这与基因I(非合成色素基因,其产物影响黄色素的产生)表达量降低有关,请利用箭头和文字形式解释F2中黄茧所占比例增加的原因:________。
23.(9分)研究表明,脂肪组织中产生一种功能类似胰岛素的分子FGF1,这种分子也能快速有效地调节血糖含量。不仅如此,它还能降低胰岛素抵抗患者的血糖水平。这一发现为胰岛素抵抗或2型糖尿病患者提供了替代性治疗渠道。FGF1抑制脂肪分解的机理如图所示。
(1)据图分析,受体可分布在________,受体的作用是________。
(2)FGF1的旁分泌指FGF1通过细胞间隙弥散到邻近细胞,与胰岛素内分泌方式的主要
区别是________,相同之处有________。在抑制脂肪分解方面,胰岛素与FGF1具有_______
(填"协同作用"或"相抗衡作用")。
(3)据图分析,胰岛素能降低血糖的机理是________。
(4)对胰岛素抵抗患者,注射FGF1比注射胰岛素有效,据图分析,原因是________。
24.(9分)绿水青山就是金山银山的发展理念深入人心。多年前某林场为了短期内增加经济效益,大规模砍伐林木,搞“砍树经济”,造成林木大面积退化。为了恢复林场的生态环境,当地政府实施了"禁伐令",并引导农户发展种植食用菌、花卉苗圃、中药材等,生态逐步得到恢复,既给林场带来生态效益,又给当地农民带来经济效益。
(1)“砍树经济”导致该生态系统的稳定性________(填"提高""降低"或"不变"),原因是_______。
(2)“禁伐令”实施后,生态环境逐步恢复,此过程中群落演替的类型是______,判断的理由是________。
(3)生态恢复的过程中,提高经济效益的同时兼顾了社会、自然发展,主要体现了生态工程建设的________原理,带来生态效益的同时,又给当地农民带来经济效益,体现了生物多样性的_______价值。
25.(12分)雪花莲凝集素(GNA)基因和尾穗苋凝集素(ACA)基因是两种抗蚜虫基因,其上的限制酶酶切位点如图1所示。研究人员将GNA基因和ACA基因连接成融合基因后与pBI121质粒载体结合,然后导人玉米细胞,最终获得13株玉米植株,并对其细胞中的总DNA进行提取后,用特定的引物扩增融合基因后进行电泳,结果如图2所示。
(1)①②过程均需要使用______酶进行连接;与只用KpnI相比,同时用KpnI和Xho I处理融合基因和pBI121质粒载体的优点是______。
(2)通过图2分析可知,最终获得的13株玉米植株中,未能成功导入融合基因的植株是_______,成功导入融合基因的玉米植株________(填“是”或“不是”)一定能抗蚜虫,原因是______。
(3)由转基因的玉米细胞培育成植株的过程所利用的技术是______,其原理是______。
(4)在个体水平上鉴定转基因抗蚜虫玉米培育是否成功的方法是______。
齐鲁名校联盟2022——2023学年高三年级联考
生物学·答案
选择题:共20小题,共45分。在每小题给出的四个选项中,第1~15小题,每小题只有一个选项符合题目要求,每小题2分;第16~20小题,每小题有一个或多个选项符合题目要求,全部选对得3分,选对但不全的得1分,有错选的得0分。
1.B 2.C 3.D 4.C 5.D 6.C 7.A 8.D 9.B 10.C
11.C 12.C 13.B 14.A 15.C 16.AD 17.ABD 18.AD 19.AB 20.B
21.(除注明外,每空2分,共11分)
(1)不能(1分) 真正光合速率为净光合速率与细胞呼吸速率之和,依据植物吸收 CO2量(O2释放量、有机物积累量)测得的是净光合速率,还需在黑暗条件下测得呼吸速率,才能测得真正光合速率(答案合理即可给分)
(2)线粒体、叶绿体 施用有机肥可提高气孔导度,CO2的吸收量增加,暗反应速率加快,光合速率增大(答案合理即可给分)配施化肥的高浓度有机肥时,气孔导度增加,CO2吸收增加,而此时光合作用消耗的CO2最最多,导致胞间CO2浓度最低(答案合理即可给分)
(3)有机肥可为玉米提供较多的CO2;有机肥可以改善土壤结构;有机肥可提高土壤微生物的数量;有机肥对环境污染小;有机肥中含有各种营养元素,为玉米提供营养(答出两点即可给分)
22.(除注明外,每空1分,共14分)
(1)隐性 Z
(2)甲×乙或丙×丁 两 基因的自由组合定律 F1杂合白茧自由交配,F2白茧:黄茧≈13:3,符合9:3:1 的变形
(3)无斑 1/2(2分)将低温处理的F1雄家蚕与无斑雌家蚕进行杂交,子代有斑:无斑=2:1,说明低温处理导致携带无斑基因的精子存活率降低了1/2(2分)
(4)表观遗传 基因突变→甲基转移酶数量减少→染色体组蛋白甲基化水平降低→基因【表达量降低→解除对黄色素合成基因的抑制作用→黄茧数量增多(2分)
23.(除注明外,每空1分,共9分)
(1)细胞(生物)膜上或者细胞内 识别信号分子,启动相应代谢反应
(2)不需要通过血液循环进行远距离运输 需要通过体液(或组织液)扩散 协同作用(3)胰岛素与受体1结合后,通过PDE3B抑制脂肪分解,降低脂肪转化成葡萄糖的速率(2分)
(4)FGF1与胰岛素作用的受体不同,FGF1与受体2结合后,可激活PDE4→p-PDE4通路,抑制细胞中的脂肪分解,从而降低血糖(答案合理即可给分,2分)
24.(除注明外,每空1分,共9分)
(1)降低 生态系统的组成成分减少,营养结构变简单,自我调节能力降低(2分)
(2)次生演替 原有的土壤条件基本保留,甚至还保留了植物的种子或其他繁殖体(2分)
(3)整体(或整体和协调)直接和间接(2分)
25.(除注明外,每空1分,共12分)
(1)DNA 连接 防止融合基因(载体)的自身环化,防止融合基因和载体反向连接,保证目的基因转录方向正确(2分)
(2)6、12、13(2分) 不是 导入的融合基因不一定能够成功表达(2分)
(3)植物组织培养技术 植物细胞具有全能性
(4)在获得的转基因植株上接种适龄蚜虫,观察蚜虫的生长繁殖情况(2分)
2024山东省齐鲁名校联盟高三下学期开学质量检测试题生物PDF版含答案: 这是一份2024山东省齐鲁名校联盟高三下学期开学质量检测试题生物PDF版含答案,文件包含山东省齐鲁名校联盟2023-2024学年高三下学期开学质量检测生物pdf、山东省齐鲁名校联盟2023-2024学年高三下学期开学质量检测生物答案pdf等2份试卷配套教学资源,其中试卷共9页, 欢迎下载使用。
2023-2024学年山东省实验中学齐鲁名校联盟高三上学期第二次联考生物word版含答案: 这是一份2023-2024学年山东省实验中学齐鲁名校联盟高三上学期第二次联考生物word版含答案,文件包含生物试题docx、生物答案docx、生物答题卡pdf等3份试卷配套教学资源,其中试卷共20页, 欢迎下载使用。
生物丨安徽省2023届皖江名校高三联考生物试卷及答案: 这是一份生物丨安徽省2023届皖江名校高三联考生物试卷及答案,共13页。

