安徽省合肥市第一中学2023-2024学年高二下学期素质拓展生物试题(一)(Word版附解析)
展开一、单选题(25 题,共 75 分)
1. 豆豉是一种古老的传统发酵豆制品,北魏贾思勰的《齐民要术》中也有相关记录。豆豉制作的流程如图所示。装坛后放在室外日晒,每天搅拌两次。下列说法错误的是( )
A. 发酵过程中多种酶系将原料中的蛋白质、脂肪等分解为小分子
B. 发酵的目的主要是让酵母菌产生酶,搅拌能增加发酵液的溶氧量
C. 代谢产物积累和酿造环境的变化导致后期窖池微生物数量下降
D. 添加的盐、白酒和风味料具有抑制杂菌生长和调节口味的作用
【答案】B
【解析】
【分析】参与腐乳制作的微生物主要是毛霉,其新陈代谢类型是异养需氧型。腐乳制作的原理:毛霉等微生物产生的蛋白酶能将豆腐中的蛋白质分解成小分子的肽和氨基酸;脂肪酶可将脂肪分解成甘油和脂肪酸。
【详解】A、发酵过程中多种酶系将原料中的蛋白质、脂肪等分解为小分子,如可将蛋白质分解为小分子的肽和氨基酸,A正确;
B、前期发酵的目的是让霉菌产生相应的酶,如蛋白酶可以将蛋白质分解为氨基酸,使豆豉营养更丰富,B错误;
C、代谢产物积累和酿造环境的变化(pH等变化)导致后期窖池微生物数量下降,C正确;
D、调味过程中添加盐、白酒和调味料均可起到抑制杂菌生长的目的,如盐分可通过使微生物渗透失水死亡而达到抑菌作用,D正确。
故选B。
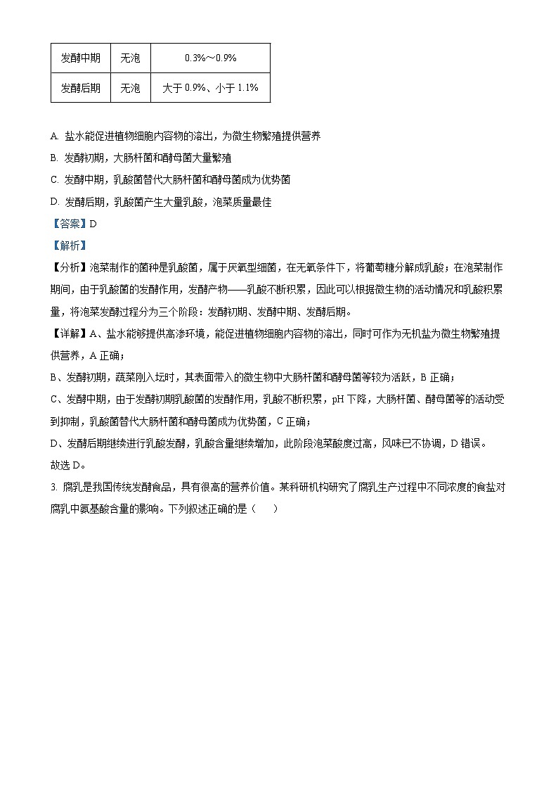
2. 泡菜是一类历史悠久、深受大众喜爱的发酵蔬菜制品,大肠杆菌、酵母菌和乳酸菌参与泡菜的发酵过程。发酵过程中,上述微生物此消彼长,发酵液的乳酸浓度升高,在乳酸浓度达到0.6%时泡菜口感达到最佳。下表是泡菜发酵的三个阶段,下列叙述错误的是( )
A. 盐水能促进植物细胞内容物的溶出,为微生物繁殖提供营养
B. 发酵初期,大肠杆菌和酵母菌大量繁殖
C. 发酵中期,乳酸菌替代大肠杆菌和酵母菌成为优势菌
D. 发酵后期,乳酸菌产生大量乳酸,泡菜质量最佳
【答案】D
【解析】
【分析】泡菜制作的菌种是乳酸菌,属于厌氧型细菌,在无氧条件下,将葡萄糖分解成乳酸;在泡菜制作期间,由于乳酸菌的发酵作用,发酵产物——乳酸不断积累,因此可以根据微生物的活动情况和乳酸积累量,将泡菜发酵过程分为三个阶段:发酵初期、发酵中期、发酵后期。
【详解】A、盐水能够提供高渗环境,能促进植物细胞内容物的溶出,同时可作为无机盐为微生物繁殖提供营养,A正确;
B、发酵初期,蔬菜刚入坛时,其表面带入的微生物中大肠杆菌和酵母菌等较为活跃,B正确;
C、发酵中期,由于发酵初期乳酸菌的发酵作用,乳酸不断积累,pH下降,大肠杆菌、酵母菌等的活动受到抑制,乳酸菌替代大肠杆菌和酵母菌成为优势菌,C正确;
D、发酵后期继续进行乳酸发酵,乳酸含量继续增加,此阶段泡菜酸度过高,风味已不协调,D错误。
故选D。
3. 腐乳是我国传统发酵食品,具有很高的营养价值。某科研机构研究了腐乳生产过程中不同浓度的食盐对腐乳中氨基酸含量的影响。下列叙述正确的是( )
A. 发酵时间和食盐浓度均可影响腐乳中氨基酸的含量
B. 腐乳生产过程中,发挥主要作用的微生物是曲霉菌
C. 经过发酵后,豆腐中的蛋白质均会被分解为氨基酸
D. 食盐浓度越高,对杂菌的抑制越强,对制作腐乳越有利
【答案】A
【解析】
【分析】腐乳制作过程中多种微生物参与了发酵,其中起主要作用的是毛霉,毛霉等微生物产生蛋白酶能将豆腐中的蛋白质转化成小分子肽和氨基酸,脂肪酶将脂肪转化成甘油和脂肪酸。
【详解】A、本实验的自变量是发酵时间和食盐浓度,从图中可以看到,在同一发酵时间的不同食盐浓度,氨基酸含量不同;在同一食盐浓度的不同发酵时间,氨基酸含量也不同,所以发酵时间和食盐浓度均可影响腐乳中氨基酸的含量,A正确;
B、生产腐乳发挥主要作用的微生物是毛霉,B错误;
C、经过发酵,豆腐中的蛋白质被分解为小分子肽和氨基酸,C错误;
D、高浓度食盐能抑制微生物生长,但同样会影响腐乳的口感,这对制作腐乳不利,D错误。
故选A。
4. 下图表示A、B两个特定生态系统的能量金字塔。有关解释正确的是( )
A. 一个吃玉米的人所获得的能量一定比一个吃牛肉的人获得的能量多
B. 能量沿食物链单向流动,传递效率随营养级的升高而逐级递减
C. 若A和B中玉米的数量相同,A能养活10000人,则B至少能养活1000人
D. 与食用玉米相比,食用牛肉产生的生态足迹更大,消耗资源更多
【答案】D
【解析】
【分析】1、如果将单位时间内各营养级所得到的能量数值转换为相应面积(或体积)的图形,并将图形按照营养级的次序排列,可形成一个金字塔图形,叫作能量金字塔。
2、生态足迹,又叫生态占用,是指在现有技术条件下,维持某一人口单位(一个人、一个城市、一个国家或全人类)生存所需的生产资源和吸纳废物的土地及水域的面积。
【详解】A、能量流动具有单向流动、逐级递减的特点,如果生态系统A和B中玉米的能量相同,则理论上吃玉米的人(处于第二营养级)所获得的能量比吃牛肉的人(处于第三营养级)所获得的能量多。但是根据题并不能确定A、B两个生态系统中玉米的能量大小,两种情况下人各自摄取的食物中所含有的能量的多少不可知,所以也无法判断他们获得的能量的大小,A错误;
B、一般来说,能量在相邻两个营养级间的传递效率是10%~20%,能量的传递效率不会随营养级的升高而逐级递减,B错误;
C、能量在相邻两个营养级间的传递效率是10%~20%,A和B中玉米数量相同,若A能养活10000人,则A中最少需要玉米10000÷20%=50000;则B中玉米也为50000,则B中玉米至少能养活人数=50000×10%×10%=500人,C错误;
D、与食用玉米相比,食用牛肉时人所处的营养级较高,需要消耗的能量较多,所以产生的生态足迹更大,消耗的资源更多,D正确。
故选D
5. 绍兴是黄酒之乡,“麦曲酶长,酵米复芳;白梅酒酿,伴淋寒香;压滤琼浆,煎煮陈藏”是对绍兴黄酒精致复杂酿造工艺的描述。在黄酒的主发酵过程中,“开耙”(搅拌)是极为关键的一步。下列相关叙述错误的是( )
A. 接种麦曲有利于淀粉的糖化,有利于“酒酿”菌种发酵
B. 煎煮的目的是除去发酵产品中的杂菌,利于酵母菌繁殖
C. 陈藏有利于黄酒中醇与酸发生酯化反应,使酒更加芳香
D. 发酵过程中“开耙”可适当提供O2,调节pH,活化酵母
【答案】B
【解析】
【分析】1、果酒的制作离不开酵母菌,酵母菌是兼性厌氧型生物,在有氧条件下,酵母菌进行有氧呼吸,大量繁殖,在无氧条件下,酵母菌进行酒精发酵。温度是酵母菌生长和发酵的重要条件,20℃左右,酒精发酵时,一般将温度控制在18~25℃,在葡萄酒自然发酵过程当中,其主要作用的是附着在葡萄皮上的野生酵母菌。
2、参与果醋制作的微生物是醋酸菌,其新陈代谢类型是异养需氧型。果醋制作的原理:当氧气、糖源都充足时,醋酸菌将葡萄汁中的糖分解成醋酸。当缺少糖源时,醋酸菌将乙醇变为乙醛,再将乙醛变为醋酸。
【详解】A、淀粉属于生物大分子物质,淀粉糖化为小分子糖有利于发酵过程中酵母菌对糖类的利用,A正确;
B、煎煮是进行消毒,除去发酵产品中的酵母菌等微生物,利于储藏,B错误;
C、陈储”是将榨出的酒放入罐内存放,此过程有利于黄酒中醇与酸发生酯化反应,使酒更加芳香,C正确;
D、“开耙”(搅拌)是为了让酵母菌进行有氧呼吸,增加酵母菌的数量,有利于活化酵母,D正确。
故选B。
6. 野生型大肠杆菌能够在基本培养基中生长,突变菌株A和突变菌株B由于不能自己合成某些营养素,而不能在基本培养基上生长。科学工作者利用菌株A和菌株B进行了如下两个实验。实验一:将菌株A和菌株B混合后,涂布于基本培养基上,结果如图1;实验二:将菌株A和菌株B分别置于U型管的两端,中间由过滤器隔开。加压力或吸力后,培养液可以自由流通,但细菌细胞不能通过。经几小时培养后,将菌液A、B分别涂布于基本培养基上,结果如图2。下列推测错误的是( )
A. 菌株A和B的代谢产物不能改变彼此的遗传特性
B. 混合培养的菌株不一定都能在基本培养基上生长
C. 不同菌株间接触后才可能交换遗传物质
D. 菌株A和菌株B含有相同的突变基因
【答案】D
【解析】
【分析】根据题意,突变菌株A和突变菌株B由于不能自己合成某些营养素而不能在基本培养基上生长。实验一中将菌株A和菌株B混合后,涂布于基本培养基上,基本培养基上有菌落产生;实验二中将菌株A和菌株B分别置于U型管的两端,中间由过滤器隔开,培养液可以自由流通,但细菌细胞不能通过,将菌液A、B分别涂布于基本培养基上,培养基上无菌落产生,综合实验一和二可知,图1培养基上的菌落的产生原因不可能是菌株A、B互相提供营养素产生的,因此推测其可能是A和B混合后产生了新的菌株类型。
【详解】A、实验一中将菌株A和菌株B混合后,涂布于基本培养基上,基本培养基上有菌落产生;实验二中将菌株A和菌株B分别置于U型管的两端,中间由过滤器隔开,培养液可以自由流通,但细菌细胞不能通过,将菌液A、B分别涂布于基本培养基上,培养基上无菌落产生,综合实验一和二的结论可知,菌株A和B的代谢产物不能改变彼此的遗传特性,因此推测可能是A和B混合后产生了新的菌株类型,A正确;
B、据图可知,混合培养液中有可在基本培养基上生长的菌株,但不能说明混合培养的菌株都能在基本培养基上生长,B正确;
C、由图2看出,将菌株A和菌株B分别置于U型管两端,中间由过滤器隔开,使细菌细胞不能通过,结果培养基上无菌落产生,说明不同菌株间不接触不能交换遗传物质;而图1中不同菌株间接触后培养基上出现了菌落,说明不同菌株间接触后才可能交换遗传物质,产生了可在基本培养基上生长的菌株,C正确;
D、若菌株A和菌株B含有相同的突变基因,则两者混合培养后不可能产生可在基本培养基上生长的菌株,D错误。
故选D。
7. 某种物质A(一种含有C、H、N的有机物)难以降解,会对环境造成污染,只有某些细菌能降解A.研究人员按照如图所示流程从淤泥中分离得到能高效降解A的细菌菌株。图中③将M中的菌液稀释一定倍数后,取0.1mL涂布到平板上,初步估测摇瓶M中1mL菌液中细菌数为2.4x108个。相关叙述正确的是( )
A. 实验时,淤泥及盛有培养基的摇瓶通常采用高压蒸汽灭菌法进行灭菌
B. 乙中需要加琼脂和物质A等,实验需设平行重复实验,无需另外设置空白对照
C. ③接种方法为稀释涂布平板法,涂布时用涂布器蘸取菌液均匀涂布于平板上
D. 若乙平板上菌落数平均为240个,则接种的菌液的稀释倍数为105
【答案】D
【解析】
【分析】分析题图:①为淤泥取样进行稀释,②为接种到液体培养基上,③稀释涂布平板法接种到以A为唯一碳源和氮源的选择培养基上,④为挑取单菌落接种,⑤在以A为唯一碳源和氮源的选择培养基上进一步筛选出高效降解A的菌株。
【详解】A、实验时,要从淤泥中分离得到能高效降解A的细菌菌株,则图①为淤泥取样进行稀释,可以取淤泥加无菌水制成菌悬液,淤泥中有菌种,因此不能进行灭菌处理;盛有培养基的摇瓶通常采用高压蒸汽灭菌法进行灭菌,A错误;
B、识图分析可知,③是稀释涂布平板法接种到以A为唯一碳源和氮源的选择培养基上,因此乙为固体培养基,需要加琼脂和物质A等,为了提高准确度,实验需设平行重复实验,且需要另外设置空白对照,检测培养基配制是否合格,B错误;
C、③接种方法为稀释涂布平板法,接种工具是涂布器,但是不能用涂布器蘸取菌液,应该将菌液用微量移液管加入到培养基中,用涂布器进行均匀涂抹,C错误;
D、若乙平板上长出的菌落数平均为240个,假设稀释倍数为a,根据摇瓶M中1mL菌液中细菌数为2.4×108个,在每个平板上涂布0.1mL稀释后的菌液,则有240×a÷0.1=2.4×108,则稀释倍数a=105,D正确。
故选D。
8. L-天冬酰胺酶由细菌和真菌合成,可分解天冬酰胺释放出氨,然后与奈斯勒试剂反应呈棕色。为筛选获得L-天冬酰胺酶高产菌株,设计了如下培养基。培养基主要成分有:牛肉膏、蛋白胨、水、NaCl、琼脂、奈斯勒试剂。实验结果如下图。下列叙述正确的是( )
A. 要获得高产L-天冬酰胺酶纯培养物的关键是在富含天冬酰胺的环境中取样
B. 该培养基从功能来看属于选择培养基,其中充当氮源的成分是牛肉膏
C. 应选择菌落C作为高产L-天冬酰胺酶菌株进行大量培养
D. 从实验结果可知,接种时采用的是平板划线法
【答案】C
【解析】
【分析】微生物常见的接种的方法:①平板划线法,将已经灭菌的培养基倒入培养皿制成平板,接种,划线,在恒温箱里培养。在划线的开始部分,微生物往往连在一起生长,随着线的延伸,菌数逐渐减少,最后可能形成单个菌落;②稀释涂布平板法,将待分离的菌液经过适合的稀释后,均匀涂布在培养皿表面,经培养后可形成单个菌落。
【详解】A、要获得高产L-天冬酰胺酶纯培养物的关键是防止杂菌污染,A错误;
B、培养基中加入有奈斯勒试剂,若微生物能产生L﹣天冬酰胺酶则菌落周围会出现棕色圈,因此该培养基从功能来看属于鉴别培养基,其中充当氮源的成分是牛肉膏和蛋白胨,B错误;
C、菌落B和菌落C周围棕色圈的直径相同,但C的菌落直径更小,因此菌落C的单个细胞产生的L-天冬酰胺酶更多,应选择菌落C作为高产L-天冬酰胺酶菌株进行大量培养,C正确;
D、从接种结果来看,菌落分布较为均匀,应该采用的是稀释涂布平板法,D错误。
故选C。
9. 聚羟基脂肪酸酯(PHA)是由嗜盐细菌合成的一种胞内聚酯,它具有类似于合成塑料的理化特性,废弃后易被生物降解,可用于制造无污染的“绿色塑料”。科学家从某咸水湖中寻找生产PHA的菌种,流程图如下。下列叙述正确的是( )
A. 步骤②可用稀释涂布平板法接种到含合成塑料的选择培养基上
B. 步骤③所用的培养基中营养物质浓度越高,对嗜盐菌的生长越有利
C. 扩大培养所用的培养基应加入琼脂,放置摇床上培养,以便于挑取菌落获得纯化菌株
D. 挑取菌落时,应取多个菌落并分别测定嗜盐菌的PHA含量
【答案】D
【解析】
【分析】培养基:人们按照微生物对营养物质的不同需求,配制出供其生长繁殖的营养基质,是进行微生物培养的物质基础。微生物培养基需要为微生物繁殖提供碳源、氮源、水、无机盐等营养物质,此外还要满足微生物对特殊营养物质、pH和O2的需求。培养基按照其物理状态可以分为固体培养基、半固体培养基和液体培养基。液体培养基常应用于工业或生活生产。
【详解】A、PHA是由嗜盐细菌合成的一种胞内聚酯,要筛选嗜盐细菌,步骤②可用稀释涂布平板法接种到含盐量较高的选择培养基上,A错误;
B、步骤③培养基浓度过高,会导致菌体失水死亡,不利于嗜盐细菌的生长,B错误;
C、扩大培养应选用液体培养基,液体培养基中无需加入琼脂,C错误;
D、要挑选高产聚羟基脂肪酸酯(PHA)的嗜盐菌,挑取菌落时,应挑取多个菌落并分别测定嗜盐细菌的PHA含量,进行比较,D正确。
故选D。
10. 近期在“科学号”考察船对南中国海科考中,中国科学家采集了某海域1146米深海冷泉附近沉积物样品,分离、鉴定得到新的微生物菌株——拟杆菌新菌株并进一步研究了其生物学特性。有关说法错误的是( )
A. 培养基接入沉积物样品后,需要在低温厌氧培养一段时间才能获得含拟杆菌的培养物
B. 在以纤维素为唯一碳源时可以得到纯种培养的拟杆菌新菌株
C. 将采集的样品置于各种培养基中培养,仍有很多微生物不能被分离筛选出来,推测其原因可能是某些微生物只有利用深海冷泉中的特有物质才能生存
D. 藻类细胞解体后难降解的多糖物质,通常会聚集形成碎屑沉降到深海底部,推测拟杆菌新菌株为异养生物,作为分解者起作用
【答案】B
【解析】
【分析】分析图中曲线可知,在以纤维素为碳源的培养基中,细胞数量最多,可推知拟杆菌新菌株在以纤维素为碳源时生长状况最好。
【详解】A、含拟杆菌生活在某海域1146米深海冷泉附近,该处温度较低且无氧,因此培养基接入沉积物样品后,需要在低温厌氧培养一段时间才能获得含拟杆菌的培养物,A正确;
B、分析图中曲线可知,在以纤维素为碳源的培养基中,细胞数量最多,可推知拟杆菌新菌株在以纤维素为碳源时生长状况最好,但无法保证在以纤维素为唯一碳源时可以得到纯种培养的拟杆菌新菌株,B错误;
C、深海冷泉中存在的某些微生物,只有利用冷泉中的特有物质才能生存,或者只能在深海冷泉的特定环境中才能存活,故在缺少深海冷泉特有物质或缺少特定环境的情况下,将采集的样品置于各种培养基中培养,仍可能有很多微生物不能被分离筛选出来,C正确;
D、藻类细胞解体后的难降解多糖物质,通常会聚集形成碎屑沉降到深海底部,这些碎屑中含有机物,拟杆菌作为分解者,可将沉降到深海底部的难降解多糖物质分解为无机物,归还到无机环境中,有利于碳循环的顺利进行,D正确。
故选B。
11. 某学者利用“影印培养法”研究大肠杆菌抗链霉素性状产生的原因,先将原始菌种接种到1号培养基上,培养出菌落后,将灭菌绒布在1号上印模,绒布沾上菌落并进行转印,使绒布上的菌落按照原位接种到2号和3号培养基上。待3号上长出菌落后,在2号上找到对应的菌落,然后接种到不含链霉素的4号培养液中,培养后再接种到5号培养基上,并重复以上操作。实验过程如图所示。下列相关叙述正确的是( )
A. 大肠杆菌抗链霉素的突变是发生在与链霉素接触之后
B. 在操作规范的情况下,5中观察到的菌落数可能大于初始接种到该培养基上的活菌数
C. 4号和8号培养液中,大肠杆菌抗链霉素菌株的比例逐渐增大
D. 该实验缺乏对照实验,无法确定抗链霉素性状属于可遗传变异
【答案】C
【解析】
【分析】影印培养法实质上是使在一系列培养皿的相同位置上能出现相同菌落的一种接种培养方法。通过影印培养法,可以从在非选择性条件下生长的细菌群体中,分离出各种类型的突变种。
【详解】A、大肠杆菌抗链霉素的性状是由基因突变引起的,该突变发生在与链霉素接触之前,链霉素是对其起选择作用,A错误;
B、采用稀释涂布平板法将菌种接种在5号培养基上,由于两个或多个细菌可能会形成一个菌落,在操作规范的情况下,5中观察到的菌落数可能小于初始接种到该培养基上的活菌数,B错误;
C、3号与2号、7号与6号培养基中的菌落数的比值,是抗性菌落占全部菌落的比例,观察实验结果可知,4号与8号培养液中,抗链霉素菌株的比例在逐渐增大,C正确;
D、本实验有对照实验,无链霉素的培养基为对照,可以确定抗链霉素性状属于可遗传的变异,D错误。
故选C。
12. 微生物需要从外界吸收营养物质来维持正常的生长和繁殖。下列关于微生物营养的叙述,正确的是( )
A. 尿素分解菌和纤维素分解菌的培养基中可能含有相同的无机盐
B. 筛选硝化细菌(自养型)的培养基中需加入适宜浓度的有机碳源
C. 只含有水和无机盐两类成分的培养基中不可能形成生物群落
D. 乳酸菌需要的特殊营养物质是指其自身不能合成的某些无机物
【答案】A
【解析】
【分析】培养基一般含有水、碳源、氮源、无机盐。培养基还需要满足微生物生长对pH、特殊营养物质以及氧气的要求。如培养乳酸杆菌时需添加维生素,培养霉菌时需将pH调至酸性,培养细菌时需将pH调至中性或微碱性。选择培养基是指允许特定种类的微生物生长,同时抑制或阻止其他种类微生物生长的培养基。
【详解】A、尿素分解菌的培养基中含有的无机盐是KH2PO4、Na2HPO4、MgSO4,纤维素分解菌的培养基中含有的无机盐是NaNO3、KH2PO4、Na2HPO4、MgSO4、KCl。A正确;
B、硝化细菌是自养生物,可以用空气中CO2作为碳源,用缺乏有机碳源的培养基可以筛选硝化细菌。B错误;
C、只含有水和无机盐两类成分的培养基,可以培养既能固氮又能以CO2作为碳源的微生物(如固氮蓝藻)。C错误;
D、乳酸菌需要的特殊营养物质是维生素,是有机物。D错误。
故选A。
13. 在某地的农业生产中,研究人员发现了一种广泛使用的除草剂在土壤中不易被降解,且长期使用会导致土壤被污染。为修复被该除草剂污染的土壤,可按下图程序选育能降解该除草剂的细菌(已知该除草剂是一种含氮有机物,在水中溶解度低,含一定量该除草剂的培养基不透明)。下列相关叙述正确的是( )
A. 只有长期使用该除草剂的土壤中才含有能降解该除草剂的细菌
B. 筛选能降解该除草剂的细菌的培养基中该除草剂是唯一的氮源
C. 图中操作Ⅰ的接种方法为平板划线法,该方法可用于细菌计数
D. 经过一段时间的培养,培养皿中应该只存在有透明圈的菌落
【答案】B
【解析】
【分析】微生物常用的接种方法:稀释涂布平板法和平板划线法。
【详解】A、土壤中才含有能降解该除草剂的细菌,是基因突变的结果,不是长期使用除草剂的结果,A错误;
B、筛选能降解该除草剂的细菌的培养基中该除草剂是唯一的氮源,B正确;
C、平板划线法不能用于细菌计数,稀释涂布平板法可以,C错误;
D、经过一段时间的培养,培养皿中也会存在无透明圈的菌落,D错误。
故选B。
14. A、B、C、D四种抗生素均可治疗金黄色葡萄球菌(Sau)引起的肺炎,为选出具有最佳疗效的抗生素,科研人员分别将含等剂量抗生素的四张大小相同的滤纸片a、b、c、d置于Sau均匀分布的平板培养基上,在适宜条件下培养48h,结果如图所示。下列相关叙述正确的是( )
A. Sau的培养过程中,培养基的pH需要保持中性或弱酸性
B. 滤纸片a周围抑菌圈的区域最大,抗生素A的疗效最好
C. 滤纸片b周围抑菌圈中出现菌落是染色体变异的结果
D. 由结果可知,该实验是通过平板划线法将Sau接种在培养基上的
【答案】B
【解析】
【分析】培养基:(1)概念:人们按照微生物对营养物质的不同需求,配制出的供其生长繁殖的营养基质; (2)营养构成:各种培养基一般都含有水、碳源、氮源、无机盐,此外还要满足微生物生长对pH、特殊营养物质以及氧气的要求。例如,培养乳酸杆菌时需要在培养基中添加维生素,培养霉菌时需将培养基的pH调至酸性,培养细菌时需将pH调至中性或弱碱性,培养厌氧微生物时则需要提供无氧的条件。
【详解】A、Sau金黄色葡萄球菌属于细菌,培养细菌时应把PH调至中性或弱碱性,A错误;
B、滤纸片a周围抑菌圈的区域最大,抑菌能力最强,说明抗生素A治疗Sau感染引起的肺炎的效果最好,B正确;
C、细菌无染色体,不会出现染色体变异,C错误;
D、该实验平板上的Sau是均匀分布的,因此该实验是用稀释涂布平板法进行接种的,D错误。
故选B。
15. 圆褐固氮菌可独立固定空气中的氮气,且能够分泌生长素。巨大芽孢杆菌可将有机磷降解为可溶性磷。二者组合可将有机厨余垃圾迅速分解为水和二氧化碳。为制备分解有机厨余垃圾的微生物菌剂,某科研小组对两种菌种进行了最佳接种比例的探究实验,得出如图实验结果。下列说法错误的是( )
A. 圆褐固氮菌和巨大芽孢杆菌在生长过程中都需要氮源
B. 统计活菌数量可采用稀释涂布平板法
C. 处理该厨余垃圾,两种菌种的最佳接种比例为1:2
D. 两种菌种的组合菌剂还可制成微生物肥料施用到土壤中,提高农作物的产量
【答案】C
【解析】
【分析】解决曲线类题目,要准确抓住曲线中的自变量、因变量、无关变量;对照组、实验组是什么,才能分析出正确的结论。该题目中自变量是圆褐固氮菌和巨大芽孢杆菌的最佳接种比例;因变量是有机垃圾的分解量(以二者的有效菌落数为指标),对照组是只接种一种菌,实验组是两种菌的接种比例。
【详解】A、虽然培养基的具体配方不同,但一般都含有水、碳源、氮源和无机盐。圆褐固氮菌的氮源来自于空气中的氮气,巨大芽孢杆菌的氮源来自于培养基。A正确;
B、稀释涂布平板法和平板划线法都能获得单细胞菌落,达到分离的目的,稀释涂布平板法还能对微生物计数,B正确;
C、实验因变量是有机垃圾的分解量(以二者的有效菌落数为指标),接种量比例为1:2的有效菌落数小于接种量为1:1的有效菌落数,故接种量比例1:1时分解有机厨余垃圾的能力强。C错误;
D、植物在生长的过程中要吸收一定量的含N、P的无机盐和二氧化碳等营养物质,圆褐同氮菌可独立固定空气中的氮气,且能够分泌生长素。巨大芽孢杆菌可将有机磷降解为可溶性磷,二者能为植物提供含N、P的无机盐和二氧化碳等营养物质,故两菌种的组合菌剂还可制成微生物肥料施用到土壤中,提高农作物的产量。D正确。
故选C。
16. 化学需氧量(COD)是衡量污水中有机污染物含量的重要指标。从某污水处理系统中分离出多种细菌,经分离筛选获得具有高效降低COD能力的菌株,过程如图所示。下列相关说法错误的是( )
A. 可用平板划线法统计菌液中的细菌数来确定接种时菌液的最佳稀释倍数
B. 制备牛肉膏蛋白胨固体培养基时,需灭菌处理并冷却到50℃左右进行倒平板
C. 由菌落分布情况可知,在该固体培养基上接种的方法是稀释涂布平板法
D. 牛肉膏和蛋白胨来源于动物,含有糖、维生素和有机氮等营养物质
【答案】A
【解析】
【分析】1、微生物接种的方法最常用的是平板划线法和稀释涂布平板法。平板划线法是通过接种环在琼脂固体培养基表面连续划线的操作。将聚集的菌种逐步稀释分散到培养基的表面。在数次划线后培养,可以分离到由一个细胞繁殖而来的肉眼可见的子细胞群体,这就是纯化的菌落。稀释涂布平板法是将菌液进行一系列的梯度稀释,然后将不同稀释度的菌液分别涂布到琼脂固体培养基的表面,进行培养。
2、测定微生物数量的方法有显微镜直接计数、统计菌落数目(稀释涂布平板法)。
【详解】A、平板划线法不能用于计数;菌液稀释后可用显微镜直接计数法统计菌液中的细菌数目来确定接种时菌液的最佳稀释倍数,A错误;
B、琼脂在45℃左右会凝固;制备牛肉膏蛋白胨固体培养基时,灭菌操作后冷却到50℃左右进行倒平板,B正确;
C、稀释涂布平板法是将菌液进行一系列的梯度稀释,然后将不同稀释度的菌液分别涂布到琼脂固体培养基的表面,进行培养;由菌落分布情况可知,在该固体培养基上接种的方法是稀释涂布平板法,C正确;
D、牛肉膏蛋白胨培养基一般用于培养细菌;牛肉膏和蛋白胨来源于动物,含有糖、维生素和有机氮等 营养物质,D正确。
故选A。
17. 某同学用白萝卜制作泡菜后,想从泡菜汁中筛选耐高盐乳酸菌,进行了如下实验:取泡菜汁样品,划线接种于一定NaCl浓度的培养基,经培养得到了单菌落。下列叙述正确的是( )
A. 用沸水短时处理白萝卜块可缩短发酵时间
B. 实验所用选择培养基的pH需调至偏碱性
C. 泡菜汁需多次稀释后才能划线接种
D. 若采用涂布接种所用的菌浓度应控制在30~300个/mL
【答案】A
【解析】
【分析】1、泡菜腌制过程中起作用的主要是乳酸菌,在无氧条件下乳酸菌无氧呼吸产生乳酸。
2、泡菜的制作流程是:选择和处理原料、洗净泡菜坛、调味装坛、密封发酵。
【详解】A、用沸水短时处理,可抑制某些微生物的繁殖,提高泡菜品质,也可缩短腌制时间,A正确;
B、乳酸菌为细菌,培养基pH需调至中性或弱碱性,B错误;
D、平板划线接种时不需要稀释,C错误;
D、涂布用的菌液体积为0.1mL,培养皿中菌落数要求在30 ~300个,则涂布用的菌浓度应控制在300 ~3000个/mL,D错误。
故选A。
18. 生态足迹理论将生态承载力(单位:10-2hm2)和生态足迹(单位:10-2hm2)相比较,得到生态赤字或生态盈余,用于评价区域的可持续发展状况。测得某省4市相关数据如表所示。下列叙述错误的是( )
注:万元GDP生态足迹是指产生一万元GDP所消耗的生态足迹,通常用来反映资源的利用效益。
A. 4市均出现生态赤字,处于不可持续发展状态
B. 乙市万元GDP生态足迹最大,资源的利用效益最高
C. 丙市人均生态承载力最大,区域提供资源能力最强
D. 丁市人均生态足迹最大,对生态和环境的影响最大
【答案】B
【解析】
【分析】生态足迹是指某区域满足人口生存所需的、具有生物生产力的地域面积。生态承载力是指某区域在一定条件下区域资源与环境的最大供应能力。一个地区的生态承载力小于生态足迹时,出现生态赤字。
【详解】A、一个地区的生态承载力小于生态足迹时,出现生态赤字,4市均出现生态赤字,处于不可持续发展状态,A正确;
B、生态足迹是指某区域满足人口生存所需的、具有生物生产力的地域面积,乙市万元GDP生态足迹最大,资源的利用效益最低,B错误;
C、生态承载力是指某区域在一定条件下区域资源与环境的最大供应能力,丙市人均生态承载力最大,区域提供资源能力最强,C正确;
D、生态足迹是指某区域满足人口生存所需的、具有生物生产力的地域面积,丁市人均生态足迹最大,对生态和环境的影响最大,D正确。
故选B。
19. 某草原生态系统的碳循环如图甲所示,其中Ⅰ、Ⅱ、Ⅲ、 Ⅳ为生态系统组成成分,A、B、C、D是Ⅱ中的四种生物,该生态系统中部分能量流动如图乙所示(字母表示能量值),下列说法正确的是( )
A. 图甲中表示生产者的是Ⅱ,碳元素在生物群落各生物之间以有机碳形式进行循环
B. 图乙牛、羊处于同一营养级,可以用图甲生物B、C表示,蜣螂可以用Ⅳ表示
C. 草被牛、羊采食后再生能力增强,缓解种群数量下降,属于生态系统抵抗力稳定性
D. 草原生态系统风景优美,吸引了大量游客前往,体现了生物多样性具有间接价值
【答案】C
【解析】
【分析】1、图甲中Ⅰ是非生物的物质和能量,Ⅱ是生产者,Ⅲ是消费者, Ⅳ是分解者。
2、碳在无机环境中主要以CO2和碳酸盐形式存在;碳在生物群落的各类生物体中以含碳有机物的形式存在,并通过生物链在生物群落中传递;碳在生物群落和无机环境之间的循环主要以CO2的形式进行。
【详解】A、图甲中Ⅰ、Ⅱ之间是双箭头,可能是非生物的物质和能量、生产者,Ⅱ、Ⅲ、 Ⅳ箭头都能指向Ⅰ,则Ⅰ是非生物的物质和能量,Ⅱ是生产者,碳元素在生物群落各生物之间以有机碳形式传递,不能循环,碳循环是在生物群落和无机环境之间,A错误;
B、图甲中Ⅰ是非生物的物质和能量,Ⅱ是生产者,Ⅲ的箭头指向 Ⅳ,因此Ⅲ是消费者, Ⅳ是分解者,图乙牛、羊处于同一营养级,以植物为食,属于初级消费者,可以用图甲生物A表示,蜣螂属于分解者,可以用Ⅳ表示,B错误;
C、抵抗力稳定性是指生态系统抵抗外界干扰并使自身的结构与功能保持原状的能力,草被牛、羊采食后再生能力增强,缓解种群数量下降,属于生态系统抵抗力稳定性,C正确;
D、草原生态系统风景优美,吸引了大量游客前往,体现了生物多样性具有直接价值,D错误。
故选C。
20. 科学家统计了1961~2014年间全球生态足迹总量和生态承载力总量(地球为人类提供资源的能力)的变化情况,结果如图所示,下列相关分析错误的是( )
A. 人类的生态足迹总量增长远远高于生态承载力的增长,生态盈余增加
B. 全球的生态赤字持续扩大,会不断加重全球性生态环境问题
C. 适龄婚育、优生优育控制人类自身发展可以提高生态承载力
D. 生态承载力指的是地球能为人类提供的生物生产性土地和水域面积的总和
【答案】A
【解析】
【分析】生态足迹,又叫生态占用,是指在现有技术条件下,维持某一人口单位生存所需的生产资源和吸纳废物的土地及水域的面积。
【详解】A、由图可知,一个地区的生态承载力大于生态足迹时,才会出现生态盈余,人类的生态足迹总量增长远远高于生态承载力的增长,不会出现生态盈余增加,A错误;
B、一个地区的生态承载力小于生态足迹时,出现生态赤字,若全球生态赤字持续扩大,可能会造成生态系统崩溃,不断加重全球性生态环境问题等严重后果,B正确;
C、适龄婚育、优生优育控制人类自身发展,可减小全球生态足迹总量,提高生态承载力,C正确;
D、生态承载力指的是地球能为人类提供的生物生产性土地和水域面积的总和,D正确。
故选A。
21. 研究发现,玉米基因KRN2和水稻基因OsKRN2通过相似的途径调控玉米和水稻的产量,从而揭示了玉米和水稻同源基因的趋同进化(指不同的物种在进化过程中,由于适应相似的环境而呈现出表现型上的相似性),为育种提供了宝贵的遗传资源。下列有关分析不正确的是( )
A. 基因KRN2通过控制蛋白质的合成,从而调控玉米的产量
B. 趋同进化以种群为基本单位进行,是不同生物接受相似选择的结果
C. 同源基因是位于同源染色体的相同位置上控制相对性状的等位基因
D. 基因OsKRN2为育种提供遗传资源,体现了生物多样性的直接价值
【答案】C
【解析】
【分析】由题意“玉米基因KRN2和水稻基因OsKRN2通过相似的途径调控玉米和水稻的产量”可知,基因KRN2、基因OsKRN2通过控制相关蛋白质的合成,从而调控玉米、水稻的产量,可为育种提供遗传资源,这体现了生物多样性的直接价值。
【详解】A、基因表达的产物是蛋白质,由题意“玉米基因KRN2和水稻基因OsKRN2通过相似的途径调控玉米和水稻的产量”可知,基因KRN2、基因OsKRN2通过控制相关蛋白质的合成,从而调控玉米、水稻的产量,A正确;
B、种群是生物进化的基本单位;趋同进化是指不同的物种在进化过程中,由于适应相似的环境而呈现出表现型上的相似性。故趋同进化以种群为基本单位进行,是不同物种接受相似选择的结果,B正确;
C、等位基因是位于同源染色体上的相同位置,控制一对相对性状的不同基因;由题意“玉米基因KRN2和水稻基因OsKRN2通过相似的途径调控玉米和水稻的产量,从而揭示了玉米和水稻同源基因的趋同进化”可知,同源基因位于不同物种—玉米和水稻细胞中,而不同物种的细胞中不存在同源染色体,C错误;
D、基因OsKRN2通过控制相关蛋白质的合成,从而调控水稻的产量,可为育种提供遗传资源,这体现了生物多样性的直接价值,D正确。
故选C。
22. 边缘效应是指在两个或多个不同性质的生态系统交互作用处,由于某些生态因子或系统属性的差异和协同作用而引起系统某些组分及行为的较大变化。沿着生态系统的边缘产生了有差异的环境条件,形成边缘效应带,此处群落结构复杂,各种生物由激烈竞争发展为各司其能,各得其所,相互作用,形成一个多层次、高效率的物质、能量共生网络。下列说法错误的是( )
A. 人类活动增强,导致自然生境片段化,增加了边缘效应带的数量
B. 处于边缘效应带的鸟类可能比生活在森林深处的鸟类更警觉
C. 研究边缘效应对保护生物多样性和提高农作物产量具有重要意义
D. 边缘效应会改变生态系统的群落结构但不会影响其物种丰富度
【答案】D
【解析】
【分析】边缘效应是由于不同性质的生态系统交互作用,导致其组分和行为发生变化的现象,边缘效应带上,群落结构复杂,各种生物由激烈竞争发展为各司其能,各得其所,相互作用,形成一个多层次、高效率的物质、能量共生网络,所以研究利用好边缘效应对保护生物多样性具有重要意义。
【详解】A、人类活动增强,打破原有生态系统,导致自然生境片段化,使得靠近的两个或多个不同性质的生态系统交互作用,增加了边缘效应带的数量,A正确;
B、根据题意,处于边缘效应带的生物竞争激烈,可能比生活在森林深处的鸟类更警觉,B正确;
C、边缘效应带上群落结构复杂,各种生物由激烈竞争发展为各司其能,各得其所,相互作用,形成一个多层次、高效率的物质、能量共生网络,研究边缘效应对保护生物多样性和提高农作物产量具有重要意义,C正确;
D、由题干信息边缘效应“群落结构复杂”,可知物种丰富度会增大,D错误。
故选D。
23. 下列有关生态工程的说法,正确的是( )
A. 生态工程是指人类应用生态学和系统学等学科的基本原理和方法,对已被破坏的生态环境进行修复、重建,从而提高生产力或改善生态环境
B. 在湿地修复过程中,应选择污染物净化能力较强的多种水生植物,还需考虑这些植物各自的生态位差异,以及它们之间的种间关系,这遵循自生原理
C. 在农村综合发展型生态工程中,可在玉米等作物还未成熟时就将果穗和秸秆一起收获,直接作为牛羊的青饲料,称为青贮
D. 为加速恢复矿区生态环境,关键措施在于选择能在该环境生活的物种
【答案】B
【解析】
【分析】生态工程与生态经济:(1)生态工程建设的目的:遵循自然界物质循环的规律,充分发挥资源的生产潜力,防止环境污染,达到经济效益和生态效益的同步发展。(2)生态工程的特点:少消耗、多效益、可持续。(3)生态经济:通过实行“循环经济”的原则,使一个系统产出的污染物能够成为本系统或另一个系统的生产原料,从而实现废弃物的资源化。
【详解】A、生态工程是指人类应用生态学和系统学等学科的基本原理和方法,对人工生态系统进行分析、设计和调控,或对已被破坏的生态环境进行修复、重建,从而提高生态系统的生产力或改善生态环境,促进人类社会与自然环境和谐发展的系统工程技术或综合工艺工程,A错误;
B、选择污染物净化能力较强的多种水生植物进行种植,同时考虑这些植物各自的生态位差异以及它们之间的种间关系,通过合理的人工设计,使这些植物形成互利共存的关系,形成有序整体,实现自我优化、自我调节、自我更新和维持,这主要体现了生态工程中的自生原理,B正确;
C、青贮是指把鲜棵植物品种压实封闭起来,使贮存的青饲料与外部空气隔绝,造成内部缺氧、致使厌氧发酵,从而产生有机酸,可使鲜棵饲料保存经久不坏,既可减少养分损失又有利于动物消化吸收的一种贮存技术或方法,C错误;
D、恢复矿区生态环境的关键在于植被恢复,以及所必需的土壤微生物群落的重建,为加速恢复矿区生态环境,人们采用的措施包括人工制造表土、多层覆盖、特殊隔离、土壤侵蚀控制等,D错误。
故选B。
24. 生态恢复是指停止对生态系统的人为干扰,以减轻其负荷压力,依靠生态系统的自我调节能力与自组织能力使其向有序的方向进行演化,或者利用生态系统的这种自我恢复能力,辅以人工措施,使遭到破坏的生态系统逐步恢复或使生态系统向良性循环方向发展。为恢复某河段流域的“水体—河岸带”的生物群落,环保人员选择该流域常见的植物进行栽种,植物种类、分布如图所示。下列叙述错误的是( )
A. 甲、乙、丙、丁的分布体现了群落的水平结构
B. 该河段生态恢复过程中群落发生了次生演替
C. 在水体一河岸带不同位置上选择不同的植物,主要体现了生态工程的循环原理
D. 该河段生态恢复的尽快实现离不开环保人员的管理,也离不开河段自身的调节能力
【答案】C
【解析】
【分析】生态系统的稳定性包括扺抗力稳定性和恢复力稳定性两个方面。营养结构越复杂,其自我调节能力越强,抵抗力稳定性越强,而恢复力稳定性越差,负反馈调节是生态系统自我调节能力的基础。
【详解】A、甲、乙、丙、丁分布是由地形的起伏导致的,体现了群落的水平结构,A正确;
B、该河段具有土壤条件及繁殖体,所以该河段生态恢复的过程中群落发生了次生演替,B正确;
C、在水体一河岸带不同位置上选择不同的植物,主要体现了生态工程的协调原理,C错误;
D、该河段生态恢复的尽快实现离不开环保人员的管理,减少人为因素的干扰,通杀也离不开河段自身的调节能力,恢复生物群落,D正确。
故选C。
25. 我国古代先民依靠“无废弃物农业”保证了土壤的肥力,改善了土壤结构,培育了土壤微生物,实现了土壤营养元素的循环利用。下列叙述正确的是( )
①农业生产中有机肥料相对于化学肥料更容易引起“烧苗”现象
②收集自然界中有机物,采用堆肥和沤肥等方式可提高土壤肥力
③选择种植能够固氮的豆科植物可以提高土壤中氮元素的含量
④对农田适时进行松土可提高根部细胞吸收无机离子的速率
⑤土壤微生物通过分解有机物,为植物生长提供营养元素和CO2
⑥桑基鱼塘将蚕沙用作桑树的肥料可实现能量和物质的循环利用
A. ①②③⑥B. ②④⑤⑥
C. ②③④⑤D. ①③④⑤
【答案】C
【解析】
【分析】“无废弃物农业”能改善土壤的结构,培育了土壤微生物,实现了土壤养分如氮、磷、钾的循环利用,符合物质循环原理。
【详解】①农业生产中有机肥料会被微生物分解成无机物,再被农作物吸收,所以相对于化学肥料难以引起“烧苗”现象,①错误;
②收集自然界中有机物,采用堆肥和沤肥等方式,利用微生物分解作用,可提高土壤肥力,②正确;
③固氮的豆科植物可以提高土壤中氮元素的含量,③正确;
④适时进行松土有利于呼吸作用进行,从而释放能量提高根部细胞吸收无机离子的速率,④正确;
⑤土壤微生物通过分解作用,将有机物分解成无机物和CO2,为植物生长提供营养元素和CO2,⑤正确;
⑥桑基鱼塘将蚕沙用作桑树的肥料可实现物质的循环利用,⑥错误。
综上所述②③④⑤正确,ABD错误,C正确。
故选C
第 II 卷(非选择题)
二、非选择题(共 25 分)
26. 从茅洲河到黄沙河,东莞市内越来越多的河流告别“黑臭”,重现水清岸美,鸟语花香。黄沙河起源于同沙生态公园,经过治理后,被评为2019年东莞市最美河流。
(1)臭水治理过程中,除了移除河流中未完全降解的有机物,以及硫化氢、氨、硫醇等有毒物质,减少水体污染,还要选择合适的___以增加水体溶氧量,以保证系统能迅速地朝良性方向发展。此治理过程主要遵循的生态工程基本原理是___,生态系统恢复的实质是___。
(2)黄沙河河堤植被逐渐恢复,滞水能力增强,浅水地段种植的浮水植物还可对地表径流进行初次拦截,有效减少入河泥沙量;黄沙河沿岸景色优美,是居民散步、休闲的好地方。以上体现了生物多样性的___价值。
(3)下表为同沙生态公园中某池塘生态系统各营养级的能量值。
某池塘生态系统的各营养级的能量值(单位:J·cm-2·a-1)
分析表中数据可知,流入该生态系统的总能量是___J·cm-2·a-1,甲是指___的能量,第二、第三营养级之间的能量传递效率为___%(取整数)。
【答案】(1) ①. 植物 ②. 协调和自生 ③. 群落演替
(2)间接和直接 (3) ①. 248 ②. 呼吸作用散失的热能 ③. 12
【解析】
【分析】1、分析表格,生产者无法从外来有机物输入中获取能量,表格中甲表示不同类型生物经呼吸作用散失的能量。
2、某一营养级(最高营养级除外)能量的去向包括:自身呼吸消耗、流向下一个营养级、被分解者分解利用、未被利用;能量流动的特点:单向传递、逐级递减。
【小问1详解】
植物可以增加水体溶氧量;治理过程主要遵循的生态工程基本原理是协调和自生;生态系统恢复的实质是群落演替。
【小问2详解】
黄沙河河堤植被逐渐恢复,滞水能力增强,浅水地段种植的浮水植物还可对地表径流进行初次拦截,有效减少入河泥沙量;黄沙河沿岸景色优美,是居民散步、休闲的好地方。以上体现了生物多样性的间接和直接价值。
【小问3详解】
生态系统某一营养级固定的能量除了包括流向分解者的能量、未被利用的能量和流入下一营养级的能量,还应该包括呼吸作用散失的能量,因此图中甲代表呼吸作用散失的热能。结合表格数据分析,生产者同化的总能量=82+15+98+35=230J·cm-2·a-1,人工输入有机物的总能量=6+7+5=18J·cm-2·a-1,因此流入该生态系统的总能量=生产者同化的总能量+人工输入有机物的总能量=230+18=248J·cm-2·a-1;第二营养级同化的能量为35J·cm-2·a-1,有机物输入的能量为6J·cm-2·a-1,则表中乙=35+6-22-5-9=5J·cm-2·a-1,因此第二、第三营养级之间的能量传递效率=5÷(35+6)=12%。
27. 发酵工程在医药上的应用非常广泛,其中青霉素的发现和产业化生产进一步推动了发酵工程在医药领域的应用和发展。产黄青霉菌是一种广泛存在于自然界中的霉菌,是生产青霉素的重要工业菌种。工业上生产青霉素的发酵工程流程如图所示。回答相关问题:
(1)在制备该培养基时,除了添加必要的营养成分外,还需要将 pH 调至_________ 性。
(2)接种之前的过程①、②都属于________。整个发酵过程的中心环节是 ________ 。在发酵过程中,需要随时检测培养液中微生物的数量以及 ________ 等,以了解发酵进程。
(3)研究发现,某些青霉菌属于维生素营养缺陷型菌株,失去合成某种维生素的能力,只有在基本培养基中补充所缺乏的维生素后才能生长。某研究小组筛选出某种维生素营养缺陷型菌株,为了进一步确定该菌株的具体类型,他们把15种维生素按照不同组合分为5个小组,用5个滤纸片分别蘸取不同小组的维生素,然后覆于接种后的琼脂平板上培养一段时间。结果如下:
实验结果显示1组和2组滤纸片周围产生生长圈(图 2),则该营养缺陷型大肠杆菌不能合成的维生素是________ 。若该菌株为叶酸和生物素的双营养缺陷型大肠杆菌,则其在培养基上形成菌落的位置是 ______ 的交界处。
【答案】(1)酸性 (2) ①. 扩大培养 ②. 发酵罐内发酵 ③. 产物浓度
(3) ①. 维生素B1 ②. 3和5交界处
【解析】
【分析】1、培养基的配方不同,但一般都含有水、碳源、氮源和无机盐等营养物质.
2、发酵工程一般包括菌种的选育,扩大培养,培养基的配制、灭菌,接种,发酵,产品的分离、提纯等方面。
【小问1详解】
虽然各种培养基的配方不同,但一般都含有水、碳源、氮源和无机盐等营养物质。在提供上述几种主要营养物质的基础上,培养基还需要满足微生物生长对pH、特殊营养物质以及O2的需求。例如,在培养霉菌时,需要将培养其调至酸性。
【小问2详解】
工业发酵罐的体积一般为几十到几百立方米,接入的菌种总体积需要几立方米到几十立方米,所以在发酵之前还需要对菌种进行扩大培养。发酵罐内的发酵是发酵工程的中心环节。在发酵过程中,要随时检测培养液中的微生物数量、产物浓度等,以了解发酵进程,还要及时添加必需的营养组分,要严格控制温度,pH和溶解氧等发酵条件。
【小问3详解】
实验结果显示1组和2组滤纸片周围产生生长圈,比较表格中各种维生素组合,1组和2组含有而其他组不含有的维生素是维生素B1,所以该营养缺陷型大肠杆菌不能合成的维生素是维生素B1。只有3组含有叶酸,只有5组含有生物素,所以若菌株为叶酸和生物素的双营养缺陷型大肠杆菌,则其在培养基上形成菌落的位置是3与5的交界处。
28. 土壤中的磷通常以磷酸钙等难溶态的形式存在,在水中为白色沉淀,难以被植物直接吸收利用。植物缺磷时会出现叶色暗绿、老叶和茎秆呈紫红色等症状。溶磷菌可将难溶态磷转化为可被植物直接利用的可溶性磷,某农科所欲从城郊荒地土壤中获得转化能力强的溶磷菌,设计了如图所示的主要筛选过程,序号代表主要操作步骤。回答下列问题。
(1)为筛选到较多的溶磷菌,土壤取样时应避开____________。步骤③培养基中难溶态磷的作用是____________。
(2)进行步骤⑤接种的细菌来自步骤④ ____________ 中的菌落。步骤④、⑤中使用的接种工具通过____________ 可以迅速彻底灭 菌。
(3)目的菌应从____________值最大的培养基中选择获得,预期该目的菌在农业生产方面可能的应用____________。
【答案】(1) ①. 叶色暗绿、老叶和茎秆呈紫红色的植物分布的区域 ②. 提供磷元素,用于筛选溶磷菌
(2) ①. 透明圈/无白色沉淀区域 ②. 灼烧
(3) ①. a-b ②. 制成微生物菌肥促进植物对磷元素的吸收
【解析】
【分析】微生物常见的接种的方法:
(1)平板划线法:将已经熔化的培养基倒入培养皿制成平板,接种,划线,在恒温箱里培养,在线的开始部分,微生物往往连在一起生长,随着线的延伸,菌数逐渐减少,最后可能形成单个菌落;
(2)稀释涂布平板法:将待分离的菌液经过大量稀释后,均匀涂布在培养皿表面,经培养后可形成单个菌落。
【小问1详解】
土壤中的磷通常以磷酸钙等难溶态的形式存在,溶磷菌能将难溶态磷转化为可溶性磷,因此为从土壤中筛选到较多的溶磷菌,取样时应避开有叶色暗绿、老叶和茎秆呈紫红色等症状植物分布的区域,否则获得的溶磷菌较少,步骤③培养基中难溶态磷的作用是提供磷元素,用于筛选溶磷菌。
【小问2详解】
溶磷菌能将难溶态磷转化为可溶性磷,溶磷菌的周围的磷就会被转化为可溶性磷而出现透明圈,因此可以从出现透明圈的区域选择菌落进行接种;接种工具常用灼烧的方法来达到灭菌的目的,接种后待菌液被培养基吸收后将培养基平板倒置进行培养。
【小问3详解】
步骤⑦测得可溶性磷的含量为a,经过步骤⑧培养后步骤⑨测得的可溶性磷的含量为b,则菌株溶磷量为a-b,差值越大说明菌体溶磷量越大,选择溶磷量最大的菌种为目的菌;据题,土壤中的磷大部分以难被植物吸收利用的无效态如磷酸钙等难溶态存在,而溶磷菌可将难溶态磷分解为可被植物直接利用的可溶性磷,故可将其制成微生物菌肥促进植物对磷元素的吸收。发酵阶段
现象
乳酸含量
发酵前期
大泡
<0.3%
发酵中期
无泡
0.3%~0.9%
发酵后期
无泡
大于0.9%、小于1.1%
城市
人均生态足迹
人均生态承载力
万元GDP生态足迹
甲
120
6.73
31.81
乙
217
7.64
131.83
丙
32
9.33
43.05
丁
258
6.98
78.41
生物类型
甲
流入分解者的能量
未被利用的能量
流入下一营养级的能量
人工输入有机物的能量
生产者
82
15
98
35
0
第二营养级
22
5
9
乙
6
第三营养级
4
2
5.2
0.8
7
第四营养级
2
0.6
3.2
0
5
组别
维生素组合
1
维生素 A
维生素 B1
维生素 B2
维生素 B6
维生素 B12
2
维生素 C
维生素 B1
维生素 D2
维生素 E
烟酰胺
3
叶酸
维生素 B2
维生素 D2
胆碱
泛酸钙
4
对氨基苯甲酸
维生素 B6
维生素 E
胆碱
肌醇
5
生物素
维生素 B12
烟酰胺
泛酸钙
肌醇
安徽省合肥市第一中学2023-2024学年高二上学期期末考试生物试卷(Word版附解析): 这是一份安徽省合肥市第一中学2023-2024学年高二上学期期末考试生物试卷(Word版附解析),共28页。
安徽省合肥市第一中学2023-2024学年高一上学期期中生物试题(Word版附解析): 这是一份安徽省合肥市第一中学2023-2024学年高一上学期期中生物试题(Word版附解析),共31页。试卷主要包含了本试卷分选择题和非选择题两部分,本卷命题范围等内容,欢迎下载使用。
安徽省合肥市第一中学2023-2024学年高二生物上学期期中考试试题(Word版附答案): 这是一份安徽省合肥市第一中学2023-2024学年高二生物上学期期中考试试题(Word版附答案),共12页。试卷主要包含了本试卷分选择题和非选择题两部分,本卷命题范围,科研人员发现,当水流喷射到海兔等内容,欢迎下载使用。

