广西壮族自治区桂林市2023-2024学年高二下学期3月联考地理试题(无答案)(原卷版+解析版)
展开本试卷满分100分,考试用时75分钟。
注意事项:
1.答题前,考生务必将自己的姓名、考生号、考场号、座位号填写在答题卡上。
2.回答选择题时,选出每小题答案后,用铅笔把答题卡上对应题目的答案标号涂黑。如需改动,用橡皮擦干净后,再选涂其他答案标号。回答非选择题时,将答案写在答题卡上。写在本试卷上无效。
3.考试结束后,将本试卷和答题卡一并交回。
4.本试卷主要考试内容:选择性必修2、选择性必修3第一章、中国地理至北方。
一、选择题:本大题共16小题,每小题3分,共48分。在每小题给出的四个选项中,只有一项是符合题目要求的。
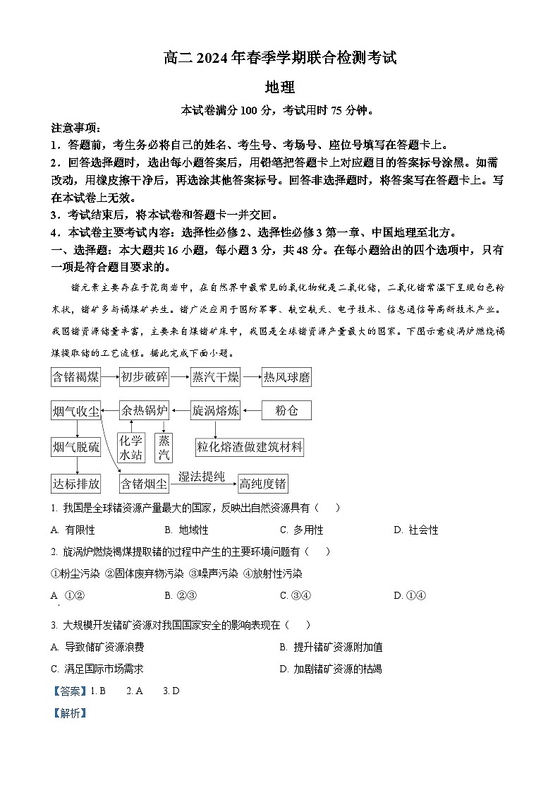
锗元素主要存在于花岗岩中,在自然界中最常见的氧化物就是二氧化储,二氧化锗常温下呈现白色粉末状,锗矿多与褐煤矿共生。锗广泛应用于国防军事、航空航天、电子技术、信息通信等高新技术产业。我国锗资源储量丰富,主要来自煤锗矿床中,我国是全球锗资源产量最大的国家。下图示意旋涡炉燃烧褐煤提取储的工艺流程。据此完成下面小题。
1. 我国是全球锗资源产量最大的国家,反映出自然资源具有( )
A 有限性B. 地域性C. 多用性D. 社会性
2. 旋涡炉燃烧褐煤提取锗的过程中产生的主要环境问题有( )
①粉尘污染 ②固体废弃物污染 ③噪声污染 ④放射性污染
A. ①②B. ②③C. ③④D. ①④
3. 大规模开发锗矿资源对我国国家安全的影响表现在( )
A. 导致储矿资源浪费B. 提升锗矿资源附加值
C. 满足国际市场需求D. 加剧锗矿资源的枯竭
草原是重要的自然资源和生态系统,具有承载牧业人口、提供生产和生态服务、传承草原文化、维护国家生态安全和边疆稳定等多种功能。下表示意我国草原一级分区的生态系统服务功能排序结果。据此完成下面小题。
4. 我国五个草原一级分区主体功能是( )
A. 以生态功能为主,以生产功能为辅B. 以生产功能为主,以生态功能为辅
C. 以社会功能为主,以生态功能为辅D. 以社会功能为主,以生产功能为辅
5. 我国五个草原一级分区主体功能的差异主要受当地( )
A. 经济发展的影响B. 自然环境的影响
C. 资源禀赋的影响D. 产业发展方向的影响
随着资源的枯竭,大冶市社会经济发展受到了“一矿独大”产业格局带来的发展后劲乏力、生态环境恶化等问题的严重制约。2008年,大冶市被列入全国首批资源枯竭城市和经济转型试点城市名单,从此开启了后资源时代城市转型发展新历程。2012年,大冶市首次成为全国经济百强县,于2017年获得了全国文明城市并蝉联至今。下图示意大冶市不同阶段主要工业产值占比及产业多样化与经济韧性演变。据此完成下面小题。
6. 图示三个阶段分别对应大冶市经济的( )
A. 衰退转变期、高效提升期、发展恢复期B. 发展恢复期、衰退转变期、高效提升期
C. 高效提升期、衰退转变期、发展恢复期D. 衰退转变期、发展恢复期、高效提升期
7. 大冶市经济韧性的提高主要得益于( )
A. 生态环境治理B. 产业结构多元化C. 资源型产业链延长D. 矿产资源开采规模扩大
近年来,苏州市政府经常提及一个理念——沪苏同城化,目标是推动苏州与上海实现更加紧密的区域协同发展模式。下图示意上海大都市范围。完成下面小题。
8. 能实现沪苏同城化的主要原因是二者( )
①能源供求紧密②空间距离较近③风俗文化趋同④经济要素互补
A. ①②B. ③④C. ①③D. ②④
9. 实现沪苏同城化对苏州市的意义是( )
A. 缓解人地矛盾B. 成为区域中心城市
C. 优化产业结构D. 加大资源开发力度
黄河头道拐——潼关区间是黄河泥沙的主要来源区,得益于退耕还林政策,该区域成为中国植被恢复最快的地区之一,黄河含沙量显著下降。研究发现,森林枝叶越繁茂,水土流失治理效果越好。下图为黄河部分流域图,阴影部分为黄土高原。据此完成下面小题。
10. 黄河流过头道拐后含沙量显著增加的原因是( )
①植被种类减少 ②地形海拔降低 ③地势起伏变大 ④黄土侵蚀严重
A. ①②B. ③④C. ①③D. ②④
11. 黄河流过潼关后( )
A. 含沙量增长快B. 河床不断加深C. 河水流速加快D. 沉积作用增强
引大入秦工程是将黄河支流——大通河的水跨流域引入甘肃兰州市以北60km处的秦王川地区的大型调水工程。引大入秦工程,是中国目前规模最大的跨双流域调水自流灌溉工程,干渠以上工程合计有隧洞71座、渡槽38座,被称为“中国的地下运河”。下图示意引大入秦工程分布。完成下面小题。
12. 引大入秦工程隧洞、渡槽多的主要原因是( )
A 流域降水量少B. 流域蒸发量大
C. 灌溉面积较大D. 地形条件复杂
13 引大入秦工程通水后,可以( )
A. 实现全线通航B. 减轻秦王川土地盐碱化程度
C. 提高黄河流域的水资源总量D. 提高社会对大通河的关注度
黄骅港地处华北盐碱滩,是国家北煤南运的重要枢纽港口,黄骅港连续4年煤炭吞吐量居全国港口首位,发挥了能源保供“压舱石”和“稳定器”作用。黄骅港附近海域也是全球较低纬度季节性结冰海域之一。由于长期运输煤炭,黄骅港被称为“煤黑子”,目前该港正向“绿色港”转变。下图为黄骅港位置图。据此完成下面小题。
14. 黄骅港附近海域较同纬度其他海域易结冰,主要是由于( )
A. 冬季太阳高度小B. 寒流势力强盛C. 河流注入淡水多D. 冬季风势力强
15. 黄骅港运输煤炭形成“煤黑子”的环境问题主要表现在( )
A. 粉尘污染严重B. 土壤盐渍化突出C. 海水污染突出D. 生态破坏严重
16. 黄骅港向“绿色港”转变主要依靠( )
A. 严禁煤炭运输B. 深挖航运通道C. 增加港口面积D. 优化运输品结构
二、非选择题:共52分。
17. 阅读图文材料,完成下列要求。
辽宁省盘锦市是辽河油田所在地,是典型的因油而建、因油而兴的城市,位于辽宁中部城市群经济区、辽东半岛沿海经济区和辽西沿海经济区三大经济板块交会处,是东北地区最为便捷的出海通道。2023年3月29日,中国、沙特阿拉伯两国合作共建的石化领域绿色低碳重大项目——精细化工及原料工程项目开工仪式在辽宁省盘锦市举行。下表示意2008—2020年盘锦市石化产业重点指标情况统计。
(1)说明盘锦市发展石化产业的优势条件。
(2)指出盘锦市石化产业的可持续发展可能遇到的主要问题。
(3)从盘锦市角度,简述盘锦市与沙特阿拉伯共建石化领域绿色低碳、精细化工及原料工程项目的意义。
18. 阅读图文材料,完成下列要求
额尔齐斯河(85°31'E~90°29'E,46°50'N~49°09'N)为国际性河流,发源于阿尔泰山南坡。中国境内河段长546km,流域面积超过5万平方千米,是世界上矿化度(盐分含量)最低的河流。额尔齐斯河流域山麓年降水量在200~300mm,中山带超过600mm;西部支流年径流量远多于东段支流。额尔齐斯河水资源丰富,但利用率很低。图示意额尔齐斯河水系分布状况。
(1)分析额尔齐斯河河水矿化度低的原因。
(2)分析额尔齐斯河流域降水、径流存在区域差异的主要原因。
(3)指出额尔齐斯河流域水资源宜利用的方向,并说明理由。
19. 阅读图文材料,完成下列要求。
新余市地处江西省中西部,浙赣铁路贯穿东西,京九铁路自北向南傍市而过,形成“十”字形铁路交通枢纽。新余市因钢设市、因钢兴市,是一座工业较发达的城市。随着大南昌都市圈的建设,新余市与南昌市的联系日益密切。近些年来,新余市承载东部地区产业转移量不断增加,但承接产业转移中“一钢独大”,产业结构单一问题突出,承接产业转移遇到了“瓶颈”。下图为大南昌都市圈与新余市位置图。
(1)说明新余市承接产业转移的区位优势。
(2)指出新余市承接产业转移可能遇到的发展“瓶颈”。
(3)简述新余市为更好地承接产业转移应采取的措施。一级分区
生态功能
生产功能
社会功能
主体功能
水源涵养
生物多样性保护
土壤保持
防风固沙
洪水调蓄
提供草畜产品
文化传承
生态旅游
内蒙古高原草原区
4
5
2
1
8
3
6
7
防风固沙、土壤保持、提供草畜产品
东北、华北平原山地丘陵草原区
1
5
2
3
6
4
8
7
水源涵养、土壤保持、防风固沙
青藏高原草原区
1
2
3
4
7
5
6
8
水源涵养、生物多样性保护、土壤保持
西北山地盆地草原区
3
1
4
2
8
5
6
7
生物多样性保护、防风固沙、水源涵养
南方山地丘陵草原区
1
3
2
4
6
5
8
7
水源涵养、土壤保持、生物多样性保护
年份
2008
2016
2020
原油产量/万吨
1198
974
1000
天然气产量/亿立方米
8.7
4.6
6.0
原油加工量/万吨
660
2050
4000
沥青产量/万吨
255
425
600
聚烯烃产量/万吨
17.7
67.4
300.0
尿素产量/万吨
27.7
11.4
35.0
乙烯产量/万吨
12.0
52.4
200.0
河南省青桐鸣联考2023-2024学年高二下学期3月月考地理试题(原卷版+解析版): 这是一份河南省青桐鸣联考2023-2024学年高二下学期3月月考地理试题(原卷版+解析版),文件包含河南省青桐鸣联考2023-2024学年高二下学期3月月考地理试题原卷版docx、河南省青桐鸣联考2023-2024学年高二下学期3月月考地理试题解析版docx等2份试卷配套教学资源,其中试卷共23页, 欢迎下载使用。
江西省吉安市多校联考2023-2024学年高二下学期3月月考地理试题(原卷版+解析版): 这是一份江西省吉安市多校联考2023-2024学年高二下学期3月月考地理试题(原卷版+解析版),文件包含江西省吉安市多校联考2023-2024学年高二下学期3月月考地理试题原卷版docx、江西省吉安市多校联考2023-2024学年高二下学期3月月考地理试题解析版docx等2份试卷配套教学资源,其中试卷共19页, 欢迎下载使用。
湖北省鄂东新领先协作体2023-2024学年高二下学期3月联考地理试题(原卷版+解析版): 这是一份湖北省鄂东新领先协作体2023-2024学年高二下学期3月联考地理试题(原卷版+解析版),文件包含湖北省鄂东新领先协作体2023-2024学年高二下学期3月联考地理试题原卷版docx、湖北省鄂东新领先协作体2023-2024学年高二下学期3月联考地理试题解析版docx等2份试卷配套教学资源,其中试卷共18页, 欢迎下载使用。

