江西省宜春市丰城市第二中学2023-2024学年高二下学期4月月考生物试题(Word版附解析)
展开一、单项选择题(共12 小题, 每小题4分, 满分48 分)
1.现代香蕉的栽培种由粉蕉(AA)和长梗蕉(BB)两个原始种通过杂交而来,其中 A、B分别代表一个染色体组, 各包含11条染色体。二倍体香蕉产量较低,三倍体香蕉中AAA 和部分 ABB的风味较好。下列叙述错误的是( )
A. 粉蕉和长梗蕉的配子结合产生 AB 的过程不发生基因重组
B. ABB减数分裂时联会紊乱, 不可能产生可育配子
C. 长梗蕉减数分裂Ⅰ前期的细胞中含有11个四分体
D. AAA 植株可由 AAAA与AA植株杂交后产生的种子发育而来
2. 2019年诺贝尔生理学或医学奖颁给了威廉·凯林、彼得·拉特克利夫以及格雷格·塞门扎三位科学家, 以表彰他们在揭示细胞感知和适应氧气供应机制所做的贡献。当氧气缺乏时, 肾脏分泌更多EPO(促红细胞生成素)以刺激骨髓生成新的红细胞, 这几位科学家正是要找出这种反应背后的基因表达机制。他们发现细胞内的 HIF-1α(低氧诱导因子)可以控制 EPO 的表达水平, 并且会随着氧浓度的改变发生相应的改变,调节人体和大多数动物细胞对氧气变化的复杂又精确的反应。下列分析错误的是( )
A. HIF-1α的化学本质是蛋白质
B. 正常氧气条件下 EPO 基因不表达
C. 低氧环境下, HIF-lα能与ARNT 结合并提高 EPO 基因的表达水平
D. 静脉注射适量的 EPO 可以使肌肉耐力更强
3. 一种蛋白质和脂肪消化的副产品—甲基丙二酸(MMA), 随着年龄的增长, 它会在血液中积累, 并可能促进肿瘤的扩散。用高浓度的MMA 处理人癌细胞,可以使其具有转移性癌细胞的特征。通过对 MMA 处理细胞和未处理细胞的基因表达谱的比较发现,SOX4是受 MMA影响后上调最高的基因之一, SOX4 是编码参与调节胚胎发育和癌症进展的转录因子, 下列叙述错误的是( )
A. 推测抑制 SOX4表达可阻断癌细胞对 MMA 的反应
B. SOX4过量表达导致癌症进展, 这是基因表达层面的稳态失衡
C. 癌细胞易转移和扩散主要与细胞膜上的载体蛋白减少有关
D. MMA并不作用于最初的癌细胞的形成, 而是导致了癌细胞的扩散
4. 大肠杆菌的乳糖操纵子是由调节基因(I)、启动子(P)、操纵基因(O, 不编码蛋白质)、结构基因(Z、Y、A)等部分组成,结构基因所表达的蛋白质是与乳糖代谢有关的酶。相关基因表达调节机制如图1、图2所示。下列叙述正确的是( )
A. 环境中缺乏乳糖时, 调节基因通过阻遏蛋白抑制操纵基因转录而发挥作用
B. 环境中富含乳糖时, 通过影响阻遏蛋白的表达调节乳糖代谢相关酶的合成
C. 结构基因转录出的一条 mRNA 上具有 3种不同的启动子
D. 上述调节机制可以在保证细胞能量供应的前提下避免物质和能量的浪费
5.某些癌细胞中多药耐药(MDR)基因高度表达后, 会使这些癌细胞对化疗药物的抗性增强。MDR 基因表达产物是糖蛋白(P-gp), 该蛋白位于细胞膜上, 有 ATP 依赖性跨膜转运活性,可将药物转运至细胞外, 使细胞获得耐药性。而 P-gp低水平表达的癌细胞内, 某些化疗药物的浓度较高。下列叙述错误的是( )
A. 人的染色体上存在着与癌变有关的基因——原癌基因和抑癌基因
B. 选用P-gp高亲和的药物治疗效果会更好
C. 化疗药物可提高 MDR 基因高度表达的癌细胞比例
D. P-gp转运药物的方式属于主动运输
6. 动物细胞中受损细胞器被内质网包裹后形成自噬体,与溶酶体融合后被降解为小分子物质,这一现象称为细胞自噬。降解的小分子物质可被再利用而产生能量,从而维持细胞基本的生命活动。但是,过度活跃的自噬活动也可以引起细胞死亡。在鼻咽癌细胞中抑癌基因 NOR1的启动子呈高度甲基化状态, NOR1 蛋白含量低, 而用DNA甲基化抑制剂处理后的鼻咽癌细胞, NORl基因的表达得到恢复,自噬体囊泡难以形成,癌细胞增殖受到抑制。下列叙述错误的是( )
A. 细胞自噬作用受到相关基因调控, 与细胞程序性死亡无关
B. 鼻咽细胞癌变后, NORl基因转录受到抑制, 自噬作用增强
C. 癌细胞可借助细胞自噬作用对抗营养缺乏造成的不利影响
D. 细胞自噬在细胞清除废物、重建结构等方面发挥着重要作用
7.研究发现,来自胎盘的称为Cdk2的细胞能够在心脏病发作时再生形成健康心脏细胞。Cdk2细胞中除含有胚胎干细胞中所有的蛋白质外, 还含有其他的蛋白质, 使得这种细胞直接迁移到受损的部位进行修复。下列有关叙述正确的是( )
A. Cdk2细胞再生形成的健康心脏细胞中核DNA 分子发生改变
B. Cdk2 细胞迁移到受损的部位时, 不会发生体内细胞的程序性死亡
C. Cdk2细胞再生形成健康的心脏细胞时伴随着细胞的增殖和分化
D. Cdk2细胞与干细胞形态、结构和功能不同的根本原因是两者的遗传物质不同
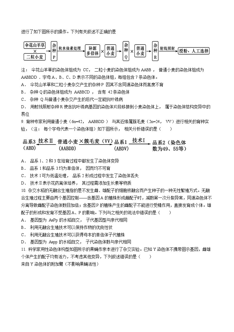
8. 叶锈病对普通小麦的危害很大, 而伞花山羊草的染色体上携带抗体基因能抗叶锈病。但是伞花山羊草不能和普通小麦杂交,只能与二粒小麦杂交。为了将伞花山羊草携带的抗叶锈病基因转入小麦,研究人员进行了如下图所示的操作。下列有关叙述不正确的是
注: 伞花山羊草的染色体组成为 CC, 二粒小麦的染色体组成为AABB, 普通小麦的染色体组成为AABBDD.字母A、B、C、D表示不同的染色体组,每组包含7条染色体。
A. 伞花山羊草和二粒小麦杂交产生的杂种P 因其不含同源染色体而高度不育
B. 杂种Q的染色体组成为 AABBCD, 含有 42条染色体
C. 杂种 Q与普通小麦杂交产生的后代一定能抗叶锈病
D. 用射线照射杂种R使含抗叶锈病基因的染色体片段移接到小麦染色体上, 属于染色体结构变异中的易位
9. 育种专家利用普通小麦(6n=42, AABBDD) 与其近缘属簇毛麦(2n=24, VV)进行相关的育种实验,(注: 每个字母代表一个染色体组)如下图所示, 相关分析错误的是( )
A. 品系1、2和3在培育过程中都发生了染色体变异
B. 品系1和品系3均为单倍体, 因而均不可育
C. 技术I可为低温处理, 品系2形成过程中发生了染色体丢失
D. 技术Ⅱ表示花药离体培养, 其过程需添加生长素等物质
10. 杂交水稻的无融合生殖指的是不发生雌、雄配子的细胞核融合而产生种子的一种无性繁殖方式。无融合生殖过程主要由两个基因控制——含基因A的植株形成雌配子时,减数第一次分裂异常,同源染色体不分离导致雌配子染色体数目加倍;含基因P的植株产生的雌配子不能进行受精作用,直接发育成个体。雄配子的形成和发育不受基因A、P的影响。下列与之相关的说法中错误的是( )
A. 基因型为 AaPp的水稻自交, 子代基因型与亲代相同
B. 利用无融合生殖技术可以保持作物的优良性状
C. 利用无融合生殖技术可以获得母本的单倍体子代植株
D. 基因型为 Aapp的水稻自交, 子代染色体数与亲代相同
11. 科学家用性染色体构型如图所示的果蝇作亲本进行了杂交实验。已知Y染色体不携带图示基因,雌雄个体产生的配子均有活力,不考虑其他变异,下列叙述错误的是( )
来自Y染色体的附加臂(不影响果蝇活性)
A. 亲本雌果蝇的两条X染色体均发生了结构变异
B. 若亲本雌果蝇产生了四种基因型的卵细胞,则染色体发生了互换
C. 若亲本雌果蝇未发生染色体互换,则F₁雄果蝇X染色体构型均异常
D. 若F1中出现两种性状均为野生型的个体,则亲代雌果蝇发生了染色体互换
12. 在一个蜂群中,少数幼虫一直取食蜂王浆而发育成蜂王, 而大多数幼虫以花粉和花蜜为食将发育成工蜂。DNMT3蛋白是 DNMT3 基因表达的一种 DNA 甲基化转移酶,能使DNA 某些区域添加甲基基团(如下图所示)。敲除 DNMT3 基因后,蜜蜂幼虫将发育成蜂王, 这与取食蜂王浆有相同的效果。下列有关叙述错误的是( )
A. 胞嘧啶和5'甲基胞嘧啶在 DNA 分子中都可以与鸟嘌呤配对
B. 蜂群中蜜蜂幼虫发育成蜂王可能与体内重要基因是否甲基化有关
C. 蜂王浆中的某些成分导致某些幼虫的基因发生突变, 最后变成了蜂王
D. DNA 甲基化后可能干扰了 RNA 聚合酶等对 DNA 部分区域的识别和结合
二、不定向选择题(共4小题, 每小题6分, 共24分。每小题给出的四个选项中,有的只有一个选项正确,有的有多个正确,全部选对的得6分, 选对但不全的得3分,有选错的得0分。)
13. DNA分子上的碱基有时会发生脱氨基反应使某个核苷酸受损, 对DNA的结构造成损伤。但在一定条件下,细胞内的糖苷水解酶能特异性地切除受损核苷酸上的嘌呤或嘧啶形成AP位点, 而 AP 内切核酸酶会识别并切除带有 AP位点的小片段DNA, 并由其他酶修复正常。下列叙述错误的是( )
A. 糖苷水解酶与AP 内切核酸酶作用于相同的化学键
B. 细胞中的DNA发生脱氨基反应一定不会导致基因突变
C. DNA 修复时需要用到DNA 聚合酶和DNA 连接酶
D. 某细胞中一个DNA的一条链发生脱氨基反应但未被修复,该细胞进行n次有丝分裂后, 有 2ⁿ个细胞的遗传物质发生改变
14. 人类胚胎干细胞分化存在下图所示的调控机制: H基因甲基化抑制其表达,从而促进胚胎干细胞分化。 H基因的产物为H-RNA, H-RNA 上甲基化的腺嘌呤可与 Y 蛋白结合, 使Y蛋白能够结合H基因的启动子, 并招募去除DNA 甲基化的T酶。下列叙述错误的是( )
A. H基因甲基化使胚胎干细胞的分化可逆
B. DNA甲基化属于变异类型中的基因突变
C. Y基因表达量降低可促进胚胎干细胞分化
D. 基因的转录产物可参与调控相应基因的表达
15. 某植物属于雌雄同花、自花传粉的作物,其矮秆(R)与高秆(r)、雄性不育(M)与雄性可育(m)是两对相对性状。科研工作者进行了实验,构建了用于杂交育种的矮败(矮秆雄性不育) 品系。部分杂交组合如下:
杂交一:矮秆雄性可育×高秆雄性不育→F1矮秆雄性不育: 矮秆雄性可育=1:1;
杂交二:选F1中矮秆雄性不育×高秆雄性可育→F2矮秆雄性可育: 高秆雄性不育=1:1.科研人员经过多次实验,在 F2中偶然发现一株矮秆雄性不育的植株甲。下列叙述正确的是( )
A. 从杂交一可知, F1中矮秆雄性不育的基因型是RrMm
B. 若F2的全部植株(不包括甲)自然繁殖,子代中高秆雄性可育植株占 1/4
C. 若甲为矮秆雄性不育三体植株, 则其不会产生基因型为Rrmm的配子
D. 若甲为矮秆雄性不育二倍体植株, 则可能是父本发生了基因突变
16. 敲除铁调节蛋白(IRP) 基因会明显减弱线粒体的功能,在敲除IRP 基因的小鼠中HIFla和HIF2a两种蛋白的含量明显高于野生型。为探究这两种蛋白的作用, 科学家测量了野生型和敲除 IRP基因小鼠线粒体的耗氧速率, 结果如图1所示; 测量 LdhA(呼吸作用第一阶段的一种酶) 的表达量, 结果如图2所示。已知PX-478和 PT-2385分别为HIFla和HIF2a的抑制剂。下列相关说法错误的是( )
A. LdhA在细胞质基质中发挥作用
B. HIF2a蛋白含量的提高促进了有氧呼吸第三阶段
C. HIFla蛋白能促进LdhA的合成, HIF2a蛋白能抑制LdhA的合成
D. 葡萄糖在线粒体基质中被分解产生丙酮酸和[H]
三、非选题
17. 在养蚕实践中发现,雄蚕体形壮硕,产丝量比雌蚕高。现有两种方法可实现对雄蚕的选择。回答下列问题:
(1)为获得平衡致死系雄蚕(ZEfZeF), 科学家利用电离辐射诱变技术先产生 A、B、C三种突变体。其中 B、C 突变体分别有位于 Z染色体的非等位隐性致死基因“e”和“f”(两对基因均可单独致死), 如图所示。
①由上图可知, A突变体的产生属于染色体结构变异中的 。要确定电离辐射后得到的B、C个体Z染色体上是否被成功诱导出致死基因,可将其与野生型雌性个体杂交, 若子代雌雄比为 则说明实验成功。
②要获得平衡致死系雄蚕 ZEfZeF), 可用图中突变体B与 杂交, 获得含致死基因的 性个体,然后再与 杂交,子代中就存在平衡致死系雄蚕。
(2)家蚕卵(受精卵) 的颜色受10号染色体上的两对等位基因A/a、B/b控制。aaB_卵为杏黄色,A_bb卵表现为黄褐色, aabb卵为黄色, A_B_卵为黑色, 现将纯合杏黄色卵家蚕与纯合黄褐色卵家蚕杂交获得 F1。
①育种工作者用辐射诱变的方法处理上述F1,获得a基因或b基因缺失的家蚕,再通过其他方法使有部分片段缺失的10号染色体转移到W染色体上, 如图I所示。在产生配子时两条正常染色体移向一极,则仅考虑图中染色体和基因, 该突变体能产生的两种配子分别为 。
②若进一步选育后共形成了甲、乙、丙、丁四个品系家蚕,染色体和基因组成如图II所示。通过在四个品系中选择特定的杂交组合,可实现连续多代根据卵色筛选雄蚕进行生产, 则杂交组合为 。
注: W表示10号染色体的A基因整合到了 W染色体上。
18. 西瓜(2N═22) 是深受大众喜爱的水果,而黄瓤西瓜因为其稀有性, 及果肉鲜嫩、汁多沙软、口感清爽、甜而不腻的特性,自上市以来备受大众追捧,下图为育种专家培育不同品种的黄瓤西瓜的过程, 据图回答以下问题:
(1)上图中培育不同黄瓤西瓜的原理包括 ;用紫外线照射红瓤西瓜萌发的种子一定能获得绿瓤西瓜吗?为什么? 。
(2)上图中②过程的具体操作是 。
(3)黄瓤西瓜3体细胞中最多有 个染色体组。
(4)黄瓤西瓜1~5 中不能进行有性生殖的是 ,与普通二倍体红瓤西瓜依然属于同一物种的是 。
19. 迟发性脊椎骨骶发育不良(简称 SEDL)是一类软骨发育不良遗传病。为了阐明SEDL 发病的分子机制,研究人员对 SEDL 的致病基因和相应正常基因的结构及表达过程进行了研究。 (图甲中 mRNA 前体 E1~E6序列长度分别为67、142、112、147、84、99 bp, bp 表示碱基对), 据图回答下列问题:
(1)根据图甲信息分析,I序列与 Sedlin蛋白的氨基酸序列 (填“存在”或“不存在”)对应关系。
(2)提取患者、携带者和正常人的mRNA,经逆转录获得cDNA后PCR 扩增其正常基因和致病基因,结果如下表所示。
经检测, SEDL 患者体内不含Sedlin蛋白。推测患者发病的原因:结合图甲和上表数据可以推知,致病基因的成熟mRNA 缺失 序列(用E1~E5回答); 由上图中两种成熟 mRNA 皆能翻译形成正常的 Sedlin 蛋白推测,该mRNA 的 位于患者缺失的mRNA序列内,导致翻译无法启动。
(3)基因测序结果表明: 与正常基因相比,致病基因仅在 I2区域发生了 A/T→C/G 碱基对的替换,这种变异方式属于 。该变化可引起 mRNA 前体加工过程剪接方式的改变, 最终影响蛋白质的合成。
(4)下图1是用DNA 测序仪测出患者的一个DNA 分子片段上被标记一条脱氧核苷酸链的碱基排列顺序(TGCGTATTGG), 此 DNA 片段上的鸟嘌呤脱氧核苷酸的数量是 个。下图2显示的脱氧核苷酸链碱基序列为 (从上往下序列)。
20. 黏多糖贮积症是由IDUA 基因突变导致转录出的mRNA长度不变但提前出现终止密码子,导致合成的IDUA 酶失去活性, 积累过多的黏多糖无法及时清除, 造成人体多系统功能障碍。科研人员对此病的治疗进行相关研究。
(1)黏多糖贮积症患者细胞中 IDUA 基因转录出mRNA 的过程需要以 为原料。
(2) sup—tRNA(由相应基因转录而来)与普通tRNA 的结构、功能相同, 但它的反密码子可以与终止密码子配对。在上述这一类突变基因的翻译过程中, 加入sup-tRNA 发挥的作用是 , 从而能够获得有功能的全长蛋白。
(3)不同的sup—tRNA 可以携带不同氨基酸,为比较它们的通读效果, 科研人员进行了相关研究,实验结果如图。
据图分析,实验组将携带不同氨基酸的 Sup-tRNA 基因和_基因导入正常的受体细胞, 并检测导入基因的表达情况。据结果分析,携带酪氨酸的 sup-tRNA 能 。
(4)科研人员利用携带酪氨酸的 sup—tRNA 分别对 IDUA 突变基因纯合小鼠(编号为A组)及IDUA 基因敲除小鼠进行治疗(编号为 B组), 检测肝脏细胞 IDUA 酶活性和组织黏多糖的积累量,与治疗前的小鼠相比较,实验结果为 , 证明携带酪氨酸的sup-tRNA 可以治疗黏多糖贮积症。
参考答案
BBCDBA CCBDDC ABD AB ABD BCD
17. (1) 易位 1:2 突变体A 雌 突变体C
(2) aBZ、WA 甲与丙
18. (1) 基因突变、基因重组、染色体变异 不一定, 因为基因突变具有随机性和不定向性
(2)选择具有多种优良性状的黄瓤西瓜连续自交, 并且逐代淘汰表型不符合要求的个体,直至不发生性状分离
(3)6
(4) 黄瓤西瓜3 和黄瓤西瓜4 黄瓤西瓜1
19. (1)不存在
(2) E3 起始密码子
(3)基因突变
(4) 5 CCAGTGCGCC
20. (1)核糖核苷酸
(2)识别终止密码子并携带氨基酸至核糖体使翻译过程继续
(3) 突变 IDUA恢复细胞中全长IDUA 蛋白的合成,且效果最好
(4)A 组 IDUA 酶活性高,组织黏多糖积累量少; B 组 IDUA 酶活性与组织黏多糖积累量无明显差异mRNA来源
患者
携带者
正常人
扩增产物长度(bp)
567、425
679、567、537、425
679、537
江西省宜春市丰城市江西省丰城中学2023-2024学年高一下学期3月月考生物试题(原卷版+解析版): 这是一份江西省宜春市丰城市江西省丰城中学2023-2024学年高一下学期3月月考生物试题(原卷版+解析版),文件包含江西省宜春市丰城市江西省丰城中学2023-2024学年高一下学期3月月考生物试题原卷版docx、江西省宜春市丰城市江西省丰城中学2023-2024学年高一下学期3月月考生物试题解析版docx等2份试卷配套教学资源,其中试卷共31页, 欢迎下载使用。
江西省宜春市丰城市江西省丰城中学2023-2024学年高二下学期3月月考生物试题(原卷版+解析版): 这是一份江西省宜春市丰城市江西省丰城中学2023-2024学年高二下学期3月月考生物试题(原卷版+解析版),文件包含江西省宜春市丰城市江西省丰城中学2023-2024学年高二下学期3月月考生物试题原卷版docx、江西省宜春市丰城市江西省丰城中学2023-2024学年高二下学期3月月考生物试题解析版docx等2份试卷配套教学资源,其中试卷共31页, 欢迎下载使用。
江西省宜春市宜丰中学2023-2024学年高二下学期开学考试生物(创新部)试卷(Word版附解析): 这是一份江西省宜春市宜丰中学2023-2024学年高二下学期开学考试生物(创新部)试卷(Word版附解析),共35页。试卷主要包含了单选题,多选题,非选择题等内容,欢迎下载使用。

