2023-2024学年苏教版二年级上学期数学期末考前预测卷(含答案解析)
展开姓名:_________ 班级:_________ 学号:_________
注意事项:
1.试卷分数:100分;考试时间:60分钟。答题前,填写好自己的姓名、班级、考号等信息,请写在答题卡规定的位置上。
2.选择题、判断题必须使用2B铅笔填涂答案,非选择、判断题必须使用黑色墨迹签字笔或钢笔答题,请将答案填写在答题卡规定的位置上。
3.所有题目必须在答题卡上作答,在试卷上作答无效。
4.考试结束后将试卷和答题卡一并交回。
一、注意审题,细心计算。(共28分)
1.(6分)竖式计算。
13+29+48=90-34-19=45+6-22=
2.(10分)直接写得数。
13-9=36-7=67+3=14+40=60+30+2=
24+7=51+6=62+30=17-9=9-7+70=
3.(12分)看谁算得都对。
21÷3=54÷6=5×4=36-9=
18÷9=2×3=28÷7=42÷7=
6×7=9÷3=81÷9=15÷3=
二、用心思考,正确填空。(共24分)
4.(4分)括号里填上合适的单位。
《新华字典》厚5()。操场上的旗杆高12()。
教室的门高大约2()。写字台大约高80()。
5.(1分)小丽折了15只纸船,小刚折了9只纸船,小丽给小刚()只纸船,他们俩的纸船数同样多。
6.(4分)在括号里填上“+”“-”或“×”。
5()3=8 9()6=3 3()4=12 6()4=24
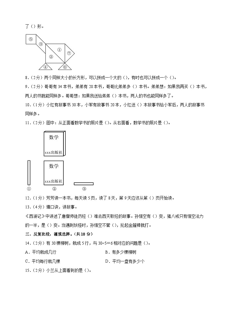
7.(3分)图是由7个图形拼成的。其中三角形有()个;()号是平行四边形;图中①号和②号拼成了()形。
8.(2分)两个同样大小的长方形,可以拼成一个大的(),有时也可以拼成一个()。
9.(2分)哥哥有34本书,弟弟有20本书,哥哥比弟弟多()本书。弟弟想:如果我再买()本书,两人的书就能同样多。哥哥想:如果我送给弟弟()本书,两人的书也能同样多了。
10.(1分)小红有故事书30本,小军有故事书20本,小红送()本故事书给小军后,两人的故事书同样多。
11.(2分)图中:从正面看数学书的照片是()。从右面看,数学书的照片是()。
12.(1分)芳芳读一本书,每天读5页,读了8天,第9天应该从第()页开始读。
13.(4分)填口诀,讲故事。
《西游记》中讲述了唐僧师徒历经()难去西天取经的故事。孙悟空有()变,猪八戒只有悟空法力的一半,是()变。当遇到妖怪时,孙悟空不管(),抡起金箍棒就打。
三、反复比较,谨慎选择。(共10分)
14.(2分)有30棵柳树,栽成5行,与30÷5=6相对应的问题是()。
A.平均栽成几行B.有多少棵柳树
C.平均每行栽几棵D.平均一盘有多少个
15.(2分)小兰从上面看到的是()。
A.B.C.D.
16.(2分)长是()。
A.5米B.5厘米C.4米D.4厘米
17.(2分)读作3乘4的算式是()。
A.30+4B.3×4C.4×3D.4-3
18.(2分)小芳不慎将一块平行四边形玻璃打碎成如图的四块,为了能在商店配到一块与原来相同的平行四边形玻璃,她带了两块碎玻璃,其编号应该是()。
A.①和②B.①和④C.③和④D.②和③
四、仔细思考,准确判断。(共5分)
19.(1分)如图的两幅图中,小霞看到的图片不一样。()
20.(1分)计算25÷5和5×5用同一句乘法口诀。()
21.(1分)78-30-26和78-(30-26)的计算结果相等。()
22.(1分)这个被花遮挡住的图形一定是平行四边形。()
23.(1分)新生儿的身长大约是55厘米。()
五、结合实际,灵活作图。(共6分)
24.(6分)按要求画线段。
(1)画一条长4厘米的线段。
(2)画一条比上面的线段短1厘米的线段。
六、活用知识,解决问题。(共27分)
25.(4分)二(1)班进行会不会游泳的调查,得到如下数据,本班男生有多少人?
26.(4分)如图,这条线段长()厘米,再画一条比它短3厘米的线段。
27.(4分)小白兔拔了24根萝卜,小灰兔比小白兔多拔了7根,比小黑兔少拔了22根,小灰兔拔了多少根萝卜?
28.(5分)小红、小明、小华每人从盒子里拿走8块积木后,盒子里还剩下6块,原来盒子里有多少块积木?
29.(5分)乒乓球被称为中国的“国球”。如图,有6张这样的球台可以安排多少人进行乒乓球单打比赛?
30.(5分)有17名男生和19名女生参加科技制作小组,每6人一组,一共分成了几组?
男生
?人
会游泳的
27人
女生
16人
不会游泳的
19人
参考答案
一、注意审题,细心计算。(共28分)
1.90;37;29
【分析】整数加减法列竖式计算,相同数位要对齐,从个位算起,要注意进退位情况。
只有加减法的混合运算,从左往右计算。
【详解】13+29+48=90 90-34-19=37 45+6-22=29
2.4;29;70;54;92;31;57;92;8;72
3.7;9;20;27;2;6;4;6;42;3;9;5
二、用心思考,正确填空。(共24分)
4.厘米/cm 米/m 米/m 厘米/cm
【分析】注意联系生活实际、计量单位和数据的大小,灵活的选择。《新华字典》的厚度一般用厘米作单位;操场上的旗杆高一般用米作单位;教室的门比成年人高一些,应该用米作单位;写字台高度一般不到1米,即几十厘米。
【详解】《新华字典》厚5厘米;
操场上的旗杆高12米;
教室的门高大约2米;
写字台大约高80厘米。
5.3
【分析】用小丽折的数量-小刚折的数量=小丽比小刚多折数量,再用多折的数量÷2=小丽需要给小刚的数量,据此解答。
【详解】(15-9)÷2
=6÷2
=3(只)
小丽折了15只纸船,小刚折了9只纸船,小丽给小刚3只纸船,他们俩的纸船数同样多。
6.+- × ×
【分析】得数变多的用加或乘,得数变小用减。
【详解】5+3=8;9-6=3
3×4=12;6×4=24
7.5 ③正方
【分析】根据图示,通过数一数,①号、②号、④号、⑥号、⑦号都是三角形,所以三角形一共有5个;③号是平行四边形;图中①号和②号是两个完全一样的直角三角形,所以拼成了一个正方形,据此解答即可。
【详解】图是由7个图形拼成的。其中三角形有(5)个;(③)号是平行四边形;图中①号和②号拼成了(正方)形。
【点睛】本题考查了图形的拼组知识,结合题意分析解答即可。
8.长方形正方形
【分析】把长方形的宽对在一块时,可以拼成一个大的长方形;当长方形的长是宽的2倍时,把长方形的长对在一块时,可以拼成一个正方形,据此解答即可。
【详解】两个同样大小的长方形,可以拼成一个大的(长方形),有时也可以拼成一个(正方形)。
【点睛】本题关键是找出拼组的方法:当两个完全相同的长方形可以拼成一个正方形时,每个长方形的长一定是宽的2倍。
9.14 14 7
【分析】求哥哥比弟弟多多少本书,就是求两个数的差,用减法列式计算即可。
求出的差,也是弟弟买这么多数量后,两人的书就能同样多。
把哥哥比弟弟多的本数平均分成2份,给1份弟弟,两人的书也能同样多。
【详解】由题意分析得:
34-20=14(本)
7+7=14(本)
故,哥哥有34本书,弟弟有20本书,哥哥比弟弟多14本书。弟弟想:如果我再买14本书,两人的书就能同样多。哥哥想:如果我送给弟弟7本书,两人的书也能同样多了。
10.5
【分析】先用减法求出小红比小军多多少本故事书,再把多的故事书数量,平均分成2份,求出其中的一份,送给小军,这样两人的故事书就同样多。
【详解】30-20=10(本)
10=5+5,即,把10本故事书平均分成2份,每份是5本;
故,小红有故事书30本,小军有故事书20本,小红送5本故事书给小军后,两人的故事书同样多。
【点睛】此题主要考查的是100以内数的加减法计算的应用,要熟练掌握。
11.②①
【分析】从正面看数学书的照片是;从右面看,数学书的照片是;从上面看,数学书的照片是。
【详解】由题意分析得:
图中:从正面看数学书的照片是②。从右面看,数学书的照片是①。
【点睛】此题主要考查的是从不同的位置观察同一个物体,要熟练掌握。
12.41
【分析】由题意可知,芳芳读一本书,每天读5页,读了8天,问题是一共读了多少页,就是求8个5相加的和是多少,用乘法计算,列式为5×8=40(页),那么第9天应该从41页开始读,据此解答即可。
【详解】5×8=40(页)
40+1=41(页)
芳芳读一本书,每天读5页,读了8天,第9天应该从第(41)页开始读。
13.九九八十一八九七十二四九三十六/六六三十六三七二十一
【分析】《西游记》唐僧师徒历经八十一难,用得数是八十一的口诀;孙悟空有七十二变,用得数是七十二的口诀;猪八戒有三十六变,用得数是三十六的口诀。日常习惯用语:不管三七二十一。据此填空。
【详解】《西游记》中讲述了唐僧师徒历经九九八十一难去西天取经的故事。孙悟空有八九七十二变,猪八戒只有悟空法力的一半,是四九三十六(或六六三十六)变。当遇到妖怪时,孙悟空不管三七二十一,抡起金箍棒就打。
三、反复比较,谨慎选择。(共10分)
14.C
【分析】有30棵柳树,栽成5行,根据除法的意义,30÷5=6可以表示30棵树,栽成5行,平均每行栽几棵?由此解答。
【详解】由分析可知:30÷5=6相对应的问题是平均每行栽几棵?
故答案为:C
【点睛】本题主要考查除法意义的理解,关键是根据题中信息,正确进行分析。
15.B
16.D
【分析】根据测量物体长度的方法,把米尺(或直尺)的0刻度线与物体的一端重合,物体的另一端所对应的米尺(或直尺)上的刻度就是该物体的长度。物体的一端与米尺(或直尺)的0刻度线不重合时,用另一端的刻度值减去初始值即可。通过观察图形可知,铅笔一端与米尺(或直尺)上刻度1厘米重合,另一端对应的刻度是5厘米,所以它的长度是5厘米-1厘米=4厘米,据此解答即可。
【详解】5厘米-1厘米=4厘米
图中铅笔长是4厘米。
故答案为:D
【点睛】此题考查的目的是理解掌握测量物体长度的方法及应用,结合图示分析解答即可。
17.B
【分析】根据加减法和乘法的认识进行解答即可。
【详解】A.30+4读作30加4
B.3×4读作3乘4
C.4×3读作4乘3
D.4-3读作4减3
故答案为:B
【点睛】本题考查加减法和乘法的认识。
18.D
【分析】根据平行四边形的定义和判定方法直接解答。
【详解】②和③两块玻璃有一部分公共边,角的两边的延长线的会交在一起,组成的图形就是平行四边形。
故答案为:D
【点睛】本题考查了平行四边形的定义和判定方法,关键要理解如何确定平行四边形的四个顶点,顶点确定了,平行四边形的形状也就确定了。
四、仔细思考,准确判断。(共5分)
19.×
【分析】根据题意可知,这两幅图中,小霞都是从小兔的后面观察的,依此判断。
【详解】图一小霞看到的是小兔的后背,图二小霞看到的也是小兔的后背。
故答案为:×
【点睛】此题考查的是从不同位置观察单个物体,应熟练掌握。
20.√
【分析】根据表内乘法口诀即可解答。
【详解】计算25÷5和5×5用同一句乘法口诀“五五二十五”。
故答案为:√
【点睛】本题主要考查表内乘法口诀的灵活运用。
21.×
22.×
【分析】两组对边分别平行的四边形叫做平行四边形;据此分析。
【详解】根据图示可知,图形有一组对边平行,所以有可能是梯形,也有可能是平行四边形;所以题干说法错误。
故答案为:×
【点睛】此题主要考查平行四边形的特征,要熟练掌握。
23.√
【分析】根据生活经验、对长度单位和数据大小的认识,可知计量新生儿的身长大约是55用厘米作单位。
【详解】新生儿的身长大约是55厘米,正确;
故答案为:√
【点睛】此题考查根据情景选择合适的计量单位,要注意联系生活实际、计量单位和数据的大小,灵活地选择。
五、结合实际,灵活作图。(共6分)
24.见详解
【分析】(1)线段的画法:先点一个点,然后用尺子的0刻度对准这个点,接着找出所要画的线段的刻度,并点上一个点,最后把这两个点连起来,即可画出线段。
(2)先计算出要画线段的长度,然后画出来即可。
【详解】由题意分析得:
(1)画一条长4厘米的线段,如下图。
(2)4-1=3(厘米)
也就是要画一条长3厘米的线段,如下图。
【点睛】此题主要考查的是线段的画法,要熟练掌握方法。
六、活用知识,解决问题。(共27分)
25.30人
【分析】先把会游泳的人数与不会游泳的人数加起来,求出总人数,再减去女生人数,结果就是男生人数;据此解决。
【详解】27+19-16
=46-16
=30(人)
答:本班男生有30人。
【点睛】此题主要考查的是100以内数的加减混合运算的应用,要熟练掌握。
26.8;图见详解
【分析】用测量结束的刻度减去测量起始的刻度,结果就是被测量的线段长度。
用测量出的线段长度减去3厘米,结果就是要画的线段长度,然后画出来即可。
【详解】11-3=8(厘米)
8-3=5(厘米)
这条线段长8厘米,画一条比它短3厘米的线段如下:
【点睛】此题主要考查的是线段长度的测量,要熟练掌握测量的方法。
27.31根
【分析】小白兔拔的数量+小灰兔比小白兔多拔的数量=小灰兔拔的数量,代入计算即可。
【详解】24+7=31(根)
答:小灰兔拔了31根萝卜。
28.30块
【分析】用人数乘每人拿走的块数,再加上还剩的块数,即可求出原来盒子里有多少块积木。
【详解】3×8+6
=24+6
=30(块)
答:原来盒子里有30块积木。
【点睛】本题考查表内乘加的计算及应用。理解题意,找出数量关系,列式计算即可。
29.12人
【分析】乒乓球单打需要2人,每张球台可以安排2人,用每张球台可以安排的人数×球台数量,用2乘6即可求解。
【详解】2×6=12(人)
答:有6张这样的球台可以安排12人进行乒乓球单打比赛。
30.6组
【分析】由题意可知,有17名男生和19名女生参加科技制作小组,一共有36人,即17+19=36(人),每6人分为一组,就是求36里面有几个6,用除法计算,列式为36÷6=6(组),据此解答即可。
【详解】17+19=36(人)
36÷6=6(组)
答:一共分成了6组。
2023-2024学年苏教版二年级上学期数学期末考前必刷卷(含答案解析): 这是一份2023-2024学年苏教版二年级上学期数学期末考前必刷卷(含答案解析),共12页。试卷主要包含了试卷分数,里填上合适的长度单位,填空,支铅笔,两人铅笔就一样多,元后,两人的钱数同样多,根同样长的小棒可以围成六边形等内容,欢迎下载使用。
2023-2024学年二年级上学期数学高频易错期末考前预测卷(沪教版): 这是一份2023-2024学年二年级上学期数学高频易错期末考前预测卷(沪教版),共8页。试卷主要包含了选择题,填空题,判断题,计算题,作图题,解答题等内容,欢迎下载使用。
苏教版数学二年级上学期期末预测卷02(含答案): 这是一份苏教版数学二年级上学期期末预测卷02(含答案),共1页。

