【2024会考】初中生物会考真题汇编 专题12 其他生物的生殖和发育(原卷+解析版)
展开1.(2023·荆州)竹子的地下部分有很多竹鞭(地下茎),竹鞭分节,节上的芽发育为竹笋,竹笋长成新竹。下列相关叙述不正确的是( )
A.这是一种无性生殖方式
B.这种生殖方式产生的后代具有双亲的遗传特性
C.人们经常利用植物的无性生殖来栽培农作物
D.植物组织培养也是利用无性生殖原理
2.(2023·陕西)世界上唯一一株完全野生的普陀鹅耳枥生长在浙江省普陀山上。科学家历经半个世纪成功培育了108粒种子,之后又成功地用枝条进行扦插繁殖,大大降低了普陀鹅耳枥灭绝的风险。关于其繁殖的叙述,正确的是( )
A.只能进行无性生殖B.种子繁殖属于无性生殖
C.扦插繁殖属于有性生殖D.可以进行有性生殖
3.(2022·梧州)椒草的叶片能长出新植株。下列与椒草这种繁殖方式不同的一项是( )
A.火龙果扦插繁殖B.水稻播种育苗
C.马铃薯块茎繁殖D.柿树嫁接繁殖
4.(2022·娄底)生物通过生殖和发育,世代延续,生生不息。下列有关表述正确的是( )
A.竹子用地下茎生殖的方式属于有性生殖
B.扦插薄荷时,插条下方的切口是水平的,上方的切口是斜向的
C.若将黄色南瓜的柱头上授以白色南瓜的花粉,结出的果实颜色是白色
D.采用茎尖进行植物组织培养可以有效的脱去病毒,从而获得更加健康的植株
5.(2021·玉林)种植农作物需要大量的种苗。下列农作物产生新个体的方式属于有性生殖的是( )
A.马铃薯的块茎能生根发芽长出幼苗
B.将空心菜的一段茎插入土壤长出幼苗
C.大蒜的“蒜米”埋在地下长出幼苗
D.把大豆的种子播种后长出幼苗
6.(2021·济南)下列对植物无性生殖的叙述,错误的是( )
A.植物用根、茎、叶等器官进行繁殖的方式叫作营养繁殖
B.组织培养可以在短时间内大批量培育所需植物
C.嫁接、扦插、压条等培育方法都属于无性生殖
D.嫁接时,要将接穗和砧木的韧皮部紧密结合
2:嫁接、扦插和组织培养
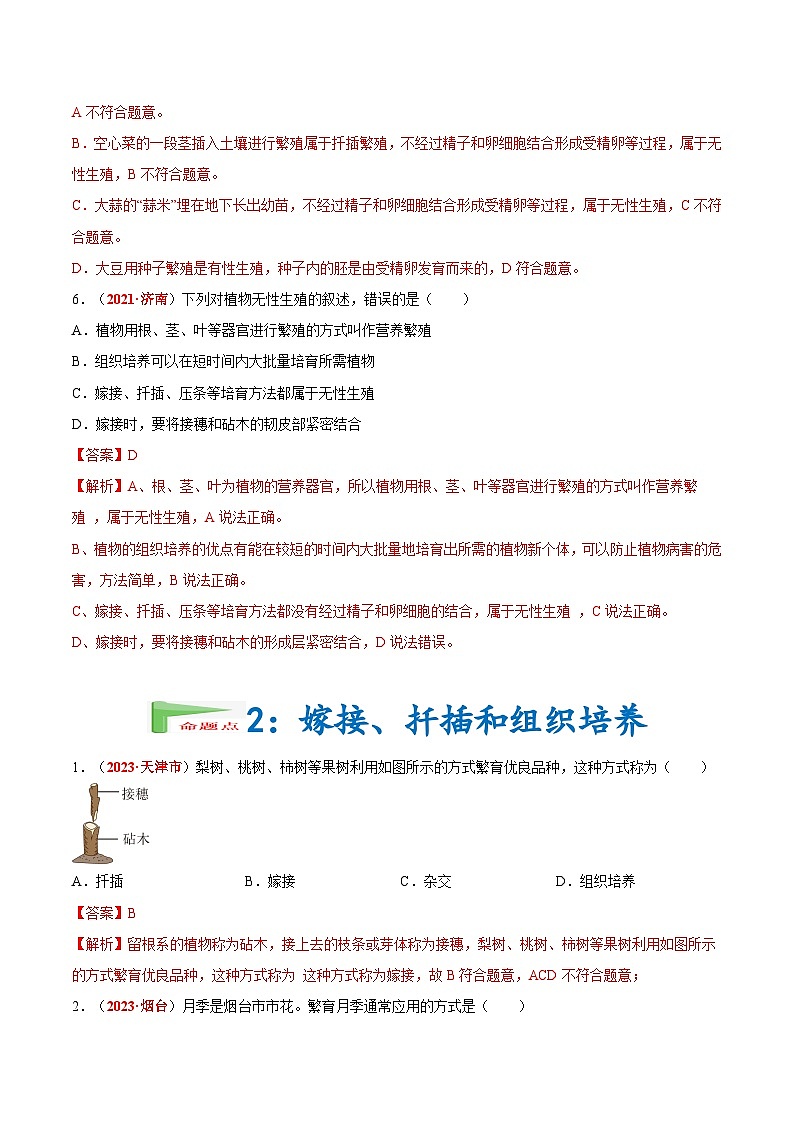
1.(2023·天津市)梨树、桃树、柿树等果树利用如图所示的方式繁育优良品种,这种方式称为( )
A.扦插B.嫁接C.杂交D.组织培养
2.(2023·烟台)月季是烟台市市花。繁育月季通常应用的方式是( )
A.扦插B.嫁接C.压条D.组织培养
3.(2023·重庆市)用葡萄枝条插入沙土来繁育葡萄苗的方法称为( )
A.嫁接B.扞插C.组织培养D.有性生殖
4.(2022·金昌)在植物园里,小王同学看到了一株开出三种颜色花朵的月季,培育这一新品种所采用的技术是( )
A.自花传粉B.扦插
C.嫁接D.植物组织培养
5.(2022·湘潭)农民在种植甘蔗时,把甘蔗砍成许多小段,一般每小段含两个芽,然后将其插在土壤中,获得新的甘蔗植株。这种繁殖方式是( )
A.扦插B.嫁接C.组织培养D.种子繁殖
6.(2022·菏泽)下列实例与采用的生物技术搭配错误的是( )
A.白酒的生产——发酵技术
B.“试管婴儿”的诞生——克隆技术
C.快速培育无病毒植株——植物的组织培养
D.将人的乳铁蛋白基因移到牛体内,从牛乳中获得人乳铁蛋白——转基因技术
7.(2021·潍坊)如图为胡萝卜的植物组织培养示意图,有关叙述正确的是( )
A.过程①中细胞核内的DNA要先复制再平均分配
B.过程②中只进行细胞分化不进行细胞分裂
C.甲中的细胞通过细胞膜内陷的方式进行分裂
D.乙中叶肉细胞的遗传物质与甲不一定相同
8.(2021·黔江)在进行嫁接时,要将砧木与接穗的形成层紧密结合,目的是:
A.让根部吸收的水分能运送到枝条上去
B.让枝条通过光合作用制造的养料运送到根部
C.保持接穗与砧木一般粗,利于观赏
D.利于两部分形成层细胞分裂出的新细胞愈合在一起
9.(2021·成都)剪取一段葡萄的枝条,插入湿润的泥土中,不久,枝条下部长出根,上部发芽,最
后长成一个新个体,这种繁殖方式属于( )
A.营养生殖B.出芽生殖C.分裂生殖D.孢子生殖
3:昆虫的生殖和发育
1.(2023·随州)悠悠文明史,漫漫丝绸路。小小的家蚕不仅同中华文明紧密相连,也促进了中外文化的交流。家蚕生殖发育的过程正确的是( )
A.卵→幼虫→蛹→成虫B.幼虫→卵→成虫→蛹
C.成虫→幼虫→卵→蛹D.蛹→幼虫→卵→成虫
2.(2023·陕西)①~④中,家蚕和蝗虫共有的发育阶段是( )
①受精卵②幼虫③蛹④成虫
A.②③④B.①③④C.①②④D.①②③
3.(2022·金昌)下列昆虫中,与家蚕生殖与发育过程不同的是( )
A.蝴蝶B.蟋蟀C.蜜蜂D.苍蝇
4.(2022·阜新)下列动物的个体发育过程属于不完全变态发育的是( )
A.菜粉蝶B.蝗虫C.青蛙D.家鸽
5.(2021·德州)下图表示菜粉蝶和蝼蛄的发育过程。下列叙述中错误的是( )。
A.甲和乙的发育都属于变态发育
B.甲图代表蝼蛄,它的一生要经历三个时期
C.甲和乙发育的不同之处是,甲多了一个③时期
D.乙为菜粉蝶,危害农作物的时期为图中的②时期
6.(2021·广州)“采得百花成蜜后,为谁辛苦为谁甜”是唐代诗人罗隐描写蜜蜂辛勤采蜜的诗句。下列关于蜜蜂的叙述,正确的是( )
A.蜜蜂属于脊椎动物
B.蜜蜂一般有1对翅,4对足
C.蜜蜂的发育过程属于完全变态发育
D.蜜蜂的发育过程经过卵、若虫和成虫三个时期
4:两栖类的生殖和发育
1.(2023·岳阳)青蛙和家鸽的繁殖过程都要经历的是( )
A.求偶B.交配C.孵卵D.育雏
2.(2023·广安)对下列词语所描述的现象分析错误的是( )
A.蜻蜓点水——觅食B.蛙鸣声声求偶
C.作茧自缚—化蛹D.金蝉脱壳——蜕皮
3.(2022·葫芦岛)下列选项中,关于青蛙生殖和发育的叙述正确的是( )
A.生殖可以离开水B.蝌蚪用肺呼吸
C.蝌蚪和成蛙形态相似D.体外受精
4.(2022·福建)“稻花香里说丰年,听取蛙声一片。”下列对蛙的相关叙述正确的是( )
A.发育起点是蝌蚪B.发育过程是变态发育
C.终生在水中生活D.受精方式是体内受精
5.(2021·陕西)“落日临池见蝌蚪,必知清夜有蛙鸣。”这一诗句描述了两柄动物的( )
A.生殖发育特点B.废物排出方式
C.消化吸收环境D.气体交换过程
6.(2021·滨州)如图是动物的变态发育过程示意图,相关描述错误的是( )
A.家蚕发育过程中不食不动的时期为b
B.完全变态的农业害虫危害最严重的时期为a
C.蝗虫的发育过程为d→a→c,属于不完全变态
D.两栖动物的发育过程为d→a→b→c,属于完全变态
【答案】D
5:鸟卵的结构
1.(2023·陕西) 2023年5月22日,据陕西新闻报道,我省朱鹮数量已超7000只。关于朱鹮生殖和发育的叙述,正确的是( )
A.卵黄是发育成朱鹮雏鸟的重要结构
B.胚盘可以保证朱鹮卵进行气体交换
C.朱鹮的生殖发育特征是胎生、哺乳
D.朱鹮具有求偶、交配和产卵等行为
2.(2023·成都)在实验课上,同学们观察了鸟卵的结构。下列关于鸟卵结构和功能的说法,错误的是 ( )。
A.卵壳和卵壳膜对鸟卵有保护作用
B.卵白和卵黄为雏鸟发育提供营养
C.胚盘是将来发育为雏鸟的重要结构
D.气室对雏鸟的发育没有任何作用
3.(2022·福建)图是鸟卵的结构示意图,①②分别是( )
A.胚盘、卵黄B.卵白、气室C.胚盘、气室D.卵白、卵壳
4.(2022·大庆)在鸡卵的结构中,对卵起保护作用,能减少水分丢失的是( )
A.卵黄和卵黄膜B.卵壳和卵壳膜
C.卵白和卵黄膜D.卵黄和卵白
5.(2021·徐州)某兴趣小组观察鸡的发育过程时,选择已受精的鸡卵(如图甲),在适宜条件下人工孵化出雏鸡(如图乙)。下列叙述错误的是( )
A.①和④为胚胎发育提供营养B.⑥为胚胎发育提供氧气
C.雏鸡是由③发育而成的D.该生殖过程为无性生殖
6.(2021·泰安)下图是四种生物的生殖结构示意图。有关叙述错误的是( )
A.1是卵细胞,它与来自花粉管中的两个精子结合成受精卵
B.2是孢子,在适宜的环境条件下,能发育成新个体
C.3是胚盘,内含细胞核,是将来发育成雏鸟的重要结构
D.4是胎盘,它是胎儿与母体之间进行物质交换的器官
6:鸟类的生殖和发育
1.(2023·永州)下列是生物生殖和发育的有关示意图,对其分析正确的是( )
A.图丁中卵白是早期胚胎发育的部位
B.图甲所示的繁殖方式称为出芽生殖
C.图丙所示生物的生殖特点是体内受精
D.图乙所示的生殖与发育过程为完全变态发育
2.(2023·连云港)生物通过生殖和发育,使得生命在生物圈中世代相续。下列相关叙述正确的是( )
A.扞插、嫁接和压条培育果树等属于植物的有性生殖
B.雌雄蛙抱对完成体内受精有利于提高青蛙的受精率
C.鸟卵的胎盘内有细胞核,是鸟进行胚胎发育的部位
D.人的新个体开始于精子与卵细胞融合形成的受精卵
3.(2022·张家界)如图是生殖发育有关的示意图,下列说法错误的是( )
A.甲图昆虫的发育方式是完全变态发育
B.乙为受精鸡卵结构图,结构a胚盘将来可以发育成雏鸡
C.丙图中表示胎儿和母体进行物质交换的结构为①
D.丁图嫁接为有性生殖
4.(2022·海南)生命的延续依赖生物的生殖和发育,下列叙述正确的是( )
A.图一中的1是果实
B.图二中胎儿通过bc从母体获得所需要的营养物质和氧
C.图三中的②将来可发育成雏鸟
D.图四表示昆虫的发育过程,若乙为家蚕的幼虫,则丁为蛹
5.(2021·娄底)生物兴趣小组对几种生物的生殖和发育进行观察、研究和实践,你认为他们的观点或结论不科学的是( )
A.图甲所示扦插属于无性生殖
B.图乙嫁接成活的关键是a接穗和b砧木的形成层紧密结合
C.图丙为鸟卵的结构,其中6 是胚胎发育的部位
D.图丁中胎儿通过2、3从母体获得所需要的营养物质和氧
6.(2021·四川)“几处早莺争暖树,谁家新燕啄春泥.”这句唐诗描写了鸟的什么繁殖行为?( )
A.求偶B.交配C.筑巢D.孵卵
综合测试之实验探究题
1.(2023·新疆维吾尔自治区)某生物兴趣小组在网上看到“食醋能促进月季扞插枝条生根”的说法。为验证其真实性,设计了如下实验:
(1)该兴趣小组作出的假设是 。
(2)该实验的变量是 ;设置甲组的目的是 。
(3)上述实验将生根数取平均值作为实验结果的目的是 ,增加可信度。
(4)同学们对该实验结果并不满意,咨询园艺师后得知生根粉能促进月季扞插枝条生根。他们又进一步实验,测定了不同浓度生根粉溶液对月季扞插枝条生根数的影响,记录数据并绘制曲线图。据右图可知,不同浓度生根粉溶液对月季扞插枝条生根数的影响不同,其中促进生根效果最好的浓度是____ml/L,若浓度过高则会抑制其生根。
A.0B.10-10C.10-8D.10-5
2.(2022·大连)生物通过生殖和发育,使得生命在生物圈中世代相续,生生不息。请分析回答下列问题。
(1)在生产实践中,人们经常利用植物的无性生殖来栽培农作物和园林植物。例如,蟹爪兰接在仙人掌上会成活,这种繁殖方式称为 (填“扦插”或“嫁接”)。
(2)鸟类的生殖方式是有性生殖。鸟卵的卵黄表面有一盘状的小白点,称为 ,是将来发育成雏鸟的重要结构。
(3)家蚕的发育要经过受精卵、幼虫、蛹和成虫四个时期,这样的变态发育过程称为 。
(4)某生物小组同学在开展课外实践活动“饲养家蚕并观察其生殖和发育过程”时,探究了温度对蚕卵孵化的影响。请完善下列实验方案:
材料用具:同种、同批、大小相似的蚕卵180枚(家蚕品种为华康2号),大小合适的纸盒若干等。
方法步骤:
① 。
② 。
③每天同一时间观察记录蚕卵孵化数量。
④计算不同温度下蚕卵孵化所需的平均时间。统计结果如下表所示:
实验结论: 。
3.(2022·潍坊)“梁上有双燕,翩翩雄与雌……青虫不易捕,黄口无饱期……须臾十来往,犹恐巢中饥。”唐代诗人白居易这脍炙人口的诗句,反映了生物繁衍后代的景象。无论动物、植物还是微生物都具有产生后代的能力,在生生不息的繁衍过程中,物种的遗传信息代代相传,从而实现了物种的延续。
(1)生物的生殖方式包括有性生殖和无性生殖,其根本区别是有无 的结合;病毒、细菌等微生物是以 的方式进行增殖的;科学家赫尔希和蔡斯的实验说明噬菌体在细菌内的增殖是在噬菌体DNA的作用下完成的,该实验证明了 。
(2)“种瓜得瓜,种豆得豆。”西瓜的个体发育是从 开始的,西瓜栽培过程中,常使用嫁接的方法来提高品质。某生物兴趣小组做了如下嫁接实验:接穗为瓜瓤红色,基因组成为Aa;砧木为瓜瓤黄色,基因组成为aa。嫁接成活后,用接穗自花传粉,西瓜成熟后,其瓜瓤颜色是 ,种子内胚芽的基因组成是 。
(3)若用秋水仙素(一种化学试剂)处理西瓜的幼苗,使细胞内的染色体数目加倍,长成后的西
瓜茎秆粗壮,叶片和果实都比较大,你认为这种变异能遗传吗,并闸释你的理由 。
(4)不同的动物具有不同的生殖和发育方式,其中鸟类生殖和发育的突出特点是 。虎皮鹦鹉羽毛的颜色黄绿色和天蓝色是一对相对性状(基因用B、b表示),现用虎皮鹦鹉分组进行杂交,结果如下表所示。
①根据表中 组的遗传结果可判断出天蓝色是隐性性状。甲组子代的基因组成是 。
②若乙组的子代为3只天蓝色虎皮鹦鹉和1只黄绿色虎皮鹦鹉,即天蓝色与黄绿色的比例为3∶1,请解释该比例产生的原因是 。
4.(2021·萍乡)塑料中的聚苯乙烯在自然界中很难降解,有报道称“黄粉虫幼虫能分解聚苯乙烯”,
某科技活动小组对此开展了相关实验,据资料介绍黄粉虫幼虫喜食麦麸子。据表回答:
(1)实验设置如表所示,提出的问题为 ?
(2)实验中设置甲组的目的是起 作用。
(3)若乙组实验结果为 ,可以得出黄粉虫幼虫能分解聚苯乙烯。
(4)结合实际生活经验,废弃的塑料尺(含聚苯乙烯)在垃圾分类中属于 。
(5)黄粉虫发育经过受精卵、幼虫、蛹、成虫四个时期,这样的变态发育过程称为
综合测试之综合题
1.(2022·安徽)青蛙是农田有害昆虫的天敌,是庄稼的卫士,其发育过程如下图所示,请回答下列问题。
(1)繁殖季节,雌雄蛙抱对,产到水中的卵和精子结合成受精卵,蝌蚪有尾,用鳃呼吸,只能生活在水中,成蛙有四肢,鳃和尾都消失,用肺呼吸,能在陆地上生活。说明青蛙的发育方式是 ,青蛙的生殖和发育主要是在 中完成的。
(2)青蛙的皮肤细胞、骨骼肌细胞和神经细胞的形态结构及生理功能不同,是其发育过程中 的结果。
(3)像青蛙这样的生殖方式,后代获得了双亲DNA分子携带的 ,具有双亲的遗传
特性。
(4)保护青蛙,可减轻庄稼的虫害,减少因杀虫而施用 造成的污染。
2.(2021·德州)月季被称为花中皇后,又称月月红,蔷薇目,蔷薇科,蔷薇属。常绿,半常绿低矮灌木,四季开花﹐一般为红色或粉色,偶有白色和黄色﹐可作为观赏植物,也可作为药用植物,亦称月季花。树状月季,又称月季树,是由一个直立树干通过园艺手段生产出来的一种新型月季类型,增强了观赏效果,这也体现了生物技术改变人们的生活。植物的枝芽具备发育成枝条的结构基础(如图一),我们通常以蔷薇作砧木、月季为接穗采用芽接法,进行繁殖(如图二)。请据图回答:
(1)图一中,[①] 属于分生组织,可以分裂产生芽的其他结构。
(2)[ ] 将来发育成茎,[ ] 将来发育成叶,可以说,枝芽就是尚未发育的 。
(3)图二中嫁接成活的关键是接穗和砧木的 紧密结合。
(4)树状月季的花冠比一般花卉离地面远,不容易感染土壤病虫害;树干取材于蔷薇,根系发达、生命力极强。与普通月季相比,月季树对环境的适应性 。
(5)植物体的内部结构、遗传和生理特性越相似,嫁接越容易成功。从生物进化角度来分析,人们选用蔷薇来嫁接月季的依据是二者 。
3.(2021·太原)生物的生殖和发育
生殖发育是生物的共同特征。下图一为植物嫁接示意图,图二、三、四分别为家蚕、蝗虫、青蛙的生殖发育示意图,请据图及所学知识回答问题:([]中填图中序号)
(1)图一所示的嫁接过程中,确保①成活的关键是使①和②的 紧密结合。若将②黑枣树作为砧木,将①柿树的枝条作为 ,将来这个枝条上所结柿子是否具有黑枣的味道?
(2)图二所示家蚕的幼体[ ]与成体[ ]在形态结构和生活习性上差异很大,这种发育过程称为 。为提高蚕丝产量,应在家蚕发育的 阶段满足食物供应。与蝗虫相比,家蚕特有的发育阶段是[ ] 。
(3)图三所示蝗虫的发育过程包括① →② →成虫。
(4)在图四所示的青蛙生殖发育过程中,由① 发育成的蝌蚪用 呼吸,只能生活在水中,而成蛙的主要呼吸器官是 ,可以在陆地生活。青蛙的 等行为有利于其繁衍后代。
(5)与图一相比,图二、三、四所示生物生殖方式的特点有 、
等。
4.(2021·黄冈)生物界有许多奇妙的现象值得我们去探索。某校生物兴趣小组同学选取了多种生物,对这些生物和其发育的有关知识进行了探索。请据图回答问题:
(1)甲图中M表示的发育方式为 ,这三种生物中属于体外受精的是 。
(2)乙图中胚胎发育的营养由 供给;丙图中胎儿发育所需的营养物质通过 从母体获得。
(3)丙图中胎儿的父母都是双眼皮,而出生后的小孩是单眼皮。若该小孩的父母准备再生一个孩子,则该孩子表现为单眼皮的概率为 %。
(4)丁图是植物的嫁接示意图,像这种不经过两性生殖细胞的结合,由母体直接产生新个体的生殖方式为 。
综合测试之读图理解题
1.(2023·江西)某兴趣小组在老师的指导下开展了种桑养蚕的综合实践活动。请回答下列问题。
活动一:扦插桑枝,繁殖桑树。
活动二:饲养家蚕,观察家蚕的生殖和发育过程。
活动三:查阅资料,了解“桑基鱼塘”(图3)生态农业模式。
(1)图1中扦插茎段的两种处理方式,更有利于茎段成活的是 (填序号)。
(2)家蚕的发育过程如图2所示,这种发育过程称为 发育。家蚕幼虫阶段有蜕皮现象,因为“皮”会限制家蚕的发育和长大,蜕下的“皮”是 。
(3)从组成成分上看,桑树是“桑基鱼塘”这一生态系统中的 。
(4)图3中桑叶养蚕、蚕粪喂鱼、塘泥肥桑都需要人工管理。其中混有鱼排泄物的塘泥能给桑树的生长提供多种 。若人工管理不善,该生态系统难以维持稳定,这说明该生态系统的 能力较弱。
2.(2023·新疆维吾尔自治区)库尔勒香梨皮薄肉细、味甜多汁,被誉为“梨中珍品”。香梨果园中常见的香梨优斑螺的幼虫既蛀树干又蛀果实,造成香梨的品质与产量下降。
(1)甲图①可由乙图④中的 发育而来。
(2)丙图⑦细胞中的 能将光能转化成 并储存在有机物中。若⑧处是果农改良品种进行嫁接的痕迹,成功的关键是 。
(3)丁图为香梨优斑螟不同发育时期示意图,其发育过程为 (用数字及箭头表示),属于 变态发育。
(4)防治香梨优斑螟的最佳时期是 (填序号)。在防治过程中,如果使用化学农药,会杀死蜜蜂等昆虫,影响 和受精,导致香梨结果率降低;同时,有毒物质可能会沿着 进入人体并在体内积累,影响人类健康。
3.(2022·东营)丹顶鹤因头顶有红色肉冠而得名,在中国文化中象征吉祥、长寿,是国家一级保护动物。每年春秋季节丹顶鹤在黄河三角洲湿地迁徙停歇,近年来也有部分丹顶鹤永远留在了黄河口,成为留鸟,甚至在工作人员的悉心照料下开始了人工繁育。截至去年,人工繁育的丹顶鹤已经达到31只。
(1)在翅碱蓬滩涂和芦苇滩涂,常常见到优雅的丹顶鹤闲情漫步、悠然觅食(图1)。与翅碱蓬和芦苇相比,丹顶鹤在结构层次上的主要区别是 。
(2)镜检分析发现,黄河三角洲湿地丹顶鹤粪样中有螃蟹、鱼类和贝类等残体。其中,螃蟹残体占比最多,由此推测,螃蟹是丹顶鹤的主要食物来源。在动物分类上,螃蟹属于节肢动物,其主要特征为 ;贝类柔软的身体表面有 。
(3)每年春季2月下旬到3月初,越冬的丹顶鹤开始了一年一度的北迁之旅。一路沿线飞行2000多公里,最后抵达黑龙江、俄罗斯等地。丹顶鹤随季节有规律的迁徙行为,是由 决定的。飞行时,丹顶鹤通过鸟类特有的呼吸方式 来获得充足的氧气。
(4)3月中下旬,留在湿地内的丹顶鹤进入繁殖季节,交配产卵,孵育后代。图2为丹顶鹤受精卵的模式图。其外形一端钝圆,一端稍尖,这是鸟类在长期进化过程中形成的,这样的形态有何意义? 。图2中能发育成雏鸟的结构是[ ] ;为胚胎发育提供营养物质的是 (填图中序号)。
(5)人工繁育能有效提高丹顶鹤种群数量,但保护生物多样性的根本措施是保护生物的 。
(6)“松鹤延年”(图3)寓意健康长寿、祥和顺安,历来为人们所赞赏。但从生物学角度来说,“松鹤延年图”是否科学?请写出你的观点并说明理由 。
4.(2022·徐州)种质库是用来保存种质资源(如种子、花药等)的设施,为农业生产培育新品种提供了保障。如图是小麦育种过程示意图。请回答下列问题。
(1)种质库中的每一份资源都有独特的性状,这是由 控制的。
(2)种质库利用低温环境降低种子的 (填生理作用),实现长期保存。这些种子在适宜的外界条件下均可以萌发,说明种子的 (填序号)始终保持活性。
(3)科学家用种质库中保存的小麦花药进行组织培养,得到纯种抗倒伏植株B,这种生殖方式于 生殖。
(4)易患条锈病基因T对抗条锈病基因t为显性。科学家发现B植株易患条锈病(TT),如果用B
植株和抗条锈病A植株进行杂交,获得C植株。再用C植株自交(如图),获得的种子中胚的基因组成有 。
5.(2021·资阳)精准扶贫是资阳市新农村建设的重要任务,该项工作开展以来,我市因地制宜成功建成多个沃柑生产基地,开展休闲采摘,带动旅游观光农业的发展,有效地促进了农民增收。农业生产中大多选用香橙、红橘等做砧木进行沃柑的嫁接培育。沃柑在生长过程中常受到橘小实蝇的危害。请据图回答问题
(1)图一所示的繁殖方式属于 ,成功的关键是使①和②的形成层紧密结
合。
(2)橘小实蝇蛹的颜色由对基因(A、 a)控制。为研究桔小实蝇蛹色的遗传规律,进行了杂交实验,结果如下表:
(注:F1表示第1组杂交的子代;×表示杂交)
橘小实蝇蛹的白色与褐色是一对相对性状。由数据可知隐性性状是 (选填“白色”或“褐色" )。白蛹橘小实蝇的基因组成是 。 图二所示的橘小实蝇的发育顺序是 (用图二中的数字和箭头表示)。
(3)进入夏季,温度升高,光照增强,却出现减产现象。请你根据所学相关知识,帮农民伯伯提出一条在农业生产上提高沃柑产量的建议: 。
6.(2021·阜新)图一是桃花的基本结构图,图二是植物某生殖方式的部分图解,据图回答:
(1)图一中的 (填标号)和 (填标号)是花的主要结构。
(2)图二中的A为 ,图二所示的生殖方式为 生殖。
(3)胚珠里面的 与来自花粉管中的精子结合,形成受精卵的过程称为受精,受精完成后, 发育成种子。
组别
材料
处理
平均生根数(条)
甲组
剪取保留2个芽体、长15厘米、生长良好的月季枝条10枝,去除全部叶片
蒸馏水浸泡2小时
1.2
乙组
剪取保留2个芽体、长15厘米、生长良好的月季枝条10枝,去除全部叶片
1%食醋溶液浸泡2小时
2.3
温度
26℃
22℃
18℃
蚕卵孵化所需的平均时间(每天光照10小时,湿度控制在75%)
9.2天
12.1天
24天
组别
亲代Ⅰ
亲代Ⅱ
子代
甲
黄绿色
黄绿色
全部黄绿色
乙
黄绿色
黄绿色
黄绿色、天蓝色
丙
黄绿色
天蓝色
黄绿色、天蓝色
编号
实验材料
处理方法
实验结果
甲组
各取50只大小、长势均相同的黄粉虫幼虫
喂食适量的麦麸子
正常生长
乙组
喂食等量的聚苯乙烯
?
实验组别
亲代
子代
白色
褐色
1
白色褐色
0只
238只
2
F1褐色×F1褐色
92只
274只
【2024会考】初中生物 专题12 人体内物质的运输-练习(原卷+解析版): 这是一份【2024会考】初中生物 专题12 人体内物质的运输-练习(原卷+解析版),文件包含专题12人体内物质的运输习题精练全国通用原卷版docx、专题12人体内物质的运输习题精练全国通用解析版docx等2份试卷配套教学资源,其中试卷共34页, 欢迎下载使用。
【2024会考】初中生物 专题09 人的由来-练习(原卷+解析版): 这是一份【2024会考】初中生物 专题09 人的由来-练习(原卷+解析版),文件包含专题09人的由来习题精练全国通用原卷版docx、专题09人的由来习题精练全国通用解析版docx等2份试卷配套教学资源,其中试卷共27页, 欢迎下载使用。
【2024会考】初中生物专题09 人的由来(讲义)(原卷+解析版): 这是一份【2024会考】初中生物专题09 人的由来(讲义)(原卷+解析版),文件包含专题09人的由来讲义原卷版docx、专题09人的由来讲义解析版docx等2份试卷配套教学资源,其中试卷共22页, 欢迎下载使用。

