江西省抚州市金溪一中2023-2024年高一下学期第一次月考生物试卷(Word版附解析)
展开
这是一份江西省抚州市金溪一中2023-2024年高一下学期第一次月考生物试卷(Word版附解析),文件包含江西省抚州市金溪一中2023-2024年高一下学期第一次月考生物试题原卷版docx、江西省抚州市金溪一中2023-2024年高一下学期第一次月考生物试题解析版docx等2份试卷配套教学资源,其中试卷共26页, 欢迎下载使用。
一、单项选择题:(每小题2分,12小题,共24分)
1. 问天实验舱里的植物是在实验柜里培养的,实验柜里的人工光源可以为植物的生长源源不断地提供能量,植物之所以能够利用光能与其细胞内特定的物质和结构是密不可分的。下列关于“绿叶中色素的提取和分离”实验的叙述,正确的是( )
A. 用秋天枫树的红叶做实验,滤纸条上会出现红色的色素带
B. 需用体积分数为50%的乙醇溶液提取叶绿体中的光合色素
C. 若使用的叶片已发黄,则层析后滤纸条上可能缺少中间两条色素带
D 色素提取加入碳酸钙以防止色素被破坏,过滤时选用尼龙布效果更好
2. 为研究光照强度对移栽幼苗光合色素的影响,某同学用乙醇提取叶片中的色素,用石油醚进行纸层析,下图为层析后滤纸条的结果(I、II、Ⅲ、IV为色素条带)。下列叙述错误的是( )
A. 色素IV为黄绿色,其在无水乙醇中的溶解度最低,所以在滤纸条的最下方
B. 强光照导致了该植物叶绿素含量降低,类胡萝卜素含量增加,有利于该植物抵御强光照
C. 提取色素时,加入碳酸钙可防止研磨中色素被破坏,加入二氧化硅使研磨充分
D. 色素Ⅲ、IV吸收光谱的吸收峰值不同,这两种色素主要吸收蓝紫光和红光
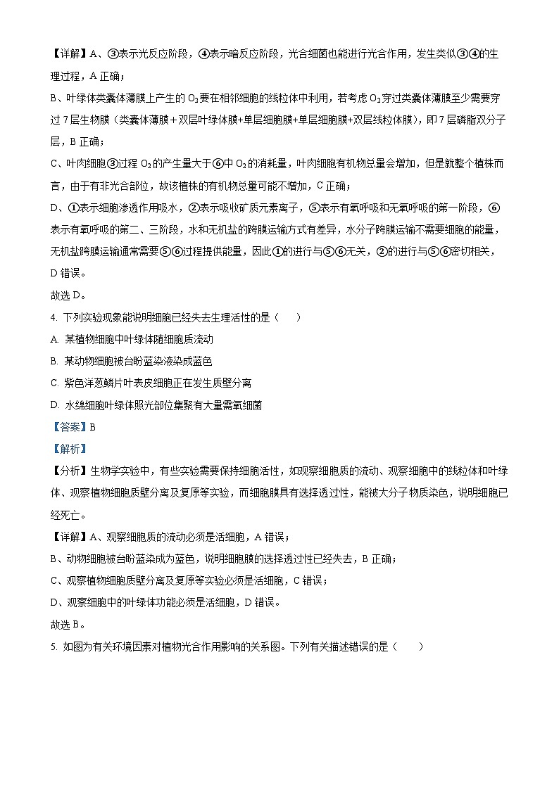
3. 下图①~⑦为某绿色植物细胞代谢相关生理过程。下列有关叙述错误的是( )
A. 光合细菌也能发生类似于③④的生理过程
B. ③过程产生的O2要在相邻细胞的⑥过程被利用,若考虑O2穿过类囊体薄膜,至少需要穿过7层磷脂双分子层
C. 叶肉细胞③过程O2的产生量大于⑥中O2的吸收量,则该植株的有机物总量可能不增加
D. ①②能否顺利进行与⑤⑥密切相关
4. 下列实验现象能说明细胞已经失去生理活性的是( )
A. 某植物细胞中叶绿体随细胞质流动
B. 某动物细胞被台盼蓝染液染成蓝色
C. 紫色洋葱鳞片叶表皮细胞正在发生质壁分离
D. 水绵细胞叶绿体照光部位集聚有大量需氧细菌
5. 如图为有关环境因素对植物光合作用影响的关系图。下列有关描述错误的是( )
A. 图1中,若光照强度适当增强,可使a点左移,b点右移
B. 图2中,若CO2浓度适当增大,可使a点左移,b点右移
C. 图3中,与b点相比,a点时叶绿体中C3含量相对较少
D. 图4中,当温度高于25℃时,光合作用单位时间内积累的有机物的量开始减少
6. 下列几种细胞在进行细胞分裂时,始终观察不到染色体的是( )
①大肠杆菌细胞 ②果蝇受精卵 ③洋葱根尖分生区细胞 ④蛙的红细胞
⑤酵母菌细胞 ⑥人的造血干细胞
A. ①④⑥B. ②③⑤C. ①④⑤D. ②④⑥
7. 下列有关植物细胞全能性的叙述,不正确的是( )
A. 植物细胞具有全能性的原因是细胞中含该物种全部的遗传信息
B. 一般来说,植物体内分化程度越高的体细胞,其全能性越高
C. 一粒玉米种子发育成完整植株的过程不能体现植物细胞全能性
D. 植物组织培养依据的原理是植物细胞的全能性
8. 现有6块未贴标签的三类细胞有丝分裂两个时期的装片,编号1~6,已知1、3号确定为同一类细胞,其他4块装片为另两类细胞。某同学在显微镜下观察的结果如下表,据此作出的判断正确的是( )
A. 1、3号分别为动物细胞有丝分裂前期与末期的装片
B. 5、2号分别为低等植物细胞有丝分裂前期与末期的装片
C. 4、6号分别为高等植物细胞有丝分裂前期与末期的装片
D. 4、2号分别为动物细胞有丝分裂前期与末期的装片
9. 细胞的分裂、分化、衰老和死亡都是生物界的正常现象。下列有关细胞生命历程的叙述正确的是( )
A. 造血干细胞能形成各种血细胞体现出其具有全能性
B. 随着细菌分裂次数增加,端粒不断缩短可能导致其衰老
C. 溶酶体可将受损或功能退化的细胞结构等降解后再利用
D. 老年人头发变白是因为衰老细胞中无酪氨酸酶,无法合成黑色素
10. 老鼠皮毛黄色(A)对灰色(a) 为显性,是由常染色体上的一对等位基因控制的。有一位遗传学家在实验中发现含显性基因(A) 的精子和含显性基因(A)的卵细胞不能结合。如果黄鼠与黄鼠(第一代)交配得到第二代,第二代老鼠自由交配一次得到第三代,那么在第三代中黄鼠的比例是( )
A. 1/2B. 4/9C. 5/9D. 1
11. 某种蛇体色遗传如图所示,基因B、b和T、t遵循自由组合定律,当两种色素都没有时表现为白色。选纯合的黑蛇与纯合的橘红蛇作为亲本进行杂交,下列有关叙述不正确的是( )
A. 亲本黑蛇和橘红蛇的基因型分别为BBTT、bbtt
B. F1的基因型全部为BbTt,均为花纹蛇
C. 让F1相互交配,后代花纹蛇中纯合子所占的比例为1/9
D. 让F1与杂合的橘红蛇交配,其后代出现白蛇的概率为1/8
12. 某植物的高茎(B)对矮茎(b)为显性,花粉粒长形(D)对花粉粒圆形(d)为显性,花粉粒非糯性(E)对花粉粒糯性(e)为显性,非糯性花粉遇碘变蓝黑色,糯性花粉遇碘变橙红色。现有品种甲(BBDDee)、乙(bbDDEE)、丙(BBddEE)和丁(bbddee),利用花粉鉴定法(检测F1花粉性状)验证自由组合定律,可选用的亲本组合有( )
A. 乙×丁和甲×丙B. 甲×丁和甲×丙
C. 丙×丁和甲×丙D. 乙×丙和甲×丙
二、多项选择题:本题共4小题,每小题4分,共16分。全部选对的得4分,选对但不全的得2分,有选错的得0分。
13. 下列相关说法中正确的是( )
A. 在用纸层析法分离叶绿体中色素的实验中,若发现色素带颜色过浅,可用增加划滤液细线的次数来增加颜色
B. 在探究光照强度对光合作用强度的影响实验中,可用5W的LED作为光源,利用光源与小烧杯的距离来调节光照强度
C. 在观察根尖成熟区组织细胞的有丝分裂实验中,需要用甲紫溶液或醋酸洋红液对染色体进行染色
D. 细胞体积越大,则其相对表面积越大,运输物质的效率越高
14. 下图为有关细胞分裂的概念图,下列说法不正确的是( )
A. ②过程有利于维持亲子代细胞遗传物质的稳定性
B. ①的过程中无纺锤体和染色体出现,不发生DNA复制
C. 蛙的红细胞能通过①方式增殖,人的成熟红细胞能通过②方式增殖
D. ③过程中也具有细胞周期,精原细胞以③的方式增殖
15. 如图为细胞的生命历程示意图,其中甲~庚表示相关生理过程。下列不正确的是( )
A. 乙过程中细胞分化都改变了细胞的遗传信息
B. 甲过程是基因选择性表达的结果
C. 丙过程与基因表达有关,只发生在胚胎发育过程中
D. 己过程中细胞内水分减少,细胞核体积变大
16. 果蝇灰身(B)对黑身(b)为显性,现将纯种灰身果蝇与黑身果蝇杂交,产生的F1再自交产生F2,下列分析正确的是( )
A. 若将F2中所有黑身果蝇除去,让灰身果蝇自由交配,产生F3,则F3中灰身与黑身果蝇的比例是8∶1
B. 若将F2中所有黑身果蝇除去,让遗传因子组成相同的灰身果蝇进行交配,则F3中灰身与黑身的比例是5∶1
C. 若F2中黑身果蝇不除去,让果蝇进行自由交配,则F3中灰身与黑身的比例是3∶1
D. 若F2中黑身果蝇不除去,让遗传因子组成相同的果蝇进行交配,则F3中灰身与黑身的比例是8∶5
三、非选择题:本题共5小题,共60分。
17. 遗传中很多时候有些比值因各种因素而发生变化,请回答
(1)某花的颜色为常染色体遗传,花色有红花和白花,有两白花杂交,F1全为红花,F1自交,F2红花∶白花=9∶7,该花色受_____对等位基因的控制,解释F2中红花与白花比例为9∶7的原因_____。
(2)小鼠中黄毛(A)对灰毛(a)为显性,短尾(B)对长尾(b)为显性,但AA或BB会使个体死亡,请问黄毛短尾鼠的基因型是_____,如果两只黄毛短尾鼠杂交,其后代的表现型及比例为_____。
(3)人的ABO血型由3个基因决定,分别为IA、IB、i,但每个人只能有其中的2个基因,IA和IB为共显性(即无显隐性关系),IA和IB都对i为显性。IAIA、IAi为A型,IBIB、IBi为B型,IAIB为AB型,ii为O型。但有一种人被称为“孟买型”,当体内无H基因时即使有IA与IB基因也只表现O型。已知所有基因在常染色体上。一对基因型为HhIAi和HhIBi的夫妇,所生孩子血型及比例 _____,O型血的孩子基因型有_____种。
(4)人类皮肤中黑色素的多少由两对独立遗传的基因(A、a和B、b)所控制;基因A和B可以使黑色素量增加,两者增加的量相等,并可以累加。若一纯种黑人与一纯种白人婚配,F1肤色为中间色;若F1与同基因型的异性婚配,F2表现型的比例为_____。
18. 油菜花色品种多样,科研人员用油菜的纯合白花和纯合黄花两个品种进行花色杂交实验,实验过程如下图所示。请回答下列问题:
(1)油菜具有两性花。为保证油菜杂交过程顺利进行,需要先对母本进行__________处理。为防止传粉昆虫对实验造成干扰,在完成杂交授粉后还需对___________(填“ 母本”或“父本”进行___________处理。
(2)若已知油菜的白花和黄花受一对等位基因控制。正反交实验中F1油菜花色却都为乳白花,由此可推断该乳白花是_____。 (填“ 杂合子”“纯合子”或“杂合子和纯合子”)
(3)请设计实验对第(2)问的推断做出验证。
①选用花色为__________的品种进行______________(填“杂交”或“自交”)。
②统计后代中花色的数量及比例。
③结果分析:
若子代中______________,则第(2)题推测成立;
若子代中未出现上述结果,则第(2)题推测不成立。
19. 为了解大棚种植中不同颜色的透光膜对植株光合作用和生长发育的影响,研究人员将长势一致、处于生长发育期的棉花植株放在3种不同透光膜下,用自然光连续处理13h,测得数据如下表:
(注:硝酸还原酶活力增强有利于植物对氮的利用)
(1)棉花叶的叶绿素主要存在于________上,常采用_______(化学试剂)提取光合色素,原理是_____;若将收集到的色素滤液置于适当光照下5min,试管内是否有氧气释放?_______(填“是”或“否”),原因是________。
(2)结合表中信息分析,测定棉花叶净光合速率的检测指标是________,导致四组棉花叶净光合速率不同的光照因素是_______。
(3)净光合速率与硝酸还原酶活力呈正相关,可能是其能促进光反应产物________的合成,原因是______。
20. 甲图表示某植物细胞分裂过程中染色体的形态变化,乙图表示该细胞有丝分裂各阶段一个细胞核中DNA含量的变化,丙图为该植物根尖的结构示意图。请据图回答下列问题:
(1)染色体的主要成分是________,①→②过程发生在乙图的________(填字母)阶段。
(2)分析乙图中DNA含量的变化,可推知乙图中b阶段的细胞中有染色体____________条。
(3)用洋葱根尖观察细胞有丝分裂时,制作临时装片的操作步骤:__________→漂洗→______→制片。应选择丙图中的______________(填序号)区域的细胞进行观察。
(4)在观察细胞有丝分裂的实验中,我们发现即使操作正确,也难以看到很多处于分裂期的细胞,主要原因是____________________。
(5)将植物细胞利用组织培养技术培育为新个体的过程体现了______________________。
21. 某科研小组研究雌激素影响小鼠子宫内膜上皮细胞增殖的机制。已知有一种细胞周期蛋白,简称P蛋白,可调节子宫内膜上皮细胞的增殖。
作出假设:雌激素可能通过调控P蛋白的合成来影响这些细胞的增殖。并设计了相应的实验方案。请依据实验提示完善实验步骤。
实验材料:M细胞(不能合成P蛋白,其他生理功能不变的小鼠子宫内膜上皮细胞),N细胞(正常的小鼠子宫内膜上皮细胞),雌激素溶液及实验所需其他材料。
(1)主要实验步骤:
第一步:取培养瓶甲添加一定数量的M细胞作为甲组,取培养瓶乙添加______作为乙组。
第二步:再向甲、乙培养瓶中加入__________。
第三步:在相同且适宜的条件下培养一段时间。
第四步:检测甲、乙两组的增殖细胞数目比例并分析实验结果。
(2)预测实验结果:
①如果_______,说明雌激素通过调控P蛋白合成来影响细胞的增殖。
②如果________,说明雌激素对小鼠子宫内膜上皮细胞增殖的作用与P蛋白无关。编号
观察结果
1与5
中心粒发出星射线,染色体散乱排列
2
细胞中部凹陷
3与6
细胞中部形成了细胞板
4
细胞两极发出纺锤丝,染色体散乱排列
处理
占自然光强的百分比
叶绿素相对含量(SPAD值)
净光合速率
(μmlCO2·m-2·s-1)
硝酸还原酶活力
(U/mg)
无遮光处理(A组)
100%
42.6
24.8
275.3
蓝色透光膜(B组)
34.4%
42.0
10.8
46.2
红色透光膜(C组)
29.5%
41.7
11.4
53.6
黄色透光膜(D组)
72.1%
43.6
13.4
56.9
相关试卷
这是一份江西省抚州市金溪一中2023-2024年高一下学期第一次月考生物试卷(Word版附解析),文件包含第一次月考试卷pdf、生物答案docx等2份试卷配套教学资源,其中试卷共10页, 欢迎下载使用。
这是一份2022-2023学年江西省抚州市金溪县一中高二上学期第一次月考生物试题含解析,共28页。试卷主要包含了单选题,多选题,综合题等内容,欢迎下载使用。
这是一份江西省抚州市金溪县一中2021-2022学年高一下学期第一次月考生物试题含解析,共33页。试卷主要包含了单选题,多选题,综合题,实验题等内容,欢迎下载使用。

