【2024会考】初中生物 专题10 人体的营养-练习(原卷+解析版)
展开一、选择题
1.将一粒花生放入火中点燃,燃烧掉的物质和剩下的物质分别是( )
A.都是有机物
B.都是无机盐
C.燃烧掉的物质是有机物,剩下的物质是无机盐
D.燃烧掉的物质是无机盐,剩下的物质是有机物
2.下列说法中不正确的是( )
A.咽是食物和气体的共同通道
B.心脏的四个腔中,肌肉最发达的是左心房
C.肾小球两端的血管分别为入球小动脉和出球小动脉
D.小肠内壁有环形皱襞和小肠绒毛,有利于物质吸收
3. 2023年5月10日,“太空快递小哥”天舟六号货运飞船发射圆满成功。快递中包括约70公斤新鲜水果,将保障中国空间站上航天员的营养需求。下列有关叙述错误的是( )
A.水果中的维生素C能有效预防坏血病
B.水果中的部分糖类能为人体提供能量
C.水果中没有脂肪和蛋白质这两种物质
D.水果中的无机盐主要在小肠处吸收
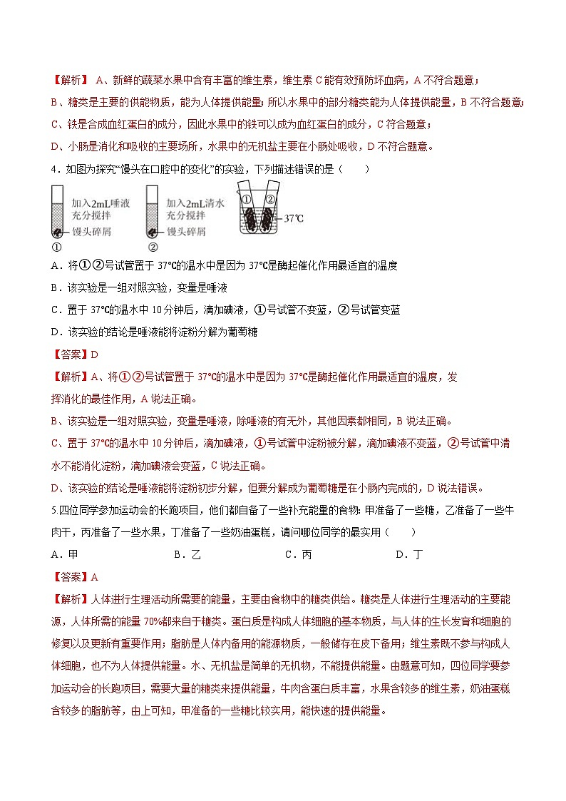
4.如图为探究“馒头在口腔中的变化”的实验,下列描述错误的是( )
A.将①②号试管置于37℃的温水中是因为37℃是酶起催化作用最适宜的温度
B.该实验是一组对照实验,变量是唾液
C.置于37℃的温水中10分钟后,滴加碘液,①号试管不变蓝,②号试管变蓝
D.该实验的结论是唾液能将淀粉分解为葡萄糖
5.四位同学参加运动会的长跑项目,他们都自备了一些补充能量的食物:甲准备了一些糖,乙准备了一些牛肉干,丙准备了一些水果,丁准备了一些奶油蛋糕,请问哪位同学的最实用( )
A.甲B.乙C.丙D.丁
6.维生素是一类重要的营养物质。人体对维生素的需要量最少,但它们对维护身体健康,促进生长发育和调节生命活动具有重要作用。如果人体内缺乏维生素C,可能会( )
A.出现脚气病B.出现佝偻病C.出现夜盲症D.出现坏血病
7.我们每天所摄取的食物中必须含有身体所必需的各种营养物质。下列叙述错误的是( )
A.蛋白质是建造机体的重要原料但不能供能
B.糖类是机体进行生命活动的主要能源物质
C.机体内贮存的脂肪是重要的备用能源物质
D.幼年时期若机体缺钙易导致儿童患佝偻病
8.维生素和无机盐在人体中需要量虽然很少,却起着重要的调节人体各项生理活动的作用.下面所列物质与缺乏症,不相符的是( )
A.AB.BC.CD.D
9.许多古书记载了我国古代劳动人民的智慧,下列记载与食品安全无关的是(( )
A.《金匮要略》记载了杏仁生吃会伤人
B.《黄帝内经》记载了冬天运动要等太阳出来
C.《千金要方》中指出肉类应煮熟再食用
D.《礼记•丧大记》中描述直接用手抓食物前要洗手
10. 3岁以下幼儿咽部发育未成熟,吸食果冻易被堵住气管,果冻块进入气管的路径是( )
A.口→咽→喉→气管B.鼻→咽→喉→气管
C.口→咽→食道→气管D.鼻→口→咽→气管
11.下列病症与其病因的对应关系,正确的是( )
A.脚气病——缺少维生素AB.坏血病——缺少维生素C
C.地方性甲状腺肿——缺少铁D.夜盲症——缺少维生素D
12.如图表示人体内营养物质消化和吸收的部分过程。下列分析正确的是( )
A.若①为肠腺,则②中含有蛋白酶
B.若②为胆汁,则①是胆囊
C.若①为胰腺,则②为胰岛素
D.若④为毛细血管,则③可能为蛋白质
13.据《燕京风俗录》记载,豆汁距今已有一千多年历史,是北京传统小吃。它是绿豆经发酵制成的,主要营养成分如下表。下列说法不正确的是( )
A.豆汁中含量最多的是水,水是构成人体细胞的主要成分
B.豆汁中的糖类是人体生命活动主要的供能物质
C.豆汁中蛋白质的含量最多,青少年发育期可以多食用
D.适量搭配主食、动物蛋白和新鲜蔬菜营养更均衡
14.医生建议小王每周要安排两到三餐食用海带、紫菜,这样的医嘱要小王补充的无机盐是( )
A.碘B.锌C.钙D.铁
15.如今物流非常发达,内陆地区的居民很容易吃到海带、紫菜以及其他海味等富含碘的食物,市场上不再只有加碘盐,还推出了不加碘食盐。碘的摄入量过多或者不足都会导致____功能异常。( )
A.垂体B.甲状腺C.肾上腺D.胸腺
16.下列图形中,属于人体消化系统的是( )
A.B.
C.D.
17.下图模拟某营养物质在口腔的消化过程.报据图判断①②③三种物质分别是( )
A.淀粉、淀粉酶、麦芽糖B.淀粉、葡萄糖醇、葡萄糖
C.蛋白质、蛋白酶、氨基酸D.脂肪、胆汁、甘油和脂肪酸
18.小肠是消化和吸收的主要场所,下列与小肠的吸收功能无关的是( )
A.小肠的长度一般为5~6米长
B.小肠内表面有环形皱襞和小肠绒毛
C.肠腺分泌的肠液中含有多种消化酶
D.小肠绒毛壁只由一层上皮细胞构成
19.下列四组营养物质中,均能被人体小肠直接吸收的是( )
A.葡萄糖、无机盐、维生素B.脂肪、水、维生素
C.淀粉、维生素、氨基酸D.无机盐、葡萄糖、蛋白质
20.东东的妈妈消化不良,医生为她开了“复合多酶片”服用。在阅读药品说明书时,东东看到:每片含脂肪酶3.3mg,淀粉酶5.6mg,蛋白酶10mg。该药品的作用与哪个消化腺分泌的液体接近( )
A.唾液腺B.胃腺C.肝脏D.胰腺
21.很多青少年对膳食纤维的摄入不足,这会影响身体健康。对于膳食纤维的作用,下列认识不正确的是( )
A.有利于预防糖尿病,维持正常体重
B.膳食纤维为人体生命活动提供能量
C.膳食纤维能够促进胃肠的蠕动和排空
D.有利于降低人体内过高的血脂血糖
22.盼盼午餐吃了一份牛排,下列各项中,与牛排的主要营养物质被吸收无直接关系的是( )
A.小肠绒毛内有丰富的毛细血管
B.小肠内有肠腺,可以分泌肠液
C.小肠较长,有5~6米
D.小肠内表面有许多环形皱襞和小肠绒毛
23.如图是四种食物中营养成分相对含量示意图,小林患有贫血症,多食用以下哪种食物有利于补血?( )
A.B.
C.D.
24.图中的曲线分别表示淀粉、蛋白质、脂肪在消化道中被消化的程度,下列有关叙述不正确的是( )
A.曲线Ⅰ代表淀粉的消化
B.a、d代表的器官分别是口腔和小肠
C.蛋白质消化的起始部位是b
D.脂肪最终被消化成甘油和脂肪酸
25.“每天一杯奶,强壮中国人”。喝牛奶能获得优质蛋白和钙,有利于青少年的生长发育。如图为人体消化系统局部结构示意图。下列叙述正确的是( )
A.牛奶中的蛋白质是建造和修复身体的重要原料
B.牛奶中的蛋白质在丙中被彻底分解
C.甲分泌的消化液中含有消化蛋白质的酶
D.牛奶对人体有益,可以替代水,多多益善
二、读图理解题
26.下图是人体消化系统的组成示意图,请据图回答问题:
(1)填出图中标号所指结构名称:② ;③ 。
(2)图中标号①口腔里面有 、舌和唾液腺导管的开口。
(3)人体最大的消化腺是 ,能够分泌的 储藏在胆囊中。然后经导管流入十二指肠。
(4)图中标号⑤的名称是 ,它里面有多种消化液,是人体吸收营养物质的主要器官。
27.蓝蓝没吃早餐就去上学,课堂上出现头晕、乏力等现象,吃下一块糖后,情况很快好转。午餐蓝蓝吃下一个肉粽和一碗牛肉羹后,感慨地说:“再也不能不吃早餐了!”请分析:
(1)蓝蓝吃糖后情况好转,是因为葡萄糖能为蓝蓝提供 ,供生命活动需要。
(2)蓝蓝午餐吃肉粽和牛肉羹,从合理膳食的角度看,请你给她加道菜: 。
(3)肉粽富含淀粉,人体分解淀粉的起始部位是 ;牛肉富含 ,人体分解蛋白质的起始部位是 。脂肪最终分解为甘油和 才能被吸收。
(4)图示人体部分消化器官,糖、肉粽、牛肉羹最终在[ ]完成消化,参与消化的有:肠腺分泌的肠液、 分泌的胰液和[ ]分泌的胆汁。
28.人体生命活动所需的能量主要是由食物中的糖类提供的。图甲是某人早餐后一段时间内血糖浓度变化曲线图,图乙是人体部分结构示意图。请回答下列问题。
(1)图甲中,a到b是因为早餐中的糖类主要在图乙 (填序号)中被消化,由小肠绒毛中
的 (选填“毛细血管”或“毛细淋巴管”)吸收进入血液循环。
(2)图甲中,b点以后血糖浓度迅速下降,主要是图乙中[ ] 分泌激素调节的结果。
(3)如果血糖浓度过高,葡萄糖在 (填结构名称)中不能被全部重吸收,形成糖尿,可能使人患糖尿病。
(4)除遗传等因素外,不良生活习惯引起的肥胖也是糖尿病常见诱因。为预防糖尿病的发生,你的合理化建议是 。(写出一条即可)
29. 近年来,我国中小学生肥胖的情况日趋严重。如图分别是“平衡膳食宝塔”和人体食物消化示意图。请据图回答问题。
(1)身体发胖,一方面与缺少运动有关,另一方面是因为摄入的糖类和脂肪过多。图甲“平衡膳食宝塔”中的谷类富含 ,食用油富含 。
(2)钟南山院士在疫情期间分享了他的养生之道,其中一点就是从小养成喝牛奶的习惯。同学们正处于青少年生长发育阶段,每天应该多吃图甲中的 (填标号)食物,因为这些食物富含的 是建造和修复身体的原料。某学生因偏食出现牙龈出血等症状,根据所学的生物学知识,建议该学生多摄入图甲中 食物(填标号)。
(3)图乙是淀粉、蛋白质、脂肪三类营养物质的消化曲线。由曲线可以看出,三类营养物质消化的主要场所是图中[D] 。
(4)“复合多酶片”是治疗消化不良的常用药。说明书注明成分为每片含脂肪酶3.3mg和蛋白酶10mg。该药品相当于 (填“肠液”或“唾液”)的作用。
(5)某同学为自己的中考午餐设计了含有“米饭、鸡蛋、牛肉、鱼”的食谱。从合理营养的角度分析,你认为该食谱还应补充图甲中的 (填标号)类食物。
30.以淀粉为主的食物代谢过程如下图所示,图中标号①~④代表人体器官,箭头代表有关物质的去向。回答下列问题:
(1)淀粉在①内被初步消化成 ,最终在小肠内被 (填两种消化液)中的消化酶分解为葡萄糖。
(2)小肠内壁特有的 ,增大了小肠的吸收面积。葡萄糖被小肠吸收后进入血液,最先到达心脏的 ,然后随血液进行循环。
(3)血液中的葡萄糖最终被运往人体各组织细胞,通过呼吸作用为组织细胞的生命活动提供 ,其中呼吸作用需要的氧气来自 (填标号)。
(4)部分葡萄糖进入原尿后,被肾小管 到血液中。多余的水分和无机盐除了以尿液的形式排出外,也能通过 以汗液的形式排出。
31.为更好地关注青少年的营养健康,中国学生营养促进会将每年的5月20日定为“中国学生营养日”。青少年了解消化系统结构与合理营养的知识,有助于健康成长。如图甲是人体消化系统模式图,图乙是蛋白质、糖类、脂肪三大营养物质的消化曲线图,图丙是中国居民“平衡膳食宝塔”。回答下列问题:
(1)人体的消化系统由消化管和 两部分组成。图甲中 (填图中番号)所示结构是人体最大的腺体,它所分泌的 能促进脂肪的消化。
(2)图乙中的A~E,代表消化管的各部位,其中的D对应图甲中的 (填图中番号),是人体消化食物的主要场所;X、Y、Z三条曲线代表蛋白质、糖类、脂肪三大营养物质的消化,其中 曲线代表糖类的消化,判断的理由是 。
(3)合理营养,平衡膳食是健康的生活方式之一。青少年处于生长发育的旺盛时期,在保证摄入足够的图丙所示的第I、Ⅱ层食物的同时,还应多吃处于第 (填图丙中番号)层的食物,这些食物可以提供丰富的蛋白质,蛋白质对人体的作用是 。(答出一点即可)
(4)我们所吃的食物在消化管内消化后主要在 处被吸收,该结构适合吸收营养物质的特征有 。(答出一点即可)
营养成分
水
蛋白质
氨基酸
糖类
脂肪
维生素E
钾
钙
克/100克豆汁
95.9
0.9
1.3
1.3
0.1
0.004
0.047
0.008
【2024会考】初中生物 专题09 人的由来-练习(原卷+解析版): 这是一份【2024会考】初中生物 专题09 人的由来-练习(原卷+解析版),文件包含专题09人的由来习题精练全国通用原卷版docx、专题09人的由来习题精练全国通用解析版docx等2份试卷配套教学资源,其中试卷共27页, 欢迎下载使用。
【2024会考】初中生物专题10 人体的营养(讲义)(原卷+解析版): 这是一份【2024会考】初中生物专题10 人体的营养(讲义)(原卷+解析版),文件包含专题10人体的营养讲义原卷版docx、专题10人体的营养讲义解析版docx等2份试卷配套教学资源,其中试卷共44页, 欢迎下载使用。
【2024会考】初中生物 专题11 人体的呼吸练习(原卷+解析版): 这是一份【2024会考】初中生物 专题11 人体的呼吸练习(原卷+解析版),文件包含专题11人体的呼吸练习原卷版docx、专题11人体的呼吸练习解析版docx等2份试卷配套教学资源,其中试卷共34页, 欢迎下载使用。

