中考英语一轮复习 考点详解+真题练习专项突破31 时间状语从句(含解析)
展开1. 引导时间状语从句的连词
2. when,while,as引导时间状语从句的区别
when,while,as显然都可以引导时间状语从句,但用法区别非常大。
① when可以和延续性动词连用,也可以和短暂性动词连用;而while和as只能和延续性动词连用。
Why d yu want a new jb when yu’ve gt such a gd ne already?
你已经找到如此好的工作,为何还想再找新的? (get为短暂性动词)
Srry, I was ut when yu called me.
对不起,你打电话时我刚好外出了。 (call为短暂性动词)
Strike while the irn is ht.
趁热打铁。 (is为延续性动词,表示一种持续的状态)
The students tk ntes as they listened.
学生们边听课边做笔记。 (listen为延续性动词)
= 2 \* GB3 ② when从句的谓语动词可以在主句谓语动作之前、之后或同时发生;while和as从句的谓语动作必须是和主句谓语动作同时发生。
a. 从句动作在主句动作前发生,只用 when。
When he had finished his hmewrk, he tk a shrt rest. (finished先发生)
当他完成作业后,他休息了一会儿。
When I gt t the airprt, the guests had left. (gt t后发生)
当我赶到飞机场时,客人们已经离开了。
b. 从句动作和主句动作同时发生,且从句动作为延续性动词时,when,while,as都可使用。
①When / While / As we were dancing, a stranger came in. (dance为延续性动词)
当我们跳舞时,一位陌生人走了进来。
②When / While / As she was making a phnecall, I was writing a letter. (make为延续性动词)
当她在打电话时,我正在写信。
c. 当主句、从句动作同时进行,从句动作的时间概念淡化,而主要表示主句动作发生的背景或条件时,只能用 as。这时,as常表示"随着……" "一边……,一边……"之意。
As the time went n, the weather gt wrse. 随着时间的过去,天气变得更糟糕了。
The atmsphere gets thinner and thinner as the height increases.
随着高度的增加,大气越来越稀薄。
As years g by, China is getting strnger and richer.
随着时间一年一年过去,中国变得越来越富强了。
The little girls sang as they went. 小姑娘们一边走,一边唱。
The sad mther sat n the radside, shuting as she was crying.
伤心的妈妈坐在路边,边哭边叫。
d. 在将来时的从句中,常用when,且从句要用一般时代替将来时。
Yu shall brrw the bk when I have finished reading it.
在我读完这本书后,你可以借阅。
When the manager cmes here fr a visit next week, I’ll talk with him abut this.
下周,经理来这参观时,我会和他谈谈此事。
= 3 \* GB3 ③ when用于表示"一……就……"的句型中(指过去的事情)。
sb. had hardly(=scarcely)dne sth. when. . . =Hardly / Scarcely had sb. dne sth. when...
I had hardly / scarcely clsed my eyes when smene kncked at the dr.
=Hardly / Scarcely had I clsed my eyes when smene kncked at the dr.
我刚一闭上眼,就有人在敲门了。
I had hardly / scarcely entered my rm when the telephne rang.
=Hardly / Scarcely had I entered my rm when the telephne rang.
我刚一走进房门,电话就响了。
3. 比较until和till
此两个连词意义相同。肯定形式表示的意思是"做某事直至某时",动词必须是延续性的。否定形式表达的意思是"直至某时才做某事"。动词为延续性或非延续性都可以。正确使用这两个连词的关键之一就在于判断句中的动词该用肯定式还是否定式。
肯定句:I slept until midnight. 我一直睡到半夜时醒了。
Wait till I call yu. 等着我叫你。
(在肯定句中可用befre代替。例如:Let’s get in the wheat befre the sun sets.)
否定句:She didn’t arrive until 6 ’clck. 她直到6点才到。
Dn’t get ff the bus until it has stpped. 公共汽车停稳后再下车。
I didn’t manage t d it until yu had explained hw. 直到你教我后,我才会做。
区别:
(1)until可用于句首,而till通常不用于句首。
Until yu tld me, I had heard nthing f what happened.
直到你告诉我以前,出了什么事我一点也不知道。
(2)until when 疑问句中,until要放在句首。
—Until when are yu staying?
—Until next Mnday.
注意:否定句可用另外两种句式表示。
(3)Nt until...在句首,主句用倒装。
Nt until the early years f the 19th century did man knw what heat is.
直到19 世纪初,人类才知道热为何物。
Nt until I began t wrk did I realize hw much time I had wasted.
直到工作,才认识到我已蹉跎了许多岁月。
(4)It is nt until... that...
It was nt until I began t wrk that I realized hw much time I had wasted.
(5)表示"一……就……"的结构
hardly/scarcely... when/befre, n sner... than 和as sn as都可以表示"一……就……"的意思。
I had hardly / scarcely gt hme when it began t rain. 刚回家,就下起雨来了。
I had n sner gt hme than it began t rain.
As sn as I gt hme, it began t rain.
注意:如果hardly, scarcely 或n sner置于句首,句子必须用倒装结构。
Hardly / Scarcely had I gt hme when it began t rain.
N sner had I gt hme than it began t rain.
1.(2022·吉林长春·中考真题)I didn’t understand my mm’s lve ________ we had a lng talk.
A.untilB.ifC.sinceD.because
【答案】A
【详解】句意:直到我们进行了一次长谈,我才明白了妈妈的爱。
考查连词辨析。until直到;if如果;since自从;because因为。根据“I didn’t understand my mm’s lve … we had a lng talk”可知,此处用nt…until表示“直到……才”,故选A。
2.(2022·湖南株洲·中考真题)He didn’t g t bed ________ he finished his wrk last night.
A.becauseB.ifC.until
【答案】C
【详解】句意:昨晚直到完成工作他才上床睡觉。
考查连词辨析。because因为;if如果;until直到……为止。根据“He didn’t g t bed ... he finished his wrk last night.”可知是完成工作才睡觉,nt ... until“直到……才”,引导时间状语从句。故选C。
3.(2022·湖南邵阳·中考真题)— Mike, why are yu reading utside?
— I cannt enter the library ________ it pens.
A.becauseB.ifC.until
【答案】C
【详解】句意:——迈克,你为什么在外面看书?——直到图书馆开门我才能进入。
考查连词辨析。because因为;if如果;until直到。根据“I cannt enter the pens.”可知在外面看书的原因是图书馆没开门,直到它开门时才能进入,“直到……才”,故选C。
4.(2022·黑龙江·中考真题)—I dn’t knw when Susan ________.
—Dn’t wrry. When she ________, I will tell yu.
A.cmes; will cmeB.will cme; cmesC.cme; cmes
【答案】B
【详解】句意:——我不知道苏珊什么时候来。——不用担心。她来的时候,我会告诉你的。
考查复合从句。空一是宾语从句,表示“不知道Susan什么时候来”,用一般将来时;空二是when引导的时间状语从句,遵循“主将从现”原则,空处需用一般现在时。故选B。
5.(2022·辽宁辽宁·中考真题)Teenagers shuld d sme husewrk ________ they finish their hmewrk.
A.untilB.butC.afterD.unless
【答案】C
【详解】句意:青少年应该在完成家庭作业之后做一些家务活。
考查连词。until直到;but但是;after在……之后;unless除非。根据“d sme husewrk”及“they finish their hmewrk”可知表达做完家庭作业之后做家务活,用连词“after”引导时间状语从句。故选C。
6.(2022·四川·凉山彝族自治州教育科学研究所中考真题)—Time t g hme, Peter.
—Wait a minute. I can’t g hme ________ I finish cleaning the hallway.
A.sinceB.afterC.until
【答案】C
【详解】句意:——Peter,该回家了。——等一会。我要打扫完走廊才能回家。
考查连词辨析。since自从;after在……以后;until直到。根据“I can’t g hme … I finish cleaning the hallway.”可知,此处用nt…until表示“直到……才……”,故选C。
7.(2022·湖北十堰·中考真题)T avid the virus (病毒), we shuld wash hands mre carefully ________ we have meals.
A.sB.befreC.becauseD.althugh
【答案】B
【详解】句意:为了避免病毒,我们应该在吃饭前更仔细地洗手。
考查连词辨析。s因此;befre在……之前;because因为;althugh虽然。根据“we shuld wash hands mre have meals”可知,饭前要洗手,故选B。
8.(2022·湖南岳阳·中考真题)I will return it t the library _______ I finish reading Little Wmen.
A.n lngerB.as sn asC.s that
【答案】B
【详解】句意:我一看完《小妇人》,我就把它还到图书馆。
考查状语从句。n lnger不再;as sn as一……就……;s that以便。根据“I will return”及“I finish reading”可知是时间状语从句,句子表达“一看完就归还”,用“as sn as”引导从句。故选B。
9.(2022·天津·中考真题)Befre yu get ff the bus, yu shuld wait ________ it has stpped.
A.untilB.butC.becauseD.s
【答案】A
【详解】句意:你应该等到车停了再下车。
考查连词辨析。until直到;but但是;because因为;s因此,所以。根据“Befre yu get ff the bus, yu shuld has stpped.”可知,应该等到车停了再下车,用until引导时间状语从句,故选A。
10.(2022·江苏扬州·中考真题)________ astrnauts g n spacewalks, they wear spacesuits t keep themselves safe.
A.ThughB.TillC.WhenD.Unless
【答案】C
【详解】句意:当宇航员进行太空行走时,他们会穿着宇航服来保护自己的安全。
考查连词辨析。Thugh虽然;Till直到;When当……时候;Unless除非。根据“astrnauts g n spacewalks, they wear spacesuits t keep themselves safe”可知当宇航员太空行走时,他们会穿宇航服,用when引导时间状语从句。故选C。
11.(2022·云南·中考真题)Fr yur safety, yu mustn’t get clse t the train ________ it stps.
A.whileB.whenC.sinceD.until
【答案】D
【详解】句意:为了您的安全,在火车停下来之前,您千万不要靠近它。
考查连词辨析。while当……时;when当……时;since自从;until直到。根据“yu mustn’t get clse t the train … it stps”可知,此处用nt…until表示“直到……才”,故选D。
12.(2022·四川泸州·中考真题)—Peter, hw lng have yu been in the ice skating club?
—Nt lng. I didn’t jin the club ________ I enjyed the 2022 Beijing Winter Olympics.
A.whenB.untilC.unlessD.after
【答案】B
【详解】句意:——彼得,你在滑冰俱乐部多久了?——时间不长。直到我欣赏了2022年北京冬奥会,我才加入俱乐部。
考查连词辨析。when当;until直到;unless除非;after在……之后。根据“Nt lng. I didn’t jin the enjyed the 2022 Beijing Winter Olympics”可知加入俱乐部的时间不长,直到欣赏了冬奥会才加入,此处是结构“”,意为“直到……才”。故选B。
13.(2022·重庆·中考真题)They have been friends ________ they first met.
A.sinceB.whileC.befreD.after
【答案】A
【详解】句意:他们自从第一次见面就一直是朋友。
考查连词辨析。since自从;while当……时;befre在……之前;after在……之后。根据“They have been friends … they first met”可知,从句用一般过去时,主句用现在完成时,用since引导时间状语从句,故选A。
14.(2022·四川自贡·中考真题)—Learning t lve is like learning t walk.
—Yes, ________ we step ut bravely, we can find it easy.
A.althughB.whenC.unless
【答案】B
【详解】句意:——学会爱就像学会走路一样。——是的,当我们勇敢地走出来,我们会发现它很容易。
考查连词辨析。althugh尽管;when当……时;unless除非。根据“we step ut bravely, we can find it easy”可知,当勇敢地走出来时,会发现它很容易,故选B。
15.(2022·广西·三模)I was ding my hmewrk ________ my father came in.
A.frB.whileC.sinceD.when
【答案】D
【详解】句意:当我爸爸进来的时候我正在写作业。
考查连词用法。fr因为,表示原因;while当……时候,引导时间状语从句,从句必须用延续性动词;since自从,引导时间状语时,主句要用现在完成时;when当……时候,引导时间状语从句,从句动词既可以用延续性动词,也可以用非延续性动词。此句主句不是现在完成时,排除C;后面的从句表示“时间”,排除A;从句中的动词“came in”是非延续性动词。故选D。
16.(2022·河北保定·二模)Yu never really understand a persn ________ yu cnsider things frm his pint.
A.untilB.whileC.becauseD.if
【答案】A
【详解】句意:直到你从一个人的角度考虑问题,你才会真正了解他。
考查连词辨析。until直到;while当……时;because因为;if如果。根据“Yu never really understand a persn … yu cnsider things frm his pint”可知,直到你站在另外一个人的角度考虑问题,你才会真正懂他,故选A。
17.(2022·江苏·常州市第二十四中学二模)—Be careful, dn’t stay t ________ t the tigers when taking phts, Jim.
—Few can realize the danger ________ accidents happen.
A.clsely; unlessB.clsely; whenC.clse; ifD.clse; until
【答案】D
【详解】句意:——小心,吉姆,拍照时不要离老虎太近。——直到事故发生人们才能意识到危险。
考查形容词以及连词辨析。clsely仔细地;clse接近的。根据“dn’t stay t … t the tigers”可知,此处指不要靠老虎太近,排除A和B选项。if如果;until直到。根据“Few can realize the danger … accidents happen”可知,直到事故发生才会意识到危险,故选D。
18.(2022·辽宁沈阳·一模)Puberty is the stage f life _______ yung peple leave children and head int adulthd.
A.untilB.whetherC.becauseD.when
【答案】D
【详解】句意:青春期是年轻人离开孩子进入成年的人生阶段。
考查定语从句关系副词辨析。until直到;whether是否;because因为;when什么时候。根据“yung peple leave children and head int adulthd”可知,定语主谓宾完整,所以缺少状语;根据先行词“the stage f life”可知,是时间,所以应该使用when。故选D。
19.(2022·山东东营·一模)—It’s nt a gd idea t g abrad n vacatin nw.
—Yes. We’d better wait _________ the COVID-19 is ver acrss the wrld.
A.ifB.butC.untilD.unless
【答案】C
【详解】句意:——现在出国度假不是个好主意。——是的。我们最好等到新冠肺炎疫情在全球结束。
考查连词辨析。if如果;but但是;until直到;unless除非。根据“We’d better wait …the COVID-19 is ver acrss the wrld”可知,要等到新冠肺炎疫情在全球结束才可以出国旅游,故选C。
20.(2022·江苏南通·二模)—He made a serius mistake, but he tk actin t change that ________ it gt wrse.
—Luckily he didn’t cause any lss.
A.whenB.afterC.untilD.befre
【答案】D
【详解】句意:——他犯了一个严重的错误,但他在事态恶化之前采取了行动来改变。——幸运的是他没有造成任何损失。
考查连词辨析。when当……时;after在……之后;until直到;befre在……之前。根据“Luckily he didn’t cause any lss”可知,是在事态严重之前采取了行动,所以没有造成损失,故选D。
21.(2022·江苏南京·模拟预测)The film The Battle At Lake ChangjinⅡ has received high praise since it ________ n screen.
A.putB.is putC.was putD.will be put
【答案】C
【详解】句意:电影《长津湖之水门桥》自从上映以来就获得了高度的好评。
考查被动语态。根据“The film The Battle At Lake ChangjinⅡ has received high praise since screen”可知since引导的时间状语从句,主句常用现在完成时,从句用一般过去时;再分析主语和动词可知,此处应用一般过去时的被动语态,故选C。
22.(2022·福建·模拟预测)Hw time flies! Fur years has passed since I ________ t N.69 Middle Schl.
A.cmeB.cameC.have cme
【答案】B
【详解】句意:时间过得多快!自从我来到第69中学,四年已经过去了。
考查动词时态。根据“since”可知,since引导时间状语从句时,表示“自从……以来”,从句常用一般过去时,主句常用现在完成时/现在完成进行时,因此这里是came。故选B。
23.(2022·江苏苏州·二模)________ they decided which subject t chse, students shuld cntinue researching these guidebks.
A.AsB.SinceC.WhileD.Until
【答案】D
【详解】句意:在他们决定选择哪个学科之前,学生应该继续研究这些指导手册。
考查连词辨析。As当……时;Since既然;While当……时;Until直到。根据“they decided which subject t chse, students shuld cntinue researching these guidebks”可知,学生应该继续研究这些指南直到他们决定选择哪个学科,故选D。
24.(2022·江苏无锡·模拟预测)―When shall we g and play basketball?
―Nt until my bike ________ tmrrw.
A.will repairB.has repairedC.is repairedD.will be repaired
【答案】C
【详解】句意:——我们什么时候去打篮球?——要等到明天我的自行车修好了。
考查一般现在时的被动语态。until引导时间状语从句,遵循“主将从现”,从句用一般现在时,主语bike与动词repair之间是被动关系,故此空应填一般现在时的被动语态,故选C。
25.(2022·安徽·模拟预测)—Sir, when can we have tw days ff?
—Nt until yur task ________ tmrrw.
A.cmpletesB.is cmpletedC.will be cmpletedD.will cmplete
【答案】B
【详解】句意:——先生,我们什么时候放两天假?——等你明天的任务完成了再说。
考查一般现在时被动语态。until引导时间状语从句,遵循“主将从现”,从句用一般现在时,主语yur task与动词cmplete之间是被动关系,故从句用一般现在时被动语态am/is/are dne的结构,主语是单数第三人称形式,助动词用is,故选B。
26.(2022·上海·模拟预测)—Yu dn’t lk well. What’s wrng with yu, Wang Jing?
— Last night I did my hmewrk and didn’t g t bed ________ 12 ’clck.
A.whenB.untilC.andD.if
【答案】B
【详解】句意:——你看起来不太好。王静,你怎么了?——昨晚我做作业了,直到12点才上床睡觉。
考查连词辨析。When当……的时候;until直到,直到……为止;and和,并且,表示并列关系;if如果。nt … until…“直到……才……”,until后面加时间点或者从句,固定短语,结合句意及结构,故选B。
27.(2022·江苏·连云港市新海实验中学二模)________ he heard the little girl crying fr help utside, he rushed ut f the rm immediately.
A.BefreB.UnlessC.As sn asD.Althugh
【答案】C
【详解】句意:他一听到小女孩在外面喊救命,就立刻冲出了房间。
考查连词辨析。befre在……之前;unless除非;as sn as一……就……;althugh尽管。根据“he heard the little girl crying fr help utside, he rushed ut f the rm immediately”可知,是一听到小女孩在外面喊救命,就立刻冲出了房间,用as sn as引导时间状语从句,故选C。
28.(2022·湖北·黄石十四中模拟预测)It wn’t be lng ________ we leave ur junir middle schl.
A.becauseB.untilC.befreD.thugh
【答案】C
【详解】句意:不久我们就会离开我们的初中。
考查连词辨析。because因为;until直到;befre在……之前;thugh尽管。根据“It wn’t be lng… we leave ur junir middle schl”可知,此处是用“It is+一段时间+befre+从句”表示“做某事之前,还有多长时间”,故选C。
29.(2022·湖北武汉·模拟预测)Harry will wrk in the nrth f Canada after he _________ frm PHD in UBC.
A.will graduateB.graduateC.graduatesD.graduated
【答案】C
【详解】句意:从哥伦比亚大学哲学博士毕业后,哈利将在加拿大北部工作。
考查时间状语从句。after用作连词引导时间状语从句时注意遵循“主将从现”,本句中主句使用一般将来时,从句使用一般现在时即可,主语为he,注意保持主谓一致,故选C。
30.(2022·云南·二模)The little by called 120 ________ his cusin fell dwn utside his rm.
A.as sn asB.as lng asC.as far asD.even thugh
【答案】A
【详解】句意:这个小男孩的表弟一摔倒在他的房间外面,他就打了120电话。
考查连词辨析。as sn as一……就;as lng as只要;as far as就……而言;even thugh虽然。根据“The little by called cusin fell dwn utside his rm.”可知,表弟一摔倒,他就打了120电话,用as sn as引导时间状语从句,故选A。
31.(2022·辽宁·营口市老边区实验中学模拟预测)—Excuse me, culd yu call me when my friend ________ here?
—Of curse. But I am still nt sure when yur friend ________ here.
A.cmes; will cmeB.cmes; cmesC.will cme; cmesD.will cme; will cme
【答案】A
【详解】句意:——对不起,我朋友来的时候你能打电话给我吗?—— 当然。但我还是不确定你的朋友什么时候会来这里。
考查动词时态。第一空前when意为“当……时”,引导时间状语从句,此时从句用一般现在时表示将来,因此是cmes;第二空when意为“什么时候”,引导宾语从句,根据“I am still nt sure”可知,此时表达不确定什么时候来这里,用一般将来时will cme。故选A。
32.(2022·上海杨浦·二模)We went t as many islands as pssible ________ we were in Greece. We had great fun!
A.whenB.althughC.s thatD.because
【答案】A
【详解】句意:当我们在希腊的时候,我们去了尽可能多的岛屿。我们玩得很开心!
考查连词辨析。when当……时,引导时间状语从句;althugh尽管,引导让步状语从句;s that为了,目的是,引导目的状语从句;because因为,引导原因状语从句。根据句意分析,前后句是时间关系,空后是when引导的时间状语从句。故选A。
33.(2022·江苏·无锡外国语学校二模)—Why did he lk s sad?
—His friend tld him that it wuld be quite a lng time ________ they had a chance t get tgether again.
A.afterB.befreC.sinceD.when
【答案】B
【详解】句意:——他为什么看起来这么伤心?——他的朋友告诉他,他们要过很长时间才能有机会再次相聚。
考查连词辨析。after在……之后;befre在……之前;since自从;when当。根据“His friend tld him that it wuld be quite a lng had a chance t get tgether again.”可知在他们再次见面之前还有很长时间,用befre引导时间状语从句。故选B。
34.(2022·江苏宿迁·三模)It’s a pity that smkers wn’t realize the imprtance f health ________they lse it.
A.befreB.untilC.sinceD.if
【答案】B
【详解】句意:非常遗憾,吸烟的人一直到失去健康才意识到健康的重要性。
考查连词辨析。befre在……之前;until直到……;since自从……;if如果……;根据语境可知,吸烟者没有意识到吸烟的重要性,“直到”他们失去健康。until符合语境。故选B。
35.(2022·山东省青岛实验初级中学二模)Spend time talking with yur parents, ________ they may nt well understand yu. Dn’t wait ________ it’s t late.
A.and; untilB.r; untilC.but; afterD.and; befre
【答案】B
【详解】句意:花时间和你的父母谈谈,否则他们可能不太理解你。不要等到为时已晚。
考查连词辨析。and和;until直到;r否则;but但是;after在……之后;befre在……之前。第一句是“祈使句+and/r+陈述句”的结构,空格后是前半句的否定条件,应填r。根据“Dn’t wait…it’s t late”可知,此处用nt…until表示“直到……才”,故选B。
36.(2022·山东·阳信县教育科学研究中心一模)The girl didn’t accept the gift ________ the yung man tld her the reasn.
A.unlessB.untilC.whenD.althugh
【答案】B
【详解】句意:直到年轻人告诉她原因,女孩才接受了礼物。
考查连词辨析。unless除非;until直到;when当;althugh虽然。根据“The girl didn’t accept the yung man tld her the reasn”可知在直到告诉她原因,她才接受了礼物,用结构“”,意为“直到……才”。故选B。
37.(2022·湖北荆州·模拟预测)—It has been much easier fr me t g t wrk _______ shared bikes appeared.
—But they als caused plenty f prblems.
A.sinceB.befreC.unlessD.if
【答案】A
【详解】句意:——自从共享自行车出现以来,我上班变得容易多了。——但它们也造成了很多问题。
考查从属连词辨析。since自从;befre在……之前;unless除非;if如果。分析句子可知,主句是现在完成时,从句是一般过去时,此空应填since引导时间状语从句。故选A。
38.(2022·湖北恩施·三模)—Mm, shall we have lunch nw?
—We wn’t have lunch ________ yur dad cmes back.
A.untilB.thughC.when
【答案】A
【详解】句意:——妈妈, 我们现在吃午饭好吗? ——直到你爸爸回来, 我们才会吃午饭。
考查连词的用法。until直到;thugh虽然;when当……时候。根据句子语境可知,此处应用“nt…until”表示“直到……才……”。故选A。
39.(2022·四川省成都市七中育才学校二模)We must take actin t cut dwn the use f plastic bags right nw ________ it is t late.
A.befreB.althughC.if
【答案】A
【详解】句意:在为时已晚之前,我们必须立即采取行动减少塑料袋的使用。
考查连词的用法。befre在……之前,引导时间状语从句;althugh尽管,引导让步状语从句;if如果,引导条件状语从句。根据前后句关系可知,此处应是时间状语,因此用“befre”引导。故选A。
40.(2022·辽宁丹东·模拟预测)Dn’t g acrss the crssing ________ the traffic light turns green.
A.afterB.becauseC.untilD.since
【答案】C
【详解】句意:在交通灯变绿之前不要穿过十字路口。
考查从属连词辨析。after在……之后;because因为;until直到;since自从。根据“Dn’t g acrss the traffic light turns green.”可知,此处是结构,意为“直到……才……”,在句中引导时间状语从句,故选C。
从属连词
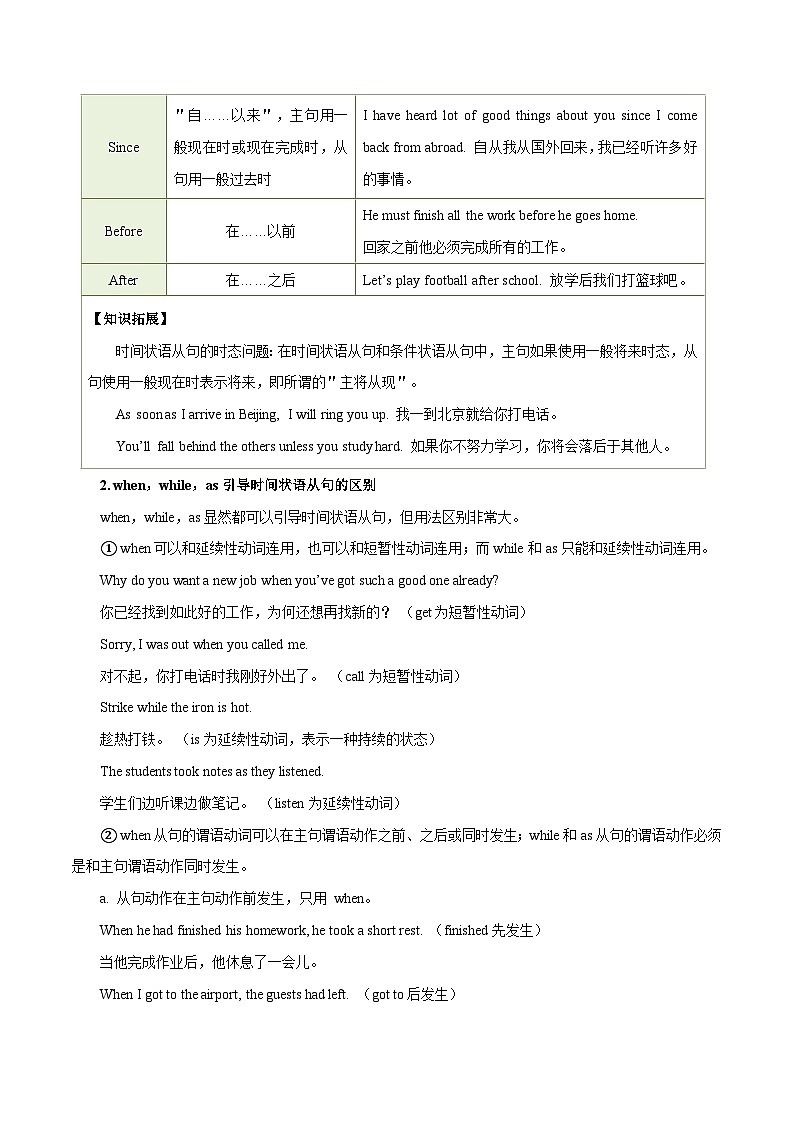
用法
例句
While
"与……同时,在……期间",从句常用延续性动词或表示状态的词
Dn’t talk lud while(as)thers are wrking.
别人工作时,请勿大声说话。
When
"当……时",表示主句的动作和从句的动作同时或先后发生,从句的动词可用延续性动词,也可用非延续性动词
It was raining when we arrived.
我们到达时,天正下着雨。
when yu read the pem a secnd time, the meaning will becme clearer t yu.
当你再读一遍这首诗,你就会更清楚它的含义。
As
"正当,一边……一边,随着",表示两个动作同时发生或某事发生时,另一个动作发生了
As time went n, his thery prved t be crrect.
随着时间的推移,他的理论被证明是正确的。
Till/Until
用于肯定句时,表示"直到……为止",主句必须为延续性动词;表示"直到……才",主句常用短暂性动词
We shall wait until/till he cmes back.
我们将一直等到他回来。
I didn’t leave until/till she finished her hmewrk.
直到她完成作业我才离开。
Since
"自……以来",主句用一般现在时或现在完成时,从句用一般过去时
I have heard lt f gd things abut yu since I cme back frm abrad. 自从我从国外回来,我已经听许多好的事情。
Befre
在……以前
He must finish all the wrk befre he ges hme.
回家之前他必须完成所有的工作。
After
在……之后
Let’s play ftball after schl. 放学后我们打篮球吧。
【知识拓展】
时间状语从句的时态问题:在时间状语从句和条件状语从句中,主句如果使用一般将来时态,从句使用一般现在时表示将来,即所谓的"主将从现"。
As sn as I arrive in Beijing, I will ring yu up. 我一到北京就给你打电话。
Yu’ll fall behind the thers unless yu study hard. 如果你不努力学习,你将会落后于其他人。
中考英语一轮复习 考点详解+真题练习专项突破33 条件状语从句(含解析): 这是一份中考英语一轮复习 考点详解+真题练习专项突破33 条件状语从句(含解析),共15页。试卷主要包含了if引导的条件状语从句, nce引导的条件状语从句, if 条件句的时态搭配,3℃等内容,欢迎下载使用。
中考英语一轮复习 考点详解+真题练习专项突破32 目的状语从句(含解析): 这是一份中考英语一轮复习 考点详解+真题练习专项突破32 目的状语从句(含解析),共14页。试卷主要包含了 s that, 用in case引导等内容,欢迎下载使用。
中考英语一轮复习 考点详解+真题练习专项突破23 祈使句(含解析): 这是一份中考英语一轮复习 考点详解+真题练习专项突破23 祈使句(含解析),共12页。试卷主要包含了 否定的祈使句;, 以let开头的祈使句;, 祈使句的应答语等内容,欢迎下载使用。

