2024年湖南省初中学业水平模拟考试生物试题(全省联考)(原卷版+解析版)
展开1.答题前,请考生先将自己的姓名、准考证号填写清楚,并认真核对条形码上的姓名、准考证号、考室和座位号;
2.必须在答题卡上答题,在草稿纸、试题卷上答题无效;
3.答题时,请考生注意各大题题号后面的答题提示;
4.请勿折叠答题卡,保持字体工整、笔迹清晰、卡面清洁;
5.答题卡上不得使用涂改液、涂改胶和贴纸;
6.本学科试卷共两道大题,考试时量60分钟,满分100分。
一、单项选择题(每小题2分,共50分)
1. 俗语“立春三场雨,遍地都是米”,这主要体现了影响水稻生长的非生物因素是( )
A. 水分B. 温度C. 土壤D. 空气
【答案】A
【解析】
【分析】环境中影响生物生活和分布的因素称为生态因素,可以分为非生物因素和生物因素。非生物因素包括:阳光、空气、温度、水、土壤等;生物因素是指环境中影响某种生物个体生活的其他所有生物,包括同种和不同种的生物个体。
【详解】A.“立春三场雨,遍地都是米”意为春雨很珍贵,对农业生产很有好处。结合分析,这主要体现了水分对水稻生长的影响,A符合题意。
B.温度主要影响生物的分布、生长和发育,如两栖动物的冬眠,但与题干的俗语无关,B不符合题意。
C.土壤对生物的影响,主要体现在土壤中的无机盐对植物生长的影响,但与题干的俗语无关,C不符合题意。
D.空气成分中对植物生长影响最大的是:氧气、二氧化碳等,但与题干的俗语无关,D不符合题意。
故选A。
2. 对下列谚语或诗文蕴含的生物学知识,分析正确的是( )
A. “大树底下好乘凉”体现了生物适应环境
B. “仓充鼠雀喜,草尽狐兔愁”只体现了非生物因素对生物的影响
C. “鱼儿离不开水”体现了生物生存依赖于一定的环境
D “人间四月芳菲尽,山寺桃花始盛开”体现了生物能影响环境
【答案】C
【解析】
【分析】生物与环境的关系:生物适应环境,生物影响环境,环境影响生物。生物适应环境是指生物为了生存下去,在生活习性或者形态结构上力求与环境保持一致。生物影响和改变环境是指由于生物的存在或者某些活动,使得环境有了改观或变化。生物依赖环境是(环境影响生物)指生物类别不同,受生存空间或生活环境的制约。
【详解】A.大树底下好乘凉,体现了生物能够影响环境,A错误。
B.“仓充鼠雀喜,草尽兔狐悲”,雀吃粮食属于捕食关系,兔吃草,没有草,兔子会饿死,狐也会因食物缺乏而死亡,体现了生物之间的相互影响的捕食关系,体现了生物对生物的影响,B错误。
C.鱼儿生活在水中,用鳃呼吸,用鳍游泳,必须生活在水中,离开水就会死亡,说明生物的生存需要依赖一定的环境,C正确。
D.人间四月芳菲尽,山寺桃花始盛开,体现了环境中温度对生物的影响,D错误。
故选C。
3. “雨多它能吞,雨少它能吐”,“它”被称为“绿色水库”,描述的生态系统是( )
A. 森林生态系统B. 湿地生态系统C. 农田生态系统D. 海洋生态系统
【答案】A
【解析】
【分析】科学家们观测发现森林覆盖率30%的林地,水土流失比无林地减少60%;还有人对坡度为13度的山地做过观测,发现每年流失的土沙量,裸地是林地的48倍。因此森林在涵养水源,保持水土方面起着重要作用,有“绿色水库”之称。
【详解】A.森林生态系统分布在较湿润的地区,动植物种类繁多,营养结构复杂,自我调节能力最强,能够长期处在比较稳定的状态。森林在涵养水源、保持水土、防风固沙、调节气候、净化空气、消除污染等方面起着重要的作用,有“绿色水库”、“地球之肺”之称,A正确。
B.湿地生态系统具有净化水质、蓄洪抗旱等作用,具有“地球之肾”的美称,B错误。
C.农田生态系统是人工建立的生态系统,其主要特点是人的作用非常关键,人们种植的各种农作物是这一生态系统的主要成员。农田中的动植物种类较少,群落的结构单一,主要是农作物,C错误。
D.海洋生态系统是由海洋生物群落和海洋环境两大部分组成。海洋中的植物绝大部分是微小的浮游植物,虽然这些植物光合作用的效率不如森林生态系统的植物,但由于数量庞大,因为在地球上70%的水域中全是藻类植物,且代谢速率极快,所以它们通过光合作用每年能够产生三百六十亿吨氧气,占全球每年产生氧气总量的70%,是产生氧气最多的生态系统,D错误。
故选A。
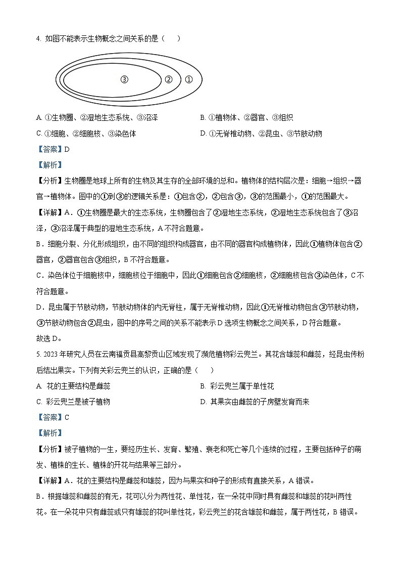
4. 如图不能表示生物概念之间关系的是( )
A. ①生物圈、②湿地生态系统、③沼泽B. ①植物体、②器官、③组织
C. ①细胞、②细胞核、③染色体D. ①无脊椎动物、②昆虫、③节肢动物
【答案】D
【解析】
【分析】生物圈是地球上所有的生物及其生存的全部环境的总和。植物体的结构层次是:细胞→组织→器官→植物体。图中的①到③的逻辑关系是:①包含②,②包含③,③的范围最小,①的范围最大。
【详解】A.①生物圈是最大的生态系统,生物圈包含了②湿地生态系统,②湿地生态系统包含了③沼泽,③沼泽属于典型的湿地生态系统,A不符合题意。
B.细胞分裂、分化形成组织,由不同的组织构成器官,由不同的器官构成植物体,因此①植物体包含②器官,②器官包含③组织,B不符合题意。
C.染色体位于细胞核中,细胞核位于细胞中,因此①细胞包含②细胞核,②细胞核包含③染色体,C不符合题意。
D.昆虫属于节肢动物,节肢动物体的内无脊柱,属于无脊椎动物,因此①无脊椎动物包含③节肢动物,③节肢动物包含②昆虫,图中的序号之间的关系不能表示D选项生物概念之间关系,D符合题意。
故选D。
5. 2023年研究人员在云南福贡县高黎贡山区域发现了濒危植物彩云兜兰。其花含雄蕊和雌蕊,经昆虫传粉后结出果实。下列有关彩云兜兰的认识,正确的是( )
A. 花的主要结构是雌蕊B. 彩云兜兰属于单性花
C. 彩云兜兰是被子植物D. 其果实由雌蕊的子房壁发育而来
【答案】C
【解析】
【分析】被子植物的一生,要经历生长、发育、繁殖、衰老和死亡等几个连续的过程,主要包括种子的萌发、植株的生长、植株的开花与结果等三部分。
【详解】A.花的主要结构是雌蕊和雄蕊,因为与果实和种子的形成有直接关系,A错误。
B.根据雄蕊和雌蕊的有无,花可以分为两性花、单性花,在一朵花中同时具有雌蕊和雄蕊的花叫两性花。在一朵花中只有雌蕊或只有雄蕊的花叫单性花,彩云兜兰的花含雄蕊和雌蕊,属于两性花,B错误。
C.彩云兜兰具有果实,果实由果皮和种子构成,彩云兜兰的种子外有果皮包被,因此彩云兜兰是被子植物,C正确。
D.在完成传粉和受精两个重要的生理过程以后,花的大部分结构凋落,只有子房继续发育,最终子房发育成果实,因此彩云兜兰的果实由雌蕊的子房发育而来,D错误。
故选C。
6. 公益纪录片《大自然在说话》希望人类能倾听大自然的声音,倡导人类通过改变自己的行为关爱环境。下列做法不正确的是( )
A. 开发新能源,减少碳排放
B. 植树造林,治理沙化耕地
C. 修建高效的灌溉系统,珍爱水资源
D. 对于蟑螂、老鼠等有害动物宜用科学方法予以灭绝
【答案】D
【解析】
【分析】人类活动对生态环境的影响有二大方面,一是有利于 或改善其它生物的生存环境;二是不利于或破坏其它 生物的生存环境。从目前看,大多活动都是破坏性 的。
【详解】A.开发新能源,减少碳排放能缓解温室效应,有利于保护环境,A正确。
B.植树造林,治理沙化耕地,有利于保护植被,B正确。
C.修建高效的灌溉系统,珍爱水资源,有利于节约水资源,有利于保护环 境,C正确。
D.对于蟑螂、老鼠等有害动物,宜用科学方法予以控制,而不是灭绝,D错误。
故选D。
7. 下列关于生物学实验的描述,说法不正确的是( )
A. 用稀碘液滴在剖开的玉米种子上,可观察到子叶呈蓝色
B. 测定种子的发芽率时,应随机挑选种子
C. 观察花的结构时,应按照由外向内的顺序进行观察
D. 观察菜豆种子的结构时,剥去种皮,剩余的结构是胚
【答案】A
【解析】
【分析】淀粉有遇到碘液变成蓝色的特性,常用此来检验淀粉的存在。玉米种子由种皮、胚和胚乳三部分组成,玉米种子的营养物质储存在胚乳中。种子的发芽率的指发芽种子占全部种子的百分数,测定种子的发芽率采用的方法是抽样检测。
【详解】A.玉米是单子叶植物,种子的营养物质主要是淀粉储存在胚乳中,淀粉遇到碘液变成蓝色。所以观察玉米种子结构时,在纵剖面上滴碘液,发现胚乳变蓝,A错误。
B.测定种子的发芽率时,应大量随机的挑选种子,避免偶然性,减小误差,使实验更准确,B正确。
C.观察花的结构要从下向上、从外向内依次进行观察花萼、花冠、雄蕊、雌蕊等结构,C正确。
D.菜豆属于双子叶植物,菜豆种子由种皮和胚构成,因此剥去菜豆种子的种皮,剩余的结构是胚,D正确。
故选A。
8. 人的生命只有一次,我们应该敬畏生命、珍爱生命!下列有关人的生命诞生和发育的说法不正确的是( )
A. ①表示精子B. ②表示卵巢
C. ③表示受精卵,在子宫内形成D. ④过程有细胞分裂和分化
【答案】C
【解析】
【分析】卵巢是女性主要的性器官,产生卵细胞,分泌雌性激素。睾丸产生的精子和卵巢产生的卵细胞都是生殖细胞。精子与卵细胞在输卵管结合,形成受精卵,标志着新生命的开始。
【详解】A.睾丸产生的生殖细胞是精子,①表示精子,A正确。
B.卵巢是女性主要的性器官,产生卵细胞,②表示卵巢,B正确。
C.③表示受精卵,在输卵管内形成,C错误。
D.受精卵通过分裂分化形成胚胎,因此④过程有细胞分裂和分化,D正确。
故选C。
9. 《黄帝内经》记载:“五谷为养,五果为助,五畜为益,五菜为充。”下列说法正确的是( )
A. “五谷”中富含的糖类是主要的遗传物质
B. “五果”中含有的维生素A可预防坏血病
C. “五菜”中含有的膳食纤维能被人体肠道吸收
D. “五畜”中含有的蛋白质是构成细胞的重要物质
【答案】D
【解析】
【分析】食物中的六大营养物质:糖类、脂肪、蛋白质、水、无机盐、维生素。提供能量的物质有:糖类、脂肪、蛋白质;非供能物质:水、无机盐、维生素。
【详解】A.“五谷”是指水稻、小麦、大豆、玉米和马铃薯,作为主食,是因为其富含的糖类(淀粉)是重要的供能物质,A错误。
B.“五果”现泛指水果,水果富含维生素、纤维素、糖类和有机酸等物质,含有的维生素C可有效预防坏血病,B错误。
C.常说的“五菜”分别是指葵、韭、藿、野蒜、葱,其中的膳食纤维能促进胃肠的蠕动和排空,但不能被人体肠道吸收,C错误。
D.“五畜”基本上都是指家畜,家畜体内丰富的蛋白质是构成细胞的基本物质,与人体的生长发育以及细胞的修复和更新有重要关系,也能提供少量的能量,D正确。
故选D。
10. 如图是人体血液中某物质含量变化情况,Ⅰ、Ⅱ、Ⅲ、Ⅳ表示血液流经的器官或结构。下列说法不正确的是( )
A. 若该物质为尿素,则Ⅰ表示肾B. 若该物质为葡萄糖,则Ⅲ表示小肠
C. 若该物质为氧气,则Ⅰ表示肺泡D. 若该物质为二氧化碳,则Ⅲ表示组织细胞
【答案】C
【解析】
【分析】血液流经各器官后,血液中各种成分的一般变化是:
①当血液流过肾脏后尿素减少,流过其他各器官后,尿素等废物增加。
②当血液流过肺后(肺循环)二氧化碳减少,氧气增加,流过其他各器官后,二氧化碳增加,氧气减少。
③当血液流过小肠后营养物质增加,流过其他各器官后,营养物质减少。
【详解】A.血液流经肾脏时,一部分尿素等代谢废物会随尿液排出,因此血液流经肾脏后,尿素减少。结合题图可知,若该物质为尿素,则Ⅰ处尿素减少,表示肾,A正确。
B.小肠是吸收营养物质的主要场所,故血液流经小肠后,营养物质会显著增多。可见,若该物质为葡萄糖,则Ⅲ处曲线上升,表示小肠,B正确。
C.肺是呼吸系统的主要器官,空气中的氧气进入肺后,氧气由肺泡扩散到血液里,血液流经肺部毛细血管,氧气含量增加。可见,若该物质为氧气,则Ⅲ处曲线上升,可表示肺泡,C错误。
D.组织细胞不断进行呼吸作用消耗氧气、产生二氧化碳。当血液流经组织处毛细血管时,细胞里的二氧化碳就扩散到血液中。这样,血液流经组织细胞后,二氧化碳含量增加。可见,若该物质为二氧化碳,则Ⅲ处曲线上升,可表示组织细胞,D正确。
故选C。
11. 排汗和排尿是人体排泄的两种方式,汗液与尿液都含有的成分是( )
A. 水、尿素、脂肪B. 水、无机盐、尿素
C. 水、无机盐、葡萄糖D. 水、无机盐、蛋白质
【答案】B
【解析】
【分析】人体将二氧化碳、尿素,以及多余的水和无机盐等排出体外的过程叫做排泄。
【详解】排泄的途径有三条:二氧化碳和少量的水以气体的形式通过呼吸系统排出(呼气);水、无机盐、 尿素、尿酸等废物以尿液的形式通过泌尿系统排出;水、无机盐和尿素以汗液的形式通过皮肤排出。而葡萄糖、脂肪和蛋白质是人体的营养物质,正常不会出现在汗液或尿液中,B符合题意,ACD不符合题意。
故选B。
12. “祝融号”火星探测车传回来的照片上五星红旗光芒耀眼。“耀眼”是强光刺激了眼球的( )
A. 角膜B. 视网膜C. 虹膜D. 晶状体
【答案】B
【解析】
【分析】眼球的结构:眼球由眼球壁和内容物组成,眼球壁包括外膜、中膜和内膜,外膜由无色透明的角膜和白色坚韧的巩膜组成;中膜由虹膜、睫状体和脉络膜组成;内膜是含有感光细胞的视网膜;内容物由房水、晶状体、玻璃体组成。
【详解】A.角膜是无色透明的,可以透过光线,不具有感光功能,A不符合题意。
B.视网膜上有感光细胞,能感受光的刺激,“耀眼”是强光刺激了眼球的视网膜,B符合题意。
C.虹膜能够调节瞳孔的大小,里面有色素,不具有感光功能,C不符合题意。
D.晶状体似双凸透镜,有折光作用,不具有感光功能,D不符合题意。
故选B。
13. 小芳考试时,心跳加快、血压升高、面红耳赤,这主要是由于体内哪种激素的调节作用( )
A. 甲状腺激素B. 生长激素C. 胰岛素D. 肾上腺素
【答案】D
【解析】
【分析】激素是由内分泌腺的腺细胞分泌的,对身体有特殊作用的化学物质,激素在人体内含量虽少 但对人体生命活动起着重要的调 节作用。
【详解】 A.甲状腺激素是由甲状腺分泌的,可以促进新陈代谢和生长发育,提高神经系统的兴奋性,A不符合题意。
B.生长激素是由垂体分泌的,可以调节人体的生长发育,B不符合题意。
C.胰岛素的主要功能是调节糖在体内的吸收、利用和转化等,如促进血糖合成糖原,加速血糖的分解,从而使得血糖的浓度保持稳定,C不符合题意。
D.肾上腺素能够促使心跳加快、血压升高、使皮肤血管扩张,在紧急情况下,肾上腺素的分泌增加,可以增加中枢神经系统的兴奋性,使人体反应灵敏,还能充分调动人体的潜力,以应对紧急情况,D符合题意。
故选D。
14. “蝼蝈鸣,蚯蚓出,王瓜生,苦菜秀”出自《礼记·月令》。关于句中提到的动物,下列描述错误的是( )
A. 蝈蝈和蚯蚓都属于无脊椎动物B. 蝈蝈的外骨骼能防止体内水分蒸发
C. 蚯蚓在土壤中活动可使土壤疏松D. 雨后蚯蚓爬到地面是为了取食
【答案】D
【解析】
【分析】节肢动物的主要特征:体表有坚韧的外骨骼;身体和附肢都分节。环节动物的主要特征:身体呈圆筒形,由许多彼此相似的体节组成;靠刚毛或疣足辅助运动。
【详解】A.蛔蛔属于节肢动物,蚯蚓属于环节动物,节肢动物和环节动物体内都没有由脊椎骨组成的脊柱,都属于无脊椎动物,A正确。
B.蛔蛔属于节肢动物,体表有坚韧的外骨骼,能防止体内水分蒸发,B正确。
C.蚯蚓在土壤中钻来钻去,可以使土壤疏松,提高土壤的通气和吸水能力,它以腐烂的植物和泥土为食,排出物可以增加土壤的肥力,C正确。
D.蚯蚓靠湿润的体壁呼吸,雨后土壤中水多,氧气少,蚯蚓爬到地面是为了呼吸,D错误。
故选D。
15. 联系生物知识,对于下列四个与动物有关的成语,其中所涉及的动物亲缘关系最近的成语是( )
A. 蛛丝马迹B. 鸡犬不宁C. 莺歌燕舞D. 虎头蛇尾
【答案】C
【解析】
【分析】解答此题的关键是熟练掌握各种动物的主要特征,灵活的对其进行分类。
【详解】A.蛛丝马迹中,马是哺乳动物,而蜘蛛是节肢动物,两者的亲缘关系较远,A错误。
B.鸡犬不宁中,鸡是鸟类,犬是哺乳动物,两者的亲缘关系较远,B错误。
C.莺和燕均属于鸟类,两者的亲缘关系较近,C正确。
D.虎头蛇尾中,老虎是哺乳动物,而蛇是爬行动物,两者的亲缘关系较远,D错误。
故选C。
16. “引体向上”是北京市中考体育测试的项目之一,主要考查被测者上肢的力量.用哑铃锻炼是增强上肢力量的有效途径,当屈肘时( )
A. 肱二头肌舒张,肱三头肌舒张
B. 肱二头肌舒张,肱三头肌收缩
C. 肱二头肌收缩,肱三头肌收缩
D. 肱二头肌收缩,肱三头肌舒张
【答案】D
【解析】
【详解】人体完成一个运动都要有神经系统的调节,有骨、骨骼肌、关节的共同参与,多组肌肉的协调作用,才能完成。如在屈肘状态下,肱二头肌收缩,肱三头肌舒张;在伸肘状态下,肱二头肌舒张,肱三头肌收缩。因此哑铃进行锻炼时,属于屈肘动作,上臂主要肌肉肱二头肌收缩,肱三头肌舒张。
17. 为了检测笔帽上是否有细菌、真菌,小艺将笔帽在无菌培养基上轻轻触碰了几下,该操作相当于( )
A. 配置培养基B. 恒温培养C. 接种D. 高温灭菌
【答案】C
【解析】
【分析】细菌、真菌分布广泛,适应能力强,因此通过实验,发现笔杆上都存在细菌和真菌,该实验步骤是四步:制培养基,高温灭菌,接种,恒温培养。
【详解】A.配制培养基是指制备适合微生物生长和繁殖的培养基的过程,A错误。
B.细菌和真菌的生活需要一定的条件,如水分、适宜的温度、还有有机物。因此,将培养皿放在室内温暖环境下进行恒温培养的目的是给细菌真菌的生长和繁殖提供适宜的温度,B错误。
C.接种就是把已有的菌种,用某种方式取少量的菌种,接到培养基上的过程,小艺将笔帽在无菌培养基上轻轻触碰了几下,该操作相当于接种,C正确。
D.高温灭菌是指通过高温杀死培养皿和培养基上的杂菌,以免对要培养的微生物造成影响,D错误。
故选C。
18. 豆腐乳是我国著名的传统发酵食品之一。下列食物与发酵技术无关的是( )
A. 泡菜B. 面包C. 酸奶D. 粽子
【答案】D
【解析】
【分析】微生物的发酵在食品、药品等的制作和生产中具有重要的作用,如制馒头、做面包、酿酒等要用到酵母菌,制酸奶和泡菜要用到乳酸菌等。
【详解】A.制泡菜要用到乳酸菌,用到了发酵技术,A不符合题意。
B.制面包要用到酵母菌,用到了发酵技术,B不符合题意。
C.制酸奶要用到乳酸菌,用到了发酵技术,C不符合题意。
D.制作粽子用大米等物煮熟即可,没有用到发酵技术,D符合题意。
故选D。
19. 竹子的竹鞭(地下茎)上可以长出竹笋,竹笋发育成新的竹子。下列选项中与这种生殖方式不同的是( )
A. 草莓压条繁殖B. 用秋海棠的叶进行繁殖
C. 播种油菜种子D. 柿子嫁接
【答案】C
【解析】
【分析】植物的生殖分为有性生殖和无性生殖。由两性生殖细胞结合成受精卵,受精卵发育成新个体的生殖方式叫做有性生殖;不经过两性生殖细胞的结合,由母体直接产生新个体的生殖方式叫做无性生殖。
【详解】题目中,“竹鞭长出新芽”没有经过两性生殖细胞结合形成受精卵,由竹子的地下茎直接发育成新个体,属于无性生殖。种子的胚是由受精卵发育形成的,因此“播种油菜种子”属于有性生殖;“秋海棠的叶繁殖”、“柿子嫁接”、“草莓压条繁殖”都没有经过两性生殖细胞的结合,由植物体的营养器官直接发育成新个体,因此都属于无性生殖。所以,与“竹鞭长出新芽”这种生殖方式不同的是“播种油菜种子”,ABD错误,C正确。
故选C。
20. 幽门螺杆菌是导致胃炎的凶手之一,进而可以诱发胃癌,采用分餐制和公筷可以有效地减少幽门螺杆菌传染,这种方式在预防传染病的措施中属于( )
A. 控制传染源B. 切断传播途径C. 保护易感人群D. 切断病原体
【答案】B
【解析】
【分析】传染病是指由病原体引起的,能够在人与人之间、人与动物之间传播的疾病,具有传染性和流行性的特点。 传染病在人群中流行,必须同时具备三个基本环节,即传染源、传播途径和易感人群,三个环节缺一不可。预防传染病的措施包括控制传染源、切断传播途径、保护易感人群等。
【详解】A.传染源是指能够散播病原体的人或动物。控制传染源的目的就是防止病原体离开传染源,如及时隔离患病的人或动物等,A不符合题意。
B.传播途径是指病原体离开传染源到达健康人所经过的途径。切断传播途径的目的就是阻断病原体的散播途径,如,“使用公勺公筷”等,B符合题意。
C.易感人群是指对某种病原体缺乏免疫力而容易感染该病的人群。保护易感人群的目的就是增强人群抵抗病原体的能力,如接种疫苗、锻炼身体等,C不符合题意。
D.病原体是指引起传染病的细菌、病毒、真菌和寄生虫等生物。清除病原体的目的就是将病原体清除或杀死,D不符合题意。
故选B。
21. 接种疫苗是预防传染病的有效方法。下列叙述正确的是( )
A. 引起人类患病的病毒是传染源B. 从免疫角度看,接种的流感疫苗属于抗体
C. 接种新冠疫苗能预防甲流D. 接种疫苗获得的免疫属于特异性免疫
【答案】D
【解析】
【分析】传染病是由细菌、病毒或寄生虫等病原体引起的,能在人与人之间或人与动物之间传播的疾病。传染病具有传染性和流行性,有的还具有季节性和地方性的特点。传染病若能流行起来必须具备传染源、传播途径、易感人群三个环节。因此,控制传染病的措施有三个:控制传染源、切断传播途径、保护易感人群。免疫是指人体的一种生理功能,人体依靠这种功能识别“自己”和“非己”成分,从而破坏和排斥进入体内的抗原物质,或人体本身产生的损伤细胞和肿瘤细胞等,以维持人体内部环境的平衡和稳定。
【详解】A.引起人类患病的病毒是病原体,携带病原体的人或动物才是传染源,A错误。
B.从传染病的角度看,接种的疫苗属于病原体;从免疫的角度看,接种的疫苗属于抗原,B错误。
C.接种新冠疫苗属于特异性免疫,只能预防新冠病毒引起的疾病,不能预防甲流,C错误。
D.接种疫苗所产生的抗体只对特定的病原体起作用,对其它病原体没有作用。可见,接种疫苗获得的免疫属于特异性免疫,D正确。
故选D。
22. 2023年全国安全用药月主题为“安全用药,健康为民”。关于安全用药下列说法正确的是( )
A. 进口药疗效更好B. 是药三分毒,服药遵医嘱
C. 病情有好转就应马上停药D. 可以根据自己的喜好服用非处方药
【答案】B
【解析】
【分析】本题涉及的是安全用药和正确用药的知识。安全用药是指根据病情需要,正确选择药物的品种、剂量和服用时间等,以充分发最佳效果,尽量避免药物对人体产生的不良作用或危害。
【详解】A.用药并非越贵越好,针对病情,起到好的治疗效果,就是好药,A不合题意。
B.不同的疾病,要选用不同的药物,才能针对性的起到治疗作用。故应按照医嘱,对症用药,B符合题意。
C.不同的药物用药的时间不同,要根据说明服用,用药时间不可随意的改变,故病情有好转也不可以自行停药,C不合题意。
D.非处方药是不需要医师处方、可自行判断、购买和使用的药品,但服用前需仔细阅读使用说明书,了解药物的主要成分、适应症、用法用量等,按要求服用,以确保用药安全,D不合题意。
故选B。
23. 控制生物的形态结构和生理特性的物质主要是( )
A. 维生素B. DNAC. 蛋白质D. 葡萄糖
【答案】B
【解析】
【分析】DNA是主要的遗传物质,控制生物体的形态结构和生理特性。
【详解】DNA是遗传信息的载体,是生物体的主要遗传物质,主要存在于细胞核中,DNA分子为双螺旋结构,像螺旋形的梯子,基因决定生物的性状,基因位于染色体上,基因是DNA分子上的一个个小片段,这些片段具有特定的遗传信息,能够决定生物的某一性状,一个基因只具有特定的遗传信息。因此控制生物的形态结构和生理特性的物质主要是DNA,B正确。
故选B。
24. 用黑色塑料袋套袋培植韭菜,因为不能合成叶绿素,就会变成黄色,称之为“韭黄”。根据此现象可得出的结论是( )
A. 生物的性状只受基因控制B. 植物叶片的颜色由环境决定
C. 韭菜的基因受环境影响发生了改变D. 生物的性状是基因和环境共同作用的结果
【答案】D
【解析】
【分析】遗传学中把生物体所表现的形态结构、生理特征和行为方式等统称为性状,性状是指生物体所有特征的总和。生物的许多性状是基因和环境共同作用的结果。
【详解】生物的性状是由基因与环境因素共同作用的结果。韭菜隔绝光线在黑暗中生长,因无阳光照射,不能合成叶绿素,叶就会变成黄色,被称为“韭黄”。但韭菜和“韭黄”的遗传物质是相同的,可见影响韭菜变为“韭黄”的因素主要是光照。根据此现象可得出的结论是生物的性状是基因和环境共同作用的结果,D符合题意,ABC不符合题意。
故选D。
25. 科学家在推测生命起源的化学进化过程中,认为原始生命最可能诞生于( )
A. 原始陆地B. 原始大气C. 原始海洋D. 冷却的火山口
【答案】C
【解析】
【分析】生命起源于原始海洋,原始海洋中有丰富的有机物,原始生命的同化作用类型可能是异养型;又由于原始大气中没有氧气,原始生命的异化作用类型可能是厌氧型。
【详解】化学起源学说认为:原始地球的温度很高,地面环境与现在完全不同:天空中赤日炎炎、电闪雷鸣,地面上火山喷发、熔岩横流;从火山中喷出的气体,如水蒸气、氨、甲烷等构成了原始的大气层,与现在的大气成分明显不同的是原始大气中没有游离的氧;原始大气在高温、紫外线以及雷电等自然条件的长期作用下,形成了许多简单的有机物,随着地球温度的逐渐降低,原始大气中的水蒸气凝结成雨降落到地面上,这些有机物随着雨水进入湖泊和河流,最终汇集到原始的海洋中。原始的海洋就像一盆稀薄的热汤,其中所含的有机物,不断的相互作用,形成复杂的有机物,经过及其漫长的岁月,逐渐形成了原始生命。可见生命起源于原始海洋,C符合题意,ABD不符合题意。
故选C。
二、非选择题(共5小题,每空2分,共50分)
26. 为探究动植物细胞的结构异同,小明同学用洋葱内表皮、人的口腔上皮细胞、人血永久涂片材料做了一系列实验。下图甲、乙、丙是小明在光学显微镜下观察到的图像,请回答下列问题:
(1)图甲视野中有多个细胞,它们所组成的结构属于______(填结构层次)。在制作图乙所示人的口腔上皮细胞临时装片时,载玻片上滴生理盐水的目的是______。
(2)图丙所示三种血细胞中有细胞核的是______(填序号),其中红细胞的功能是______。
(3)图甲、乙、丙所示细胞共有的细胞基本结构有__________________。
【答案】(1) ①. 组织 ②. 维持细胞正常形态
(2) ①. ② ②. 运输氧气
(3)细胞膜、细胞质
【解析】
【分析】(1)血液由血浆和血细胞构成,血细胞包括红细胞、白细胞和血小板。图丙中①是红细胞、②是白细胞、③是血小板、④是血浆。
(2)洋葱内表皮细胞结构包括细胞壁、细胞膜、细胞质(内有液泡、线粒体等结构,无叶绿体)和细胞核;动物细胞的基本结构是细胞膜、细胞质(内有线粒体等结构)和细胞核。
【小问1详解】
图甲是洋葱内表皮细胞,视野中有多个细胞,它们所组成的结构属于组织。 在制作图乙所示人的口腔上皮细胞临时装片时,载玻片上滴生理盐水,由于生理盐水的浓度与人的组织细胞液的浓度一致,因此在制作人的口腔上皮细胞临时装片时,需在载玻片上滴一滴生理盐水,这样可以维持细胞的正常形态,使细胞不至于因吸水膨胀,也不至于因失水而皱缩。
【小问2详解】
成熟的红细胞呈两面凹的圆饼状,无细胞核;血小板的个体最小,性状不规则,无细胞核;白细胞比红细胞大,有细胞核。所以,图丙所示三种血细胞中有细胞核的是②白细胞。血细胞中数量最多的就是红细胞,呈两面凹的圆饼状,成熟的红细胞没有细胞核,红细胞的功能是运输氧,也能运输二氧化碳。
【小问3详解】
图甲洋葱鳞片内叶表皮细胞,其结构包括细胞壁、细胞膜、细胞质(内有液泡、线粒体等结构,无叶绿体)和细胞核;图乙人的口腔上皮细胞,细胞的基本结构是细胞膜、细胞质(内有线粒体等结构)和细胞核;图丙是血细胞,血细胞中血小板无细胞核,成熟的红细胞无细胞核和线粒体。故图甲、乙、丙所示细胞共有细胞膜、细胞质。
27. 国际生物多样性2023年主题是“从协议到协力:复元生物多样性”。这一主题强调了将国际协议转化为实际行动的重要性,以恢复生物多样性。据此回答有关问题:
(1)大熊猫是我国特有珍稀动物,早些年其数量急剧减少,原因之一就是人类大量砍伐森林,破坏了大熊猫的______。我国于2021年设立了横跨四川、甘肃、陕西三省的大熊猫国家公园,大熊猫野外种群数量在逐年增加。据调查该公园内还有8000多种野生动植物,这主要体现了生物多样性中的______多样性。
(2)杂交水稻之父袁隆平院士,利用在海南发现的一株野生水稻的基因培育了我们的杂交水稻体系,而这株野生水稻就是水稻的野生近亲。该育种方法利用了______的多样性。
(3)近些年由于人类活动的干扰,生物的多样性面临威胁,保护生物多样性刻不容缓,保护生物多样性最为有效的措施是______,除此之外,我国还颁布了一系列的法律和文件,并在全球范围内进行合作,共同维护欣欣向荣的生物圈。
(4)保护生物多样性是每个人的义务,作为一名中学生应当怎样做?请简述两条做法:______________。(合理即可)
【答案】(1) ①. 栖息环境 ②. 生物种类##物种
(2)基因##遗传 (3)建立自然保护区或就地保护
(4)宣传法律法规;保护环境、保护珍稀动植物;做好垃圾分类、回收利用;积极参与植树活动等(答两点,合理即可)
【解析】
【分析】生物多样性是指在一定时间和一定地区所有生物物种及其遗传变异和生态系统的复杂性总称。它包括基因多样性、物种多样性和生态系统多样性三个层次,保护生物多样性的措施有就地保护和迁地保护。
【小问1详解】
威胁生物多样性的原因有:栖息地的丧失、人类的滥捕乱杀、环境污染和外来物种的入侵。其中主要的是栖息地的丧失。所以,人类大量砍伐森林,破坏了大熊猫的栖息环境,从而导致野生大熊猫数量急剧减少。
生物种类多样性是指一定区域内生物种类的丰富性。因此,“据调查该公园内还有8000多种野生动植物”体现了生物多样性内涵中的生物种类(物种)多样性。
【小问2详解】
基因的多样性是指物种的种内个体或种群间的基因变化,不同物种(兔和小麦)之间基因组成差别很大,同种生物如野生水稻和栽培水稻之间基因也有差别,每个物种都是一个独特的基因库。我国动物、植物和野生亲缘种的基因多样性十分丰富,为动植物的遗传育种提供了宝贵的遗传资源。我国科学家袁隆平院士培育了杂交水稻体系,就是利用了基因的多样性。
【小问3详解】
建立自然保护区是指把包含保护对象在内的一定面积的陆地或水体划分出来,进行保护和管理。自然保护区是“天然基因库”,能够保存许多物种和各种类型的生态系统;是进行科学研究的“天然实验室”,为进行各种生物学研究提供良好的基地;是“活的自然博物馆”,是向人们普及生物学知识,宣传保护生物多样性的重要场所。因此建立自然保护区是保护生物多样性最有效的措施。因此该措施不仅保护了各种生物,同时还保护了它们的栖息环境。建立自然保护区是保护生物多样性最有效的措施。
【小问4详解】
由于各种原因,生物的多样性面临严重的威胁,作为个人的我们除了响应相关的政策和法律法规之外,我们还要做一些力所能及的事情,从自我做起,从周围做起,从小事做起,如宣传法律法规;保护环境、保护珍稀动植物;做好垃圾分类、回收利用;积极参与植树活动等。
28. 某校生物兴趣小组利用教材所学知识在蔬菜基地对番茄植株进行了一系列的观察和研究,图甲是绘制的番茄叶片结构图,图乙是叶肉细胞内叶绿体和线粒体吸收或释放气体过程示意图,图丙是大棚内的二氧化碳吸收量随光照强度变化的曲线图。请据图回答:
(1)图甲中进行光合作用的主要结构是______(填序号),夏天正午,叶片吸收二氧化碳的速度减慢,主要是与图甲中______(填结构名称)的开闭有关。
(2)图乙代表氧气是______(填序号),当图乙细胞内发生①、②、③、④生理过程,则可推断此时番茄叶片内光合作用强度______(填“大于”“小于”或“等于”)呼吸作用强度。
(3)根据图丙信息,要想提高番茄产量,可采取的措施是______。
【答案】(1) ①. ③ ②. 气孔
(2) ①. ①③⑥ ②. 大于
(3)适当增加光照强度
【解析】
【分析】图甲中:①是叶脉、②是上表皮、③是叶肉、④是下表皮、⑤是气孔。
图乙中:①③⑥表示氧气、②④⑤表示二氧化碳。
图丙中:随着光照强度的增加,二氧化碳的吸收量逐渐增加,二氧化碳的吸收量在Q点达到最大值。N点时二氧化碳的吸收量为零,表示植物光合作用的强度等于呼吸作用的强度;光照强度小于N点时二氧化碳的吸收量为负值,如M点,表示植物光合作用的强度小于呼吸作用的强度;光照强度大于N点时二氧化碳的吸收量为正值,如P点和Q点,表示光植物合作用的强度大于呼吸作用的强度;曲线与纵坐标的交点,光照强度为零,表示植物进行呼吸作用,不进行光合作用。
【小问1详解】
叶片的结构包括表皮、叶肉和叶脉,叶肉细胞中有叶绿体,叶绿体是光合作用的场所,叶片的表皮上有气孔,气孔是气体交换的窗口。因此图甲中进行光合作用的主要结构是③叶肉(内有叶绿体),夏天正午,叶片吸收二氧化碳的速度减慢,主要是与图甲中⑤气孔的开闭有关。
【小问2详解】
叶肉细胞内有叶绿体和线粒体两种能量转换器,叶绿体是植物细胞进行光合作用的场所,叶绿体进行光合作用吸收二氧化碳,释放氧气;线粒体是呼吸作用的场所,呼吸作用吸收氧气,释放二氧化碳。因此图乙代表氧气的是①③⑥,②④⑤表示二氧化碳。
当图乙细胞内发生①②③④生理过程时,说明叶肉细胞内光合作用产生氧气的量大于呼吸作用吸收氧气的量、光合作用吸收二氧化碳的量大于呼吸作用释放二氧化碳的量,则可推断此时番茄叶片内光合作用强度大于呼吸作用强度。
【小问3详解】
绿色植物通过叶绿体利用光能,把二氧化碳和水转化成储存能量的有机物(如淀粉),并且释放出氧气的过程,叫做光合作用。图丙中,在一定范围内,随着光照强度的增加,二氧化碳的吸收量逐渐增加,光合作用增强,因此要想提高番茄产量,可采取的措施是适当增加光照强度。
29. 人体是一个统一的整体,生命活动的完成需要多器官、多系统的协调配合。图甲是人体部分生理活动示意图,字母A、B、C、D代表心脏四腔,①~⑥表示相关血管,E、F、G、H代表生理过程,1、2、3表示构成肾单位的相关结构,图乙是人平静呼吸时肺内气压与外界气压差随时间变化的曲线图。请据图回答:
(1)水进入人体后,通过图甲中的G过程进入到______系统,运输到各部位。血液内多余的水分主要通过结构1和2的______作用和结构3的重吸收作用形成尿液,排出体外。
(2)食物中淀粉在人体消化道内被分解为可被人体吸收的______。
(3)心脏的活动具有节律性,图甲中C、D同时收缩时,房室瓣处于______(填“关闭”或“张开”)状态。
(4)图甲中的E过程,对应图乙中的______(用字母表示)段。
【答案】(1) ①. 循环 ②. 滤过
(2)葡萄糖 (3)关闭
(4)ac
【解析】
【分析】图中的A右心房、B左心房、C左心室、D右心室、E吸气、F呼气、G吸收;①肺动脉、②下腔静脉、③肾静脉、④肾小管周围的毛细血管网、⑤肾动脉、⑥肺静脉;1肾小球、2肾小囊、3肾小管。
【小问1详解】
营养物质通过消化道壁进入循环系统的过程叫吸收。G表示营养物质的吸收过程。水进入人体后,通过图甲中的G过程进入到循环系统,运输到各部位。
当血液流经1肾小球时,除了血细胞和大分子的蛋白质外,其他的如水、无机盐、尿素、葡萄糖会滤过到2肾小囊腔形成原尿;当原尿流经3肾小管时,其中大部分水、部分无机盐和全部的葡萄糖被重新吸收回血液,而剩下的如尿素、一部分无机盐和水构成了尿液的成分。血液内多余的水分主要通过结构1肾小球和2肾小囊内壁的过滤作用和结构3肾小管的重吸收作用形成尿液,排出体外。
【小问2详解】
淀粉的消化从口腔开始,口腔中的唾液淀粉酶能够将部分淀粉分解为麦芽糖,当淀粉和麦芽糖进入小肠后,由于小肠中的胰液和肠液中含有消化糖类的酶,因此,淀粉等糖类物质在小肠内被彻底消化为葡萄糖。
【小问3详解】
图甲中心脏的C左心室、D右心室同时收缩时,房室瓣处于关闭状态,动脉瓣打开,左心室的血液从主动脉泵出流向全身各处,右心室的血液从肺动脉泵出流向肺部。
【小问4详解】
图示乙中表示的是平静呼吸时肺内气体容量变化曲线,曲线ac段表示肺内气体容量由小变大,表示吸气;曲线ce段表示肺内气体容量由大变小,表示呼气。图甲中E表示吸气,对应图乙中的ac段。
30. 模拟实验“精子与卵细胞随机结合”基本做法为:将20颗白围棋子装入一个纸盒中,将10颗白围棋子和10颗黑围棋子装入另一个纸盒中,每次从两纸盒中各摸取一颗围棋子,据表分析回答:
(1)在模拟实验中,白色棋子模拟的是______。表中组合“白白”表示的是______(填“男孩”或“女孩”)的染色体组成。
(2)在统计数据分析时,对表中的10组数据处理的方法和目的分别是______。
(3)模拟实验的操作过程中,下列做法错误的有______。
A. 选用透明塑料盒B. 记录完后将棋子放回原纸盒并摇匀
C. 取棋子时应盲摸D. 将黑白棋子都均分,再分别放入两个盒子中
(4)模拟“精子与卵细胞随机结合”的实验结果说明了____________。
【答案】(1) ①. 含X染色体的卵细胞和含X染色体的精子 ②. 女孩
(2)方法:求平均值;目的:减小误差,使实验结果更加准确 (3)AD
(4)生男生女机会均等
【解析】
【分析】(1)人的体细胞中有23对染色体,其中22对是常染色体,1对是性染色体,女性的性染色体组成为XX,男性的性染色体组成为 XY;男性产生的精子有两种类型即含X和含Y染色体的精子,女性只产生一种含X的卵细胞。
(2)体细胞形成生殖细胞时成对的染色体分开分别进入不同的生殖细胞中,男性体细胞的性染色体组成是XY,产生的精子有两种,分别带有X染色体和Y染色体,两种精子的数量相等;女性体细胞的染色体组成是XX,产生的卵细胞只有一种,带有X染色体。
【小问1详解】
男性的性染色体是XY,女性的性染色体是XX,男性产生的精子有两种类型即含X和含Y染色体的精子,女性产生的卵细胞只有一种含有X染色体。根据实验数据将20颗白围棋子装入一个纸盒中,表示卵细胞。将10颗白围棋子和10颗黑围棋子装入另一个纸盒中,表示精子。所以白色棋子模拟的是含X染色体的卵细胞和含X染色体的精子。实验过程如果是黑色围棋+白色围棋,则代表的受精卵的性染色体组成是XY,发育成男孩;如果是白色围棋+白色围棋,则代表的受精卵的性染色体组成是XX,发育成女孩。
【小问2详解】
模拟实验的操作过程中,应选用黑色纸盒,目的是避免看到棋子保证取棋子时的随机性。在统计数据分析时,表中的10组数据该取10组数据的平均值。目的是减小误差,使实验结果更加准确。
【小问3详解】
A.使用透明透明塑料盒能看到颜色,有可能会挑选颜色,A错误。
B.为了保证每种棋子被抓取的概率相等,每次抓取小球统计后,应将彩球放回原来的小盒内并摇匀,B正确。
C.摸棋子时,应是随机抓取,避免人为因素,C正确。
D.两个盒子中的棋子分别表示卵细胞和精子(白色表示含X染色体的精子,黑色表示含Y染色体的精子),不能将黑白棋子都均分,再分别放入两个盒子中,D错误。
故选AD。
【小问4详解】
模拟“精子和卵细胞随机结合”的实验结果,白白:黑白=51:49≈1:1.因此,从10组数据的平均值得出的结论是:生男生女是随机的,机会是均等的。组别
1组
2组
3组
4组
5组
6组
7组
8组
9组
10组
合计
比例
白白
4
6
6
5
4
3
5
6
7
5
黑白
6
4
4
5
6
7
5
4
3
5
2024年山西省初中学业水平第一次模拟生物试题(原卷版+解析版): 这是一份2024年山西省初中学业水平第一次模拟生物试题(原卷版+解析版),文件包含2024年山西省初中学业水平第一次模拟生物试题原卷版docx、2024年山西省初中学业水平第一次模拟生物试题解析版docx等2份试卷配套教学资源,其中试卷共24页, 欢迎下载使用。
初中生物中考复习 精品解析:2022年江苏省无锡市初中学业水平考查生物试题(原卷版): 这是一份初中生物中考复习 精品解析:2022年江苏省无锡市初中学业水平考查生物试题(原卷版),共10页。试卷主要包含了判断题,选择题,识图作答题,实验探究题,分析说明题等内容,欢迎下载使用。
初中生物中考复习 精品解析:2021年河南鲁山县第九初级中学初中学业水平考试模拟生物试题(原卷版): 这是一份初中生物中考复习 精品解析:2021年河南鲁山县第九初级中学初中学业水平考试模拟生物试题(原卷版),共7页。试卷主要包含了选择题,非选择题等内容,欢迎下载使用。

