精品解析:2021年湖南省邵阳市邵阳县初中毕业学业模拟考试(一模)生物试题(解析版+原卷版)
展开2021年初中毕业学业模拟考试试题卷
生物(一)
温馨提示:
(1)本学科考试为闭卷考试;
(2)本试题卷共四道大题,33个小题,考试时量90分钟,满分100分;
(3)考生务必将自己的姓名和准考证用黑色水笔写在答题卡相应的栏目内,并按答题卡上的“注意事项”填涂;
(4)请在答题卡上作答,做在本试题卷上的答案无效。
一、选择题(本大题包括1~25小题,每小题2分,共50分。在每小题给出的四个选项中,均只有一个选项符合题意)
1. 下列物体中,属于生物的是
A. 生石花 B. 珊瑚 C. 电脑病毒 D. 恐龙化石
【答案】A
【解析】
【分析】
生物的特征:1.生物的生活需要营养。2.生物能够进行呼吸。3.生物能排出体内产生的废物。4.生物能够对外界刺激作出反应。5.生物能够生长和繁殖。6.除病毒外,生物都是由细胞构成的。7.生物都能遗传和变异的特征。
【详解】珊瑚、电脑病毒、恐龙化石都不具有生物的特征,不属于生物;生石花具有生物的特征,属于生物。
故选A。
【点睛】解答此题的关键是熟练掌握生物的特征
2. 生物圈中的各种生物都具备的特征是( )
A. 具有细胞核 B. 呼吸并消耗氧气 C. 繁殖后代 D. 能进行反射
【答案】C
【解析】
【详解】试题分析:细胞是生物体构和功能的基本单位,但是病毒没有细胞结构,无细胞核,选项A不正确;呼吸是生物的特征,但是有些生物是厌氧呼吸,不需要氧气,如腐生性的微生物,如乳酸菌等,选项B不正确;生物采用不同的繁殖方式,保证种族的延续,选项C正确;反射是动物和人体通过神经系统对内外的刺激作出的反应,而植物对外界刺激作出的反应是应激性,选项D不正确。故选C。
【考点定位】本题考查生物的特征,难度一般,属于理解层面。
3. 近几年,由于邵阳县采取了多项环保措施,很好地保护了天子湖湿地公园的水域环境,多年近乎销声匿迹的野鸭等多种鸟类又重返家园。这种现象主要体现了( )
A. 生物对非生物因素的影响 B. 生物对环境的适应
C. 生物因素对环境的影响 D. 非生物因素对生物的影响
【答案】D
【解析】
【分析】
本题主要考察的是生物与环境的关系。环境中影响生物生活的各种因素叫生态因素,分为非生物因素和生物因素。非生物因素包括:光、温度、空气、水、土壤等。生物因素包括:环境中影响某种生物个体生活的其他生物。
生物与环境的关系包括:生物影响环境、生物适应环境、环境影响生物。
【详解】天子湖湿地公园的水域环境的改善,使得多年近乎销声匿迹的野鸭等多种鸟类又重返家园。
公园的水域环境属于非生物因素,野鸭等多种鸟类属于生物因素。所以是非生物因素对于生物因素的影响,故D选项符合题意。A、B、C不符合题意。
故选D。
【点睛】掌握好非生物因素和生物因素的区别、生物与环境的关系即可解答。
4. “神舟”七号宇宙飞船顺利返航,三位宇航员除了把生活用品包装带回地球外,他们的尿液、粪便也一并带回,这是因为太空中( )
A. 缺乏分解者 B. 没有消费者
C. 缺乏空气 D. 温度太低
【答案】A
【解析】
【详解】试题分析:生态系统中,绿色植物能够通过光合作用制造有机物,是生态系统中的生产者,动物不能自己制造有机物,直接或间接地以植物为食,叫做消费者,细菌和真菌能够把有机物分解成简单的无机物,供植物重新利用,是生态系统中的分解者,因此,“神舟”七号宇宙飞船顺利返航,三位宇航员除了把生活用品包装带回地球外,他们的尿液、粪便也要一并带回.这是因为太空缺乏分解者。
考点:生态系统的组成及各部分的作用。
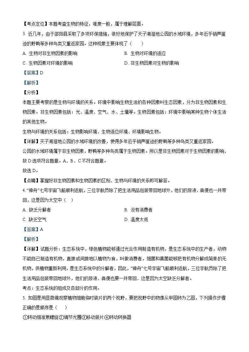
5. 如图是用显微镜观察植物细胞临时装片的两个视野,要把视野中的物像从甲图转为乙图,下列操作步骤正确的是顺序是( )
①转动细准焦螺旋②调节光圈③移动装片④转动转换器
A. ③﹣①﹣④﹣② B. ④﹣③﹣②﹣①
C. ③﹣①﹣②﹣④ D. ③﹣④﹣②﹣①
【答案】D
【解析】
【分析】从图甲和图乙可以看出,图甲细胞的位置是在视野的左边,且图乙中的图像比图甲中的图像大。这是在低倍镜观察到物像后换用高倍物镜观察,首先要移动玻片把物像移动到视野中央,解答即可。
【详解】根据分析可知,首先要移动玻片把物像移动到视野中央即③,因为高倍镜的视野窄,虽然在低倍镜下能看到的物像,如果偏离视野中央的话,换上高倍镜,物像可能就不在视野中了;低倍镜换高倍镜是通过转动转换器来完成的即④;当换上高倍镜后,由于视野变窄,透光量少,视野就会变得很暗,需要调节光圈或反光镜使视野变得亮一些即②;换上高倍物镜后物像只是有点模糊,一般转动细准焦螺旋就能使用物像更加清晰即①。
故选D。
【点睛】解此题的关键是理解掌握用高倍镜观察的操作步骤:移动装片→转动转换器→调节光圈→转动细准焦螺旋。
6. 通过“观察种子的形态和结构”的实验,发现玉米和蚕豆种子大小、形态、颜色各不一样,但基本结构相同,它们都具有
A. 种皮和胚 B. 种皮和胚乳 C. 胚和胚乳 D. 果皮和子叶
【答案】A
【解析】
【分析】蚕豆种子和玉米种子的异同点如下:
【详解】蚕豆种子的结构包括胚和种皮;玉米种子的结构包括种皮、胚和胚乳。它们的胚都包括胚芽、胚轴、胚根和子叶,不过蚕豆种子的子叶2片,肥厚,贮存着丰富的营养物质;玉米种子的子叶1片,营养物质贮存在胚乳里。
所以通过“观察种子的形态和结构”的实验,发现蚕豆种子和玉米种子的基本结构是相同的,它们都有种皮和胚。
故选A。
【点睛】掌握蚕豆种子和玉米种子的结构特点是解题的关键。
7. 下列水生植物中,不属于藻类植物的是( )
A. 紫菜 B. 满江红
C. 海带 D. 水绵
【答案】B
【解析】
【详解】试题分析:满江红有根、茎、叶的分化,并且体内有输导组织,属于蕨类植物,紫菜、海带、水绵属于藻类植物,无根、茎、叶的分化,起固着作用的是根状物,上面叫叶状体,故选B。
考点:本题考查的是藻类植物的特征。
8. 用显微镜观察下列哪一种材料时,能细胞内找到叶绿体( )
A. 西红柿果肉细胞 B. 青椒果肉细胞 C. 洋葱根尖细胞 D. 小肠绒毛细胞
【答案】B
【解析】
【分析】此题考查的是动植物细胞的结构。
【详解】A.西红柿果肉细胞里面没有叶绿体,不能进行光合作用,故不符合题意。
B.青椒是绿色的,其果肉细胞内有叶绿体,能进行光合作用,故符合题意。
C.根尖细胞主要是分裂,而且不接受阳光,自然没有叶绿体,不能进行光合作用,故不符合题意。
D.小肠绒毛细胞属于动物细胞,没有叶绿体,不能进行光合作用,故不符合题意。
故选B。
【点睛】解答此题的关键是知道制作临时装片观察植物细胞。
9. 小华将一些胡萝卜汁添加到草履虫培养液中,几分钟后,制成临时装片在显微镜下观察,他发现草履虫体内的某结构被染成了橙黄色,这种结构最可能是( )
A. 食物泡 B. 液泡 C. 细胞核 D. 伸缩泡
【答案】A
【解析】
【分析】草履虫只由单个细胞组成,个体微小,全部生命活动在一个细胞内完成,一般生活在水中。
【详解】草履虫身体表面的表膜上密密地长着许多纤毛,靠纤毛的划动在水里运动,草履虫身体的一侧有一条凹入的小沟,叫“口沟”,相当于草履虫的“嘴巴”,口沟内的密而长的纤毛摆动时,能把水里的细菌和有机碎屑作为食物摆进口沟,再进入草履虫体内形成食物泡,食物泡随细胞质流动,食物被慢慢消化吸收。小华将一些胡萝卜汁添加到草履虫培养液中,几分钟后,制成临时装片在显微镜下观察,会看到食物泡被染成了橙黄色,这是因为胡萝卜汁被草履虫取食的缘故。
【点睛】本题主要考查单细胞生物可以独立完成生命活动。理解掌握单细胞生物草履虫的结构和功能是解答此题的关键。
10. 卷柏是一种奇特的蕨类植物。在水分不足时,它的根会从土壤里“拔”出来,身体缩卷成一个圆球,随风而动。一旦滚到水分充足的地方,圆球就会迅速打开,根重新钻到土壤里,继续生长。下列分析正确的是
A. 卷柏的生存环境仅限于平原与海滩
B. 卷柏的根只有吸收功能,没有固定功能
C. 卷柏的这种生存方式体现了它对环境的适应
D. 卷柏的根从土壤中不仅吸收水分,还吸收有机营养
【答案】C
【解析】
【分析】蕨类植物的主要特征:植物体有根、茎、叶的分化,根、茎、叶里有输导组织;靠孢子繁殖后代;大多数蕨类植物生活在比较阴湿的环境里。分析解答。
【详解】A.蕨类植物的生殖离不开水,适于生活在阴湿处,A错误。
B.蕨类植物有真正的根、茎、叶的分化,卷柏的根有吸收功能,有固定功能,B错误。
C.卷柏的这种生存方式使其在极端环境中得以繁衍生息,体现了它对环境的适应,C正确。
D.卷柏的根从土壤中不仅吸收水分,还吸收无机盐,叶通过光合作用制造的有机物是通过筛管由上向下运输的,D错误。
故选C。
【点睛】掌握蕨类植物的主要特征并灵活运用。
11. 下列是描述人从受精卵形成到胎儿成熟产出所经历的过程.按先后排列正确的是( )
①胚泡植入子宫内膜
②细胞分裂和分化形成胚胎
③在输卵管处形成受精卵
④初具人形,形成胎儿
⑤胎儿发育成熟、分娩
⑥受精卵分裂、形成胚泡
A. ①③②⑤④⑥ B. ③①②⑤④⑥
C. ③⑥①②④⑤ D. ②①③⑥④⑤
【答案】C
【解析】
【分析】了解人体的生殖发育过程即可解题。
【详解】含精子的精液进入阴道后,精子缓慢地通过子宫,在输卵管内与卵细胞相遇,有一个精子进入卵细胞,与卵细胞相融合,形成受精卵;受精卵不断进行分裂,逐渐发育成胚泡;胚泡缓慢地移动到子宫中,最终植入子宫内膜,这是怀孕;胚泡中的细胞继续分裂和分化,逐渐发育成胚胎,并于怀孕后8周左右发育成胎儿,胎儿已具 备人的形态;胎儿生活在子宫内半透明的羊水中,通过胎盘、脐带从母体获得所需要的营养物质和氧气,胎儿产生的二氧化碳等废物,也是通过胎盘经母体排出体外 的。胎儿发育成熟从母体娩出。
12. 某同学学习《生物学》后,尝试用下表表示相关概念间的包含关系,下列选项中与图示不相符的是( )
1
2
3
4
A
中枢神经系统
脊髓
脑
大脑
B
生态系统
非生物部分
生物部分
消费者
C
种子植物
裸子植物
被子植物
油松
D
免疫类型
非特异性免疫
特异性免疫
注射疫苗
A. A B. B C. C D. D
【答案】C
【解析】
【分析】如图可知1到4的逻辑关系是:1包含2和3,2和3的关系是并列,3包含4。
【详解】A项,中枢神经系统包括脊髓和脑。 脑可分为脑干、小脑、大脑两半球三部分,与图示相符。B项,生态系统的组成成分包括生物部分和非生物部分,其中生物部分包括生产者、消费者和分解者,非生物部分包括气候因子、无机环境等,与图示相符。C项,种子植物可分为裸子植物和被子植物,裸子植物的种子裸露着,其外层没有果皮包被。被子植物的种子的外层有果皮包被。油松属于裸子植物,与图示不符,故C项符合题意。D项,免疫类型分为特异性免疫和非特异性免疫,特异性免疫只针对一种病原体。它是人体经后天感染(病愈或无症状的感染)或人工预防接种而使机体获得的抵抗感染能力。注射疫苗属于特异性免疫,与图示相符。注意本题要选择的是与图示不相符的选项,故本题正确答案为C。
【点睛】本题主要考查生态系统及其组分、裸子植物与被子植物、免疫调节、神经调节。
13. 体外膜肺氧合,被称为“人工肺”,是可以代替肺完成相应功能的生命支持系统(如图),在对新冠肺炎患者尤其是危重症患者的救治中,“人工肺”被认为是阻挡死神的最后一道防线。以下分析不正确的是
A. 隔离膜应只允许氧气、二氧化碳等气体通过 B. 隔离膜相当于肺泡壁和毛细血管壁
C. 血液流经人工肺后,含氧量降低 D. 增加隔离膜面积能提高气体交换效率
【答案】C
【解析】
【分析】
人工肺又名氧合器或气体交换器,它是一种代替人体肺脏排出二氧化碳、摄取氧气,进行气体交换的人工器官。以往仅应用于心脏手术的体外循环,需和血泵配合称为人工心肺机。
肺泡壁和毛细血管壁均只由一层上皮细胞构成,有利于肺泡和血液进行气体交换。当空气中的氧气进入肺泡时,肺泡内的氧气比血液中的多,故氧气由肺泡进入血液;而血液中的二氧化碳比肺泡中的多,故二氧化碳由血液进入肺泡。
【详解】A.血液流经隔离膜后,氧气进入血液,二氧化碳通过隔离膜扩散出去,隔离膜应只允许氧气、二氧化碳等气体通过,A正确。
B.肺泡壁和毛细血管壁均只由一层上皮细胞构成,有利于肺泡和血液进行气体交换。图中隔离膜相当于肺泡壁和毛细血管壁,B正确。
C.血液流经膜肺后,氧气进入血液,二氧化碳通过隔离膜扩散出去,所以血液流经人工肺后,含氧量增加,C错误。
D.图中隔离膜相当于肺泡壁和毛细血管壁,增加隔离膜面积能提高气体交换效率,正确;血液流经膜肺后,氧气进入血液,二氧化碳通过隔离膜扩散出去,所以血液流经人工肺后,含氧量增加,D正确。
故选C。
【点睛】注意理解肺的功能。
14. 2020年春节期间,某人因感染新型冠状病毒而患肺炎,如果对其验血,下列哪一项指标将会超过正常人
A. 红细胞 B. 血红蛋白 C. 白细胞 D. 血小板
【答案】C
【解析】
【分析】
三种血细胞的形态结构特点、功能如下表:
【详解】白细胞的主要功能为吞噬病菌、防御和保护等。当病菌侵入人体后,白细胞能穿过毛细血管壁进入组织,聚集在发炎部位并将病菌吞噬,炎症消失后,白细胞数量恢复正常。因此人体出现炎症时血液中的白细胞的数量会明显增多。所以某人因感染新型冠状病毒而患肺炎,血常规检查时,会急剧升高的是白细胞。
故选C。
【点睛】解答此类题目的关键是理解掌握血细胞的特点和功能。
15. 俗话说“十指连心”,当手指的指尖皮肤受伤后会感到剧烈的疼痛,原因是
A. 指尖皮肤薄 B. 指尖皮肤中有丰富的感觉神经末梢
C. 指尖血管丰富 D. 指尖有神经连接心脏
【答案】B
【解析】
【分析】
本题考查的是皮肤的结构,皮肤包括表皮和真皮两层。
【详解】表皮包括角质层和生发层。角质层细胞排列紧密,细菌不宜侵入,并且可以防止体内水分过度散失,具有保护作用。生发层细胞可以分裂产生新细胞;真皮内含有丰富的血管和感觉神经末梢,可以感受外界各种刺激。由于身体各部分的触觉感受器的分布不同,因而触觉的敏感性不同,指尖处的感觉神经末梢最多,因而对外界的敏感性最强。所以,当手指的指尖皮肤受伤后会感到剧烈的疼痛,也就有了“十指连心”之说。
故选B。
【点睛】皮肤的结构是考查的重点,可结合着具体的实例理解掌握。
16. 2019年9月28日,中国女排十连胜并夺得第十三届世界杯冠军,中国女排的表现振奋人心,我们所有人都应该学习女排精神,顽强拼搏,永不放弃,才能实现梦想。下列关于对比赛过程中产生的一系列动作叙述不正确的是
A. 运动员在比赛中产生的一系列动作是在神经系统的调节下完成的
B. 人体运动系统主要由骨、关节、肌肉组成
C. 运动过程中有受伤的风险,脱臼是因为关节头从关节囊中脱出
D. 屈肘发球时,肱二头肌收缩,肱三头肌舒张
【答案】C
【解析】
【分析】
人体的任何一个动作,都是在神经系统的支配下,由于骨骼肌收缩,并且牵引了所附着的骨,绕着关节活动而完成的。
【详解】A.人体的运动是由运动系统来完成的,运动员在比赛中产生的一系列的动作是在神经系统的支配和其他系统的辅助下完成,A正确。
B.运动系统主要包括骨、关节、肌肉组成,这三部分相互配合,一个动作的完成总是由两组肌肉相互配合活动,共同完成的,B正确。
C.在运动中,关节周围有关节囊包裹着,密闭的关节腔内有滑液,保证了关节既牢固、又灵活。运动过程中有受伤的风险,脱臼是因为关节头从关节窝中脱出,C错误。
D.骨骼肌有受刺激而收缩的特性,屈肘动作时,肱二头肌处于收缩状态,肱三头肌处于舒张状态,D正确。
故选C。
【点睛】熟记骨、关节、骨骼肌的协调配合与运动的产生及其之间关系。关键认识运动系统:骨--杠杆;关节--支点;骨骼肌--动力。
17. 下列动物的形态结构与其生活环境、生活习性相适应的叙述,错误的是
A. 蝗虫的体表有外骨骼,防止体内水分蒸发,适于陆地生活
B. 蜥蜴用肺呼吸,卵有坚韧的外壳,能摆脱对水的依赖
C. 青蛙水陆两栖,用鳃呼吸,皮肤辅助呼吸
D. 家鸽的呼吸器官是肺,其呼吸方式为双重呼吸
【答案】C
【解析】
【分析】
生物体的形态结构总是与其生活环境相适应,适者生存,生物必须适应环境才能生存,如沙漠上的植物必须耐旱才能生存。
【详解】A.蝗虫体表有外骨骼,可防止体内水分蒸发,适于陆地生活,A正确。
B.蜥蜴用肺呼吸,卵有坚韧的外壳,防止水分的散失,能摆脱对水的依赖,适于陆地生活,B正确。
C.青蛙既能跳跃又能划水,适于水陆两栖,幼体用鳃呼吸,成体用肺呼吸、皮肤辅助呼吸,C错误。
D.家鸽的呼吸器官是肺,有多个气囊与肺相连,其呼吸方式为双重呼吸,D正确。
故选C。
【点睛】解答此类题目的关键是理解不同生物适应环境的方式不同。
18. “若作酒醴(lǐ),尔惟曲蘖(niè)”见于《尚书》,是关于酿酒最早的记载。“曲”,也叫“酒曲”,含多种微生物。“蘖”,指发芽的谷物。下列关于酿酒操作及其目的对应有误的是( )
选项
操作
目的
A
加入足量的“蘖”
提供有机物
B
将谷物碾碎
增大谷物和菌种的接触面积
C
按比例掺入“曲”
接入发酵的菌种
D
适宜温度下密封
抑制微生物的生长和繁殖
A. A B. B C. C D. D
【答案】D
【解析】
【分析】“著作酒醴(甜酒),是酿酒过程,尔惟曲蘖(酒曲)”的“曲蘖”是酵母菌,属于酶是反应的催化剂。有氧时,酵母菌能分解葡萄糖,产生二氧化碳和水,无氧时,酵母菌会分解水中的葡萄糖,产生酒精。
【详解】加入足量的“蘖”,目的是提供充足的有机物,故A正确;将谷物碾碎,目的是增大谷物和菌种的接触面积,能够充分分解有机物,故B正确;按比例掺入“曲”,目的是接入发酵的菌种--酵母菌,故C正确;酵母菌的发酵需要适宜温度下,密封培养是为了在缺氧的条件下产生酒精和二氧化碳,故D错误。故选D。
【点睛】解题的关键是理解发酵技术在生活中的运用。
19. 小明在研究生物多样性的过程中,收集了蝗虫、蜥蜴、蚯蚓、老鼠、涡虫、青蛙、鲫鱼、水螅等动物的标本和资料,并对它们进行了分类。下列相关叙述错误的是( )
A. 涡虫和水螅都是有口无肛门的动物 B. 蚯蚓和蝗虫的身体都具有体节
C. 老鼠和蜥蜴都是恒温动物 D. 鲫鱼和青蛙的受精方式都是体外受精
【答案】C
【解析】
【分析】在动物界中,只有鸟类和哺乳动物为恒温动物,恒温动物比变温动物对外界环境的适应能力更强;变温动物大都具有冬眠现象,为对外界环境的适应方式。
【详解】A.涡虫属于扁形动物,水螅属于腔肠动物,它们的共同特征是有口无肛门,A正确。
B.蚯蚓属于环节动物,蝗虫属于节肢动物,它们的共同特征是具有体节,B正确。
C.老鼠属于哺乳动物,是恒温动物,蜥蜴属于爬行动物,是变温动物,C错误。
D.鲫鱼属于鱼类,青蛙属于两栖动物,它们都是体外受精,D正确。
故选C。
【点睛】掌握各种动物的特点是解题的关键。
20. 根据下面的曲线图,判断错误的一项是( )
A. 图1是某人在饭前、饭后血糖含量的变化曲线,CD段快速下降主要原因是胰岛素分泌
B. 图2中如果曲线代表二氧化碳的变化,则血管B表示组织细胞间的毛细血管
C. 图3是某人在一次平静呼吸中肺内气压的变化曲线,AB段表示肺完成一次吸气过程
D. 图4是三种营养物质在消化道各部位被消化的程度,Y曲线表示蛋白质的消化过程
【答案】B
【解析】
【分析】(1)人体内有许多腺体,其中有些腺体没有导管,它们的分泌物直接进入腺体内的毛细血管,并随着血液循环输送到全身各处,这类腺体叫做内分泌腺。内分泌腺分泌的对身体由特殊作用的化学物质叫做激素,不同的激素在分泌异常时,会出现不同的症状。
(2)肺循环的路线是:右心室→肺动脉→肺部毛细血管→肺静脉→左心房,血液流经肺泡时,与肺泡进行气体交换,血液中的二氧化碳进入肺泡,肺泡中的氧进入血液,因此血液由含氧少的静脉血变成含氧丰富的动脉血。
(3)呼吸运动是指人体胸廓有节律的扩大和缩小的运动,包括吸气过程和呼气过程,呼吸运动主要与肋间肌和膈肌的运动有关。
(4)图为淀粉、蛋白质和脂肪在消化道各部位被消化营养物质的百分比程度图,横坐标表示各段消化道:A是口腔、B是咽和食道、C是胃、D是小肠、E是大肠。
【详解】A、胰岛素的主要功能是调节糖在体内的吸收、利用和转化等,如促进血糖合成糖元,加速血糖的分解,从而降低血糖的浓度。如图,人在饭后,刚获得了糖类等营养物质,因此血糖含量升高(c~d),这时人体内的胰岛素分泌增加,来调节糖的代谢,促进血糖合成糖元,加速血糖的分解,从而降低血糖的浓度,使血糖维持在正常水平,A正确。
B、如果曲线代表二氧化碳的变化,图中显示血液流经血管B时二氧化碳减少,因此血管B表示肺泡周围的毛细血管,B错误。
C、图示中表示的是一次呼吸过程,AB段肺内气压低于大气压表示吸气,肋间肌和膈肌都收缩;BC段肺内气压高于大气压则表示呼气,肋间肌,膈肌舒张,胸腔体积缩小,C正确。
D、从图中可以看出:在人体消化道中,数量首先变少的是X,然后是Y,最后是Z,这说明最先被消化的是食物X,然后是食物Y,食物Z最后被消化。由此可以判断X是淀粉,Y是蛋白质,Z是脂肪。三种营养物质都能在D内被消化,说明D代表小肠;X淀粉在A内也能被消化,说明A是口腔;Y开始消化的部位C就是胃;B没有消化功能,且位于位于口腔中间,可以判断B是食道。C胃中的消化液是胃液,D小肠中有胰液、肠液和胆汁三种消化液,D正确。
故选:B。
【点睛】解题的关键是知道胰岛素的作用,血液循环的途径,呼吸的过程,淀粉、蛋白质和脂肪的消化过程,结合图形,即可解答。
21. 如图所示,下列叙述中正确的是( )
A. 图中标号①指的是砧木,标号②指的是接穗
B. 新形成的植物体将表现出②的性状
C. 这种繁殖方式叫嫁接,属于有性生殖
D. 要确保该繁殖手段成功,必须把①和②的形成层紧密结合在一起
【答案】D
【解析】
【分析】嫁接是指把一个植物体的芽或枝,接在另一个植物体上,使结合在一起的两部分长成一个完整的植物体。
【详解】图中①是接穗,②是砧木,A错误;嫁接属于无性繁殖,没有精子和卵细胞结合成受精卵的过程,因而后代一般不会出现变异,能保持嫁接上去的接穗优良性状的稳定,而砧木一般不会对接穗的遗传性产生影响,因此新形成的植物体将表现出①接穗的性状,B错误;
这种繁殖方式叫嫁接,没有经过两性生殖细胞结合,属于无性生殖,C错误; 要确保该繁殖手段成功,须把①接穗和②砧木的形成层紧密结合在一起,D正确,故选D。
【点睛】掌握嫁接的概念及优点
22. 世界首例含有蜘蛛某种基因的细毛羊在内蒙古农业大学诞生,此种母羊分泌乳汁时,会产生蜘蛛丝,同等质量该物质的强度是钢的5倍。以下利用了相同生物技术的是
A. 酿米醋 B. 生产胰岛素的大肠杆菌
C. 制泡菜 D. 生产青霉素的青霉
【答案】B
【解析】
【分析】转基因技术是指运用科学手段从某种生物中提取所需要的基因,将其转入另一种生物中,使与另一种生物的基因进行重组,从而产生特定的具有变异遗传性状的物质。
【详解】把含有蜘蛛某种基因注入到羊的受精卵中,培育成的转基因羊在植入基因控制下,乳汁中会产生蜘蛛牵丝,同等重量该物质的强度是钢的五倍,这种技术称为转基因技术。酿米醋、制泡菜、生产青霉素的青霉菌都属于发酵技术;生产胰岛素的大肠杆菌是将其转入另一种生物中,使与另一种生物的基因进行重组,从而产生特定的具有变异遗传性状的物质,运用了转基因技术,B正确。
【点睛】利用转基因技术的原理解决实际问题,转基因技术就是对动物的遗传基因进行有目的改造。
23. 下面是小勇同学学习了“生命起源和生物进化”后总结的观点,小旭同学说其中有一项是错误的,你认为错误的一项是( )
A. 生物进化的最直接证据是同源器官的发现
B. 原始生命诞生的标志是能生长、生殖、遗传
C. 地层中不同地质年代的化石揭示了生物进化的顺序
D. 米勒实验可以说明原始地球条件下能形成构成生物体的有机物
【答案】A
【解析】
【分析】此题主要考查的是关于生命起源与进化的知识,思考解答。
【详解】A、生物进化的证据有化石证据、比较解剖学上的证据、胚胎学上的证据等,在研究生物进化的过程中,化石是最重要的、比较全面的证据,化石是由古代生物的遗体、遗物或生活痕迹等,由于某种原因被埋藏在地下,经过漫长的年代和复杂的变化而形成的。化石在地层中出现的先后顺序,说明了生物是由简单到复杂、由低等到高等、由水生到陆生逐渐进化而来的,始祖鸟化石说明了鸟类是由古代的爬行动物进化来的等;而比较解剖学上的同源器官只是证明了具有同源器官的生物具有共同的原始祖先;胚胎学上的证据(如鳃裂)只是说明了古代脊椎动物的原始祖先都生活在水中。符合题意。
B、原始生命起源于原始的海洋,原始生命诞生的标志的是出现原始的新陈代谢和个体增殖等生命的特征,不符合题意。
C、在研究生物的进化的过程中,化石是重要的证据,越古老的地层中,形成化石的生物越简单、低等、水生生物较多。越晚近的地层中,形成化石的生物越复杂、高等、陆生生物较多,因此地层中不同地质年代的化石揭示了生物进化的顺序。不符合题意。
D、米勒的实验向人们证实,生命起源的第一步,从无机小分子物质形成有机小分子物质,在原始地球的条件下是完全可能实现的。不符合题意。
故选A。
【点睛】生命的起源于进化的知识在中考中经常出现,要注意理解和掌握,不要死记硬背。
24. 下列动物行为属于学习行为的是
A. 鹦鹉学舌 B. 喜鹊筑巢 C. 孔雀开屏 D. 雄鸡报晓
【答案】A
【解析】
【详解】鹦鹉学舌是在先天性行为的基础上,通过生活经验和“学习”逐渐建立起来的一种新的行为活动,属于学习行为;喜鹊筑巢、孔雀开屏和雄鸡报晓都是动物的一种本能,由体内的遗传物质决定的,属于先天性行为。
点睛:动物行为分为先天性行为和学习行为。先天性行为是指动物一出生就有一种行为方式,是动物的一种本能,由体内的遗传物质决定的;学习行为是动物出生后在成长的过程中通过环境因素的影响,通过生活经验和“学习”逐渐建立起来的,是在先天性行为的基础上建立的一种新的行为活动,也称为后天性行为。
25. 2020年5月5日,武汉大学人民医院一间特殊的隔离病房里,住着65岁的新冠肺炎(感染新冠病毒所致)患者——崔安(化名),他接受双肺移植手术已满14天,其恢复状态令所有人惊喜和欣慰。下列有关说法错误的是( )
A. 新冠肺炎具有传染性和流行性
B. 隔离病人属于切断传播途径
C. 从免疫学的角度来说移植的双肺相当于抗原
D. 新冠病毒是引起新冠肺炎的病原体
【答案】B
【解析】
【分析】传染病是指由病原体引起的,能够在人与人之间、人与动物之间传播的疾病,具有传染性和流行性的特点。传染病在人群中流行,必须同时具备三个基本环节,即传染源、传播途径和易感人群,三个环节缺一不可。预防传染病的措施包括控制传染源、切断传播途径、保护易感人群等。
【详解】A.新冠肺炎由病原体引起的,能够在人与人之间、人与动物之间传播的疾病,具有传染性和流行性的特点,A正确。
B.预防传染病的措施包括控制传染源、切断传播途径、保护易感人群等。隔离病人属于控制传染源,B错误。
C.抗体是指抗原物质侵入人体后,刺激淋巴细胞产生的一种抵抗该抗原物质的特殊蛋白质,可与相应抗原发生特异性结合的免疫球蛋白。从免疫学的角度来说移植的双肺相当于抗原,C正确。
D.病原体是指引起传染病的细菌、病毒和寄生虫等生物。新冠病毒是引起新冠肺炎的病原体,D正确。
故选B。
【点睛】掌握传染病的预防措施是解题的关键。
二、感受图形(每空1分,共15分)
26. 图甲是植物叶片结构模式图,图乙是植物叶片的生理活动示意图(⑥⑦代表不同的物质,箭头表示物质进出的方向),图丙是该植物在夏季晴朗天气中一天内某些生理过程活动强度的变化曲线图,据图分析:
(1)图甲中叶片制造的有机物可以通过结构④中的_____运送到植物的茎、根部,以维持植物的生活。
(2)图乙中物质⑥⑦是通过图甲中⑤______进出叶片的。
(3)若图乙表示呼吸作用过程,则⑥代表的____是与丙对照,能够表示呼吸作用的曲线是_____;若图乙表示光合作用过程,⑥产生于叶肉细胞的________(填细胞结构名称)。
【答案】 ①. 筛管 ②. 气孔 ③. 二氧化碳 ④. b ⑤. 叶绿体
【解析】
【分析】
(1)叶片的结构包括:表皮、叶肉和叶脉三部分;叶片是植物进行蒸腾作用、光合作用的主要器官。
(2)光合作用的原料是二氧化碳和水,产物是有机物和氧气,条件是光,场所是叶绿体。
(3)图甲是植物叶片结构模式图,图中①是上表皮,②是叶肉,③是下表皮,④是叶脉,⑤是气孔;图乙是植物叶片的生理活动示意图(⑥⑦代表不同的物质,箭头表示物质进出的方向);图(丙)中曲线a只有在6~18点的白天进行,因此a曲线表示光合作用;b曲线全天24小时都能进行,因此b曲线表示呼吸作用。
【详解】(1)图中甲是植物叶片结构模式图,其中结构②叶肉细胞内含叶绿体,能够进行光合作用,制造有机物。叶片制造的有机物可以通过结构④叶脉中的筛管运送到植物的茎、根部,以维持其细胞的生活。
(2)从叶片结构分析,图乙中的⑥⑦物质是通过图甲中[⑤]气孔进出叶片的。
(3)呼吸作用,吸收氧气,释放二氧化碳,若图乙表示呼吸作用过程,则⑥代表的是二氧化碳,图丙中能够表示呼吸作用的曲线是b,因为呼吸作用是无时无刻都在进行的。若乙表示光合作用过程,物质⑥氧气产生于叶肉细胞的叶绿体。
【点睛】掌握叶片的结构、光合作用、呼吸作用和蒸腾作用的概念是解答此题的关键。
27. 下面是鸟的标本、鸟的骨骼模型和鸟的部分呼吸器官示意图,据图回答下列问题。
(1)观察图一可知,鸟与飞行相适应的外部形态结构特点有:①身体呈_____,可减轻飞行过程中的空气阻力。②前肢变成翼,使鸟能振翅高飞或平稳滑翔。
(2)观察图二可知,鸟的骨骼与飞行相适应的结构特点有:①骨骼轻、薄、坚固,有的骨(如标号[1]所指的骨)内部______,可减轻体重。②胸骨有高耸的龙骨突,可附着发达的肌肉,为飞行提供强大的动力。
(3)观察图三可知,鸟有与肺相通的[ ]______,该结构具有_______的作用,从而提高了肺内气体交换的效率。
【答案】 ①. 流线型 ②. 中空 ③. 5气囊 ④. 辅助呼吸
【解析】
【分析】鸟类多数营飞行生活,其结构特征总是与其生活相适应的。如前肢变成翼,有大型的正羽,排成扇形,适于飞行;身体呈流线型,可以减少飞行时的阻力等。图示1表示长骨,2是龙骨突,3是气管,4是肺,5是气囊。
【详解】(1)鸟与飞行相适应的外部形态结构特点有:①身体呈流线型,可减小飞行过程中的空气阻力。②前肢变成翼,是飞行器官,使鸟能振翅高飞或平稳滑翔。
(2)鸟的骨骼与飞行相适应的结构特点有:①骨骼轻、薄、坚固,有的骨(如标号1翅所指的骨)内部中空,有的骨愈合,能减轻体重。②胸骨有高耸的2-龙骨突,可附着发达的胸肌,为飞行提供强大的动力。
(3)鸟有与肺相通的5气囊,主要功能是贮存空气,使鸟类每呼吸一次,在肺内进行两次气体交换,该结构具有辅助呼吸的作用,从而提高了肺内气体交换的效率,从而得知鸟的呼吸方式为双重呼吸。
【点睛】掌握鸟类与飞行生活相适应的特点,结合题意,即可正确解答。
28. 下图是人的心脏结构和部分工作示意图,请回答有关问题:
(1)请分别指出图一中a血管和d血管中各流什么血?a_____;b_____。
(2)当人体发生煤气中毒时,血液中的一氧化碳首先通过图一中的[____]进入心脏。
(3)请描述图二中心房和心室的工作状态:_____。
(4)若某人右手受伤感染病菌,在他臀部注射青霉素治疗,则药物经血液循环到达患病部位所流经的路线是:臀部毛细血管→臀部静脉→____→肺部毛细血管网→肺静脉→左心房一左心室→主动脉→上肢动脉→右手毛细血管→右手组织细胞。(请用图中字母加箭头填空)
【答案】 ①. 动脉血 ②. 静脉血 ③. c ④. 心室收缩,心房舒张 ⑤. e→C→D→b
【解析】
【分析】
(1)体循环的路线是:左心室→主动脉→各级动脉→身体各部分的毛细血管网→各级静脉→上、下腔静脉→右心房,血液由含氧丰富的动脉血变成含氧少的静脉血。
(2)肺循环的路线是:右心室→肺动脉→肺部毛细血管→肺静脉→左心房,血液由含氧少的静脉血变成含氧丰富的动脉血。
(3)图一中,A左心房、B左心室、C右心房、D右心室、a主动脉、b肺动脉、c肺静脉、d上腔静脉,e下腔静脉。
【详解】(1)血液循环路线如图所示:
。
两图对照可知,图中a主动脉内流动脉血,b肺动脉,内流静脉血。
(2)当人体发生煤气中毒的时,一氧化碳通过肺泡进入肺泡外的毛细血管经肺静脉进入左心房。因此血液中的一氧化碳首先通过c肺静脉进入心脏。
(3)图二中房室瓣处于关闭状态,动脉瓣处于开放状态,说明心室收缩,心房舒张。
(4)若某人右手受伤感染病菌,在他的臀部注射青霉素治疗,则药物到达患者部位所流经的路线是:臀部毛细血管→臀部静脉→e下腔静脉→C右心房→D右心室→b肺动脉→肺部毛细血管网→c肺静脉→A左心房→B左心室→a主动脉→各级动脉→右手毛细血管→右手组织细胞。
【点睛】此题是关于血液循环途径的基础题,只要记住了血液循环的途径及血液成分的变化,就不会出错。
三、实验探究(每空1分,共15分)
29. 用生物学知识解答下列问题。
(1)我们平时吃的豆芽菜,从种子的结构角度来看主要吃的是胚的_______部分。
(2)航海员出海经常要带绿豆做豆芽菜吃,从食物的营养成分来看,主要是为了补充_____营养物质。
(3)青霉素尽管是能治百病的“妙药”,但长期使用出现了“超级细菌”,“超级细菌”的出现可以用达尔文的__________来解释。
(4)我们天天喝的牛奶常常用_________消毒法来杀菌。
(5)新冠肺炎病尽管传染能力很强,但新冠肺炎病毒离开人和动物以后几十分钟就死亡了,是因为它的结构与其他生物相比没有__________结构。
【答案】 ①. 胚轴 ②. 维生素C ③. 自然选择学说 ④. 巴氏 ⑤. 细胞
【解析】
【分析】
双子叶植物种子包括种皮和胚,胚是种子的重要部分,都包括胚芽、胚轴、胚根和子叶四部分。
【详解】(1)豆芽是由黄豆或者绿豆的种子萌发形成的,胚芽发育成茎和叶,胚根发育成根,胚轴发育成连接茎和根的部分,其食用的主要部分由胚轴发育而来。
(2)人体的六大营养物质是:水、无机盐、蛋白质、脂肪、糖类和维生素。航海员出海经常要带绿豆做豆芽菜吃,从食物的营养成分来看,主要是为了补充维生素C营养物质。
(3)达尔文把在生存斗争中,适者生存、不适者被淘汰的过程叫做自然选择,遗传变异是生物进化的基础,首先细菌的抗药性存在着变异,有的抗药性强,有的抗药性弱,使用抗生素时,把抗药性弱的细菌杀死,这叫不适者被淘汰;抗药性强的细菌活下来,这叫适者生存,活下来的抗药性强的细菌,繁殖的后代有的抗药性强,有的抗药性弱,在使用抗生素时,又把抗药性弱的细菌杀死,抗药性强的细菌活下来,这样经过抗生素的长期选择,使得有的细菌已不再受抗生素的影响了,就出现了现在所谓的“超级细菌”,因此,“超级细菌”的出现可以用达尔文的自然选择学说解释。
(4)鲜奶是利用高温消毒、杀菌来延长牛奶的保质期,因此鲜奶常用的保存方法及原理是巴氏消毒法。
(5)病毒没有细胞结构,由蛋白质外壳和内部的遗传物质构成。
【点睛】掌握种子的结构和萌发过程、自然选择内容、病毒的结构等是本题解题关键。
30. 如图所示,图一为制作洋葱鳞片叶内表皮细胞临时装片的示意图,图二为观察该装片时看到的一个视野,图三是某学生绘制的视野中的一个洋葱鳞片叶内表皮细胞结构图。请据图回答问题:
(1)切洋葱鳞片叶时,有刺激性的液体喷出,这些液体主要是来自细胞结构中的_______。
(2)图一中制作临时装片的正确操作顺序是 ______(填序号)。
(3)图二中产生了气泡是由于图一中步骤______(填序号)操作不当引起的。
(4)从生物图绘制规范要求看,你认为图三中存在问题是____的画法不正确,应该_____而不能涂抹。
【答案】 ①. 液泡 ②. ④→②→①→③ ③. ① ④. 细胞核 ⑤. 用细点表示
【解析】
【分析】
制作洋葱表皮细胞临时装片的实验步骤简单的总结为:擦、滴、撕、展、盖、染、吸。
图一中①~④分别表示盖、撕、染、滴。
盖上盖玻片时先用镊子夹起盖玻片的一边,让另一边先接触载玻片上的生理盐水滴;然后轻轻盖上,避免出现气泡。
绘制生物图的要点:①图的大小适当,位置适中,一般稍偏左上方,以便在右侧和下方留出注字和写图名的地方。②先用削尖的铅笔轻轻画出轮廓,经过修改再正式画好。③图中比较暗的地方用铅笔点上细点来表示。
【详解】(1)植物细胞的液泡内含有细胞液,溶解着多种物质,有多种味道:酸、甜、苦、辣。切洋葱鳞片叶时,有刺激性的液体喷出,这些液体主要是来自细胞结构中的液泡。
(2)制作洋葱表皮细胞临时装片时正确地的步骤概括为:擦、滴、撕、展、盖、染、吸。所以题中制作临时装片的正确操作顺序为④→②→①→③。
(3)图二中产生了气泡是由于图一中步骤①盖上盖玻片操作不当引起的。盖上盖玻片时先用镊子夹起盖玻片的一边,让另一边先接触载玻片上的生理盐水滴;然后轻轻盖上,避免出现气泡。
(4)从生物图绘制规范要求看,图三中存在的问题是细胞核的画法不正确,图中比较暗的地方用铅笔点上细点来表示。
【点睛】注意掌握相关的实验技能。
31. 在“探究馒头在口腔中的变化”时,对3支试管作了以下处理,请回答下列有关实验和探究的问题。
编号
放入物体
液体
处理
①
馒头碎屑
2毫升唾液
充分搅拌
②
馒头碎屑
2毫升清水
充分搅拌
③
馒头块
2毫升唾液
不搅拌
将3支试管一起放到37℃的温水中,5—10分钟后取出,各滴加2滴碘液,摇匀,观察颜色的变化,3支试管中不变蓝的是______试管,原因是唾液中的_____将淀粉分解成了_____。如果以①②为一组对照实验,其变量为______,设置③号试管的目的是验证______在消化中的作用。
【答案】 ①. ① ②. 唾液淀粉酶 ③. 麦芽糖 ④. (有无)唾液 ⑤. 牙齿和舌
【解析】
【分析】
从表格中提供的信息可知,该实验是设置两组对照实验:①和②是以唾液为变量的一组对照实验,是为了探究唾液对淀粉的消化作用;①和③以牙齿的咀嚼和舌的搅拌为变量的对照实验,是为了探究牙齿的咀嚼和舌的搅拌对食物的消化有促进作用。
【详解】将3支试管一起放到37℃的温水中,5−10分钟后取出,各滴加2滴碘液,摇匀,观察颜色的变化,①号试管不变蓝色,说明1号试管中的淀粉被分解成麦芽糖;②号试管变蓝色,说明淀粉没有被分解;3号试管部分变蓝色,说明淀粉没有完全被分解;对照实验指的是除了探究的条件不同以外,其它条件都相同。如果形成对照的是编号①②试管,则以唾液的有无作为变量。设置③号试管的目的是验证牙齿的咀嚼和舌的搅拌能够促进淀粉的消化作用。
【点睛】注意掌握相关的实验原理。
四、分析与应用(每空2分,共20分)
32. 每时每刻人体各器官、各组织都在发生着物质交换,从而维持人体正常新陈代谢。图一表示人体内有关气体交换的过程示意图,图二表示人体肾单位结构示意图。请据图回答下列问题:
(1)图一中①②③④表示人体呼吸过程,a、b表示两种气体。过程②通过____实现,气体b在过程③中主要以与红细胞中的_______结合的方式运输。
(2)肾单位主要由图二中的_____(填标号)组成,在5处经过______作用,水、无机盐等物质进入4形成原尿,在6处,全部_____、大部分水和部分无机盐等重新被吸收回血液,因此最终的尿液成分主要是水、无机盐和尿素。
【答案】 ①. 气体扩散 ②. 血红蛋白 ③. 4、5、6 ④. 肾小球过滤 ⑤. 葡萄糖
【解析】
【分析】
观图一可知:①是肺泡与外界的气体交换,②是肺泡内的气体交换,③是气体在血液中的运输,④组织里的气体交换,a是二氧化碳,b是氧气,A是肺动脉,B是肺静脉,C是体动脉,D是体静脉,E是肺部的毛细血管,F是全身各处的毛细血管;观图二可知:1是入球小动脉,2是出球小动脉,3是肾小管周围的毛细血管,4是肾小囊,5是肾小球,6肾小管。
【详解】(1)图中①是肺泡与外界的气体交换,②是肺泡内的气体交换,③是气体在血液中的运输,④组织里的气体交换,a是二氧化碳,b是氧气,②是肺泡内的气体交换通过气体扩散实现,气体b氧气在过程③中主要以与红细胞的血红蛋白结合的方式运输。
(2)每个肾脏大约有100多万个肾单位组成。肾单位主要由4肾小囊、6肾小管、5肾小球三部分组成。当血液流经5肾小球时,除了血细胞和大分子的蛋白质外。其余一切水溶性物质(如血浆中的一部分水、无机盐、葡萄糖和尿素等)都可以过滤到4肾小囊的腔内,形成原尿。当原尿流经6肾小管时,其中对人体有用的物质,如全部的葡萄糖、大部分的水和部分无机盐被肾小管重吸收进入包绕在肾小管外面的毛细血管中,送回到血液里,而没有被重吸收的物质如一部分水、无机盐和尿素等则形成了尿液。
【点睛】注意理解相关的生物学知识。
33. 下表是一个家庭中各成员性状的调查结果,请分析调査结果并回答有关问题:
性状成员
父亲
母亲
女儿
酒窝
有
无
有
耳垂
有耳垂
有耳垂
有耳垂
皮肤颜色
正常
正常
白化
(1)在遗传学上,把女儿部分性状与父母相似的现象称为遗传,这些与父母相似的性状是由____________控制的,它存在于染色体DNA上。
(2)假设有酒窝是显性性状,控制酒窝的基因是D、d,则母亲的基因组成是________。
(3)根据调査结果,小李认为_______(填“有耳垂”或“无耳垂”或“无法判定”)为显性性状。
(4)若用A表示控制正常肤色的基因,a表示控制白化肤色的基因,则该家庭中父亲的基因组成是________,若该夫妇再生一个孩子,是白化病患者的概率是________。
【答案】 ①. 基因 ②. dd ③. 无法判定 ④. Aa ⑤. 25%
【解析】
【分析】本题主要考察的是遗传和变异中基因的显隐性问题。
(1)生物体的性状是由一对基因控制的,当控制某种性状的一对基因都是显性或一个是显性、一个是隐性时,生物体表现出显性基因控制的性状;当控制某种性状的基因都是隐性时,隐性基因控制的性状才会表现出来。
(2)在一对相对性状的遗传过程中,子代个体中出现了亲代没有的性状,则亲代个体表现的性状是显性性状,子代新出现的性状一定是隐性性状,由一对隐性基因控制。(无中生有有为隐)。
【详解】(1)在遗传学上,亲子代之间在性状上的相似性称为遗传。我们所表现出的与父母相似的性状,是由DNA上的基因控制的。
(2)假设有酒窝是显性性状,控制酒窝的基因是D、d,有酒窝的基因型为DD或Dd;无酒窝的基因型为dd。母亲无酒窝,所以基因组成是dd。
(3)表格中父母都是有耳垂,女儿也有耳垂。假设有耳垂是显性性状,则父母都是有耳垂的个体,产生的子代有耳垂属于大概率现象。假设有耳垂是隐性性状,父母都是有耳垂的个体,产生的子代也全都有。所以不管有耳垂属于哪种性状,父母有耳垂,子代也有耳垂的都是正常现象。故无法判定显性性状属于有耳垂还是无耳垂。所以根据调查结果,小李认为无法判定有耳垂为显性性状。
(4)由表中数据可知,肤色正常的夫妇生出了患白化病的孩子,说明夫妇双方除各含有一个正常基因A外,都携带控制白化病的基因a,即夫妇双方的控制肤色的基因组成都是Aa。遗传图解如下图:
如图可得生下正常孩子的概率是75%,肤色白化的概率是25%,所以该夫妇再生一个孩子是白化病的概率为25%。
【点睛】解答此类题目的关键是会利用遗传图解题,理解基因的显性与隐性以及基因在亲子代之间的传递关系。
2023年湖南省邵阳市邵阳县中考生物二模试卷(含解析): 这是一份2023年湖南省邵阳市邵阳县中考生物二模试卷(含解析),共28页。试卷主要包含了选择题,简答题,实验探究题等内容,欢迎下载使用。
初中生物中考复习 精品解析:湖南省邵阳市2020年中考生物试题(解析版): 这是一份初中生物中考复习 精品解析:湖南省邵阳市2020年中考生物试题(解析版),共26页。试卷主要包含了认真选择,感受图形,科学探究,分析应用等内容,欢迎下载使用。
初中生物中考复习 精品解析:2018年北京市通州区一模生物试题(原卷版): 这是一份初中生物中考复习 精品解析:2018年北京市通州区一模生物试题(原卷版),共10页。试卷主要包含了选择题,非选择题等内容,欢迎下载使用。

