2024届高三下学期开学摸底考试卷(全国卷专用)物 理试题及答案
展开(考试时间:90分钟 试卷满分:110分)
注意事项:
1.答卷前,考生务必将自己的姓名、准考证号等填写在答题卡和试卷指定位置上。
2.回答选择题时,选出每小题答案后,用铅笔把答题卡上对应题目的答案标号涂黑。如
需改动,用橡皮擦干净后,再选涂其他答案标号。回答非选择题时,将答案写在答题卡上。写
在本试卷上无效。
3.考试结束后,将本试卷和答题卡一并交回
一、选择题:本题共8小题,每小题6分,共48分。在每小题给出的四个选项中,第14~18题只有一项符合题目要求,第19~21题有多项符合题目要求。全部选对的得6分,选对但不全的得3分,有选错或不答的得0分。
14.本地时间2023年8月24日下午1点,日本政府正式开始向太平祥排放处理过的福岛第一核电站“核污水”。“核污水”中含有大量的氚以及钡141、氪92、锶90等几十种放射性元素,其中的半衰期为28年,衰变方程为。下列说法正确的是( )
A.衰变方程中释放出电子说明原子核中存在电子
B.100个原子核经过56年,还将剩余25个原子核未衰变
C.随着海水温度的变化原子核的半衰期并不会发生变化
D.的比结合能比的比结合能大
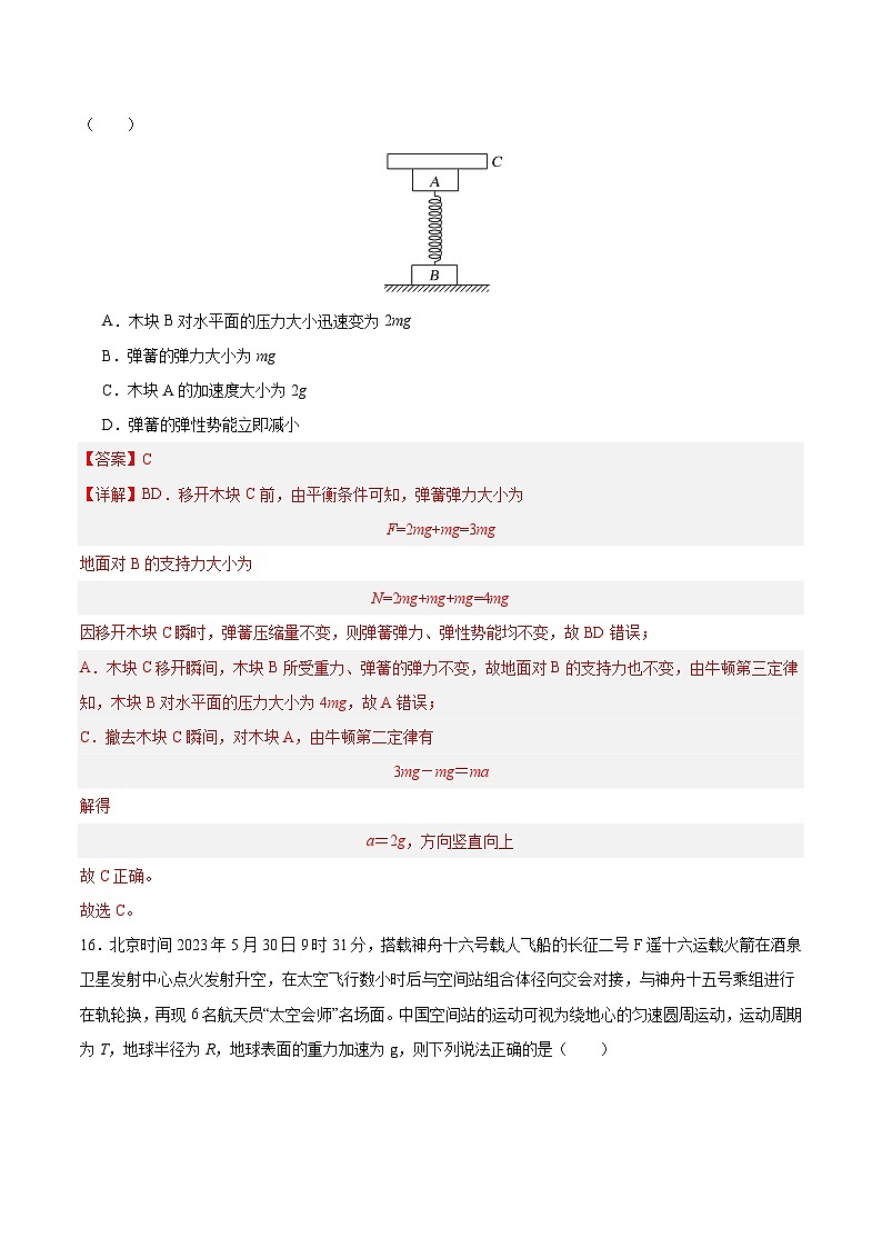
15.如图所示,质量均为m的木块A和B用一轻弹簧相连,竖直放在光滑的水平面上,木块A上放有质量为2m的木块C,三者均处于静止状态。现将木块C迅速移开,若重力加速度为g,则在木块C移开的瞬间( )
A.木块B对水平面的压力大小迅速变为2mg
B.弹簧的弹力大小为mg
C.木块A的加速度大小为2g
D.弹簧的弹性势能立即减小
16.北京时间2023年5月30日9时31分,搭载神舟十六号载人飞船的长征二号F遥十六运载火箭在酒泉卫星发射中心点火发射升空,在太空飞行数小时后与空间站组合体径向交会对接,与神舟十五号乘组进行在轨轮换,再现6名航天员“太空会师”名场面。中国空间站的运动可视为绕地心的匀速圆周运动,运动周期为T,地球半径为R,地球表面的重力加速为g,则下列说法正确的是( )
A.空间站中的航天员在睡眠区睡眠时,他们相对于地心处于平衡状态
B.空间站运动的速率为
C.空间站运动的轨道半径为
D.空间站运动的加速度大小为
17.如图所示,一束单色光从截面为以O为圆心、半径为R的圆形玻璃砖OAB的M点沿纸面射入,当时,光线恰好在玻璃砖圆形表面AB发生全反射;当时,光线从玻璃砖圆形表面的B点射出,且从B点射出的光线与从M点射入的光线平行。则玻璃砖的折射率为( )
A.B.C.1.5D.2
18.在匀强磁场中有一不计电阻的矩形线圈,绕垂直磁场的轴匀速转动,产生如图甲所示的正弦交流电,把该交流电接在图乙中理想变压器的A、B两端,电压表和电流表均为理想电表,为热敏电阻(温度升高,阻值减小),R为定值电阻。下列说法正确的是( )
A.变压器原线圈两端电压的瞬时表达式为
B.在t=0.01s时,穿过该矩形线圈的磁通量为零
C.Rt处温度升高时,电压表V1、V2的示数之比不变
D.Rt处温度升高时,电流表示数变大,变压器输入功率变大
19.关于下列图片所示的现象或解释,说法正确的是( )
A.甲图中光学镜头上的增透膜利用的是光的衍射现象
B.乙图中光导纤维内芯的折射率大于外套的折射率
C.丙图中的“泊松亮斑”,是小圆孔衍射形成的图样
D.丁图是利用偏振眼镜观看立体电影,说明光是横波
20.如图所示,长为L、倾角为30°的光滑绝缘斜面固定于水平面上,整个空间存在某电场,一带电荷量为+q、质量为m的小球,以初速度v0由斜面顶端的A点开始沿斜面下滑,到达斜面底端B点的速度仍为v0,途中小球始终未离开斜面,重力加速度为g,则( )
A.小球的电势能一定减小
B.A、B两点间的电势差为
C.若处于匀强电场中,则该电场的场强最小值为
D.若处于匀强电场中,则该电场的场强可能等于
21.如图所示,小球A质量为m,系在细线的一端,线的另一端固定在O点,O点到光滑水平面的距离为h,物块B和C的质量分别是和,B与C用轻弹簧拴接,置于光滑的水平面上,且B物块位于O点正下方。现拉动小球使细线水平伸直静止释放,运动到最低点时与物块B发生正碰(碰撞时间极短),碰撞过程损失的机械能为,小球与物块均视为质点,不计空气阻力,重力加速度为g,则( )
A.碰后A上升的最大高度为
B.碰后B物块的速度大小为
C.碰后轻弹簧获得的最大弹性势能为
D.从开始至物块C获得最大速度过程,弹簧对C物体做的功为
三、实验题( 8分)
22.某实验小组利用气垫导轨、光电门等器材来完成“探究加速度与力、质量的关系”实验,具体装置如图甲所示。实验时先测出遮光条的宽度d,由刻度尺读出滑块释放时遮光条到光电门的距离L,滑块每次从气垫导轨上的同一位置释放,光电门连接的数字计时器记录下遮光条的遮光时间t,仅改变砂桶和砂的总质量m或滑块和遮光条的总质量M来进行多组实验。
(1)实验中砂桶和砂的总质量m (填“需要”或“不需要”)远小于滑块和遮光条的总质量M。(2分)
(2)某次实验中测得,,,则遮光条经过光电门时的速度大小v= m/s,(3分),滑块的加速度大小a= m/s。(3分)(计算结果均保留两位有效数字)
(3)实验小组测得多组实验数据后,根据实验数据处理结果绘制出的a—F图像如图乙所示,图线不过坐标原点的原因可能是 。(2分)
A.砂桶和砂的总质量m过大
B.气垫导轨固定有滑轮的一侧高于另一侧
C.气垫导轨固定有滑轮的一侧低于另一侧
23.(8分)测定一个待测电阻的阻值(阻值约为),实验室提供如下器材:
电池组E:电动势,内阻不计
电流表:量程,内阻约为
电流表:量程,内阻为
电压表:量程,内阻约为
滑动变阻器:阻值范围
定值电阻,阻值为
电键、导线若干
请回答下面问题:
(1)在实验中要求尽可能准确地测量的阻值,选择的电表为 (填写器材代号);(3分)
(2)调节滑动变阻器,两表的示数如图2所示,可读出电流表的示数是 (2分),电流表的示数是 __ .(2分)
(3)经计算得到待测电阻的阻值为 .(3分)(保留三位有效数字)
四、解答题(46分)
24(12分).图中甲为气压升降椅,乙为其核心部件模型简图。活塞横截面积为S,气缸内封闭一定质量的理想气体,该气缸导热性能良好,忽略一切摩擦。调节到一定高度,可以认为活塞上面有卡塞,活塞只能向下移动,不能向上移动。已知室内温度为27℃,气缸内封闭气体压强为p,稳定时气柱长度为L,此时活塞与卡塞恰好接触且二者之间无相互作用力,重力加速度为g。
(1)当室内温度升高10℃时,求气缸内封闭气体增加的压强;
(2)若室内温度保持27℃不变,一质量为m的同学盘坐在椅面上,求稳定后活塞向下移动的距离。
25.(16分)如图所示,在第Ⅰ象限内有平行于y轴的匀强电场,方向沿y轴正方向;在第Ⅳ象限的半圆形区域内有半径为R的匀强磁场,方向垂直于平面向里,直径与y轴平行。一质量为m、电荷量为的粒子,从y轴上的点,以大小为的速度沿x轴正方向射入电场,通过电场后从x轴上的点进入第Ⅳ象限,又经过磁场从y轴上的某点进入第Ⅲ象限,且速度与y轴负方向成角,不计粒子的重力。求:
(1)电场强度E的大小。
(2)粒子到达a点时速度的大小和方向。
(3)磁感应强度B的最小值以及粒子在磁场中的径迹与所围成的面积。
26(18分).如图所示,水平地面左侧固定半径R=0.5m的竖直半圆弧光滑轨道ABC,A点为圆弧最高点,B点与圆心O等高,C点与水平地面相切。用三根材料相同、质量分布均匀的长方木条制成直角三角形框架DEF,斜木条DE的上表面光滑,倾角为。在F点右侧相距较远处有一P点,P点左侧的水平地面光滑,P点右侧的水平地面与框架底面木条DF之间的动摩擦因数为μ=0.1。一可视为质点的小滑块从框架的最高点E由静止开始释放,滑块恰好能通过半圆弧轨道的最高点A水平飞出,落到地面后停止运动。已知滑块质量m=1.0kg,框架质量滑块从框架进入水平地面时,速度由沿斜面方向变为水平方向,而速度的大小保持不变,不计其余一切阻力,重力加速度。
(1)求滑块经过B点时对轨道的压力FN;
(2)求框架竖直边EF的高度h;
(3)求框架停止运动时F点与P点的距离s。
【开学摸底考】高三物理(福建专用)-2023-2024学年高中下学期开学摸底考试卷.zip: 这是一份【开学摸底考】高三物理(福建专用)-2023-2024学年高中下学期开学摸底考试卷.zip,文件包含高三物理开学摸底考福建专用解析版docx、高三物理开学摸底考福建专用考试版docx、高三物理开学摸底考福建专用答案及评分标准docx、高三物理开学摸底考福建专用答题卡A3docx、高三物理开学摸底考福建专用答题卡A3pdf等5份试卷配套教学资源,其中试卷共28页, 欢迎下载使用。
【开学摸底考】高三物理(湖南专用)-2023-2024学年高中下学期开学摸底考试卷.zip: 这是一份【开学摸底考】高三物理(湖南专用)-2023-2024学年高中下学期开学摸底考试卷.zip,文件包含高三物理开学摸底考湖南专用解析版docx、高三物理开学摸底考湖南专用考试版docx、高三物理开学摸底考湖南专用答案及评分标准docx、高三物理开学摸底考湖南专用答题卡docx等4份试卷配套教学资源,其中试卷共32页, 欢迎下载使用。
【开学摸底考】高三物理(湖北专用)-2023-2024学年高中下学期开学摸底考试卷.zip: 这是一份【开学摸底考】高三物理(湖北专用)-2023-2024学年高中下学期开学摸底考试卷.zip,文件包含高三物理开学摸底考湖北专用解析版docx、高三物理开学摸底考湖北专用考试版docx、高三物理开学摸底考湖北专用答案及评分标准docx、高三物理开学摸底考湖北专用答题卡docx等4份试卷配套教学资源,其中试卷共30页, 欢迎下载使用。

