- 生物(广西卷)-2024年会考第一次模拟考试 试卷 2 次下载
- 生物(广州卷)-2024年会考第一次模拟考试 试卷 3 次下载
- 生物(海南卷)-2024年会考第一次模拟考试 试卷 1 次下载
- 生物(河北卷)-2024年会考第一次模拟考试 试卷 5 次下载
- 生物(河南卷)-2024年会考第一次模拟考试 试卷 7 次下载
生物(贵阳卷)-2024年会考第一次模拟考试
展开注意事项:
1.答卷前,考生务必将自己的姓名、准考证号填写在答题卡上。
2.回答第Ⅰ卷时,选出每小题答案后,用2B铅笔把答题卡上对应题目的答案标号涂黑。如需改动,用橡皮擦干净后,再选涂其他答案标号。写在本试卷上无效。
3.回答第Ⅱ卷时,将答案写在答题卡上。写在本试卷上无效。
4.考试结束后,将本试卷和答题卡一并交回。
第Ⅰ卷(选择题 共24分)
本题共12小题,每小题1分,共24分。在每小题的四个选项中,选出最符合题目要求的一项。
1.叶圣陶先生曾这样描述爬山虎:“那些叶子铺在墙上那么均匀,没有重叠起来的,也不留一点儿空隙。”从生物学角度分析,这种现象体现了哪一种非生物因素对生物的影响( )
A.温度B.阳光C.水分D.空气
【答案】B
【分析】合理密植是使植株行间距和株距科学合理,使题目的叶片互不遮挡,通过植物的光合作用,充分有效利用这片土地上的光能,来提高产量。所以合理密植是利用提高光合作用,以增加作物产量的措施。
【解析】我们知道阳光、温度、空气和水分等都是影响生物生活的非生物因素。生物因素主要是指生物与生物之间的相互作用,包括同种生物之间和不同种生物之间的相互作用。“叶子铺在墙上那么均匀,没有重叠起来的,也不留一点儿空隙”目的是充分的接受阳光,进行光合作用,如果重叠下面的叶子就无法进行光合作用,不能进行制造有机物,只会消耗有机物,所以看出是阳光对生物的影响。
故选:B。
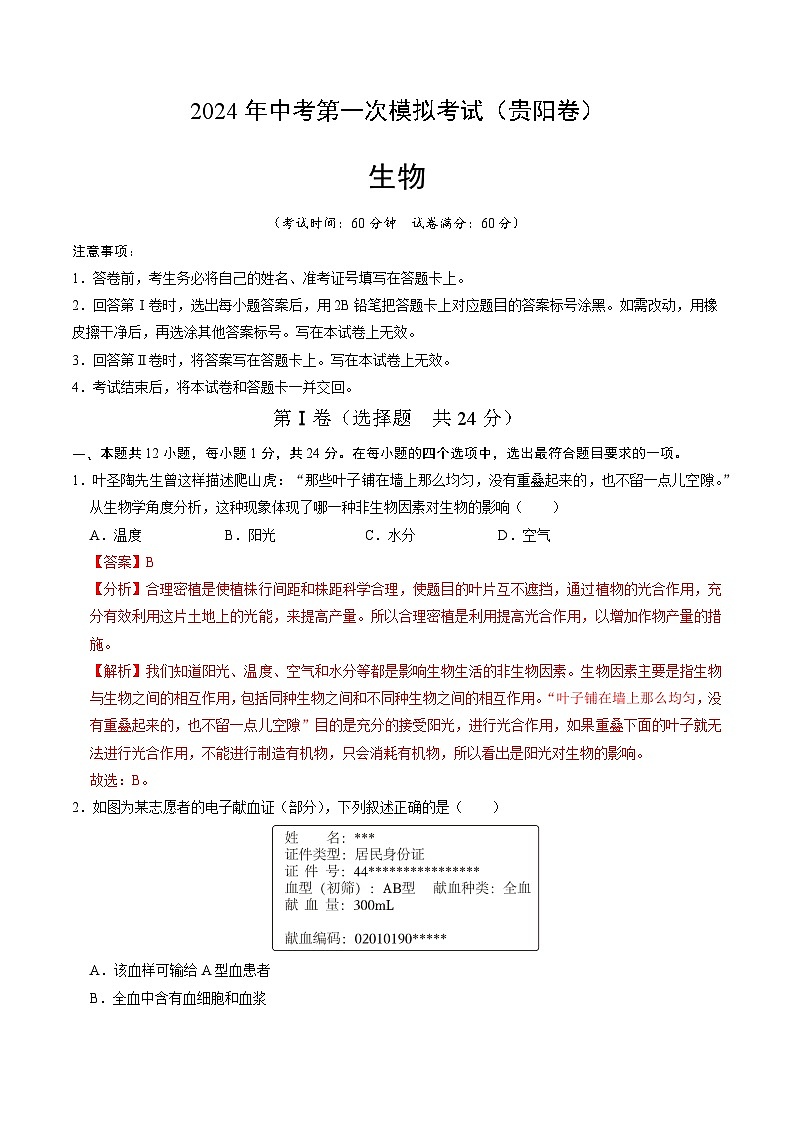
2.如图为某志愿者的电子献血证(部分),下列叙述正确的是( )
A.该血样可输给A型血患者
B.全血中含有血细胞和血浆
C.献血时针头插入的是动脉
D.针眼处起凝血作用的是白细胞
【答案】B
【分析】(1)输血时应该以输同型血为原则,但在紧急情况下,AB血型的人可以少量接受任何血型的血,O型血可以少量输给任何血型的人。如果异血型者之间输血输得太快太多,输进来的凝集素来不及稀释,也可能引起凝集反应。
(2)血液是流动在心脏和血管内的不透明红色液体,主要成分为血浆和血细胞。血细胞包括红细胞、白细胞和血小板。
【解析】A、AB血型的人可以少量接受任何血型的血,但是只能输给AB血型的人;该志愿者的血型为AB型,故不能输给A型血患者,A错误。
B、血液的主要成分为血浆和血细胞,故全血中含有血细胞和血浆,B正确。
C、输血时一般实行静脉输血,故献血时,针头插入的是静脉,C错误。
D、血小板有止血和加速凝血的作用,因此针眼处起凝血作用的是血小板,D错误。
3.遗传具有一定的物质基础,下列是与遗传有关的结构示意图,相关叙述不正确的是( )
A.细胞核是遗传的控制中心
B.[②]染色体的化学成分,主要包括DNA和蛋白质
C.人的体细胞中有23对染色体,包含23条DNA分子
D.[④]基因是DNA分子上包含特定遗传信息的片段
【答案】C
【分析】染色体是由蛋白质和DNA两种物质组成,DNA是主要的遗传物质。遗传物质在细胞中的结构层次(由小到大):基因→DNA分子→染色体→细胞核→细胞。
【解析】A、生物的遗传物质主要存在于细胞核中,细胞核是遗传的控制中心,A正确。
B、②染色体是由蛋白质和③DNA两种物质组成,B正确。
C、人的体细胞中23对染色体就包含46个DNA分子,含有数万对基因,C错误。
D、④基因是染色体上具有特定遗传信息的DNA片段,D正确。
4.如图是观察玻片标本时使用的显微镜、物镜及看到的物像,下列有关叙述正确的是( )
A.用甲图显微镜看清物像后换用高倍镜③,调节①可使物像变得更清晰
B.乙图中,使用物镜A看到的细胞数目比物镜B中看到的更少
C.由丙图转为丁图时,应将载玻片向右移动
D.丁图细胞图像是在乙图物镜B下观察所得
【答案】D
【分析】观图可知:①粗准焦螺旋、②细准焦螺旋、③物镜、④目镜,解答即可。
【解析】A、细准焦螺旋的作用是较小幅度的升降镜筒外,还能调出更加清晰的物像,用甲图显微镜看清物像后换用高倍镜③,调节②细准焦螺旋可使物像变得更清晰,A错误。
B、物镜越长放大的倍数越大,离玻片的距离越近,即A是低倍物镜、B是高倍物镜,所以使用物镜A看到的细胞数目比物镜B中看到的更多,B错误。
C、显微镜呈倒像,标本移动的方向正好与物像移动的方向相反,由丙图转为丁图时,应将载玻片向左移动,C错误。
D、显微镜的放大倍数越大,看到的细胞就越大,数目越少,丁图细胞图像是在乙图高倍物镜B下观察所得,D正确。
5.中华白海豚、虎鲸和座头鲸同为大型海洋动物,下列叙述错误的是( )
A.表中最基本的分类单位是“种”
B.中华白海豚与虎鲸同科不同属
C.虎鲸和座头鲸的共同特征更多
D.分类上,三种动物同属哺乳纲
【答案】C
【分析】生物分类单位由大到小是界、门、纲、目、科、属、种。界是最大的分类单位,最基本的分类单位是种。分类单位越大,生物的相似程度越少,共同特征就越少,包含的生物种类就越多,生物的亲缘关系就越远;分类单位越小,生物的相似程度越大,共同特征就越多,包含的生物种类就越少,生物的亲缘关系就越近。
【解析】A、在此表中目是最大的分类单位,最基本的分类单位是种,A正确。
B、中华白海豚与虎鲸同属于海豚科,但是中华白海豚属于白海豚属,虎鲸属于虎鲸属,B正确。
C、分类单位越小,共同特征就越多。虎鲸和中华白海豚同科,虎鲸和座头鲸同目,科<目,因此虎鲸和中华白海豚的共同特征更多,C错误。
D、分类上,三种动物同属哺乳纲,都具有胎生哺乳的特征,D正确。
6.如图所示植物的生殖方式中,与其他三种生殖方式不同的是( )
A.B.C.D.
【答案】C
【分析】由亲本产生的有性生殖细胞,经过两性生殖细胞(例如精子和卵细胞)的结合,成为受精卵,再由受精卵发育成为新的个体的生殖方式,叫做有性生殖;无性生殖指的是不经过两性生殖细胞结合,由母体直接产生新个体的生殖方式。
【解析】ABD、嫁接、组织培养、扦插均没有经过两性生殖细胞的结合,直接由母体直接产生新的个体,属于无性生殖;C、植物的种子中的胚由受精卵发育成的,经过两性生殖细胞的结合,因此属于有性生殖,与其他三种繁殖方式不同。可见C符合题意。
7.如图表示在适宜条件下,某双子叶植物种子萌发过程中鲜重的变化,下列分析错误的是( )
A.第Ⅰ阶段种子吸水使得鲜重显著增加
B.第Ⅱ阶段子叶中养料转运到胚芽、胚轴、胚根
C.第Ⅲ阶段种子胚根已发育成根,根吸水
D.第Ⅰ、Ⅲ阶段种子的干重也会明显增加
【答案】D
【分析】由于种子进行萌发首先要吸足水分,鲜重在开始快速增加,但干重变化不大,在第Ⅲ阶段有机物被大量消耗,所以干重显著减少,据此解答。
【解析】A、Ⅰ阶段种子的鲜重显著增加,原因是种子吸水的结果,A正确。
B、种子萌发时需要消耗种子的营养物质,第Ⅱ阶段子叶中养料转运到胚芽、胚轴、胚根,B正确。
C、在种子萌发的过程中,首先萌发的是胚根发育成植物体的根,所以第Ⅲ阶段种子的胚根已发育成幼根,C正确。
D、由图可知,种子的鲜重明显增加的是I、Ⅲ阶段。种子萌发过程中呼吸作用旺盛,消耗大量有机物,导致干重下降,种子萌发首先吸收水分,第Ⅰ、Ⅲ阶段种子干重减少、鲜重增加的主要原因是吸收水分,D错误。
8.“民以食为天,食以安为先”,下列有关叙述错误的是( )
A.图二中①是人体最大的消化腺,它分泌的胆汁能乳化脂肪
B.图二中④是消化和吸收的主要场所
C.青少年正处于生长发育的关键期,每天需要多吃图一中处于E层的食物
D.设计一日三餐食谱要考虑营养均衡,减少烹饪油用量,膳食清淡少盐
【答案】C
【分析】观图可知:图一中A表示脂肪类,B表示奶类和豆制品,C表示鱼、禽、肉、蛋类,D表示果蔬类,E表示谷类等;图二中①是肝脏、②是胆管、③是胰腺、④是小肠。
【解析】A、图二中①肝脏是人体最大的消化腺,能够分泌胆汁,胆汁不含消化酶,但是对脂肪有乳化作用,A正确。
B、图二中④小肠,小肠长5~6米;小肠绒毛壁和毛细血管壁都很薄,只由一层上皮细胞构成;小肠内具有肠液、胰液和胆汁等多种消化液,小肠是消化和吸收的主要器官,B正确。
C、蛋白质是构成人体细胞的基本物质,人体的生长发育、组织的更新等都离不开蛋白质,此外,蛋白质还能被分解,为人体的生理活动提供能量。青少年正是生长发育的黄金时期,要摄取足量的蛋白质。因此,青少年应当每天吃奶类、大豆等富含优质蛋白质的食物,位于图一中的B、C层,C错误。
D.设计一日三餐食谱要考虑营养均衡,以谷类为主,多吃蔬菜和水果,减少烹饪油用量,膳食清淡少盐,D正确。
9.新冠疫情期间,空中课堂架起了学习的桥梁。同学们借助网络平台,在“空中”与老师相见,让疫情变成人生大课。下列相关的叙述不正确的是( )
A.线上视频教学时,手机屏幕上反射来的光线,在图甲中的7上形成视觉
B.空中课堂上,老师点名回答问题,感受声音刺激的感受器位于图乙中的10内
C.听到老师叫到自己名字时,学生立刻打开麦克风进行回答,这属于复杂反射
D.如果长时间距离手机或电脑屏幕太近,会导致图甲中的4曲度变大,形成近视
【答案】A
【分析】(1)甲图:1虹膜,2瞳孔,3角膜,4晶状体,5巩膜,6脉络膜,7视网膜。
(2)乙图:8鼓膜,9半规管,10耳蜗,11咽鼓管。
【解析】A、手机屏幕上的信息反射来的光线,经过角膜、房水,由瞳孔进入眼球内部,再经过晶状体和玻璃体的折射作用,在视网膜上能形成清晰的物像,物像刺激了视网膜上的感光细胞,这些感光细胞产生的神经冲动,沿着视神经传到大脑皮层的视觉中枢,就形成视觉,因此视觉是在大脑皮层的视觉中枢产生的,A错误。
B、老师的声音产生的声波通过外耳道传导鼓膜,引起鼓膜振动,通过听小骨传到内耳,刺激10耳蜗内的听觉感受器,产生神经冲动,沿相关神经传递到听觉中枢形成听觉,B正确。
C、老师叫到自己名字时,学生立刻打开麦克风发表自己的观点,这种反射是出生后形成的,有大脑皮层参与,属于复杂反射,C正确。
D、如果长时间距离屏幕太近,会导致图1中4晶状体的曲度变大,物像会落到视网膜的前方,看不清远处的物体,形成近视,D正确。
10.“白肺”是人体应对病原体产生的一种肺部炎症反应,患者由于肺泡内充满大量积液或肺泡塌陷,肺部显影呈白色状。“白肺”患者的临床表现为胸闷气喘、呼吸急促,血氧饱和度(血液中被氧结合的血红蛋白容量占全部可结合血红蛋白容量的百分比)下降。下列说法正确的是( )
A.“白肺”仅阻碍肺泡与外界的气体交换
B.“白肺”患者在平静状态下呼吸频率和心率偏低
C.“白肺”患者的血液中白细胞数量比正常值高
D.“白肺”患者应通过输入纯氧满足组织细胞的氧气需求
【答案】C
【分析】人体血液由血浆和血细胞组成,血细胞包括红细胞、白细胞和血小板。
【解析】A、“白肺”不仅阻碍肺泡与外界的气体交换,也阻碍肺泡内的气体交换。A错误。
B、“白肺”患者在平静状态下呼吸频率和心率偏高。B错误。
C、“白肺”是人体应对病原体产生的一种肺部炎症反应,所以“白肺”患者的血液中白细胞数量比正常值高。C正确。
D、“白肺”患者由于肺泡内充满大量积液或肺泡塌陷,所以不能通过输入纯氧满足组织细胞的氧气需求。D错误。
11.进入青春期,我们的身体和心理会发生一些变化.下列说法正确的是( )
A.男生会出现遗精,女生会来月经
B.睾丸能产生精子,不能分泌雄性激素
C.女生月经期间不能够学习和运动
D.对异性产生朦胧依恋是不健康的想法
【答案】A
【分析】进入青春期,男孩和女孩的身高、体重都迅速增加,另外,神经系统以及心脏和肺等器官的功能也明显增强.青春期的男孩和女孩在生理上也有一定的变化,男孩出现遗精,女孩会来月经,随着身体的发育,性意识也开始萌动,常表现为从初期的与异性疏远,到逐渐愿意与异性接近,或对异性产生朦胧的依恋.这些都是正常的心理变化.据此解答.
【解析】A、青春期的男孩和女孩在生理上的变化,男孩出现遗精,女孩会来月经,A正确;
B、睾丸是男性主要的生殖器官,能产生精子,分泌雄性激素,B错误;
C、女性在月经期间,会有容易疲劳、困倦、身体抵抗力下降等现象,要注意饮食,不受寒着凉,保证有足够的睡眠和休息,以增强抵抗力;此外还要有适当的活动,要避免剧烈运动和过重的体力劳动。女生月经期间不能够学习和运动是错误的,C错误;
D、青春期性意识开始萌动,这是正常的生理现象,D错误。
12.5月22日是“国际生物多样性日”,今年的主题是“呵护自然,人人有责”。中国是世界上生物多样性最为丰富的国家之一,2021联合国生物多样性大会将在美丽的春城——昆明举办。下列有关生物多样性及其保护的叙述,正确的是( )
A.生物多样性就是指生物种类的多样性
B.动物园中培育大熊猫属于就地保护
C.生物自然衰老和死亡是生物多样性面临威胁的主要原因
D.建立濒危物种的基因库,以保护珍贵的遗传资源
【答案】D
【分析】(1)生物多样性通常有三个主要的内涵,即生物种类的多样性、基因(遗传)的多样性和生态系统的多样性。
(2)保护生物多样性的措施有:一是就地保护,二是迁地保护,三是开展生物多样性保护的科学研究,制定生物多样性保护的法律和政策,开展生物多样性保护方面的宣传和教育。
(3)威胁生物生存的原因有栖息地被破坏、偷猎(滥捕乱杀)、外来物种入侵、环境污染、其他原因等。
【解析】A、生物多样性不仅是指生物种类的多样性,还有基因的多样性和生态系统的多样性,A不正确。
B、人们有时把濒危物种迁出原地,移入动物园、水族馆和濒危动物繁育中心,进行特殊的保护和管理,如动物园中培育大熊猫属于迁出原地保护,不符合题意。B不正确。
C、生物多样性面临威胁的主要原因是栖息地的丧失和破坏,如滥采乱伐、环境污染等,C不正确。
D、保护生物多样性不是要全面禁止开发和利用,而是应该科学合理开发和利用。人们有时建立濒危动物的种质库,以保护珍贵的遗传资源。D正确。
第 = 2 \* ROMAN II卷(非选择题 共36分)
本题共4小题,共36分。
13.(9分)阅读材料,回答下列各题:
材料一:我市卫生局目前正有针对性地开展四项预防新冠、流感、风疹、水痘等多种传染病的措施:
①督促全市学校、托幼机构加强对教室、宿舍、餐厅、图书馆(阅览室)等学生及幼儿聚集场所的卫生清理和通风换气,确保各项消毒措施落实到位。
②大力宣传和倡导“加强体育锻炼,增强全民体质”。
③建议大家注意规律作息,饮食保健,增强抵抗力。
④发现患者和疑似患者及时隔离治疗。
⑤有针对性的进行预防接种,减少相关疾病的发生。
材料二:如图是病毒侵入人体的免疫过程示意图。
(1)材料一中预防传染病的措施中,属于切断传播途径的是 (填数字)。
(2)材料二中,发挥作用的细胞A、B分别是 、 。
(3)接种疫苗是预防新冠肺炎的有效措施,从免疫学角度分析,接种的疫苗相当于 ,进入人体后,能刺激机体产生抗体,这种免疫类型属于 免疫。如图为某同学注射疫苗后,体内抗原、抗体的量随时间变化示意图,其中最为正确的是 。
【答案】(1)①(1分)
(2)免疫细胞(2分) 吞噬细胞(2分)
(3)抗原(1分) 特异性(1分) B(2分)
【分析】1、传染病的预防措施:控制传染源;切断传播途径;保护易感人群。
2、疫苗通常是用失活或减毒的病原体制成的生物制品。接种新型冠状病毒疫苗后,可刺激人体内的淋巴细胞产生一种抵抗该病原体的特殊蛋白质,即抗体;从人体免疫角度分析,注射的新冠疫苗属于抗原。
【解析】(1)①督促全市学校、托幼机构加强对教室、宿舍、餐厅、图书馆(阅览室)等学生及幼儿聚集场所的卫生清理和通风换气,确保各项消毒措施落实到位,属于切断传播途径;
②大力宣传和倡导“加强体育锻炼,增强全民体质”属于保护易感人群;
③建议大家注意规律作息,饮食保健,增强抵抗力,属于保护易感人群;
④发现患者和疑似患者及时隔离治疗,属于控制传染源;
⑤有针对性的进行预防接种,减少相关疾病的发生,属于保护易感人群;
故选:①。
(2)根据图二病毒侵入人体的免疫过程示意图,发挥作用的细胞A、B分别是免疫细胞(产生抗体)、吞噬细胞(吞噬新冠病毒和抗体结合体)。
(3)抗体能与新冠病毒的结合,可以促使新冠病毒被吞噬细胞清除或使它失去致病性,但该抗体只对新型冠状病毒有作用,对其他病原体没有作用,故接种疫苗产生的免疫能力属于特异性免疫,所以,接种的疫苗相当于抗原,进入人体后,能刺激机体产生免疫反应。人体注射疫苗前,体内没有抗体,因此抗体为0,注射疫苗后,疫苗作为抗原,可刺激淋巴细胞产生抗体,抗体逐渐多,当抗体累积到一定数量时,抗原被抗体清除,因此抗原数量减少,最后为0;抗原被清除后,抗体还将在体内存留一段时间,所以某同学注射疫苗后,体内抗原、抗体的量随时间变化示意图其中最为正确的是B。
14.(9分)请仔细阅读下列资料,结合图形分析回答下列问题:
材料一:“碳中和”是指通过节能减排和吸收二氧化碳,抵消产生的二氧化碳排放量,实现二氧化碳的“零排放”。图一为生态系统的碳循环示意图,其中甲、乙、丙分别为该生态系统的组成成分,a、b、c是三种生物,1、2、3、4表示甲、乙、丙的某些生理过程。
材料二:某国家决定将核污水排入海洋。如此污水中的核物质将随着洋流和食物链扩散,影响生态安全、人类健康等方方面面,因此这一问题绝不仅仅是该国的内部问题,也是涉及全球海洋生态环境和人类健康的国际问题。图二表示某海洋生态系统部分食物网示意图。
绿色植物可维持生物圈中的碳—氧平衡的生理过程为[ ] 。
(2)图二要构成完整的生态系统,生物成分还需要补充的是图一中 (选填甲、乙、丙)和非生物成分。请写出图二中鲨鱼获得能量最多的一条食物链: ,既有捕食关系又有竞争关系的生物是 。如果鲨鱼获得1千焦能量,则最多需要消耗海洋水生植物 千焦能量。
(3)与农田生态系统相比,海洋生态系统抵抗外界干扰、保持自身相对稳定的能力较强,原因是 。
【答案】(1)2(1分) 光合作用(1分)
(2)甲(1分) 海洋水生植物→海牛→鲨鱼(2分) 鲨鱼和乌贼(1分) 10000(1分)
(3)生物种类多,营养结构复杂,自我(自动)调节能力强 (2分)
【分析】(1)一个完整的生态系统包括生物部分和非生物部分,非生物部分包括阳光、空气、水、温度等,生物部分由生产者、消费者和分解者组成。
(2)食物链反映的是生产者与消费者之间吃与被吃的关系,所以食物链中不应该出现分解者和非生物部分。食物链的正确写法是:生产者→初级消费者→次级消费者……注意起始点是生产者。
(3)物质、能量在沿着食物链流动的过程中是逐级递减的,一般只有 10%~20%的能量能够流入下一个营养级。
(4)图一中1分解作用;2光合作用;3、4呼吸作用;5化石燃料的燃烧;甲分解者;乙是生产者;丙是消费者。
【解析】(1)在生态系统中,植物通过2光合作用不断吸收大气中的二氧化碳,又将氧气排放到大气中,有效的维持了生物圈中的碳—氧平衡。
(2)生态系统由生物部分和非生物部分组成,生物部分包括生产者、消费者和分解者。因此图二要表示一个完整的生态系统,还应包括分解者和非生物部分。图一中的甲是分解者,能将动植物遗体内的有机物彻底分解成二氧化碳、水和无机盐,代表的是分解者。因此图二要构成完整的生态系统,生物成分还需要补充的是图一中的分解者。图二中共有4条食物链:海洋水生植物→海贝→大黄鱼→鲨鱼;海洋水生植物→海贝→带鱼→鲨鱼;海洋水生植物→海贝→带鱼→乌贼→鲨鱼;海洋水生植物→海牛→鲨鱼。能量沿食物链是单向流动、逐级递减的。所以鲨鱼获得能量最多是最短的食物链:海洋水生植物→海牛→鲨鱼。根据图示部分生物之间的食物联系可知:鲨鱼吃乌贼,鲨鱼和乌贼又都吃带鱼,所以二者既有捕食关系又有竞争关系。生态系统中能量流动特点是单向流动,逐级递减。一般来说,只有10%~20%的能量流入下一个营养级,营养级越多,能量消耗就越多。因此,如果鲨鱼获得1千焦能量,则最多需要消耗海洋水生植物提供多少能量,应选择耗能最多的食物链“海洋水生植物→海贝→带鱼→乌贼→鲨鱼”且能量传递效率按最低(10%)计算:1÷10%÷10%÷10%÷10%=10000(千焦)。
(3)一般来说,生态系统中的生物种类越多,营养结构越复杂,自我调节能力就越大。因此,与农田生态系统相比,海洋生态系统抵抗外界干扰、保持自身相对稳定的能力较强,原因是生物种类多,营养结构复杂,自我(自动)调节能力强。
15.(9分)南瓜果皮的白色与黄色是一对相对性状(显性、隐性基因分别用A、a表示)。科研人员为了研究南瓜果皮颜色的遗传规律进行杂交实验,亲代与子代的性状表现如图所示。请据图分析并回答问题:
(1)据图可知,南瓜果皮颜色的显性性状是 ,其基因组成是 。
(2)若将黄色南瓜的柱头上授以乙组亲代中白色南瓜的花粉,结出果实的颜色是 ,将种子种下去,长出的植株叶肉细胞的基因型是 ,请阐明原因 。
(3)科研人员想保留能够稳定遗传的白色南瓜种子,应选用 组杂交后代的种子继续杂交筛选,理论上,能够稳定遗传白色的基因型占后代的比例是 。
【答案】(1)白色(1分) AA或Aa(1分)
(2)黄色(1分) Aa或aa(1分) 黄色南瓜的基因型为aa,产生a一种卵细胞,乙组亲代白色基因型为Aa,产生A和a两种精子;精子和卵细胞结合的机会是均等的;所以后代的基因型为Aa或aa(2分)
(3)甲(1分) 1/4(或25%)(2分)
【分析】(1)子代与亲代相似的现象叫遗传;子代与亲代之间,子代的个体之间性状的差异,叫做变异。可遗传的变异是由遗传物质改变引起的,可以遗传给后代;仅由环境因素引起的,没有遗传物质的发生改变的变异,是不可遗传的变异,不能遗传给后代。
(2)性状是由成对的基因控制的。当控制某一性状的基因都是显性或一个是显性一个是隐性时,表现为显性性状;当控制某一性状的基因都是隐性时,表现为隐性性状。
(3)人工选择是在不同的条件下,原始祖先产生了许多变异,人们根据各自的爱好对不同的变异个体进行选择,经过若干年的选择,使选择的性状通过遗传积累加强,最后形成不同的新品种。
【解析】(1)“无中生有为隐性”,根据甲组的杂交情况,白色南瓜杂交产生的子代中有黄色南瓜,可推断出黄色为隐性性状,白色为显性性状。显性、隐性基因分别用A、a表示,所以其基因组成是AA或Aa。
(2)植物的果实是由子房发育而成,其中子房壁发育成果皮,子房壁的基因组成没有发生变化,因此结出果实的颜色即果皮的颜色由母株的基因决定,与授的花粉没有关系。所“若将黄色南瓜的柱头上授以白色南瓜的花粉”,则黄色南瓜所结出的果实的颜色是黄色。黄色南瓜的基因型为aa,产生a一种卵细胞,乙组亲代白色基因型为Aa,产生A和a两种精子;精子和卵细胞结合的机会是均等的;所以后代的基因型为Aa或aa,所以将种子种下去,长出的植株叶肉细胞的基因型是Aa或aa。
(3)科研人员想保留能够稳定遗传的白色南瓜种子,应该选具有纯合体的显性基因组合,所以应选用甲组杂交后代的种子继续杂交筛选。其遗传图解如下:
从遗传图解可知,理论上,能够稳定遗传白色的基因型占后代的比例是1/4(或25%)。
16.(9分)银杏是我国特有的树种,具有很高的观赏、经济、药用和生态利用价值。某校生物兴趣小组为研究银杏叶提取液对抑制金黄色葡萄球菌的影响,设计了如下实验:
①通过一定化学方法获得不同浓度的银杏叶提取液;
②将大小一样的灭菌的圆形滤纸片在不同浓度银杏叶提取液中浸润后,分别置于培养有金黄色葡萄球菌的培养皿中;
③在相同且适宜的条件下培养一段时间后,观察滤纸片周围是否出现抑菌圈并记录(抑菌圈内细菌无法生长,抑菌圈外细菌正常生长,如图所示)。
各组数据及实验结果如下表所示,请分析回答:
(1)针对该兴趣小组提出的“不同浓度银杏叶提取液对抑制金黄色葡萄球菌有影响吗?这一问题,你作出的假设是 。
(2)实验中的滤纸片需灭菌处理的原因是 。表中①处所加入的金黄色葡萄球菌菌悬液为 mL,同时,培养皿需放在相同条件下培养的目的是 。
(3)根据表中数据可知,银杏叶提取液对抑制金黄色葡萄球菌有效果的最低浓度为 mg/mL。(此题仅用表中数据填写)
(4)结合本实验,你认为银杏在生长过程很少患病的原因是什么? 。
【答案】(1)不同浓度银杏叶提取液对抑制金黄色葡萄球菌有(没有)影响(2分)
(2)消灭原有杂菌(2分) 0.4(1分) 控制单一变量(1分)
(3)8(1分)
(4)银杏在生长过程中,体内产生了某种能抵抗病菌的物质(2分)
【分析】对照实验:在探究某种条件对研究对象的影响时,对研究对象进行的除了该条件不同以外,其他条件都相同的实验。根据变量设置一组对照实验,使实验结果具有说服力。一般来说,对实验变量进行处理的,就是实验组,没有处理的就是对照组。
【解析】(1)根据题干中,该兴趣小组提出的“不同浓度银杏叶提取液对抑制金黄色葡萄球菌有影响吗?“这一问题作出的假设是:不同浓度银杏叶提取液对抑制金黄色葡萄球菌有(没有)影响。
(2)实验中的滤纸片需灭菌处理的原因是杀灭原有杂菌,防止对实验的干扰。对照实验要遵循单一变量原则,所以该实验中应除了变量银杏叶提取物浓度不同外,其他条件应该完全相同,所以表中①处所加入的金黄色葡萄球菌菌悬液为0.4mL。
(3)根据表中数据可知,银杏叶提取物抑制金黄色葡萄球菌生长的最低浓度为8mg/mL。
(4)根据本实验的结果推测,银杏在生长过程中,体内产生了某种能抵抗病菌的物质,所以很少患病。
故答案为:
(1)不同浓度银杏叶提取液对抑制金黄色葡萄球菌有(没有)影响;
(2)消灭原有杂菌,防止对实验的干扰;0.4;控制单一变量;
(3)8;
(4)银杏在生长过程中,体内产生了某种能抵抗病菌的物质。
目
科
属
种
鲸目
海豚科
白海豚属
中华白海豚
鲸目
海豚科
虎鲸属
虎鲸
鲸目
须鲸科
座头鲸属
座头鲸
组别
1
2
3
4
5
固体培养基(mL)
15
15
15
15
15
金黄色葡萄球菌菌悬液(mL)
0.4
①
0.4
0.4
0.4
浸润滤纸片的银杏叶提取液浓度(mg/mL)
0
2
4
8
16
金黄色葡萄球菌(“+”代表有;“﹣”代表无)
+
+
+
﹣
﹣
生物(遵义卷)-2024年会考第一次模拟考试: 这是一份生物(遵义卷)-2024年会考第一次模拟考试,文件包含生物遵义卷全解全析docx、生物遵义卷考试版A4docx、生物遵义卷考试版A3docx、生物遵义卷答题卡docx、生物遵义卷答题卡pdf、生物遵义卷参考答案及评分标准docx等6份试卷配套教学资源,其中试卷共36页, 欢迎下载使用。
生物(徐州卷)-2024年会考第一次模拟考试: 这是一份生物(徐州卷)-2024年会考第一次模拟考试,文件包含生物徐州卷全解全析docx、生物徐州卷考试版A4docx、生物徐州卷答题卡docx、生物徐州卷考试版A3docx、生物徐州卷答题卡pdf、生物徐州卷参考答案及评分标准docx等6份试卷配套教学资源,其中试卷共25页, 欢迎下载使用。
生物(新疆卷)-2024年会考第一次模拟考试: 这是一份生物(新疆卷)-2024年会考第一次模拟考试,文件包含生物新疆卷全解全析docx、生物新疆卷考试版A4docx、生物新疆卷考试版A3docx、生物新疆卷参考答案及评分标准docxdocx、生物新疆卷答题卡docx、生物新疆卷答题卡pdf等6份试卷配套教学资源,其中试卷共41页, 欢迎下载使用。

