- 生物(长沙卷)-2024年会考第一次模拟考试 试卷 2 次下载
- 生物(重庆卷)-2024年会考第一次模拟考试 试卷 1 次下载
- 生物(安徽卷)-2024年会考第一次模拟考试 试卷 1 次下载
- 生物(包头卷)-2024年会考第一次模拟考试 试卷 0 次下载
- 生物(北京卷)-2024年会考第一次模拟考试 试卷 5 次下载
生物(遵义卷)-2024年会考第一次模拟考试
展开(考试时间:60分钟 试卷满分:50分)
注意事项:
1.答卷前,考生务必将自己的姓名、准考证号填写在答题卡上。
2.回答第Ⅰ卷时,选出每小题答案后,用2B铅笔把答题卡上对应题目的答案标号涂黑。如需改动,用橡皮擦干净后,再选涂其他答案标号。写在本试卷上无效。
3.回答第Ⅱ卷时,将答案写在答题卡上。写在本试卷上无效。
4.考试结束后,将本试卷和答题卡一并交回。
第Ⅰ卷(选择题 共24分)
本题共24小题,每小题1分,共24分。在每小题的四个选项中,选出最符合题目要求的一项。
1.下列哪项能说明生物对环境是有影响的( )
A.蚯蚓使土壤疏松,肥力增强 B.海豹胸部的脂肪厚达60毫米
C.沙漠中的植物在大雨后迅速生长发育 D.荒漠中的骆驼,尿液非常少
2.调查法是生物学常用的科学方法,下列各项中没有用到调查法的是( )
A.对全国人口进行普查 B.显微镜下观察洋葱内表皮细胞
C.统计全市中学生的近视发病率 D.调查校园的植物种类
3.遗传病就在我们身边,它是由基因或染色体等遗传物质改变而引起的,严重危害人类健康和降低人口素质。下列各组中,全部属于遗传病的是( )
A.色盲、白化病B.血友病、关节炎
C.坏血病、唇裂D.艾滋病、先天性愚型
4.河蚌、三角帆蚌等常被人们用来培育珍珠,美丽的珍珠做成饰品,备受女士们青睐。下列结构中,与珍珠的形成有关的是( )
A.贝壳B.外套膜C.外骨骼D.疣足
5.假设你是一名营养师,请判断以下针对特定人群设计的饮食方案中,不合理的是( )
A.高血压患者的饮食要少盐、忌油腻 B.佝偻病患者要多补充水果和蔬菜
C.青少年要多摄入鸡蛋、牛奶等高蛋白食物 D.献血后的人适量补充富含蛋白质和铁的食物
6.在社区植树节“认领一棵树”的活动中,某家庭认领了一棵树。为补充水和无机盐,该树被“挂吊瓶”。“挂吊瓶”的针头应插入到茎的( )
A.导管B.筛管C.分生组织D.机械组织
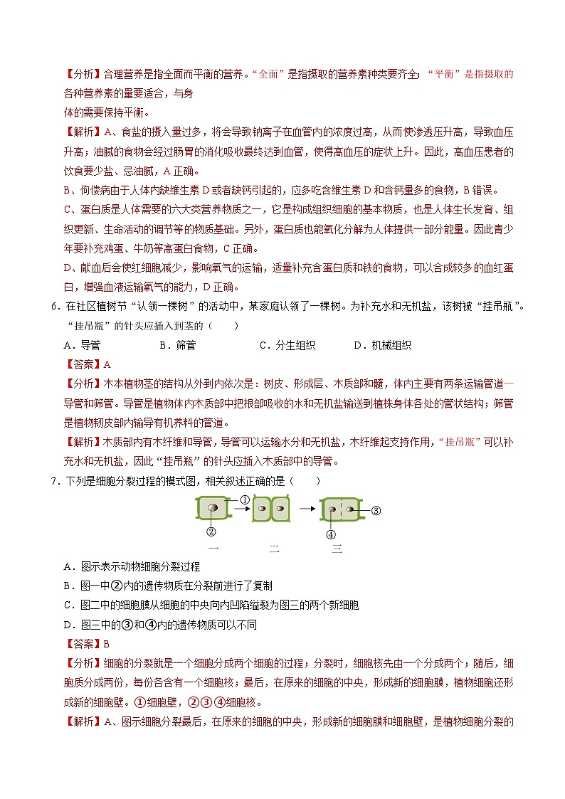
7.下列是细胞分裂过程的模式图,相关叙述正确的是( )
A.图示表示动物细胞分裂过程
B.图一中②内的遗传物质在分裂前进行了复制
C.图二中的细胞膜从细胞的中央向内凹陷缢裂为图三的两个新细胞
D.图三中的③和④内的遗传物质可以不同
8.安宁食用玫瑰种植已久,头水玫瑰品质甚好,花型大、花瓣多、花香浓,是食用玫瑰中的佳品。下列措施中不利于提高玫瑰花产量的是( )
A.合理密植B.人工增大昼夜温差
C.适当延长光照时间D.降低二氧化碳浓度
9.如图是测定花生仁和核桃仁能量实验。下列有关叙述,错误的是( )
A.可通过水温的变化来比较两种食物所含的能量
B.分别取3粒花生仁和3颗核桃仁作为实验材料
C.要设置重复组,以减少实验的误差
D.实验测出的能量低于实际所含能量
10.水痘是由水痘——带状疱疹病毒感染引起的急性传染病,患过水痘的人一般不会再患此病。从免疫类型看,下列各项与此相同的是( )
A.皮肤阻挡病原体入侵
B.胃酸杀死食物中的病原体
C.接种卡介苗预防结核病
D.白细胞吞噬入侵的病原体
11.“478睡眠呼吸法”是用鼻子吸气4秒后,憋气7秒,接着用嘴呼气8秒,依次重复。这种呼吸方法可使氧气灌满肺部,流通全身,有助于放松身心,更易入睡。下列对这种呼吸方法的正确描述是( )
A.吸气时,气体进入肺依次经过鼻、喉、咽、气管、支气管
B.呼吸肌收缩,肺内气压降低,从而完成吸气
C.憋气时,呼吸肌收缩导致膈顶处于上升状态
D.用嘴吐气时,膈的顶部下降,胸廓容积扩大
12.取某健康人的血浆、原尿和尿液进行分析,其部分成分的含量(克/100毫升)如下表。下列叙述错误的是( )
A.肾单位由肾小球、肾小囊和肾小管等部分组成
B.②是原尿,通过肾小球和肾小囊内壁过滤作用形成
C.与②相比,①中不含大分子蛋白质
D.③是尿液,③中没有葡萄糖与肾小管的重吸收有关
13.眼是人体获取外界信息的重要器官。眼睛中常被称为“白眼球”和“黑眼球”的部位分别指的是( )
A.虹膜和角膜B.角膜和巩膜
C.巩膜和虹膜D.巩膜和视网膜
14.小明在“观察小鱼尾鳍内的血液流动”实验中,观察到如图所示的血液流动情况,下列有关叙述错误的是( )
A.可用低倍镜观察尾鳍内血液在血管的流动情况
B.图中①为动脉血管,其管壁最薄、弹性大
C.判断②是毛细血管的依据是红细胞单行通过
D.血管中的血流速度由快到慢依次是①→③→②
15.如图是某人被玫瑰扎伤后完成缩手反射的示意图,若4处受损,下列说法正确的是( )
A.有感觉,能缩手B.有感觉,但不能缩手
C.无感觉,能缩手D.无感觉,但不能缩手
16.2023年12月17日,在WTT世界乒联女子总决赛中,中国队选手孙颖莎夺得女单冠军。孙颖莎在伸手接球时,上臂肱二头肌和肱三头肌的活动状态分别是( )
A.收缩、舒张B.收缩、收缩C.舒张、收缩D.舒张、舒张
17.云南省是世界10大生物多样性热点地区之一的东喜马拉雅地区的核心区域,是我国乃至世界生物遗传物质的天然库。下列关于遗传物质描述正确的是( )
A.染色体在任何生物的体细胞中都是成对的
B.细胞中的DNA是双链,基因是单链
C.每条染色体都由2个DNA分子组成
D.细胞核解体后被碱性染料染色后显形的就是染色体
18.下列关于生物的生殖与发育的叙述,正确的是( )
A.马铃薯用块茎繁殖属于有性生殖
B.青蛙的生殖过程需要水,但发育过程可以离开水
C.水温及水质状况会影响到两栖动物受精卵的孵化率
D.鸟类的生殖和发育过程一定经历:求偶→交配→筑巢→产卵→孵卵→育雏
19.每种生物都具有恒定数目的染色体,人类体细胞中具有23对染色体。人的精子、造血干细胞、成熟的红细胞、肌细胞中染色体数目依次为( )
A.23条、46条、46条、23条
B.23条、46条、0条、46条
C.23条、23条、23条、46条
D.46条、92条、46条、92条
20.2023年4月21日,在外旅居20年的大熊猫“丫丫”顺利抵达上海,回到祖国的怀抱。为了让“丫丫”能顺利度过跨洋旅程,饲养员对“丫丫”进行笼箱的适应训练。下列对“丫丫”能适应笼箱生活的这种行为的判断正确的是( )
①先天性行为
②学习行为
③受环境因素影响
④与遗传因素无关
A.①③B.①④C.②③D.②④
21.2023年4月,科研人员在重庆市发现了野生的荷叶铁线蕨,此次发现证实荷叶铁线蕨在野外尚未灭绝。荷叶铁线蕨(如图)是我国一级保护植物,它的根、茎看起来虽然短,但却直立着,叶呈椭圆形,能通过孢子繁殖后代。荷叶铁线蕨所属的植物类群是( )
A.藻类植物B.苔藓植物C.蕨类植物D.种子植物
22.如图是某生态系统中形成一条食物链的四种生物的相对数量关系图。下列叙述正确的是( )
A.该食物链可表示为丁→丙→乙→甲
B.若丁代表生产者,则丙、乙、甲代表消费者
C.若丙的数量减少,短时间内丁的数量也减少
D.若该生态系统被有毒物质污染,则甲所含的有毒物质最多
23.青春期是一生中身体发育和智力发展的黄金时期,如图四位同学有关青春期及卫生保健的看法,你不赞同的是( )
A.AB.BC.CD.D
24.2023年5月19日,中国—中亚峰会达成多项绿色低碳相关的合作共识和倡议。低碳发展致力于实现“碳中和”的目标。下列做法与此主题不相符的是( )
A.使用清洁能源
B.封山育林,提高森林覆盖率
C.垃圾分类处理
D.围湖造田,扩大耕地面积
第 = 2 \* ROMAN II卷(非选择题 共26分)
本题共4小题,共26分。
25.(6分)“发展生态农业,助力乡村振兴”。在乡村振兴农业帮扶工作队的引领下,某村兴起了大量种植经济作物——水果玉米的热潮。因水果玉米营养丰富,口感甘甜而鲜脆,受到不少市民的喜爱。如图为玉米种子结构、萌发和生长过程示意图,请据图回答下列问题。
(1)“种子经过筛,幼苗长得乖”。如图1,在玉米种植过程中,要想保证种子正常萌发,常选用籽粒饱满的玉米种子播种。还需要适宜的温度、充足的空气、一定的 。
(2)玉米幼苗生长过程中需要的水分和无机盐,主要通过根尖结构中的 从土壤中吸收,吸收的水分有一部分以水蒸气的形式从玉米叶片结构中的 散失到环境中。
(3)农业帮扶队员通过利用低温环境降低玉米种子的 (填生理作用),实现种子的长期保存。
(4)如图2是玉米单株光合作用强度与种植密度的关系曲线图,从图中可以看出,与a点相比,在b点单株光合作用强度明显减弱,原因是 。
26.(8分)科普阅读
长颈鹿和金合欢树是非洲稀树草原生态系统的标志性景色之一,金合欢树是一种高大的豆科植物,它和长颈鹿“相互栽培”。
数百万年前,金合欢只有2﹣3m高,它们根系发达,当其他植物因旱季到来而枯死时,金合欢树还在欢快地生长。因此,金合欢被更多的动物“盯上”。金合欢树在漫长的时光中开始不断地“拔高”自己,许多动物放弃进食金合欢,而长颈鹿的祖先却对其叶子和果实展开了执着的“追求”,“先天不足”的一部分祖先“惨遭淘汰”,“高个儿”基因一代代被保留下来。金合欢树没有通过长高“逃脱”长颈鹿的进食。
金合欢树利用长出坚硬的尖刺来保护自己。而长颈鹿则长出长达50cm的舌头,还在舌头表面进化出一层坚硬的黏膜。最终尖刺也没能完全阻止“吃货”长颈鹿。
金合欢又分泌“化学武器”——单宁酸来保护自己,一旦有叶子受到啃食,整个植株便会大量分泌单宁酸抵达叶子表面。长颈鹿则经多次尝试后,发现了金合欢树的“防守漏洞”——单宁酸抵达叶子需要一定时间。只要在叶子充满毒素前大吃特吃,就不会受到任何影响,等到毒素慢慢散去,长颈鹿们再重新发起新一轮的进攻。
金合欢树也没有“放弃”,它们“团结抗敌”:当一棵金合欢树遭受攻击时,会立即传播一种特殊的气味,当气味信号被其它金合欢树接收后,这些金合欢树便会立即将毒素填充到叶片上。但狡猾的长颈鹿发现,气味信号传播必须依靠风力,只要判断好风向,长颈鹿们仍然能得到美味。
事实上,无论长颈鹿还是金合欢树,在经过数百万年的“相爱相杀”后,都演化成了对方在自然界中最重要的依赖。长颈鹿依靠金合欢树存活,而金合欢树传播种子、减少旱季蒸发量得以成活,也离不开长颈鹿的帮助。
回答下列问题:
(1)维持非洲稀树草原生态系统的能量的最终来源是 ,丰富的动物促进了生态系统的物质循环和 。非洲稀树草原生态系统能长期维持在一个相对稳定的状态,说明生态系统具有一定的 能力。在这个生态系统中,文中没有出现的生态系统的成分是分解者和 。
(2)根据文中信息,金合欢树在分类学上属于 (裸子/被子)植物。金合欢树“发明”了多种方法抵抗“吃货”长颈鹿,而长颈鹿则有多种对策:长长的舌头及表面一层坚硬的黏膜是与金合欢树有 相适应的;判断风向并 (顺风向/逆风向)取食金合欢树是与金合欢树散播特殊气味信号“团结抗敌”相适应的。
(3)经过数百万年的“相爱相杀”,长颈鹿和金合欢都得以生存繁衍,演化成对方重要的依赖,这是长期 的结果。
27.(7分)随着我国“三孩”政策的实施,许多家庭迎来了新的成员。贝贝和弟弟也希望妈妈再生一个妹妹,贝贝利用所学的遗传学知识画出了只包含性染色体的四种细胞,请你帮助贝贝向妈妈解释有关性别等方面的问题。
(1)人的性别是由性染色体决定的,贝贝具有②所示的细胞,由此判断贝贝的性别是 。贝贝从爸爸获得的染色体数量是 条。爸爸具有上图中的哪种细胞 (填数字)。
(2)贝贝和弟弟的性别在受精时已经决定,该时期发生的场所是 。
(3)人眼的虹膜有褐色和蓝色之分,贝贝对家庭成员虹膜颜色进行了调查,结果如图所示(显性基因用A表示,隐性基因用a表示)。
①贝贝妈妈的基因组成是 。
②控制贝贝和弟弟褐色虹膜的基因来自 (填字母)。
A.爷爷 B.奶奶 C.姥爷 D.姥姥
③贝贝和弟弟希望第三胎是个蓝色虹膜妹妹的概率是 。
28.(5分)珍珠番石榴是我国南方名优水果之一,但其果实极不耐贮运,为了解决番石榴的贮藏保鲜问题,某科研小组研究罗勒涂膜液对番石榴保鲜的效果,选取形态、生理状况相近的珍珠番石榴果实进行分组实验(每组36个),其实验设计如下表:
(1)实验过程中挑选形态、生理状况相近的珍珠番石榴果实目的是: 每组重复实验3次的目的是: 。
(2)实验结果如图,罗勒涂膜液处理对番石榴果实的呼吸强度有明显 (“促进”或“抑制”)作用,浓度为 罗勒涂膜液处理能有效延长番石榴果实的贮藏时间。
(3)生活中我们还可以通过什么方法来延长番石榴的贮藏期呢? 。
主要成分
①
②
③
蛋白质
0.03
8
0
葡萄糖
0.1
0.1
0
实验组别
实验流程
①
蒸馏水
浸泡三分钟后自然晾干
置于室温下贮藏一段时间,定期观察果皮颜色变化,并定时记录果实的呼吸强度。
每组重复实验3次
②
2.5%罗勒涂膜液
③
5%罗勒涂膜液
④
7.5%罗勒涂膜液
生物(重庆卷)-2024年会考第一次模拟考试: 这是一份生物(重庆卷)-2024年会考第一次模拟考试,文件包含生物重庆卷全解全析docx、生物重庆卷考试版A4docx、生物重庆卷答题卡docx、生物重庆卷考试版A3docx、生物重庆卷答题卡pdf、生物重庆卷参考答案及评分标准docx等6份试卷配套教学资源,其中试卷共19页, 欢迎下载使用。
生物(苏州卷)-2024年会考第一次模拟考试: 这是一份生物(苏州卷)-2024年会考第一次模拟考试,文件包含生物苏州卷全解全析docx、生物苏州卷考试版A4docx、生物苏州卷考试版A3docx、生物苏州卷参考答案及评分标准docx、生物苏州卷答题卡docx、生物苏州卷答题卡pdf等6份试卷配套教学资源,其中试卷共45页, 欢迎下载使用。
生物(南京卷)-2024年会考第一次模拟考试: 这是一份生物(南京卷)-2024年会考第一次模拟考试,文件包含生物南京卷全解全析docx、生物南京卷考试版A4docx、生物南京卷考试版A3docx、生物南京卷参考答案及评分标准docx、生物南京卷答题卡docx、生物南京卷答题卡pdf等6份试卷配套教学资源,其中试卷共29页, 欢迎下载使用。

