山东省济宁市任城区第一中学2023-2024学年高二下学期3月月考生物试题(原卷版+解析版)
展开
这是一份山东省济宁市任城区第一中学2023-2024学年高二下学期3月月考生物试题(原卷版+解析版),文件包含山东省济宁市任城区第一中学2023-2024学年高二下学期3月月考生物试题原卷版docx、山东省济宁市任城区第一中学2023-2024学年高二下学期3月月考生物试题解析版docx等2份试卷配套教学资源,其中试卷共32页, 欢迎下载使用。
注意事项:
1.答题前,考生先将自己的姓名、考生号、座号填写在相应位置,认真核对条形码上的姓名、考生号和座号,并将条形码粘贴在指定位置上。
2.回答选择题时,选出每小题答案后,用铅笔把答题卡上对应题目的答案标号涂黑。如需改动,用橡皮擦干净后,再选涂其他答案标号。
3.回答非选择题时,必须使用0.5毫米黑色签字笔书写,按照题号在各题目的答题区域内作答,超出答题区域书写的答案无效;在草稿纸,试题卷上答题无效。保持卡面清洁,不折叠,不破损。
一、选择题:本题共15小题,每小题2分,共30分。每小题只有一个选项符合题目要求。
1. 红酸汤是苗族人民的传统食品,它颜色鲜红、气味清香、味道酸爽。以番茄和辣椒为原料的红酸汤制作流程如下。下列相关叙述中正确的是( )
A. 红酸汤制作过程中用到的微生物主要是醋酸菌
B. 装坛时加入成品红酸汤是为了增加发酵菌种的数量
C. 装坛时不装满的原因是为了促进微生物繁殖
D. 红酸汤的制作中发酵时间越长,口味越纯正
【答案】B
【解析】
【分析】红酸汤制作需要用到乳酸菌,乳酸菌是一种厌氧菌,在无氧的条件下,乳酸菌发酵产生乳酸,使得菜品有一股特别的风味提升菜品的口感。
【详解】A、红酸汤制作过程中用到的微生物主要是乳酸菌,A错误;
B、红酸汤制作需要用到乳酸菌,装坛时加入成品红酸汤是为了增加乳酸菌的数量,B正确;
C、装坛时坛口留有一点空间而不装满的目的是防止番茄发酵后液体膨胀外溢,C错误;
D、在无氧的条件下,乳酸菌发酵产生乳酸,使得菜品有一股特别的风味提升菜品的口感,但如果发酵时间过长,会影响口感,D错误。
故选B。
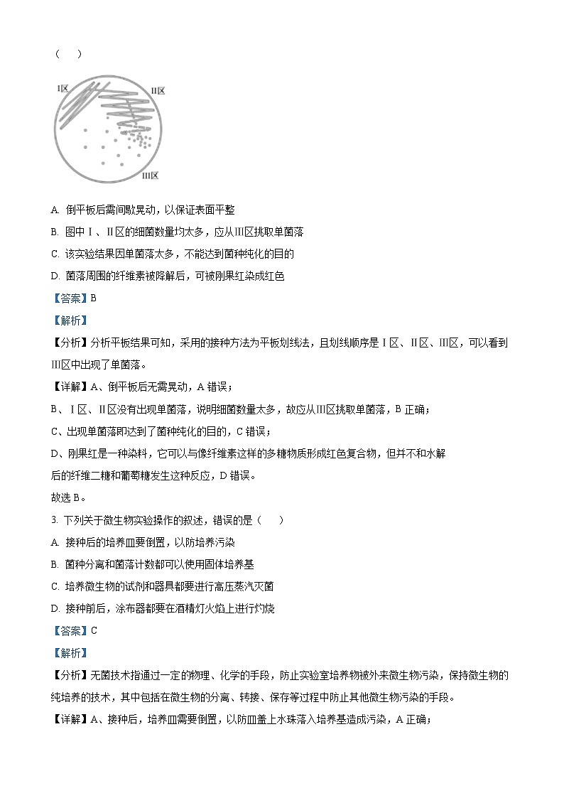
2. 为纯化菌种,在鉴别培养基上划线接种纤维素降解细菌,培养结果如图所示。下列叙述正确的是( )
A. 倒平板后需间歇晃动,以保证表面平整
B. 图中Ⅰ、Ⅱ区的细菌数量均太多,应从Ⅲ区挑取单菌落
C. 该实验结果因单菌落太多,不能达到菌种纯化的目的
D. 菌落周围的纤维素被降解后,可被刚果红染成红色
【答案】B
【解析】
【分析】分析平板结果可知,采用的接种方法为平板划线法,且划线顺序是Ⅰ区、Ⅱ区、Ⅲ区,可以看到Ⅲ区中出现了单菌落。
【详解】A、倒平板后无需晃动,A错误;
B、Ⅰ区、Ⅱ区没有出现单菌落,说明细菌数量太多,故应从Ⅲ区挑取单菌落,B正确;
C、出现单菌落即达到了菌种纯化的目的,C错误;
D、刚果红是一种染料,它可以与像纤维素这样的多糖物质形成红色复合物,但并不和水解
后的纤维二糖和葡萄糖发生这种反应,D错误。
故选B。
3. 下列关于微生物实验操作的叙述,错误的是( )
A. 接种后的培养皿要倒置,以防培养污染
B. 菌种分离和菌落计数都可以使用固体培养基
C. 培养微生物的试剂和器具都要进行高压蒸汽灭菌
D. 接种前后,涂布器都要在酒精灯火焰上进行灼烧
【答案】C
【解析】
【分析】无菌技术指通过一定物理、化学的手段,防止实验室培养物被外来微生物污染,保持微生物的纯培养的技术,其中包括在微生物的分离、转接、保存等过程中防止其他微生物污染的手段。
【详解】A、接种后,培养皿需要倒置,以防皿盖上水珠落入培养基造成污染,A正确;
B、分离菌种可以用平板划线法和稀释涂布平板法,后者还可以用于微生物的计数,所用培养基为固体培养基,B正确;
C、接种室、接种箱等常用紫外线消毒法处理,接种环等常用灼烧灭菌法处理,吸管、培养皿等常用干热灭菌法处理,培养基及多种器材用高压蒸汽灭菌法处理,因此培养微生物的试剂和器具不都是用高压蒸汽灭菌法进行灭菌,C错误;
D、为了防止杂菌污染,每次接种前后,涂布器都要酒精灯火焰上进行灼烧灭菌,D正确。
故选C。
4. 嗜热菌又称高温细菌,是一类生活在火山口及其周围区域、温泉、工厂高温废水排放区等高温环境中的微生物。研究者从温泉中筛选高效产生高温淀粉酶的嗜热菌,其筛选过程如图1所示。将得到的菌悬液转接于同时含有葡萄糖和淀粉作碳源的固体培养基上培养,得到若干菌落后用碘液作显色处理,结果如图2所示。下列说法错误的是( )
A. 热泉的高温状态淘汰了绝大多数的微生物保留了嗜热菌
B. 甲、乙试管为液体培养基,液体培养基能分离获得水生噬热杆菌单菌落
C. 丙中噬热菌数量迅速增加,培养过程中需保证充足的营养和高温条件
D. 图2中周围不显蓝色的菌落含有所需的嗜热菌
【答案】B
【解析】
【分析】实验室中微生物的筛选应用的原理:人为提供有利于目的菌株生长的条件(包括营养、温度、pH等),同时抑制或阻止其他微生物生长。
【详解】A、热泉的高温状态淘汰了绝大多数的微生物保留了嗜热菌,A正确;
B、甲、乙试管为液体培养基,液体培养基不能分离出单菌落,B错误;
C、丙中噬热菌数量迅速增加,培养过程中需保证充足的营养和高温条件,C正确;
D、图2中周围不显蓝色的菌落,说明其产生的淀粉酶可以在高温下分解淀粉,所以周围不显蓝色的菌落含有所需的嗜热菌,D正确。
故选B。
5. 下列关于微生物培养基叙述正确的是( )
A. 酚红指示剂可以用来鉴别大肠杆菌
B. 在无氮培养基中可以筛选自养微生物
C. 在以尿素为唯一氮源的培养基中可以分离出分解尿素的细菌
D. 在培养霉菌时一般将培养基调制中性或弱碱性
【答案】C
【解析】
【分析】培养基是人们按照微生物对营养物质的不同需求,配制出供其生长繁殖的营养基质;根据物理性质分为固体培养基和液体培养基,培养基中一般含有水、碳源、氮源和无机盐。在提供上述几种主要营养物质的基础上,培养基还需要满足微生物生长对pH、特殊营养物质和氧气的要求。例如,培养乳酸杆菌时需要在培养基中添加维生素,培养霉菌时需将培养基的pH调至酸性,培养细菌时需将pH调至中性或微碱性,培养厌氧微生物时则需要提供无氧的条件。
【详解】A、酚红指示剂可以用来鉴别尿素分解菌,A错误;
B、在无氮培养基中可以筛选固氮微生物,而自养微生物是可以自身合成所需的含碳有机物,可用无碳培养基筛选,B错误;
C、在以尿素为唯一氮源的培养基中,只有能利用尿素作为氮源的细菌才能存活,因此可以分离出分解尿素的细菌,C正确;
D、培养霉菌时需将培养基的pH调至酸性,培养细菌时需将pH调至中性或微碱性,D错误。
故选C。
6. 啤酒是以大麦为主要原料经酵母菌发酵制成的。酵母菌在最适pH条件下进行乙醇发酵,不产生甘油和醋酸;如果环境pH大于8,它的发酵产物除乙醇外,还会有甘油和醋酸。下列叙述错误的是( )
A. 用赤霉素处理大麦种子,可以使其无须发芽就能产生α-淀粉酶
B. 啤酒的工业化生产中,先进行糖化分解淀粉,再焙烤杀死种子,否则淀粉酶会失活
C. 在发酵过程中,必须对pH进行控制,同时可根据不同目的,进行变pH发酵,从而控制产物和生产效率
D. 对发酵后的啤酒进行消毒,杀死其中的大多数微生物,以延长啤酒保质期
【答案】B
【解析】
【分析】果酒制作的原理是酵母菌无氧呼吸产生酒精和二氧化碳,酵母菌是兼性厌氧微生物,在缺氧条件下进行无氧呼吸,在氧气充足的条件下进行有氧呼吸,酵母菌具有核膜包被的细胞核,属于真核生物,适宜酵母菌生长的温度范围是18~25°C。
【详解】A、赤霉素能促进α-淀粉酶合成,故用赤霉素处理大麦种子,可以使其无须发芽就能产生α-淀粉酶,A正确;
B、焙烤后才进行糖化,焙烤可以杀死大麦种子的胚,但不使淀粉酶失活,而后淀粉酶将淀粉分解成葡萄糖,作为无氧呼吸的底物用于产生酒精,B错误;
C、pH会影响酶的活性,故在发酵过程中,可根据不同目的,进行变pH发酵,从而控制产物和生产效率,C正确;
D、消毒能杀死其中大多数微生物(不包括芽孢和孢子),对发酵后的啤酒进行消毒,可以延长啤酒保质期,D正确。
故选B。
7. 某课外活动小组获得了一株性状优良的结球生菜,并利用植物组织培养技术对其进行快速繁殖。下列叙述正确的是( )
A. 外植体消毒的过程:酒精消毒30s→次氯酸钠溶液处理30min→无菌水清洗2~3次
B. 愈伤组织是一种不定形的薄壁组织团块,诱导产生愈伤组织时每日应给予适时光照
C. 诱导生芽培养基与诱导生根培养基相比,前者中细胞分裂素所占的比例和用量更高
D. 打开封口后直接用流水冲洗掉幼苗根部的培养基,再移植到灭过菌的蛭石环境中炼苗处理
【答案】C
【解析】
【分析】植物组织培养依据的原理是细胞的全能性。培养过程是:离体的植物器官、组织或细胞,脱分化形成愈伤组织,然后再分化生成根、芽最终形成植物体。影响植物细胞脱分化产生愈伤组织的一个重要因素是植物激素。植物激素中细胞分裂素和生长素是启动细胞分裂、脱分化和再分化的关键性激素。生长素和细胞分裂素的比值高时,有利于根的分化、抑制芽的形成;比值低时,有利于芽的分化、抑制根的形成;比值适中时,促进愈伤组织的生长。
【详解】A、消毒的原则是既要杀死材料表面的微生物,又要减少消毒剂对细胞的伤害,故外植体消毒可先用体积分数为70%的酒精消毒30s后,用无菌水清洗2-3次,再用次氯酸钠处理30min后,立即用无菌水清洗2-3次,A错误;
B、诱导形成愈伤组织的脱分化过程不需要光照条件,否则会形成维管组织,不会形成愈伤组织,B错误;
C、生长素和细胞分裂素的比值低时,有利于芽的分化、抑制根的形成,即诱导生芽培养基中细胞分裂素所占的比例和用量更高,C正确;
D、移栽时,应先将培养瓶的封口膜打开一段时间,让试管苗在培养间生长几日;然后用流水清洗根部的培养基,再移植到消毒的蛭石环境中炼苗处理,D错误。
故选C。
8. 下列有关细胞全能性的叙述,正确的是( )
A. 种子萌发成幼苗,不能体现植物细胞的全能性
B. 在生物的生长发育过程中,所有的细胞都表现出全能性
C. 用花粉培育成的植株往往高度不育,说明花粉细胞不具有全能性
D. 植物体内某些体细胞没有表现出全能性,原因是所含基因不同
【答案】A
【解析】
【分析】细胞的全能性是指细胞经分裂和分化后,仍具有产生完整有机体或分化成其他各种细胞的潜能和特性。当然,那些没有分化的细胞,如受精卵、动物和人体的早期胚胎细胞、植物体的分生组织细胞也具有全能性。现在人们可以利用植物细胞的全能性,通过植物组织培养的方法,快速繁殖花卉和蔬菜等作物,培养微型观赏植株,拯救濒危物种。
【详解】A、种子本身就有已经分化的胚,形成幼苗属于是正常生长发育过程,并没有体现全能性,A正确;
B、在生物的生长发育过程中,大部分的细胞都不能表现出全能性,需要特定条件表现,B错误;
C、细胞的全能性是指细胞经分裂和分化后,仍具有产生完整有机体或分化成其他各种细胞的潜能和特性,花粉发育成植株即体现了全能性,C错误;
D、植物体内某些体细胞没有表现出全能性,其原因是基因的选择性表达,而不是所含基因不同,D错误。
故选A。
9. 下列关于植物细胞工程的应用叙述错误的是( )
A. 获取植物原生质体时,需要在与细胞液浓度相当的缓冲液中进行
B. 可通过细胞产物的工厂化生产,大批量获得次生代谢物
C. 植物的快速繁殖技术本质上是植物组织培养技术
D. 切取一定大小的茎尖进行组织培养,就可以获得抗病毒植株
【答案】D
【解析】
【分析】作物脱毒材料:分生区(如茎尖、芽尖)细胞;植物脱毒方法:进行组织培养;结果:形成脱毒苗。用于快速繁殖优良品种的植物组织培养技术,也称作微型繁殖技术。微型繁殖属于无性繁殖,其特点包括:能保持优良品种的遗传特性,可高效快速地实现种苗的大量繁殖,并可实现产业化生产。
【详解】A、获取植物原生质体时,需要在与细胞液浓度相当的缓冲液中进行,以免原生质体过度吸水或失水,A正确;
B、细胞产物的工厂化生产主要是利用促进细胞生长的培养条件,提高了单个细胞中次生代谢物的含量,因此可大量获得次生代谢物,B正确;
C、植物的快速繁殖技术就是利用植物组织培养技术来快速繁殖优良品种,使其在较短时间内繁衍较多的植株,C正确;
D、一定大小的茎尖的病毒极少,甚至无病毒,进行组织培养,可获得无病毒新品种,但是其没有抗病毒能力,D错误。
故选D。
10. 目前,科学家还在研究对皮肤干细胞进行培养,以获得适合临床上使用的人造皮肤。下列叙述错误的是( )
A. 培养皮肤干细胞时需在培养液中加入适量的动物血清
B. 培养液需要定期更换的主要目的是防止培养过程中细胞被杂菌污染
C. 需将培养皿置于含有95%空气和5%CO2的混合气体的CO2培养箱中进行培养
D. 培养时除需控制培养液适宜的温度和pH,还需考虑渗透压
【答案】B
【解析】
【分析】1、在体外培养细胞时,必须保证环境是无菌、无毒的,即需要对培养液和所有培养用具进行灭菌处理以及在无菌环境下进行操作。培养液还需要定期更换,以便清除代谢物,防止细胞代谢物积累对细胞自身造成危害。
2、动物细胞培养所需气体主要有O2和CO2。O2是细胞代谢所必需的,CO2的主要作用是维持培养液的pH。在进行细胞培养时,通常采用培养皿或松盖培养瓶,并将它们置于含有95%空气和5%CO2的混合气体的CO2培养箱中进行培养。
【详解】A、培养皮肤干细胞时,由于人们对细胞所需的营养物质尚未全部研究清楚,因此需在培养液中加入适量的动物血清,A正确;
B、培养液需要定期更换,以便清除代谢物,防止细胞代谢物积累对细胞自身造成危害,B错误;
C、动物细胞培养所需气体主要有O2和CO2。O2是细胞代谢所必需的,CO2的主要作用是维持培养液的pH。在进行细胞培养时,通常采用培养皿或松盖培养瓶,并将它们置于含有95%空气和5%CO2的混合气体的CO2培养箱中进行培养,C正确;
D、培养时除需控制培养液适宜的温度36.5℃左右和pH(7.2-7.4),还需考虑渗透压,D正确。
故选B。
11. 在动物体细胞核移植中,非人灵长类动物的体细胞核移植非常困难,我国科学家攻克了这一障碍,成功获得了体细胞克隆猴。下列关于体细胞克隆猴相关技术及意义的叙述,错误的是( )
A. 非人灵长类动物的体细胞核移植非常困难原因是重构胚的细胞核不能完全恢复其分化前的功能状态
B. 用于核移植的供体细胞一般都选用传代50代以内的细胞
C. 体细胞克隆猴为探索建立更接近人类的医学动物模型提供了新途径
D. 重组细胞融合后可加入化学药物将其激活,且需要在体外培养一段时间
【答案】B
【解析】
【分析】动物核移植是将动物的一个细胞的细胞核,移入一个已经去掉细胞核的卵母细胞中,使其重组并发育成一个新的胚胎,这个新的胚胎最终发育为动物个体。核移植得到的动物称克隆动物。我国科学家利用体细胞核移植、动物细胞培养和胚胎移植等技术培育出了克隆猴中中和华华。
【详解】A、非人灵长类动物的体细胞核移植非常困难,主要原因是一方面供体细胞的细胞核在去核卵母细胞中不能完全恢复分化前的功能状态,A正确;
B、用于核移植的供体细胞一般都选用传代10代以内的细胞,原因是10代以内的细胞能保持正常的二倍体核型,B错误;
C、体细胞克隆猴的成功说明动物体细胞核具有全能性,可以为探索建立更接近人类的医学动物模型提供新途径,C正确;
D、重组细胞融合后,可以用物理或化学方法进行激活,使其完成细胞分裂和发育进程,发育至桑葚胚或囊胚期再进行胚胎移植,D正确。
故选B。
12. 下列关于单克隆抗体制备过程及应用的叙述,正确的是( )
A. 制备过程中不需要动物细胞培养技术
B. 杂交瘤细胞具有B淋巴细胞与癌细胞的所有特点
C. 经选择培养基筛选出来的杂交瘤细胞即可用于单克隆抗体的生产
D. 单克隆抗体最广泛的用途是用作体外诊断试剂
【答案】D
【解析】
【分析】单克隆抗体的制备是将骨髓瘤细胞与浆细胞结合,经过选择培养基的筛选得到杂交瘤细胞并经专一抗体检测后,培养能产生特定抗体的杂交瘤细胞即可得单克隆抗体,涉及动物细胞培养和动物细胞融合技术;杂交瘤细胞集合了两个细胞的遗传物质,但不一定全部表达;单克隆抗体最广泛的用途是用作体外诊断试剂,具有准确、快速等优点。
【详解】A、制备过程中B淋巴细胞、骨髓瘤细胞、杂交瘤细胞都需要动物细胞培养的过程,A错误;
B、杂交瘤细胞具有浆细胞的分泌特异性抗体的作用和癌细胞无限增殖的特点而不是具有它们所有特点,B错误;
C、经选择性培养基筛选出来的杂交瘤细胞还需进行克隆化培养和专一抗体检测,才可用于单克隆抗体的生产,C错误;
D、单克隆抗体特异性强,灵敏度高,可大量制备,最广泛的用途是用作体外诊断试剂,D正确。
故选D。
【点睛】本题考查单克隆抗体的制备内容,意在考查考生对所学知识的理解和应用。
13. 悬浮培养的动物细胞会因细胞密度过大、有害代谢产物积累等因素而分裂受阻。生产上常用灌流式培养避免这些现象出现。灌流式培养是在细胞培养管内,一边不断注入新鲜培养基,一边将培养液的上清液不断移出。下列相关叙述错误的是( )
A. 灌流式培养的细胞会贴壁生长,但不会出现接触抑制现象
B. 灌流是在细胞密度达到一定浓度或者营养物质低于一定浓度时进行
C. 过高的灌流速率会导致营养物质不能得到充分利用,造成培养基浪费
D. 配制灌流式培养所需培养基时应考虑细胞生存的液体环境的渗透压
【答案】A
【解析】
【分析】动物细胞培养:(1)概念:动物细胞培养就是从动物机体中取出相关组织,将它分散成单个细胞,然后放在适宜的培养基中,让这些细胞生长和繁殖。(2)原理:细胞增殖。(3)动物细胞培养的流程:取动物组织块(动物胚胎或幼龄动物的器官或组织)→剪碎→用胰蛋白酶或胶原蛋白酶处理分散成单个细胞→制成细胞悬液→转入培养瓶中进行原代培养→贴满瓶壁的细胞重新用胰蛋白酶或胶原蛋白酶处理分散成单个细胞继续传代培养。
【详解】A、悬浮培养的动物细胞不出现贴壁生长现象,A错误;
B、悬浮培养的动物细胞会因细胞密度过大、有害代谢产物积累等因素而分裂受阻,而灌流是在细胞密度达到一定浓度或者营养物质低于一定浓度时进行,B正确;
C、过高的灌流速率,培养的细胞没有及时利用营养物质,会导致营养物质不能得到充分利用,造成培养基浪费,C正确;
D、动物细胞的细胞外液的渗透压是相对稳定且适宜的,配制灌流式培养所需培养基时应考虑细胞生存的液体环境的渗透压,D正确。
故选A。
14. 为研究治疗性克隆技术能否用于帕金森病的治疗,科研人员利用帕金森病模型鼠进行如图实验,相关叙述正确的是( )
A. 过程①中选择MII期的卵母细胞不利于细胞核全能性恢复
B. 过程②重构胚培养需对细胞进行一次脱分化和两次胰蛋白酶处理
C. 过程③的关键是利用特定条件诱导胚胎干细胞相关基因表达
D. 过程④对受体小鼠需要注射免疫抑制剂来抑制其细胞免疫功能
【答案】C
【解析】
【分析】动物胚胎发育的基本过程为,①在输卵管完成受精;②卵裂期,受精进行有丝分裂,细胞数量不断增加,但胚胎的总体体积并不增加,或略有减小;③桑葚胚,胚胎细胞数目达到32个左右时,胚胎形成致密的细胞团,形似桑葚,每个细胞都是全能细胞;④囊胚,开始出现分化,聚集在胚胎一端个体较大的细胞称为内细胞团,将来发育成胎儿的各种组织,中间的空腔称为囊胚腔;⑤原肠胚,有了三胚层的分化,具有囊胚腔和原肠腔。
【详解】A、卵母细胞中含激发细胞核全能性的物质,过程①(核移植)中选择M II期的卵母细胞有利于细胞核全能性恢复,A错误;
B、过程②重构胚培养经历了卵裂、桑葚胚、囊胚和原肠胚等胚胎发育过程,不需要进行脱分化和胰蛋白酶处理,B错误;
C、过程③是诱导分化过程,其关键是利用特定条件诱导胚胎干细胞相关基因表达,C正确;
D、过程④移植的神经元细胞是取自该小鼠自身细胞诱导分化而来,不会发生免疫排斥反应,故不需要注射免疫抑制剂来抑制其细胞免疫功能,D错误。
故选C。
15. 为研究多种血糖调节因子的作用,我国科学家开发出胰岛素抵抗模型鼠。为扩增模型鼠数量,科学家通过诱导优良模型鼠体细胞转化获得诱导胚胎干细胞(iPS细胞),继而利用iPS细胞培育出与模型鼠遗传特性相同的克隆鼠,具体步骤如图所示。下列叙述错误的是( )
A. 诱导优良模型鼠体细胞转化为iPS细胞的过程类似于植物组织培养的脱分化
B. 胚胎移植前要检查胚胎质量并在囊胚或原肠胚阶段移植
C. 胚胎移植后,重构胚进一步扩大导透明带破裂的过程称为孵化
D. 为确定克隆鼠培育是否成功,须对黑色鼠3进行胰岛素抵抗的相关检测
【答案】B
【解析】
【分析】哺乳动物胚胎干细胞是由早期胚胎或原始性腺中分离出来的一类细胞;胚胎干细胞的细胞核一般较大,核仁明显,而细胞质相对较少;在功能上具有发育的全能性。植物组织培养的脱分化:让已经分化的细胞,经过诱导后,失去其特有的结构和功能而转变成未分化细胞的过程。
【详解】A、优良模型鼠体细胞在诱导因子的作用下转化为iPS细胞的过程与植物组织培养中的脱分化过程类似,是组织细胞恢复分裂能力的过程,A正确;
B、胚胎移植前要检查胚胎质量并在桑葚胚或囊胚阶段移植,B错误;
C、囊胚进一步扩大,会导致透明带的破裂,胚胎从其中伸展出来,这一过程叫做孵化,C正确;
D、据图示,最终得到了黑色鼠3个体,实验最终目的为“开发出胰岛素抵抗模型鼠”,故为确定克隆鼠培育是否成功,须对黑色鼠3进行胰岛素抵抗的相关检测,D正确。
故选B。
二、选择题:本题共5小题,每小题3分。每小题有一个或多个选项符合题目要求,全部选对得3分,选对但不全对得1分,有选错的得0分。
16. 酱豆是人们利用大豆制作的一道地方美食。具体做法:大豆煮熟→霉菌发酵→加入蔬菜→加盐、加调味酒、加香辛料→乳酸发酵。下列叙述错误的是( )
A. 霉菌产生的多种蛋白酶可以将蛋白质和脂肪分解成易吸收的小分子物质
B. 霉菌发酵过程中,湿润的环境不利于霉菌的生长与繁殖
C. 制作酱豆的整个过程应在环境温暖、氧气充足的条件下进行
D. 酱豆中有机物的种类增加,含量减少,营养价值增加
【答案】ABC
【解析】
【分析】毛霉等微生物产生的蛋白酶能将大豆中的蛋白质分解成小分子的肽和氨基酸;脂肪酶可将脂肪水解为甘油和脂肪酸。传统发酵以混合菌种的固体发酵及半固体发酵为主,利用传统发酵技术制作的食品有腐乳、酱、酱油、醋、泡菜和豆豉等。
【详解】A、酶具有专一性,蛋白酶只能水解蛋白质,脂肪酶才能水解脂肪,A错误;
B、霉菌发酵过程中,保持湿润有利于霉菌的生长与繁殖,B错误;
C、霉菌为需氧菌,但乳酸菌为厌氧菌,乳酸发酵应在无氧条件下进行,C错误;
D、在微生物的作用下,大豆所含的蛋白质、脂肪等大分子物质被分解形成易于吸收的小分子物质,同时微生物的呼吸要消耗大豆中的营养物质,并形成多种中间产物,所以酱豆中有机物的种类增加,含量减少,营养价值增加,D正确。
故选ABC。
17. 圆褐固氮菌可独立固定空气中的氮气,且能够分泌生长素。巨大芽孢杆菌可将有机磷降解为可溶性磷。二者组合可将有机厨余垃圾迅速分解为水和二氧化碳。为制备分解有机厨余垃圾的微生物菌剂,某科研小组对两菌种进行了最佳接种量比例的探究实验,得出如图实验结果。下列说法错误的是( )
A. 圆褐固氮菌和巨大芽孢杆菌在生长过程中都需要培养基中的氮源
B. 统计活菌数量可采用平板划线法和稀释涂布平板法
C. 处理该厨余垃圾废液,两菌种的最佳接种量比例为1:1
D. 两菌种的组合菌剂还可制成微生物肥料施用到土壤中,提高农作物的产量
【答案】AB
【解析】
【分析】解决曲线类题目,要准确抓住曲线中的自变量、因变量、无关变量;对照组、实验组是什么,才能分析出正确的结论。该题目中自变量是圆褐固氮菌和巨大芽孢杆菌的最佳接种比例;因变量是有机垃圾的分解量(以二者的有效菌落数为指标),对照组是只接种一种菌,实验组是两种菌的接种比例。
【详解】A、虽然培养基的具体配方不同,但一般都含有水、碳源、氮源和无机盐,圆褐固氮菌的氮源来自于空气中的氮气,巨大芽孢杆菌的氮源来自于培养基,A错误;
B、稀释涂布平板法和平板划线法都能获得单细胞菌落,达到分离的目的,稀释涂布平板法还能对微生物计数,不能用平板划线法,在平板划线法中两个细菌或多个细菌可以形成一个菌落,误差较大,B错误;
C、实验的因变量是有机垃圾的分解量(以二者的有效菌落数为指标),接种量比例为2:1的有效菌落数小于接种量为1:1的有效菌落数,故接种量比例1:1时分解有机厨余垃圾的能力强,C正确;
D、植物在生长的过程中要吸收一定量的含N、P的无机盐和二氧化碳等营养物质,圆褐同氮菌可独立固定空气中的氮气,且能够分泌生长素。巨大芽孢杆菌可将有机磷降解为可溶性磷,二者能为植物提供含N、P的无机盐和二氧化碳等营养物质,故两菌种的组合菌剂还可制成微生物肥料施用到土壤中,提高农作物的产量,D正确。
故选择AB。
18. 黑胫病对甘蓝型油菜的危害十分严重,黑芥能抗黑胫病,两者不能直接杂交。为解决该问题,科研人员通过下图所示过程获得抗病品系。据下图分析,下列相关叙述错误的是( )
A. 最终获得的抗病植株具有完整的甘蓝型油菜和黑芥的遗传信息
B. 过程①表示去除细胞壁的过程,过程②只可利用PEG进行诱导
C. 过程③发生再分化,过程④体现出植物细胞具有全能性
D. 黑芥与甘蓝型油菜存在生殖隔离
【答案】ABC
【解析】
【分析】过程①表示去除细胞壁的过程,可以用纤维素酶和果胶酶处理;过程②表示诱导原生质体融合的过程,可利用PEG、电融合等方法进行诱导;过程③表示脱分化过程,过程④表示再分化过程。
【详解】A、黑芥的叶肉细胞原生质体经X射线照射后,部分染色体结构被破坏,因而最终获得的抗病植株不具有完整的黑芥的遗传信息,A错误;
B、过程①表示去除细胞壁的过程,可以用纤维素酶和果胶酶处理;过程②表示诱导原生质体融合的过程,可利用PEG、电融合等方法进行诱导,B错误;
C、融合后的原生质体经过诱导长出细胞壁,经过程③发生脱分化和过程④再分化后形成抗病植株,由杂种细胞培育成完整植株的过程体现出植物细胞具有全能性,C错误;
D、根据题意可知,黑芥与甘蓝型油菜不能直接杂交,说明两者存在生殖隔离,D正确。
故选ABC。
19. 为了检测药物X、Y和Z的抗癌效果,在细胞培养板的每个孔中加入相同数量的肺癌细胞,使其贴壁生长。实验组分别加入等体积相同浓度的溶于二甲基亚砜(溶剂)的药物X、Y或Z,培养过程及结果如图所示。下列叙述正确的是( )
A. 细胞培养液中通常需要加入一定量的抗生素防止病毒污染
B. 计数时用胃蛋白酶处理贴壁细胞,使肺癌细胞脱落下来
C. 对照组中应加入等体积的二甲基亚矾溶剂排除体积和溶剂等无关因素的影响
D. 根据实验结果,药物X的抗癌效果比Y好,药物Z没有抗癌作用
【答案】CD
【解析】
【分析】1、分析题意可知:该实验目的是检测药物X和Y的抗癌活性,自变量是药物X或Y,因变量是检测细胞数量。
2、动物细胞培养的条件:
(1)无菌、无毒的环境:①消毒、灭菌;②添加一定量的抗生素;③定期更换培养液,以清除代谢废物。
(2)营养物质:糖、氨基酸、促生长因子、无机盐、微量元素等,还需加入血清、血浆等天然物质。
(3)温度和pH。
(4)气体环境:95%空气(细胞代谢必需的)和5%的CO2(CO2的作用是维持培养液的pH)。
【详解】A、抗生素具有杀菌(不是杀病毒)作用,为防止培养液被污染,可在培养液中加入一定量的抗生素,A错误 ;
B、要使贴壁细胞从瓶壁上分离下来,需要用胰蛋白酶或胶原蛋白酶处理,B错误;
C、加入等体积的二甲基亚矾溶作为空白对照,排除体积和溶剂等无关因素的影响,C正确;
D、分析实验结果,加入X的癌细胞个数是6.7×104,加入Y的癌细胞个数是5.3×105,说明药物X的抗癌效果比Y好,加入Z的癌细胞个数是8.0×106,与空白对照相比无抗癌作用,D正确。
故选CD。
20. 我国首例克隆猫“大蒜”的培育过程是:从供体猫大腿部采集了一块皮下组织,提取体细胞与去核的卵母细胞融合,构建重组胚胎,再植入代孕猫的子宫内,直至分娩。下列说法正确的是( )
A. 体细胞比胚胎细胞的分化程度高,但不影响通过核移植获得克隆动物的难度
B. 去除卵母细胞的细胞核时,可通过显微操作技术用吸管吸出细胞核
C. 用电融合法使体细胞与卵母细胞融合后,还需要再对重组胚胎进行激活
D. 克隆猫“大蒜”的培育说明动物细胞有全能性,其遗传物质来自供体细胞和受体细胞
【答案】BC
【解析】
【分析】1、动物核移植的概念:将动物的一个细胞的细胞核移入一个去掉细胞核的卵母细胞中,使其重组并发育成一个新的胚胎,继而发育成动物个体的技术。
2、利用核移植技术克隆动物时,其基本操作为获取去核卵细胞→构建重构胚→激活重构胚→胚胎移植→获得克隆个体。
【详解】A、体细胞比胚胎细胞的分化程度高,恢复其全能性十分困难,故体细胞核移植获得克隆动物的难度明显高于胚胎细胞核移植,A错误;
B、在核移植过程中,可通过显微操作去除卵母细胞中的细胞核,获得去核卵母细胞,B正确;
C、用电融合法使体细胞与卵母细胞融合后,还需要再对重组胚胎进行激活,其目的是使其完成细胞分裂和发育进程,C正确;
D、通过核移植方法培育的克隆动物,其细胞核的遗传物质全部来自供体细胞核,但细胞质中的遗传物质则来自提供去核卵细胞的雌性,D错误。
故选BC。
三、非选择题:本题共5小题,共55分。
21. 蓝莓果实有强的药用价值及保健功能,其维生素E的含量比苹果高几倍。蓝莓果实可用于生产蓝莓酒和蓝莓醋。某兴趣小组的同学以鲜蓝莓为原料,通过传统发酵技术制作蓝莓酒和蓝莓醋,制作过程如下图所示。请回答下列问题:
(1)发酵前要先处理材料,处理材料时要冲洗之后去除蓝莓枝梗,其目的是_______________。在蓝莓酒发酵过程中,发酵液不易被杂菌污染的原因是______________________________。
(2)过程③中,蓝莓汁在___________充足的条件下可直接发酵为蓝莓醋。过程④产生的酒精可通过在酸性条件下,加入________(试剂)进行检测。过程⑤中,酒精可为醋酸菌提供_________,该过程应将温度控制在_________℃。
(3)蓝莓酒如果暴露在空气中,酒味会逐渐消失而散发出酸味,在变酸的酒的表面观察到的菌膜是由___________大量繁殖形成的,特别是炎热的夏天更是如此,原因是_________________。
【答案】 ①. 防止杂菌污染 ②. 在缺氧、呈酸性的发酵液中,绝大多数其他微生物无法适应这一环境,生长受到抑制 ③. 氧气、糖源 ④. 重铬酸钾 ⑤. 碳源(和能量) ⑥. 30~35 ⑦. 醋酸菌 ⑧. 醋酸菌是好氧细菌,在较高温度下更有利于其生长繁殖,有氧条件抑制酵母菌的无氧发酵
【解析】
【分析】果酒发酵需要酵母菌,酵母菌的代谢类型为异性兼性厌氧型,在有氧条件下可以进行有氧呼吸大量繁殖,在无氧条件下可以发酵产生酒精。醋酸菌为异养需氧型,在氧气充足、糖原充足时可以将果汁发酵为果醋,但在氧气充足,糖原不足时可以将果酒发酵为果醋。
【详解】(1)榨汁前需将新鲜的蓝莓进行冲洗,然后除去枝梗,以避免被杂菌污染。因酵母菌为异养兼性厌氧微生物,发酵过程中要控制为无氧环境,且其代谢产物为酒精和CO2,在缺氧、呈酸性的发酵液中,绝大多数其他微生物无法适应这一环境,生长受到抑制。
(2)过程③是果醋发酵,所用的微生物是醋酸菌,醋酸菌在氧气、糖源充足条件下可直接将蓝莓汁发酵为蓝莓醋;在酸性条件下,重铬酸钾与酒精反应呈现灰绿色。在缺少糖源的情况下,醋酸菌可以把酒精转化为醋酸,即酒精可为醋酸菌提供碳源和能量。醋酸菌的最适生长温度为30~35℃,过程⑤为果醋的制作,故应将温度控制在30~35℃。
(3)在蓝莓果酒的制作过程中,如果果酒接触到空气,醋酸菌就会增殖,进而在果酒表面形成一层菌膜,导致果酒变酸。有氧条件能够抑制酵母菌的无氧发酵,而醋酸菌是好氧细菌,在炎热的夏天,较高温度下更有利于其生长繁殖。
【点睛】本题以果酒、果醋的制作为情境,考查微生物发酵,旨在考查考生的理解能力,以及科学思维的核心素养。
22. 橙汁能帮助人体排毒,延缓人体衰老,深受消费者喜爱。但生产过程中感染脂环酸芽孢杆菌,橙汁的品质会受到影响。为优化橙汁生产的质量监控工艺,技术人员设计了如下流程,开展脂环酸芽孢杆菌的筛选和鉴定。请回答:
(1)步骤①从果园中取土壤10克,制备土壤稀释液。土样应取自_____(填“表层”或“深层”)土壤;步骤②制备土壤稀释液需充分振荡20min,主要目的是_____。
(2)步骤③将土壤悬浮液稀释了_____倍,步骤④需要用到的接种工具是_____。
(3)将④中分离得到的可疑菌株制成菌悬液,80℃水浴热处理10min,再取0.1mL热处理后的菌液涂布接种到培养基平板上,45℃培养48h。该操作的目的是_____。
(4)取1mL样品稀释100倍,在3个平板上分别接入0.1mL稀释液,经过适当培养后,3个平板上的菌落数分别为56、58和57.据此可得出每升样品中的活菌数为_____个。
(5)为研究控制脂环酸芽孢杆菌生长的方法,科研人员进行了如下设计:①称取一定量的抑菌剂,配制成不同浓度的抑菌液。②将上图得到的菌株原液稀释。③分别取不同浓度的抑菌液和菌株稀释液,加入到相对应的培养液中形成菌悬液(三种液体均等量)。一段时间后,将菌悬液分别接种到适宜的培养基平板上。经后来论证发现,该设计不够严谨,理由是_____。
【答案】(1) ①. 表层 ②. 使土壤中的微生物能够充分释放到无菌水中
(2) ①. 1000 ②. 涂布器
(3)分离纯化(用80℃水浴筛选)耐热菌株
(4)5.7×107 (5)缺少等量的无菌水+等量的菌株稀释液的对照组(缺少空白对照组)
【解析】
【分析】微生物常见的接种的方法:①平板划线法:将已经熔化的培养基倒入培养皿制成平板,接种,划线,在恒温箱里培养。在线的开始部分,微生物往往连在一起生长,随着线的延伸,菌数逐渐减少,最后可能形成单个菌落。②稀释涂布平板法:将待分离的菌液经过大量稀释后,均匀涂布在培养皿表面,经培养后可形成单个菌落。
【小问1详解】
由于土壤表层富含有机质,适宜于微生物生长,故土壤取样应取自表层土壤;为使土壤中的微生物能够充分释放到无菌水中,步骤②制备土壤稀释液需充分振荡20min。
【小问2详解】
由图观察可知,步骤③中的稀释梯度分别为10、100、1000倍,即最终将土壤悬浮液稀释了1000倍;实验采用的是稀释涂布平板法,所以步骤④中所用的接种工具是涂布器。
【小问3详解】
将④中分离得到的可疑菌株制成菌悬液,于80℃水浴中热处理10min,目的是用80℃水浴筛选出耐热菌株,再取0.1mL热处理后的菌液涂布接种到培养基平板上,45℃培养48h,目的是分离纯化目的菌。
【小问4详解】
将1mL样品稀释100倍,在3个平板上分别接入0.1mL稀释液;经适当培养后,3个平板上的菌落数分别为56、58和57。据此可得出每升样品中的活菌数为(56+58+57)÷3÷0.1×100×1000=5.7×107个。
【小问5详解】
实验设计应遵循对照与单一变量等原则,研究控制脂环酸芽孢杆菌生长的方法,上述实验设计缺少空白对照组,即缺少等量的无菌水+等量的菌株稀释液的对照组,故不够严谨。
23. 科学家用植物体细胞杂交技术,将番茄的原生质体和马铃薯的原生质体融合,成功地培育出了“番茄—马铃薯”杂种植株,培育过程如下图所示,其中①~⑤表示过程,a~f表示细胞、组织或植株。据图回答下列问题:
(1)在植物体细胞杂交技术中,过程①常用__________________酶处理植物细胞以除去细胞壁。
(2)过程②表示______________,依据的生物学原理是_______________________。
(3)与过程③密切相关的具有单层膜结构的细胞器是________。
(4)在利用杂种细胞培育杂种植株的过程中,依据的原理是___________________,其中过程④表示________________过程,过程⑤涉及的细胞分裂方式为________________________。
(5)若番茄细胞内含m条染色体,马铃薯细胞内含n条染色体,则“番茄—马铃薯”杂种植株的体细胞内含________条染色体;若由杂种细胞培育成的“番茄—马铃薯”植株为四倍体,则此杂种植株的花粉经离体培养得到的植株为几倍体?________。
(6)如果形成c的原生质体a、b来源于同一株番茄,那么更常用且有效地得到番茄植株f的处理方法是________。
【答案】(1)纤维素酶和果胶
(2) ①. 诱导原生质体融合 ②. 细胞膜具有一定的流动性
(3)高尔基体 (4) ①. 植物细胞的全能性 ②. 脱分化 ③. 有丝分裂
(5) ①. m+n ②. 单倍体
(6)用适宜浓度的秋水仙素处理萌发的番茄种子或幼苗
【解析】
【分析】分析题图:过程①是通过酶解法去除细胞壁获得原生质体a和b,过程②通过物理或化学方法诱导原生质体融合成c,过程③是再生细胞壁形成杂种细胞d,过程④是脱分化过程形成愈伤组织e,过程⑤是再分化生成完整植株。
【小问1详解】
植物细胞壁的主要成分是纤维素和果胶,根据酶的专一性原理,过程①可使用纤维素酶和果胶酶处理细胞以除去细胞壁,得到原生质体。
【小问2详解】
据图分析,过程②表示通过物理或化学方法诱导原生质体融合,依据的生物学原理是细胞膜具有一定的流动性。
【小问3详解】
过程③是再生细胞壁形成杂种细胞,而细胞壁的形成与高尔基体有关。
【小问4详解】
杂种细胞经过植物组织培养培育成杂种植株,依据的原理是植物细胞的全能性,据图分析可知,其中过程④表示脱分化过程形成愈伤组织e,过程⑤表示再分化过程,涉及的细胞分裂方式为有丝分裂。
【小问5详解】
若番茄细胞内含m条染色体,马铃薯细胞中含n条染色体,则“番茄-马铃薯”细胞内染色体数为两细胞染色体数之和,即m+n条染色体;若杂种细胞培育成为“番茄--马铃薯”植株为四倍体,此杂种植株的花粉是生殖细胞,由生殖细胞直接发育而来的生物体,不管含有一个或多个染色体组,都是单倍体。
【小问6详解】
如果形成c的原生质体a、b来源于同一株番茄,那么该过程形成的是四倍体番茄,而得到四倍体番茄更简单的处理方法是用适宜浓度的秋水仙素处理萌发的番茄种子或幼苗。
【点睛】本题结合图解,考查细胞工程的相关知识,要求考生识记植物体细胞杂交的具体过程及意义,能正确分析题图,能结合所学的知识准确答题。
24. 克罗诺杆菌(CS)是常见的一种食源性致病菌,感染人体后能引起严重的脑膜炎、败血症等,婴幼儿是感染的高危人群。研究人员以灭活的CS为免疫原对小鼠进行免疫,5次免疫后取小鼠B淋巴细胞与骨髓瘤细胞融合,进而制备抗CS特异性单克隆抗体(如图所示),用于食品安全性检测。
(1)对小鼠进行多次免疫的目的是_____。
(2)诱导动物细胞融合与诱导植物原生质体融合相比其特有的方法是_____。若只考虑细胞的两两融合,理论上融合的细胞有_____种类型。
(3)取一定稀释倍数的杂交瘤细胞悬液加入铺有饲养层细胞的多孔板中,适宜条件下培养并进行阳性检测,阳性检测的原理是_____。若每孔中有很多细胞,阳性反应孔中的细胞还需多次稀释培养检测的目的是_____。
(4)图中②过程筛选获得的细胞群应具备的特点是_____。
(5)在进行体外培养时,一般需要在合成培养基的基础上添加_____等天然成分。另外,还可以注射到
小鼠_____中,通过③过程进行体内培养。
【答案】(1)使小鼠产生足够数量的能产生CS抗体的B淋巴细胞
(2) ①. 灭活的病毒 ②. 3
(3) ①. 抗原与抗体特异性结合 ②. 保证分配到每个孔中的细胞数不超过1个,以获得能产生单一抗体的杂交瘤细胞
(4)既能无限增殖,又能产生抗 CS抗体
(5) ①. 血清 ②. 腹腔
【解析】
【分析】单克隆抗体制备流程:先给小鼠注射特定抗原使之发生免疫反应,之后从小鼠脾脏中获取已经免疫的B淋巴细胞;诱导B细胞和骨髓瘤细胞融合,利用选择培养基筛选出杂交瘤细胞;进行抗体检测,筛选出能产生所需抗体的杂交瘤细胞;进行克隆化培养,即用培养基培养和注入小鼠腹腔中培养;最后从培养液或小鼠腹水中获取单克隆抗体。
【小问1详解】
对小鼠进行多次免疫可以使小鼠产生足够数量的能产生CS抗体的B淋巴细胞。
【小问2详解】
诱导动物细胞融合的常用方法有PEG融合法、电融合法和灭活病毒诱导法等,与植物原生质体融合相比特有的方法是灭活病毒诱导法;若只考虑细胞的两两融合,理论上融合的细胞有3种类型,即B细胞和B细胞的融合、B细胞和骨髓瘤细胞的融合,骨髓瘤和骨髓瘤细胞的融合。
【小问3详解】
取一定稀释倍数的杂交瘤细胞悬液加入铺有饲养层细胞的多孔板中,适宜条件下培养并进行阳性检测,阳性检测的原理是抗原与抗体特异性结合。若每孔中有很多细胞,阳性反应孔中的细胞还需多次稀释培养检测,保证分配到每个孔中的细胞数不超过1个,以获得能产生单一抗体的杂交瘤细胞。
【小问4详解】
图中②过程筛选获得的细胞群应该是能产生单克隆抗体的细胞,具有既能无限增殖,又能产生抗 CS抗体的特点。
【小问5详解】
由于培养动物细胞的营养成分还没完全弄清楚,故动物细胞培养时需要在合成培养基的基础上添加动物血清等天然成分,选出能产生所需抗体的杂交瘤细胞,用培养基培养和注入小鼠腹腔中培养,最后从培养液或小鼠腹水中获取单克隆抗体。
25. 和牛是世界公认的高档肉牛品种,其体型较小,肉质鲜嫩,营养丰富。我国科研人员利用胚胎移植技术,按如图所示流程操作,成功地批量培育了和牛这一优良品种。请回答下列问题:
(1)用_____激素处理,可使供体母牛超数排卵,过程①中产生的精子需要进行_____处理后才具有与卵细胞受精的能力。
(2)上述批量培育和牛的过程中用到的工程技术有_____、_____和胚胎移植等。
(3)移植的胚胎处于_____期,移入的甲胚胎能在代孕雌牛子宫中存活的生理基础是_____;为培育子代雌性小牛,胚胎移植前须进行性别鉴定,宜取图中[ ]_____细胞进行DNA分析。
(4)胚胎移植的实质是_____。
(5)为提高胚胎利用效率,尽快获得数量较多的子代和牛,图中甲环节是对牛胚胎所做的处理,使用的技术称为_____,最终目的是_____;这一过程中,要特别注意将内细胞团_____分割,其原因是_____。
【答案】(1) ①. 促性腺 ②. 获能
(2) ①. 体外受精 ②. 早期胚胎培养
(3) ①. 囊胚 ②. 受体雌牛子宫对外来胚胎基本不发生免疫排斥反应 ③. 乙滋养层
(4)早期胚胎在相同生理环境条件下空间位置的转移
(5) ①. 胚胎分割 ②. 产生多个基因型相同的后代 ③. 均等 ④. 若分割不均匀,将影响分割后的胚胎恢复和发育,如含内细胞团少的部分发育不良或不发育
【解析】
【分析】分析题图:图中①表示精子的采集;②表示卵母细胞的采集;③表示体外受精过程。通过胚胎工程培育试管牛的过程,包括卵母细胞的采集和培养、精子的采集和获能、体外受精、早期胚胎培养和胚胎移植等过程。
【小问1详解】
用促性腺激素处理雌牛后,可使供体母牛一次性排出多个卵细胞,图中①表示精子的采集,采集的精子往往需要经过获能处理后才具有与卵细胞受精的能力。
【小问2详解】
上述批量培育和牛的过程中用到的工程技术有体外受精、早期胚胎培养和胚胎移植等技术。
【小问3详解】
题图中移植的胚胎处于囊胚期;移入的胚胎能在受体雌牛子宫中存活,其生理基础是代孕雌牛子宫对外来胚胎基本不会发生免疫排斥反应;另外,为培育雌性奶牛,胚胎移植前须进行性别鉴定,应取早期胚胎的乙滋养层细胞进行DNA分析。
【小问4详解】
胚胎移植实质是早期胚胎在相同生理环境条件下空间位置的转移。
【小问5详解】
为提高胚胎利用效率,尽快获得数量较多的子代和牛,应对胚胎进行胚胎分割处理,此操作的最终目的是获得多个基因型相同的后代。该处理过程需特别注意的是要将内细胞团均等分割,否则将影响分割后胚胎的恢复和发育,比如含内细胞团少的部分发育不良或不发育。
相关试卷
这是一份山东省济宁市部分学校2023-2024学年高二下学期3月大联考生物试题(原卷版+解析版),文件包含山东省济宁市部分学校2023-2024学年高二下学期3月大联考生物试题原卷版docx、山东省济宁市部分学校2023-2024学年高二下学期3月大联考生物试题解析版docx等2份试卷配套教学资源,其中试卷共30页, 欢迎下载使用。
这是一份山东省大联考2023-2024学年高二下学期3月月考生物试题(原卷版+解析版),文件包含山东省大联考2023-2024学年高二下学期3月月考生物试题原卷版docx、山东省大联考2023-2024学年高二下学期3月月考生物试题解析版docx等2份试卷配套教学资源,其中试卷共30页, 欢迎下载使用。
这是一份山东省大联考2023-2024学年高二下学期3月月考生物试题(原卷版+解析版),文件包含精品解析山东省大联考2023-2024学年高二下学期3月月考生物试题原卷版docx、精品解析山东省大联考2023-2024学年高二下学期3月月考生物试题解析版docx等2份试卷配套教学资源,其中试卷共32页, 欢迎下载使用。

