2024年新高考数学一轮复习知识梳理与题型归纳第56讲排列与组合(教师版)
展开知识梳理
1.排列、组合的定义
2.排列数、组合数的定义、公式、性质
题型归纳
题型1排列问题
【例1-1】有3名男生、4名女生,在下列不同条件下,求不同的排列方法总数.
(1)选5人排成一排;
(2)排成前后两排,前排3人,后排4人;
(3)全体排成一排,甲不站排头也不站排尾;
(4)全体排成一排,女生必须站在一起;
(5)全体排成一排,男生互不相邻.
【解】 (1)从7人中选5人排列,有Aeq \\al(5,7)=7×6×5×4×3=2 520(种).
(2)分两步完成,先选3人站前排,有Aeq \\al(3,7)种方法,余下4人站后排,有Aeq \\al(4,4)种方法,共有Aeq \\al(3,7)Aeq \\al(4,4)=5 040(种).
(3)法一:(特殊元素优先法)先排甲,有5种方法,其余6人有Aeq \\al(6,6)种排列方法,共有5×Aeq \\al(6,6)=3 600(种).
法二:(特殊位置优先法)首尾位置可安排另6人中的两人,有Aeq \\al(2,6)种排法,其他有Aeq \\al(5,5)种排法,共有Aeq \\al(2,6)Aeq \\al(5,5)=3 600(种).
(4)(捆绑法)将女生看作一个整体与3名男生一起全排列,有Aeq \\al(4,4)种方法,再将女生全排列,有Aeq \\al(4,4)种方法,共有Aeq \\al(4,4)·Aeq \\al(4,4)=576(种).
(5)(插空法)先排女生,有Aeq \\al(4,4)种方法,再在女生之间及首尾5个空位中任选3个空位安排男生,有Aeq \\al(3,5)种方法,共有Aeq \\al(4,4)·Aeq \\al(3,5)=1 440(种).
【跟踪训练1-1】高三要安排毕业晚会的4个音乐节目,2个舞蹈节目和1个曲艺节目的演出顺序,要求2个舞蹈节目不连排,则不同排法的种数是( )
A.1 800 B.3 600
C.4 320 D.5 040
【解析】选B 先排除舞蹈节目以外的5个节目,共Aeq \\al(5,5)种,再把2个舞蹈节目插在6个空位中,有Aeq \\al(2,6)种,所以共有Aeq \\al(5,5)Aeq \\al(2,6)=3 600(种).
【跟踪训练1-2】用数字0,1,2,3,4组成没有重复数字且大于3 000的四位数,这样的四位数有( )
A.250个 B.249个
C.48个 D.24个
【解析】选C ①当千位上的数字为4时,满足条件的四位数有Aeq \\al(3,4)=24(个);②当千位上的数字为3时,满足条件的四位数有Aeq \\al(3,4)=24(个).由分类加法计数原理得满足条件的四位数共有24+24=48(个),故选C.
【跟踪训练1-3】将7个人(其中包括甲、乙、丙、丁4人)排成一排,若甲不能在排头,乙不能在排尾,丙、丁两人必须相邻,则不同的排法共有( )
A.1 108种 B.1 008种
C.960种 D.504种
【解析】选B 将丙、丁两人进行捆绑,看成一人.将6人全排列有Aeq \\al(2,2)Aeq \\al(6,6)种排法;将甲排在排头,有Aeq \\al(2,2)Aeq \\al(5,5)种排法;乙排在排尾,有Aeq \\al(2,2)Aeq \\al(5,5)种排法;甲排在排头,乙排在排尾,有Aeq \\al(2,2)Aeq \\al(4,4)种排法.则甲不能在排头,乙不能在排尾,丙、丁两人必须相邻的不同排法共有Aeq \\al(2,2)Aeq \\al(6,6)-Aeq \\al(2,2)Aeq \\al(5,5)-Aeq \\al(2,2)Aeq \\al(5,5)+Aeq \\al(2,2)Aeq \\al(4,4)=1 008(种).
【名师指导】
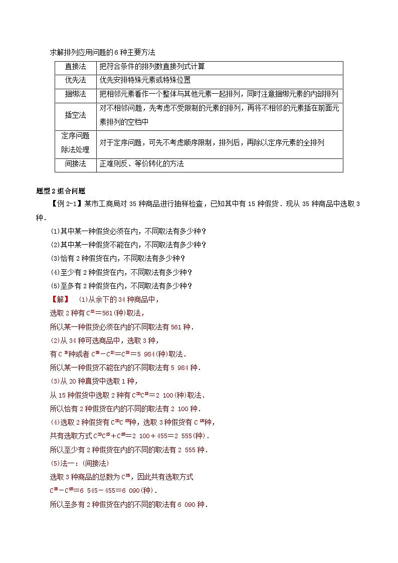
求解排列应用问题的6种主要方法
题型2组合问题
【例2-1】某市工商局对35种商品进行抽样检查,已知其中有15种假货.现从35种商品中选取3种.
(1)其中某一种假货必须在内,不同取法有多少种?
(2)其中某一种假货不能在内,不同取法有多少种?
(3)恰有2种假货在内,不同取法有多少种?
(4)至少有2种假货在内,不同取法有多少种?
(5)至多有2种假货在内,不同取法有多少种?
【解】 (1)从余下的34种商品中,
选取2种有Ceq \\al(2,34)=561(种)取法,
所以某一种假货必须在内的不同取法有561种.
(2)从34种可选商品中,选取3种,
有Ceq \\al(3,34)种或者Ceq \\al(3,35)-Ceq \\al(2,34)=Ceq \\al(3,34)=5 984(种)取法.
所以某一种假货不能在内的不同取法有5 984种.
(3)从20种真货中选取1种,
从15种假货中选取2种有Ceq \\al(1,20)Ceq \\al(2,15)=2 100(种)取法.
所以恰有2种假货在内的不同的取法有2 100种.
(4)选取2种假货有Ceq \\al(1,20)Ceq \\al(2,15)种,选取3种假货有Ceq \\al(3,15)种,
共有选取方式Ceq \\al(1,20)Ceq \\al(2,15)+Ceq \\al(3,15)=2 100+455=2 555(种).
所以至少有2种假货在内的不同的取法有2 555种.
(5)法一:(间接法)
选取3种商品的总数为Ceq \\al(3,35),因此共有选取方式
Ceq \\al(3,35)-Ceq \\al(3,15)=6 545-455=6 090(种).
所以至多有2种假货在内的不同的取法有6 090种.
法二:(直接法)
共有选取方式Ceq \\al(3,20)+Ceq \\al(2,20)Ceq \\al(1,15)+Ceq \\al(1,20)Ceq \\al(2,15)=6 090(种).
所以至多有2种假货在内的不同的取法有6 090种.
【跟踪训练2-1】从{1,2,3,…,10}中选取三个不同的数,使得其中至少有两个相邻,则不同的选法种数是( )
A.72 B.70
C.66 D.64
【解析】选D 从{1,2,3,…,10}中选取三个不同的数,恰好有两个数相邻,共有Ceq \\al(1,2)·Ceq \\al(1,7)+Ceq \\al(1,7)·Ceq \\al(1,6)=56种选法,三个数相邻共有Ceq \\al(1,8)=8种选法,故至少有两个数相邻共有56+8=64种选法.
【跟踪训练2-2】从2位女生,4位男生中选3人参加科技比赛,且至少有1位女生入选,则不同的选法共有________种.(用数字作答)
【解析】从2位女生,4位男生中选3人,共有Ceq \\al(3,6)种情况,没有女生参加的情况有Ceq \\al(3,4)种,故共有Ceq \\al(3,6)-Ceq \\al(3,4)=20-4=16(种).
【答案】16
【跟踪训练2-3】在《爸爸去哪儿》第二季第四期中,村长给6位“萌娃”布置一项搜寻空投食物的任务.已知:①食物投掷地点有远、近两处;②由于Grace年纪尚小,所以要么不参与该项任务,但此时另需一位小孩在大本营陪同,要么参与搜寻近处投掷点的食物;③所有参与搜寻任务的小孩须被均分成两组,一组去远处,一组去近处.那么不同的搜寻方案有________种.
【解析】若Grace不参与任务,则需要从剩下的5位小孩中任意挑出1位陪同,有Ceq \\al(1,5)种挑法,再从剩下的4位小孩中挑出2位搜寻远处,有Ceq \\al(2,4)种挑法,最后剩下的2位小孩搜寻近处,因此一共有Ceq \\al(1,5)Ceq \\al(2,4)=30种搜寻方案;若Grace参与任务,则其只能去近处,需要从剩下的5位小孩中挑出2位搜寻近处,有Ceq \\al(2,5)种挑法,剩下3位小孩去搜寻远处,因此共有Ceq \\al(2,5)=10种搜寻方案.综上,一共有30+10=40种搜寻方案.
【答案】40
【名师指导】
组合问题的2类题型及求解方法
(1)“含有”或“不含有”某些元素的组合题型:“含”,则先将这些元素取出,再由另外的元素补足;“不含”,则先将这些元素剔除,再从剩下的元素中去选取.
(2)“至少”或“至多”含有几个元素的组合题型:解这类题必须十分重视“至少”与“至多”这两个关键词的含义,谨防重复与漏解.用直接法和间接法都可以求解,通常用直接法分类复杂时,考虑逆向思维,用间接法处理.
题型3排列与组合问题的综合应用
【例3-1】(1)在高三某班进行的演讲比赛中,共有5位选手参加,其中3位女生,2位男生,如果2位男生不能连续出场,且女生甲不能排第一个,那么出场的顺序的排法种数为________.
(2)大数据时代出现了滴滴打车服务,二胎政策的放开使得家庭中有两个孩子的现象普遍存在.某城市关系要好的A,B,C,D四个家庭各有两个孩子共8人,他们准备使用滴滴打车软件,分乘甲、乙两辆汽车出去游玩,每车限坐4名(乘同一辆车的4个孩子不考虑位置),其中A家庭的孪生姐妹需乘同一辆车,则乘坐甲车的4个孩子恰有2个来自于同一个家庭的乘坐方式共有________种.
【解析】 (1)2位男生不能连续出场的排法共有N1=Aeq \\al(3,3)×Aeq \\al(2,4)=72(种),女生甲排第一个且2位男生不连续出场的排法共有N2=Aeq \\al(2,2)×Aeq \\al(2,3)=12(种),所以出场顺序的排法种数为N=N1-N2=60.
(2)根据题意,分两种情况讨论:
①A家庭的孪生姐妹在甲车上,甲车上另外的两个孩子要来自不同的家庭,可以在剩下的三个家庭中任选2个,再从每个家庭的2个孩子中任选一个来乘坐甲车.有Ceq \\al(2,3)×Ceq \\al(1,2)×Ceq \\al(1,2)=12(种)乘坐方式;
②A家庭的孪生姐妹不在甲车上,需要在剩下的三个家庭中任选1个,让其2个孩子都在甲车上,对于剩余的两个家庭,从每个家庭的2个孩子中任选一个来乘坐甲车,有Ceq \\al(1,3)×Ceq \\al(1,2)×Ceq \\al(1,2)=12(种)乘坐方式,
故共有12+12=24(种)乘坐方式.
【答案】 (1)60 (2)24
【例3-2】某学校举行校庆文艺晚会,已知节目单中共有七个节目,为了活跃现场气氛,主办方特地邀请了三位老校友演唱经典歌曲,并要将这三个不同节目添入节目单,而不改变原来的节目顺序,则不同的安排方式有________种.
【解析】 添入三个节目后共十个节目,故该题可转化为安排十个节目,其中七个节目顺序固定.这七个节目的不同安排方法共有Aeq \\al(7,7)种,添加三个节目后,节目单中共有十个节目,先将这十个节目进行全排列,不同的排列方法有Aeq \\al(10,10)种,而原先七个节目的顺序一定,故不同的安排方式共有eq \f(A\\al(10,10),A\\al(7,7))=720(种).
【答案】 720
【例3-3】(1)国家教育部为了发展贫困地区教育,在全国重点师范大学免费培养教育专业师范生,毕业后要分到相应的地区任教.现有6个免费培养的教育专业师范毕业生要平均分到3所学校去任教,有________种不同的分派方法.
(2)有4名优秀学生A,B,C,D全部被保送到甲、乙、丙3所学校,每所学校至少去一名,则不同的保送方案共有________种.
(3)若将6名教师分到3所中学任教,一所1名,一所2名,一所3名,则有________种不同的分法.
【解析】 (1)先把6个毕业生平均分成3组,有eq \f(C\\al(2,6)C\\al(2,4)C\\al(2,2),A\\al(3,3))=15(种)方法.再将3组毕业生分到3所学校,有Aeq \\al(3,3)=6(种)方法,故6个毕业生平均分到3所学校,共有eq \f(C\\al(2,6)C\\al(2,4)C\\al(2,2),A\\al(3,3))·Aeq \\al(3,3)=90(种)分派方法.
(2)先把4名学生分为2,1,1共3组,有eq \f(C\\al(2,4)C\\al(1,2)C\\al(1,1),A\\al(2,2))=6(种)分法,再将3组对应3个学校,有Aeq \\al(3,3)=6(种)情况,则共有6×6=36(种)不同的保送方案.
(3)将6名教师分组,分三步完成:
第1步,在6名教师中任取1名作为一组,有Ceq \\al(1,6)种取法;
第2步,在余下的5名教师中任取2名作为一组,有Ceq \\al(2,5)种取法;
第3步,余下的3名教师作为一组,有Ceq \\al(3,3)种取法.
根据分步乘法计数原理,共有Ceq \\al(1,6)Ceq \\al(2,5)Ceq \\al(3,3)=60种取法.
再将这3组教师分配到3所中学,有Aeq \\al(3,3)=6种分法,
故共有60×6=360种不同的分法.
【答案】 (1)90 (2)36 (3)360
【跟踪训练3-1】某学校获得5个高校自主招生推荐名额,其中甲大学2个,乙大学2个,丙大学1个,并且甲大学和乙大学都要求必须有男生参加,学校通过选拔定下3男2女共5个推荐对象,则不同的推荐方法共有( )
A.36种 B.24种
C.22种 D.20种
【解析】选B 根据题意,分两种情况讨论:第一种,3名男生每个大学各推荐1人,2名女生分别推荐给甲大学和乙大学,共有Aeq \\al(3,3)Aeq \\al(2,2)=12种推荐方法;第二种,将3名男生分成两组分别推荐给甲大学和乙大学,共有Ceq \\al(2,3)Aeq \\al(2,2)Aeq \\al(2,2)=12种推荐方法.故共有24种推荐方法.
【跟踪训练3-2】第十四届全国运动会将于2021年在陕西举办,为宣传地方特色,某电视台派出3名男记者和2名女记者到民间进行采访报导.工作过程中的任务划分为:“负重扛机”,“对象采访”,“文稿编写”,“编制剪辑”四项工作,每项工作至少一人参加,但2名女记者不参加“负重扛机”工作,则不同的安排方案数共有( )
A.150 B.126
C.90 D.54
【解析】选B 根据题意,“负重扛机”可由1名男记者或2名男记者参加,当由1名男记者参加“负重扛机”工作时,有Ceq \\al(1,3)种方法,剩余2男2女记者可分为3组参加其余三项工作,共有eq \f(C\\al(2,4)C\\al(1,2),A\\al(2,2))·Aeq \\al(3,3)种方法,故由1名男记者参加“负重扛机”工作时,有Ceq \\al(1,3)·eq \f(C\\al(2,4)C\\al(1,2),A\\al(2,2))·Aeq \\al(3,3)种方法;当由2名男记者参加“负重扛机”工作时,剩余1男2女3名记者各参加一项工作,有Ceq \\al(2,3)·Aeq \\al(3,3)种方法.故满足题意的不同安排方案数共有Ceq \\al(1,3)·eq \f(C\\al(2,4)C\\al(1,2),A\\al(2,2))·Aeq \\al(3,3)+Ceq \\al(2,3)·Aeq \\al(3,3)=108+18=126.故选B.
【跟踪训练3-3】冬季供暖就要开始,现分配出5名水暖工去3个不同的居民小区检查暖气管道,每名水暖工只去一个小区,且每个小区都要有人去检查,那么分配的方案共有______种.
【解析】5名水暖工去3个不同的居民小区,每名水暖工只去一个小区,且每个小区都要有人去检查,5名水暖工分组方案为3,1,1和1,2,2,则分配的方案共有eq \b\lc\(\rc\)(\a\vs4\al\c1(\f(C\\al(3,5)C\\al(1,2),2)+\f(C\\al(1,5)C\\al(2,4),2)))·Aeq \\al(3,3)=150(种).
【答案】150
【名师指导】
一、解排列、组合问题要遵循的两个原则
(1)按元素(位置)的性质进行分类;
(2)按事情发生的过程进行分步.具体地说,解排列、组合问题常以元素(位置)为主体,即先满足特殊元素(位置),再考虑其他元素(位置).
二、解定序排列问题的方法
定序问题,消序处理,即先不考虑顺序限制,整体进行排列后,再除以定序元素的全排列.
对于某些顺序一定的元素(m个)的排列问题,可先把这些元素与其他元素一起(共n个)进行排列,然后用总排列数Aeq \\al(n,n)除以m个顺序一定的元素之间的全排列数Aeq \\al(m,m),即得到不同排法种eq \f(A\\al(n,n),A\\al(m,m))=Aeq \\al(n-m,n).
三、分组、分配问题的求解策略
1.对不同元素的分配问题
(1)对于整体均分,解题时要注意分组后,不管它们的顺序如何,都是一种情况,所以分组后一定要除以Aeq \\al(n,n)(n为均分的组数),避免重复计数.
(2)对于部分均分,解题时注意重复的次数是均匀分组的阶乘数,即若有m组元素个数相等,则分组时应除以m!,分组过程中有几个这样的均匀分组,就要除以几个这样的全排列数.
(3)对于不等分组,只需先分组,后排列,注意分组时任何组中元素的个数都不相等,所以不需要除以全排列数.
2.对于相同元素的“分配”问题,常用方法是采用“隔板法”.排列的定义
从n个不同元素中取出m(m≤n)个元素
按照一定的顺序排成一列,叫做从n个不同元素中取出m个元素的一个排列
组合的定义
合成一组,叫做从n个不同元素中取出m个元素的一个组合
排列数
组合数
定义
从n个不同元素中取出m(m≤n,m,n∈N*)个元素的所有不同排列的个数
从n个不同元素中取出m(m≤n,m,n∈N*)个元素的所有不同组合的个数
公式
Aeq \\al(m,n)=n(n-1)(n-2)…(n-m+1)=eq \f(n!,n-m!)
Ceq \\al(m,n)=eq \f(A\\al(m,n),A\\al(m,m))=eq \f(nn-1n-2…n-m+1,m!)
性质
Aeq \\al(n,n)=n!,0!=1
Ceq \\al(0,n)=1,Ceq \\al(m,n)=Ceq \\al(n-m,n),Ceq \\al(m,n)+Ceq \\al(m-1,n)=Ceq \\al(m,n+1)
直接法
把符合条件的排列数直接列式计算
优先法
优先安排特殊元素或特殊位置
捆绑法
把相邻元素看作一个整体与其他元素一起排列,同时注意捆绑元素的内部排列
插空法
对不相邻问题,先考虑不受限制的元素的排列,再将不相邻的元素插在前面元素排列的空档中
定序问题除法处理
对于定序问题,可先不考虑顺序限制,排列后,再除以定序元素的全排列
间接法
正难则反、等价转化的方法
2024年新高考数学一轮复习知识梳理与题型归纳第50讲双曲线(教师版): 这是一份2024年新高考数学一轮复习知识梳理与题型归纳第50讲双曲线(教师版),共9页。试卷主要包含了双曲线的定义,双曲线的几何性质等内容,欢迎下载使用。
2024年新高考数学一轮复习知识梳理与题型归纳第46讲圆的方程(教师版): 这是一份2024年新高考数学一轮复习知识梳理与题型归纳第46讲圆的方程(教师版),共9页。试卷主要包含了圆的定义与方程,点与圆的位置关系,确定圆心位置的方法等内容,欢迎下载使用。
2024年新高考数学一轮复习知识梳理与题型归纳第01讲集合(教师版): 这是一份2024年新高考数学一轮复习知识梳理与题型归纳第01讲集合(教师版),共9页。试卷主要包含了集合的有关概念,集合间的基本关系,集合间的基本运算等内容,欢迎下载使用。

