所属成套资源:首页/个人中心/资料上传 完善专辑属性 专辑属性越详细,可获得的推广曝光与下载越多 专辑名称: 专
【全套精品专题】初中通用版学考复习专题精讲 中考生物模拟试题(Word版,含答案)
展开这是一份【全套精品专题】初中通用版学考复习专题精讲 中考生物模拟试题(Word版,含答案),文件包含精品解析2022年河南省中考生物真题原卷版docx、精品解析2022年河南省中考生物真题解析版docx等2份试卷配套教学资源,其中试卷共30页, 欢迎下载使用。
1. 生物科学的研究对象主要是生物。下列选项不属于生物的是( )
A. 向日葵B. 扬子鳄C. 机器人D. 乳酸菌
2. 小明认为动物细胞和植物细胞都具有下列结构,你不认同的是( )
A. 细胞壁B. 细胞膜C. 细胞质D. 细胞核
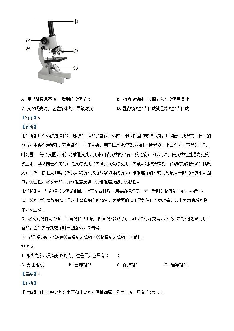
3. 如图是显微镜结构示意图,下列叙述正确的是( )
A. 用显微镜观察“b”,看到的物像是“p”B. 物像模糊时,应调节④使物像更清晰
C. 光线明亮时,应选择②的凹面镜对光D. 显微镜的放大倍数就是⑤的放大倍数
4. 根尖之所以具有分裂能力,这是因为它具有( )
A. 分生组织B. 营养组织C. 保护组织D. 输导组织
5. 第十一届中国花卉博览会将在郑州召开,大会的会花是月季。下列叙述错误的是( )
A. 扦插和嫁接都属于植物的无性生殖方式
B. 扦插能使同一株月季开出不同颜色的花
C. 通过嫁接繁育的月季能保持接穗的性状
D. 用种子繁殖的月季具有双亲的遗传特性
6. 下图是眼球结构示意图。关于眼球的结构与功能,下列叙述错误的是( )
A. ①是无色透明的角膜B. ②具有折射光线的作用
C. 光线折射后成像在⑤上D. 近视眼可用凸透镜矫正
7. 妈妈购买了茄子、丝瓜、芹菜和馒头准备做晚餐。从合理营养的角度,小刚建议妈妈还应该购买( )
A. 牛肉B. 白菜C. 菠菜D. 黄瓜
8. 三位体重接近、年龄接近的男性,其部分体检数据如下表所示。甲的所有数据都在正常范围内,乙和丙的数据偏离正常范围。下列叙述不正确的是( )
A. 血红蛋白的特性使红细胞具有运输氧的功能
B. 动脉血中氧含量较高,因此血液呈现鲜红色
C. 乙血液中血红蛋白含量较低,可能患有缺铁性贫血
D. 丙对氧的利用率高,可能居住在氧气含量高的地区
9. 在尿液形成的过程中,健康人的肾小管能够全部重新吸收下列物质中的( )
A. 水B. 无机盐C. 葡萄糖D. 尿素
10. 孕育新生命对父母来说极其不易,我们应感恩父母、珍爱生命。受精卵是新生命的起点,其形成的场所是( )
A. 卵巢B. 输卵管C. 子宫D. 阴道
11. 与家蚕相比,蝗虫发育过程中不经过的时期是( )
A 受精卵B. 幼虫(若虫)C. 成虫D. 蛹
12. “信阳五月鲜桃”品质优良,具有较高的经济价值。科研人员对该品种的桃树进行相关实验,以研究如何丰产增收,结果如下图所示。下列对实验结果的分析,正确的是( )
A. 光照越充分,桃树的叶面积越大B. 光照越充分,桃树光合作用的强度就越大
C. 生产实践中,影响鲜桃产量的只有光照强度D. 生产实践中,适当遮阴可以提高鲜桃的产量
13. 果蝇的长翅与残翅是一对相对性状。亲代长翅果蝇杂交后,子代中既有长翅,也有残翅。如果显性基因用B表示,隐性基因用b表示,那么,亲代果蝇的基因组成是( )
A. BB、BBB. BB、BbC. BB、bbD. Bb、Bb
14. 学校生物园地中的部分生物构成了如下图所示的食物网。下列叙述错误的是( )
A. 该食物网中存在一条食物链:蟾蜍→蝗虫→玉米
B. 食虫鸟和蜘蛛除捕食关系外,还具有竞争关系
C. 油菜、玉米等植物是生态系统中的生产者
D. 生态系统中的能量最终来源于太阳能
15. 河南省沿黄生态廊道已绿化10.7万亩,黄河流域生态保护成效初显。下列关于绿色植物的叙述,错误的是( )
A. 通过光合作用吸收二氧化碳B. 通过呼吸作用释放氧气
C. 蒸腾作用能增加空气湿度D. 能够涵养水源、保持水土
16. 下图展现的是我国运动员在2022年北京冬奥会速度滑冰比赛中的瞬间。下列叙述不正确的是( )
A. 此时右臂肱二头肌处于舒张状态B. 一块骨骼肌应附着在不同的骨上
C. 运动员完成图中动作需要消耗能量D. 运动需要神经系统和激素的调节
17. 小琳参加制作果酒的实践活动,制作好的果酒几天后变酸了。果酒变酸过程中起主要作用的是( )
A. 酵母菌B. 醋酸菌C. 青霉D. 曲霉
18. 研究表明,螽斯(一种昆虫)能接收蝙蝠发出的超声波,降低被蝙蝠捕食的风险。根据达尔文的自然选择学说,下列相关解释不正确的是( )
A. 蝙蝠捕食使螽斯祖先中出现能接收超声波的变异
B. 能接收超声波的变异对螽斯而言是有利变异
C. 具有有利变异个体生存和繁殖后代的机会更多
D. 具有不利变异的个体在进化过程中容易被淘汰
19. 健康的生活方式有利于提高生活质量。下列不符合健康生活方式的是( )
A. 坚决拒绝第一支烟B. 进行适宜锻炼C. 常与父母沟通交流D. 沉迷网络游戏
20. 创建良好的生态环境是我们每个人的责任。下列做法不恰当的是( )
A. 随手关紧水龙头B. 绿色低碳出行C. 随意丢弃废电池D. 纸张双面使用
二、非选择题
21. “春种一粒粟,秋收万颗子”,种优则粮丰。河南省培育的“郑麦9023”“矮抗58”等先后成为我国种植面积最大的小麦新品种,用中国种子保障中国粮食安全。
(1)小麦属于绿色开花植物。绿色开花植物体通常都是由根、茎、叶、花、果实、种子六大器官组成的。其中,花、________和种子是生殖器官。
(2)如图是小麦花的雌蕊结构示意图:
其中能发育成种子的结构是______(填标号)。种子萌发需要的环境条件包括一定的水、充足的空气和适宜的______。
(3)小麦花没有香味和鲜艳的色彩,花粉多而轻,雌蕊柱头有分叉。由此推测,小麦花传粉的媒介主要是______(填“风力”或“昆虫”)。
(4)我省科研人员将某基因转入“矮抗58”中,获得“T8”新品种,“T8”对磷的吸收量显著高于“矮抗58”。小麦根尖从土壤中吸收的含磷的无机盐通过______(填结构名称)运输到植物体各器官。该项研究运用到的生物技术是______技术。
22. 神舟十三号创纪录在轨运行183天,标志着我国的航天科技又取得了新的突破。太空环境与地球环境差异巨大,可能会对人体的某些生理功能产生一定的影响。
(1)长时间的失重环境,可能会引起航天员的生理适应性反应。某些生理适应性反应可以通过多吃富含钙的食物得到缓解。那么,应补充哪种维生素以促进钙的吸收?______。航天员食物中的淀粉经消化后,最终分解为________被吸收。
(2)如图是心脏结构示意图:
在太空失重环境下,航天员上肢的血液仍会经血管①流回心脏的______。在心房和心室之间,控制血液向一个方向流动的结构是______(填标号)。
(3)有研究表明,模拟失重状态2l天后,大鼠小肠绒毛变短、数量减少,这一变化会导致小肠______营养物质的面积变小。
(4)航天员返回地球后,在特定医学场所通过运动锻炼、药物防护等进行20~30天医学疗养,身体机能可逐渐恢复正常。利用你所学的生物学知识给航天员的医学疗养提一条建议:______。
23. 第十四届全运会的吉祥物朱朱、熊熊、羚羚、金金(如图1)是以朱鹮、大熊猫、羚牛、金丝猴为原型,分别寓意奔向新时代、喜迎八方客、同享新生活、共筑中国梦。
(1)朱鹮、大熊猫、羚牛、金丝猴为国家一级保护动物,国家均建立了相应的______对它们进行就地保护。
(2)朱鹮属于鸟类,其身体呈流线型,体表被覆______,前肢特化为翼,这些特征与其飞行生活相适应。你还知道朱鹮的哪些特征与其飞行生活相适应?______(写出一条即可)。
(3)大熊猫、羚牛和金丝猴都属于哺乳动物,这类动物特有的生殖方式是______。
(4)我国科研人员监测一组健康野生大熊猫时发现:大熊猫在主要以竹笋为食的季节,比在主要以竹叶为食的季节更胖。竹笋和竹叶中的部分营养成分相对含量如图2所示。请根据图2中的数据和所学知识分析,在主要以竹笋为食的季节,大熊猫体重显著增加的原因。______。
24. 阅读下列资料,回答问题。
资料一:新冠肺炎是由新型冠状病毒引起的,其主要传播途径是经呼吸道飞沫和密切接触传播。新冠病毒怎样侵入人体细胞呢?新冠病毒表面的S蛋白可以和细胞膜表面一种叫ACE-2的物质相结合,然后促使病毒的遗传物质进入细胞。与其他生物一样,新冠病毒的遗传物质也会发生变异,某些变异会影响病毒的生物学特性,如S蛋白与ACE-2的结合能力。
资料二:新冠病毒核酸检测阳性是新冠肺炎确诊的首要标准。抗原检测简便、快捷,可以作为核酸检测的补充。
抗原检测卡如图l所示。在检测卡特定的位置上,附着有针对新冠病毒的抗体。将样本液滴入样本孔内,样本液会从样本孔流向检测线(T)和质控线(C)。如果样本液中含有与抗体相对应的抗原,就可以观察到T线和C线均显示出红色条。
(1)根据资料一,戴口罩、勤洗手能够有效阻止新冠肺炎的传播,这是因为经呼吸道飞沫和______传播是新冠肺炎的主要传播途径;如果新冠病毒遗传物质的变异影响到______与ACE-2的结合能力,病毒侵入人体细胞的能力会发生变化。
(2)甲、乙两份样本的检测结果如图2所示(图中条带颜色实际为红色)。根据资料二,可以判断出样本______为阳性。这是因为______和______的结合是特异性的,二者的结合引起检测卡出现特定的颜色变化。
(3)从预防传染病的措施来看,接种新冠疫苗可以保护______,是防控新冠肺炎的有效方法。
25. 随着“双减”政策的落实,广大中小学生有了充足的睡眠时间。睡眠不足对学习能力会有怎样的影响?某科研团队以小鼠为实验对象,建立模拟人类睡眠不足状态的模型,并进行了如下实验。
①选取发育状况一致的健康小鼠16只,随机均分为A、B两组。
②采用适当的实验方法,限制B组小鼠的每日睡眠时长,使其睡眠时长为每日3.5小时,持续21天。A组小鼠不限制睡眠时长,其他实验条件均相同。
③在实验的第7天、第14天、第21天,分别对两组中的每只小鼠走出同一迷宫的时间进行四次测量,计算平均值。实验结果如下图所示。
(1)在限制睡眠时长的实验中,A组和B组是一组对照实验,其变量是______。
(2)每组小鼠选取多只、多次测量且实验数据取平均值,目的是减小______。
(3)分析上图可知,随着每组小鼠走迷宫次数的增多,小鼠走出迷宫的平均时间逐渐______,说明小鼠走迷宫的行为是一种______行为。
(4)对比两组小鼠走出迷宫的平均时间,你认为该科研团队可以得出的结论是______。
(5)本实验对你有怎样启示?______(写出一条即可)。血液中血红蛋白含量
(克/100毫升血液)
动脉血中氧含量
(克/100毫升血液)
静脉血中氧含量
(克/100毫升血液)
甲
15
19
15
乙
8
9.5
6.5
丙
16
20
13
相关试卷
这是一份【全套精品专题】初中通用版学考复习专题精讲 中考生物模拟试题(Word版,含答案),文件包含精品解析2022年四川省乐山市中考生物真题原卷版docx、精品解析2022年四川省乐山市中考生物真题解析版docx等2份试卷配套教学资源,其中试卷共21页, 欢迎下载使用。
这是一份【全套精品专题】初中通用版学考复习专题精讲 中考生物模拟试题(Word版,含答案),文件包含精品解析2022年四川省广安市中考生物真题原卷版docx、精品解析2022年四川省广安市中考生物真题解析版docx等2份试卷配套教学资源,其中试卷共36页, 欢迎下载使用。
这是一份【全套精品专题】初中通用版学考复习专题精讲 中考生物模拟试题(Word版,含答案),文件包含精品解析2022年辽宁省营口市中考生物真题原卷版docx、精品解析2022年辽宁省营口市中考生物真题解析版docx等2份试卷配套教学资源,其中试卷共28页, 欢迎下载使用。

