还剩7页未读,
继续阅读
所属成套资源:全套人教版高中生物必修1阶段验收测试含答案
成套系列资料,整套一键下载
人教版高中生物必修1全册验收测试含答案
展开
这是一份人教版高中生物必修1全册验收测试含答案,共10页。
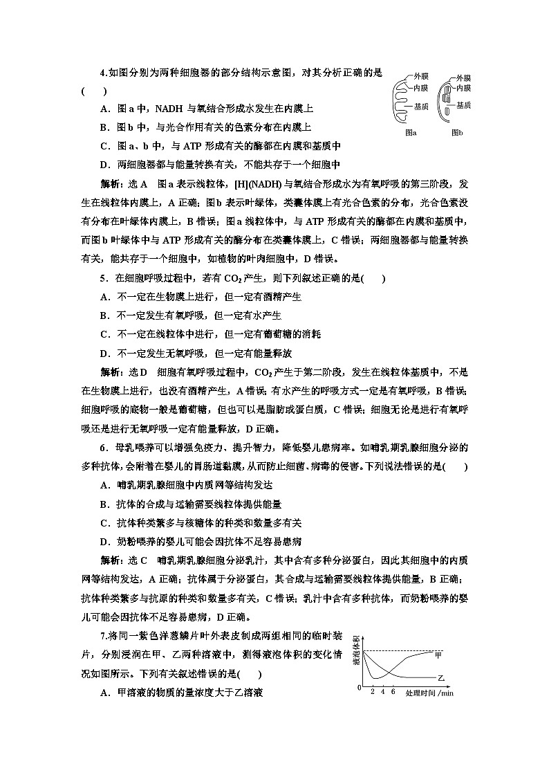
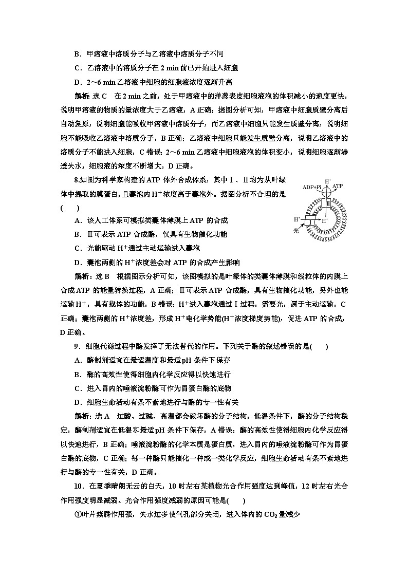
全册验收评价(时间:60分钟 满分:100分)一、选择题(本题共16小题,每小题3分,共48分)1.下列关于细胞中化合物的叙述,正确的是( )A.细胞中的无机盐主要以化合物的形式存在,例如Mg是构成叶绿素的元素 B.淀粉、糖原、纤维素和麦芽糖都是由葡萄糖构成的生物大分子 C.维生素D、性激素属于脂质,细胞中的脂质和糖类是可以相互转化的 D.酶、抗体、胰岛素的化学本质都是蛋白质解析:选C 细胞中的无机盐主要以离子的形式存在,少数以化合物的形式存在,A错误;麦芽糖是二糖,不属于生物大分子,B错误;维生素D、性激素属于脂质,细胞中的脂质和糖类是可以相互转化的,如北京鸭吃谷物可以育肥,是糖类在体内转变为了脂肪,C正确;酶的本质绝大多数是蛋白质,少数是RNA,D错误。2.(2022·湖南高考)胶原蛋白是细胞外基质的主要成分之一,其非必需氨基酸含量比蛋清蛋白高。下列叙述正确的是( )A.胶原蛋白的氮元素主要存在于氨基中B.皮肤表面涂抹的胶原蛋白可被直接吸收C.胶原蛋白的形成与内质网和高尔基体有关D.胶原蛋白比蛋清蛋白的营养价值高解析:选C 蛋白质的氮元素主要存在于—CO—NH—中,A错误;胶原蛋白为生物大分子物质,涂抹于皮肤表面不能被直接吸收,B错误;胶原蛋白属于分泌蛋白,其形成与核糖体、内质网、高尔基体等有关,C正确;题干信息提到胶原蛋白非必需氨基酸含量比蛋清蛋白高,而人体需要从食物中获取必需氨基酸,非必需氨基酸自身可以合成,因此并不能说明胶原蛋白比蛋清蛋白的营养价值高,D错误。3.念珠蓝细菌能产生许多稀有的天然活性物质,在医药、食品等领域具有重要价值。下列有关念珠蓝细菌的叙述正确的是( )A.可看作是基本的生命系统B.DNA主要存在于染色质上C.具有生物膜系统D.具有叶绿体能进行光合作用解析:选A 念珠蓝细菌属于原核细胞,可看作是基本的生命系统;念珠蓝细菌没有染色质和叶绿体,只有细胞膜,没有生物膜系统。4.如图分别为两种细胞器的部分结构示意图,对其分析正确的是( )A.图a中,NADH与氧结合形成水发生在内膜上B.图b中,与光合作用有关的色素分布在内膜上C.图a、b中,与ATP形成有关的酶都在内膜和基质中D.两细胞器都与能量转换有关,不能共存于一个细胞中解析:选A 图a表示线粒体,[H](NADH)与氧结合形成水为有氧呼吸的第三阶段,发生在线粒体内膜上,A正确;图b表示叶绿体,类囊体膜上有光合色素的分布,光合色素没有分布在叶绿体内膜上,B错误;图a线粒体中,与ATP形成有关的酶都在内膜和基质中,而图b叶绿体中与ATP形成有关的酶分布在类囊体膜上,C错误;两细胞器都与能量转换有关,能共存于一个细胞中,如植物的叶肉细胞中,D错误。5.在细胞呼吸过程中,若有CO2产生,则下列叙述正确的是( )A.不一定在生物膜上进行,但一定有酒精产生B.不一定发生有氧呼吸,但一定有水产生C.不一定在线粒体中进行,但一定有葡萄糖的消耗D.不一定发生无氧呼吸,但一定有能量释放解析:选D 细胞有氧呼吸过程中,CO2产生于第二阶段,发生在线粒体基质中,不是在生物膜上进行,也没有酒精产生,A错误;有水产生的呼吸方式一定是有氧呼吸,B错误;细胞呼吸的底物一般是葡萄糖,但也可以是脂肪或蛋白质,C错误;细胞无论是进行有氧呼吸还是进行无氧呼吸一定有能量释放,D正确。6.母乳喂养可以增强免疫力、提升智力,降低婴儿患病率。如哺乳期乳腺细胞分泌的多种抗体,会附着在婴儿的胃肠道黏膜,从而防止细菌、病毒的侵害。下列说法错误的是( )A.哺乳期乳腺细胞中内质网等结构发达B.抗体的合成与运输需要线粒体提供能量C.抗体种类繁多与核糖体的种类和数量多有关D.奶粉喂养的婴儿可能会因抗体不足容易患病解析:选C 哺乳期乳腺细胞分泌乳汁,其中含有多种分泌蛋白,因此其细胞中的内质网等结构发达,A正确;抗体属于分泌蛋白,其合成与运输需要线粒体提供能量,B正确;抗体种类繁多与抗原的种类和数量多有关,C错误;乳汁中含有多种抗体,而奶粉喂养的婴儿可能会因抗体不足容易患病,D正确。7.将同一紫色洋葱鳞片叶外表皮制成两组相同的临时装片,分别浸润在甲、乙两种溶液中,测得液泡体积的变化情况如图所示。下列有关叙述错误的是( )A.甲溶液的物质的量浓度大于乙溶液B.甲溶液中溶质分子与乙溶液中溶质分子不同C.乙溶液中的溶质分子在2 min前已开始进入细胞D.2~6 min乙溶液中细胞的细胞液浓度逐渐升高解析:选C 在2 min之前,处于甲溶液中的洋葱表皮细胞液泡的体积减小的速度更快,说明甲溶液的物质的量浓度大于乙溶液,A正确;据图分析可知,甲溶液中细胞质壁分离后自动复原,说明细胞能吸收甲溶液中溶质分子,而乙溶液中细胞只能发生质壁分离,说明细胞不能吸收乙溶液中溶质分子,B正确;乙溶液中细胞只能发生质壁分离,说明乙溶液中的溶质分子不能进入细胞,C错误;2~6 min乙溶液中细胞液泡的体积变小,说明细胞逐渐渗透失水,细胞液的浓度不断增大,D正确。8.如图为科学家构建的ATP体外合成体系,其中Ⅰ、Ⅱ均为从叶绿体中提取的膜蛋白,且囊泡内H+浓度高于囊泡外。据图分析不合理的是( )A.该人工体系可模拟类囊体薄膜上ATP的合成B.Ⅱ可表示ATP合成酶,仅具有生物催化功能C.光能驱动H+通过主动运输进入囊泡D.囊泡两侧的H+浓度差会对ATP的合成产生影响解析:选B 根据图示分析可知,该图模拟的是叶绿体的类囊体薄膜和线粒体的内膜上合成ATP的能量转换过程,A正确;Ⅱ可表示ATP合成酶,具有生物催化功能,另外也能运输H+,具有载体的功能,B错误;H+进入囊泡通过Ⅰ过程,需要光,属于主动运输,C正确;囊泡两侧的H+浓度差,形成H+电化学势能(H+浓度梯度势能),促进ATP的合成,D正确。9.细胞代谢过程中酶发挥了无法替代的作用。下列关于酶的叙述错误的是( )A.酶制剂适宜在最适温度和最适pH条件下保存B.酶的高效性使得细胞内化学反应得以快速进行C.进入胃内的唾液淀粉酶可作为胃蛋白酶的底物D.细胞生命活动有条不紊地进行与酶的专一性有关解析:选A 过酸、过碱、高温都会破坏酶的分子结构,低温条件下,酶的分子结构稳定,酶制剂适宜在低温和最适pH条件下保存,A错误;酶的高效性使得细胞内化学反应得以快速进行,B正确;唾液淀粉酶的化学本质是蛋白质,进入胃内的唾液淀粉酶可作为胃蛋白酶的底物,C正确;每一种酶只能催化一种或一类化学反应,细胞生命活动有条不紊地进行与酶的专一性有关,D正确。10.在夏季晴朗无云的白天,10时左右某植物光合作用强度达到峰值,12时左右光合作用强度明显减弱。光合作用强度减弱的原因可能是( )①叶片蒸腾作用强,失水过多使气孔部分关闭,进入体内的CO2量减少②光合酶活性降低,呼吸酶不受影响,呼吸释放的CO2量大于光合固定的CO2量③叶绿体内膜上的部分光合色素被光破坏,吸收和传递光能的效率降低④光反应产物积累,产生反馈抑制,叶片转化光能的能力下降A.①② B.②③ C.①④ D.②④解析:选C 夏季中午叶片蒸腾作用强,失水过多使气孔部分关闭,进入体内的CO2量减少,暗反应减慢,光合作用强度明显减弱,①正确;夏季中午气温过高,导致光合酶活性降低,呼吸酶不受影响(呼吸酶最适温度高于光合酶),光合作用强度减弱,但此时光合作用强度仍然大于呼吸作用强度,即呼吸释放的CO2量小于光合固定的CO2量,②错误;光合色素分布在叶绿体的类囊体薄膜而非叶绿体内膜上,③错误;夏季中午叶片蒸腾作用强,失水过多使气孔部分关闭,进入体内的CO2量减少,暗反应减慢,导致光反应产物积累,产生反馈抑制,使叶片转化光能的能力下降,光合作用强度明显减弱,④正确。11.据报道,科学家已成功设计并打印出具有细胞、血管、心室和心房的人造心脏。他们先将干细胞制成“生物墨汁”,然后利用生物3D打印技术,通过一系列的技术引导,在生物支架上生长出所需的组织器官。下列叙述错误的是( )A.生物3D打印技术中的“生物墨汁”也可用肌肉细胞替代B.利用干细胞培育出人体器官未体现细胞的全能性C.在培育器官的过程中,通过技术引导可以影响细胞分化的方向D.在培育器官的过程中,会发生细胞的分裂、分化、衰老和凋亡等过程解析:选A 肌肉细胞已经高度分化,失去了分裂和分化能力,因此生物3D打印技术中的“生物墨汁”不能用肌肉细胞替代,A错误;细胞的全能性是指已经分化的细胞仍然具有发育成完整个体的潜能,利用干细胞培育出人体器官未体现细胞的全能性,B正确;在培育器官的过程中,通过技术引导可以影响细胞分化的方向,C正确;在培育器官的过程中,会发生细胞的分裂、分化、衰老和凋亡等过程,D正确。12.如图是某生物的细胞分裂示意图,下列叙述错误的是( )A.据图分析可知,图示表示的是动物细胞的有丝分裂过程B.①时期为分裂间期,主要进行DNA的复制和有关蛋白质的合成C.②时期为分裂前期,细胞中的染色体数是该生物体细胞中的2倍D.④时期的染色体行为是保证子细胞中的染色体数与亲代相同的关键解析:选C 图示细胞无细胞壁、有中心体,表示的是动物细胞的有丝分裂过程,A正确;①时期为分裂间期,主要进行DNA的复制和有关蛋白质的合成,B正确;②时期为分裂前期,细胞中的染色体数与该生物体细胞中的相同,C错误;④时期的染色体行为是保证子细胞中的染色体数与亲代相同的关键,D正确。13.如图表示在适宜的光照强度、温度和水分等条件下,某实验小组所测得的甲、乙两种植株叶片O2生成速率与CO2浓度的关系,下列说法正确的是( )A.若将纵轴改为“CO2的吸收速率”,坐标系的生物学意义不变B.若将甲、乙植株置于同一玻璃钟罩内甲植株将先于乙死亡C.适当提高温度,a点将左移,b点将右移D.a点时,甲植株叶肉细胞的光合速率与呼吸速率相等解析:选B 若将纵轴改为“CO2的吸收速率”,表示净光合速率,而O2的生成速率表示总光合速率,故坐标系的生物学意义改变,A错误;由于甲植物能够进行光合作用的CO2浓度高于乙,故若将甲、乙植株置于同一玻璃钟罩内甲植株将先于乙死亡,B正确;适当提高温度,则温度的变化将不再是光合作用的最适温度,与光合作用有关酶的活性会下降,光合速率下降,则a点将右移,C错误;a点时,甲植株叶片总光合速率为零,叶肉细胞的光合速率大于呼吸速率,D错误。14.细胞中糖类的合成与分解过程如下图,下列叙述正确的是( )A.过程①产生的能量大部分储存在ATP中B.过程①在线粒体中进行,过程②只在叶绿体中进行C.过程②产生O2中的氧来自H2O和CO2D.过程②中储存的能量来自ATP和NADPH中的化学能解析:选D 过程①有氧呼吸产生的能量大部分以热能的形式散失,A错误;过程①有氧呼吸在细胞质基质和线粒体中进行,B错误;过程②光合作用产生的O2中的氧只来自H2O,C错误;过程②光合作用中储存的能量来自ATP和NADPH中的化学能,D正确。15.在一定浓度的CO2和适宜的温度条件下,测定某绿色植物在光照强度分别为a~f时,单位时间内CO2释放量和O2产生总量,结果如下图。下列相关叙述错误的是( )A.光照强度由a到d时,该植物的净光合速率增加B.当光照强度为b时,该植物释放的气体能够使澄清石灰水变浑浊C.若光照强度长期为c,该植物将不能正常生长D.当光照强度超过d时,该植物的光反应速率跟不上暗反应速率解析:选D 分析题图可知,光照强度由a到d,温度适宜,呼吸速率不变,净光合速率=真光合速率-呼吸速率,氧气产生总量增加,真光合速率在增大,因此叶肉细胞的净光合速率也在增加,A正确;分析题图可知,b光照条件下,氧气的产生总量与二氧化碳的释放量相等,此时呼吸速率大于光合速率,呼吸速率释放的气体二氧化碳,可以使澄清石灰水变浑浊,B正确;c点光合速率与呼吸速率相等,有机物的积累为0,若光照强度长期为c,植物不能正常生长,C正确;当光照强度超过d时,该植物的光合速率大于呼吸速率,但植物的光反应速率和暗反应速率相互影响,不会出现植物的光反应速率跟不上暗反应速率的现象,D错误。16.如图1和图2表示有丝分裂不同时期染色体和核DNA的数量关系,下列有关叙述错误的是( )A.观察染色体形态和数目的最佳时期处于图1的CD段B.图1中DE段的细胞染色体数目加倍,但核DNA含量不变C.图2中a对应图1中的AB段,c对应图1中的EF段D.有丝分裂过程不会出现图2中d所示的情况解析:选C 有丝分裂中期,染色体形态稳定、数目清晰,是观察染色体形态和数目的最佳时期,对应于图1的CD段,A正确;图1中DE段形成的原因是着丝粒分裂,此时细胞中染色体数目加倍,但核DNA含量不变,B正确;图2中a表示有丝分裂后期,对应图1中的EF段,c表示G1期或有丝分裂末期,对应图1中的AB段或EF段,C错误;图2中d表示染色体数∶核DNA数=2∶1,这种情况不存在,D正确。二、非选择题(本题共4小题,共52分)17.(12分)如图表示细胞内某些有机物的元素组成和功能关系,其中A、B代表元素,Ⅰ、Ⅱ、Ⅲ、Ⅳ、Ⅴ是生物大分子,图中X、Y、Z、P分别为构成生物大分子的基本单位,请据图回答下列问题:(1)图中A代表的元素是(用元素符号填写)_________。图中X是_______________,Ⅰ在小麦种子中主要是指_________,在动物肝脏中主要指___________。(2)Ⅴ在动物、植物细胞均含有,是生物体内理想的储能物质,则Ⅴ是__________。(3)物质P是______________,其结构通式为___________________。(4)生物体中的Ⅱ、Ⅲ的基本组成单位分别是____________________、________________。可以利用_______________________对细胞进行染色,染色后Ⅱ呈______色,Ⅲ呈______色。解析:(1)由以上分析可知,图中A代表的元素是N、P。图中X是葡萄糖,Ⅰ是能储存能量的多糖,在小麦种子中主要是指淀粉,在动物肝脏中主要指糖原。(2)动植物体内良好的储能物质是脂肪。(3)物质P是氨基酸,其结构通式为CRHNH2COOH。(4)生物体中的Ⅱ为DNA,Ⅲ为RNA,它们的基本组成单位分别是脱氧核糖核苷酸、核糖核苷酸。可以利用甲基绿吡罗红混合染色剂对细胞进行染色,其中甲基绿能使DNA呈绿色,吡罗红能使RNA呈红色。答案:(1)N、P 葡萄糖 淀粉 糖原 (2)脂肪 (3)氨基酸 CRHNH2COOH (4)脱氧核糖核苷酸 核糖核苷酸 甲基绿吡罗红混合染色剂 绿 红18.(12分)右图表示胰岛素生成和溶酶体形成的过程。图示过程①合成前胰岛素原(无生物活性),通过②转运到高尔基体生成胰岛素,然后分泌出细胞;图中高尔基体的转运膜泡与内吞泡融合后开始水解内吞物质,形成前溶酶体,当前溶酶体失去明显的内吞泡膜成分且pH进一步降低时,即形成溶酶体。请据图分析并回答下列问题。(1)前胰岛素原的合成场所是____________________。该过程________(填“需要”或“不需要”)酶的催化,并消耗能量。(2)胰岛素合成和分泌依次经过的细胞结构是________________________________,它们之间通过囊泡沿____________ (填细胞结构)运输,最终以________的方式运输到细胞外。(3)胰岛素的合成和分泌充分体现了细胞内各种膜结构之间的协调配合,其基础是__________________________________。(4)前溶酶体从____________(填细胞器名称)接受了新合成的水解酶原和溶酶体膜蛋白。转运膜泡与内吞泡融合的意义是____________________________________。解析:(1)前胰岛素原的合成场所是核糖体(将氨基酸脱水缩合形成肽链)、粗面内质网(将多肽链盘曲折叠形成具有一定空间结构的蛋白质),该过程需要酶的催化,并消耗能量。(2)胰岛素属于分泌蛋白,分泌蛋白合成与分泌过程:附着在内质网上的核糖体合成蛋白质→粗面内质网进行初步加工→内质网“出芽”形成囊泡→高尔基体进行再加工形成成熟的蛋白质→高尔基体“出芽”形成囊泡→细胞膜。因此胰岛素合成和分泌依次经过的细胞结构是核糖体、粗面内质网、高尔基体、细胞膜,它们之间通过囊泡沿细胞骨架运输,最终以胞吐的方式运输到细胞外,这依赖于细胞膜的流动性。(3)胰岛素的合成和分泌充分体现了细胞内各种膜结构之间的协调配合,其基础是各种膜结构的组成成分和结构相似。(4)由图可知,前溶酶体从高尔基体接受了新合成的水解酶原和溶酶体膜蛋白。转运膜泡与内吞泡融合的意义是内吞物质激活水解酶原成为水解酶。答案:(1)核糖体、粗面内质网 需要 (2)核糖体、粗面内质网、高尔基体、细胞膜 细胞骨架 胞吐 (3)各种膜结构的组成成分和结构相似 (4)高尔基体 内吞物质激活水解酶原成为水解酶19.(14分)囊性纤维病是一种严重的遗传疾病,患者汗液中氯离子的浓度升高,支气管被异常黏液堵塞。导致这一疾病发生的主要原因如图1所示,请据图回答下列问题:(1)如图1所示为细胞膜的________模型,该模型认为细胞膜上的磷脂分子和__________分子是运动的。图中A是________,它常在细胞间信息的________________________(填信息交流方式)中充当受体,具有______作用。(2)由图可知,相对健康人而言,囊性纤维病患者的细胞膜上,由于________________异常,氯离子无法在其协助下通过______________方式完成图中的跨膜运输,随着氯离子在细胞膜一侧的浓度逐渐升高,该侧的水分子以________的方式进行跨膜运输的速度会________,致使细胞分泌的黏液不能及时被稀释而覆盖于________(填“甲”或“乙”)侧。(3)细胞膜通过一定的跨膜运输方式实现了物质有选择性地进出细胞。假如图1是人的成熟红细胞的细胞膜,请在所给的坐标图上画出图中氯离子的跨膜运输速率与氧气浓度的关系线。解析:(1)图示为细胞膜的流动镶嵌模型,该模型认为细胞膜上的磷脂分子和大多数蛋白质分子是运动的。图中A是糖蛋白,它常在细胞间信息的直接(或接触)交流和间接交流中充当受体,具有识别作用。(2)由图可知,功能正常的CFTR蛋白能协助氯离子转运至细胞外;而囊性纤维病患者的细胞膜上,由于CFTR蛋白(的结构或功能)异常,氯离子无法在其协助下通过主动运输方式运输到膜的外侧,导致氯离子在细胞膜内侧积累,随着氯离子浓度逐渐升高,该侧的水分子以自由扩散的方式被运输到外侧的速度会下降,致使细胞分泌的黏液不能及时被水稀释而覆盖于外侧,即甲侧,而出现囊性纤维病。(3)由于人的成熟红细胞只能进行无氧呼吸,因此其运输氯离子的速率与氧气浓度无关,曲线图见答案。答案:(1)流动镶嵌 大多数蛋白质 糖蛋白 直接(或接触)交流和间接交流 识别 (2)CFTR蛋白(的结构或功能) 主动运输 自由扩散 下降 甲(3)如右图20.(2022·山东高考)(14分)强光条件下,植物吸收的光能若超过光合作用的利用量,过剩的光能可导致植物光合作用强度下降,出现光抑制现象。为探索油菜素内酯(BR)对光抑制的影响机制,将长势相同的苹果幼苗进行分组和处理,如表所示,其中试剂L可抑制光反应关键蛋白的合成。各组幼苗均在温度适宜、水分充足的条件下用强光照射,实验结果如图所示。(1)光可以被苹果幼苗叶片中的色素吸收,分离苹果幼苗叶肉细胞中的色素时,随层析液在滤纸上扩散速度最快的色素主要吸收的光的颜色是________。(2)强光照射后短时间内,苹果幼苗光合作用暗反应达到一定速率后不再增加,但氧气的产生速率继续增加。苹果幼苗光合作用暗反应速率不再增加,可能的原因有____________________、________________________(答出2种原因即可);氧气的产生速率继续增加的原因是__________________________________________________。(3)据图分析,与甲组相比,乙组加入BR后光抑制________(填“增强”或“减弱”);乙组与丙组相比,说明BR可能通过____________________发挥作用。解析:(1)苹果幼苗叶肉细胞中的色素有叶绿素a、叶绿素b、叶黄素、胡萝卜素,其中胡萝卜素在层析液中溶解度最高,故色素分离时,随层析液在滤纸上扩散速度最快的色素是胡萝卜素,主要吸收蓝紫色光。(2)影响光合作用的外界因素有光照强度、CO2的浓度、温度等;其内部因素有酶的活性、色素、C5的含量、NADPH和ATP的浓度等。强光照射后短时间内,苹果幼苗光合作用暗反应达到一定速率后不再增加,可能的原因有NADPH、ATP等的浓度不再增加、C5供应不足、CO2浓度有限;氧气的产生速率继续增加的原因是强光照射后短时间内,光能的吸收速率继续增加,光反应速率增强,水光解产生氧气的速率增加。(3)据图分析,与甲组相比,乙组加入BR后光合作用强度较高,说明加入BR后光抑制减弱;乙组用BR处理,丙组用BR和试剂L处理,与乙组相比,丙组光合作用强度较低,由于试剂L可抑制光反应关键蛋白的合成,说明BR可能通过促进光反应关键蛋白的合成发挥作用。答案:(1)蓝紫色 (2)NADPH、ATP等的浓度不再增加 CO2浓度有限(或其他合理答案,以上两空答案顺序可颠倒) 光能的吸收速率继续增加,使水的光解速率继续增加 (3)减弱 促进光反应关键蛋白的合成分组处理甲清水乙BR丙BR+L
全册验收评价(时间:60分钟 满分:100分)一、选择题(本题共16小题,每小题3分,共48分)1.下列关于细胞中化合物的叙述,正确的是( )A.细胞中的无机盐主要以化合物的形式存在,例如Mg是构成叶绿素的元素 B.淀粉、糖原、纤维素和麦芽糖都是由葡萄糖构成的生物大分子 C.维生素D、性激素属于脂质,细胞中的脂质和糖类是可以相互转化的 D.酶、抗体、胰岛素的化学本质都是蛋白质解析:选C 细胞中的无机盐主要以离子的形式存在,少数以化合物的形式存在,A错误;麦芽糖是二糖,不属于生物大分子,B错误;维生素D、性激素属于脂质,细胞中的脂质和糖类是可以相互转化的,如北京鸭吃谷物可以育肥,是糖类在体内转变为了脂肪,C正确;酶的本质绝大多数是蛋白质,少数是RNA,D错误。2.(2022·湖南高考)胶原蛋白是细胞外基质的主要成分之一,其非必需氨基酸含量比蛋清蛋白高。下列叙述正确的是( )A.胶原蛋白的氮元素主要存在于氨基中B.皮肤表面涂抹的胶原蛋白可被直接吸收C.胶原蛋白的形成与内质网和高尔基体有关D.胶原蛋白比蛋清蛋白的营养价值高解析:选C 蛋白质的氮元素主要存在于—CO—NH—中,A错误;胶原蛋白为生物大分子物质,涂抹于皮肤表面不能被直接吸收,B错误;胶原蛋白属于分泌蛋白,其形成与核糖体、内质网、高尔基体等有关,C正确;题干信息提到胶原蛋白非必需氨基酸含量比蛋清蛋白高,而人体需要从食物中获取必需氨基酸,非必需氨基酸自身可以合成,因此并不能说明胶原蛋白比蛋清蛋白的营养价值高,D错误。3.念珠蓝细菌能产生许多稀有的天然活性物质,在医药、食品等领域具有重要价值。下列有关念珠蓝细菌的叙述正确的是( )A.可看作是基本的生命系统B.DNA主要存在于染色质上C.具有生物膜系统D.具有叶绿体能进行光合作用解析:选A 念珠蓝细菌属于原核细胞,可看作是基本的生命系统;念珠蓝细菌没有染色质和叶绿体,只有细胞膜,没有生物膜系统。4.如图分别为两种细胞器的部分结构示意图,对其分析正确的是( )A.图a中,NADH与氧结合形成水发生在内膜上B.图b中,与光合作用有关的色素分布在内膜上C.图a、b中,与ATP形成有关的酶都在内膜和基质中D.两细胞器都与能量转换有关,不能共存于一个细胞中解析:选A 图a表示线粒体,[H](NADH)与氧结合形成水为有氧呼吸的第三阶段,发生在线粒体内膜上,A正确;图b表示叶绿体,类囊体膜上有光合色素的分布,光合色素没有分布在叶绿体内膜上,B错误;图a线粒体中,与ATP形成有关的酶都在内膜和基质中,而图b叶绿体中与ATP形成有关的酶分布在类囊体膜上,C错误;两细胞器都与能量转换有关,能共存于一个细胞中,如植物的叶肉细胞中,D错误。5.在细胞呼吸过程中,若有CO2产生,则下列叙述正确的是( )A.不一定在生物膜上进行,但一定有酒精产生B.不一定发生有氧呼吸,但一定有水产生C.不一定在线粒体中进行,但一定有葡萄糖的消耗D.不一定发生无氧呼吸,但一定有能量释放解析:选D 细胞有氧呼吸过程中,CO2产生于第二阶段,发生在线粒体基质中,不是在生物膜上进行,也没有酒精产生,A错误;有水产生的呼吸方式一定是有氧呼吸,B错误;细胞呼吸的底物一般是葡萄糖,但也可以是脂肪或蛋白质,C错误;细胞无论是进行有氧呼吸还是进行无氧呼吸一定有能量释放,D正确。6.母乳喂养可以增强免疫力、提升智力,降低婴儿患病率。如哺乳期乳腺细胞分泌的多种抗体,会附着在婴儿的胃肠道黏膜,从而防止细菌、病毒的侵害。下列说法错误的是( )A.哺乳期乳腺细胞中内质网等结构发达B.抗体的合成与运输需要线粒体提供能量C.抗体种类繁多与核糖体的种类和数量多有关D.奶粉喂养的婴儿可能会因抗体不足容易患病解析:选C 哺乳期乳腺细胞分泌乳汁,其中含有多种分泌蛋白,因此其细胞中的内质网等结构发达,A正确;抗体属于分泌蛋白,其合成与运输需要线粒体提供能量,B正确;抗体种类繁多与抗原的种类和数量多有关,C错误;乳汁中含有多种抗体,而奶粉喂养的婴儿可能会因抗体不足容易患病,D正确。7.将同一紫色洋葱鳞片叶外表皮制成两组相同的临时装片,分别浸润在甲、乙两种溶液中,测得液泡体积的变化情况如图所示。下列有关叙述错误的是( )A.甲溶液的物质的量浓度大于乙溶液B.甲溶液中溶质分子与乙溶液中溶质分子不同C.乙溶液中的溶质分子在2 min前已开始进入细胞D.2~6 min乙溶液中细胞的细胞液浓度逐渐升高解析:选C 在2 min之前,处于甲溶液中的洋葱表皮细胞液泡的体积减小的速度更快,说明甲溶液的物质的量浓度大于乙溶液,A正确;据图分析可知,甲溶液中细胞质壁分离后自动复原,说明细胞能吸收甲溶液中溶质分子,而乙溶液中细胞只能发生质壁分离,说明细胞不能吸收乙溶液中溶质分子,B正确;乙溶液中细胞只能发生质壁分离,说明乙溶液中的溶质分子不能进入细胞,C错误;2~6 min乙溶液中细胞液泡的体积变小,说明细胞逐渐渗透失水,细胞液的浓度不断增大,D正确。8.如图为科学家构建的ATP体外合成体系,其中Ⅰ、Ⅱ均为从叶绿体中提取的膜蛋白,且囊泡内H+浓度高于囊泡外。据图分析不合理的是( )A.该人工体系可模拟类囊体薄膜上ATP的合成B.Ⅱ可表示ATP合成酶,仅具有生物催化功能C.光能驱动H+通过主动运输进入囊泡D.囊泡两侧的H+浓度差会对ATP的合成产生影响解析:选B 根据图示分析可知,该图模拟的是叶绿体的类囊体薄膜和线粒体的内膜上合成ATP的能量转换过程,A正确;Ⅱ可表示ATP合成酶,具有生物催化功能,另外也能运输H+,具有载体的功能,B错误;H+进入囊泡通过Ⅰ过程,需要光,属于主动运输,C正确;囊泡两侧的H+浓度差,形成H+电化学势能(H+浓度梯度势能),促进ATP的合成,D正确。9.细胞代谢过程中酶发挥了无法替代的作用。下列关于酶的叙述错误的是( )A.酶制剂适宜在最适温度和最适pH条件下保存B.酶的高效性使得细胞内化学反应得以快速进行C.进入胃内的唾液淀粉酶可作为胃蛋白酶的底物D.细胞生命活动有条不紊地进行与酶的专一性有关解析:选A 过酸、过碱、高温都会破坏酶的分子结构,低温条件下,酶的分子结构稳定,酶制剂适宜在低温和最适pH条件下保存,A错误;酶的高效性使得细胞内化学反应得以快速进行,B正确;唾液淀粉酶的化学本质是蛋白质,进入胃内的唾液淀粉酶可作为胃蛋白酶的底物,C正确;每一种酶只能催化一种或一类化学反应,细胞生命活动有条不紊地进行与酶的专一性有关,D正确。10.在夏季晴朗无云的白天,10时左右某植物光合作用强度达到峰值,12时左右光合作用强度明显减弱。光合作用强度减弱的原因可能是( )①叶片蒸腾作用强,失水过多使气孔部分关闭,进入体内的CO2量减少②光合酶活性降低,呼吸酶不受影响,呼吸释放的CO2量大于光合固定的CO2量③叶绿体内膜上的部分光合色素被光破坏,吸收和传递光能的效率降低④光反应产物积累,产生反馈抑制,叶片转化光能的能力下降A.①② B.②③ C.①④ D.②④解析:选C 夏季中午叶片蒸腾作用强,失水过多使气孔部分关闭,进入体内的CO2量减少,暗反应减慢,光合作用强度明显减弱,①正确;夏季中午气温过高,导致光合酶活性降低,呼吸酶不受影响(呼吸酶最适温度高于光合酶),光合作用强度减弱,但此时光合作用强度仍然大于呼吸作用强度,即呼吸释放的CO2量小于光合固定的CO2量,②错误;光合色素分布在叶绿体的类囊体薄膜而非叶绿体内膜上,③错误;夏季中午叶片蒸腾作用强,失水过多使气孔部分关闭,进入体内的CO2量减少,暗反应减慢,导致光反应产物积累,产生反馈抑制,使叶片转化光能的能力下降,光合作用强度明显减弱,④正确。11.据报道,科学家已成功设计并打印出具有细胞、血管、心室和心房的人造心脏。他们先将干细胞制成“生物墨汁”,然后利用生物3D打印技术,通过一系列的技术引导,在生物支架上生长出所需的组织器官。下列叙述错误的是( )A.生物3D打印技术中的“生物墨汁”也可用肌肉细胞替代B.利用干细胞培育出人体器官未体现细胞的全能性C.在培育器官的过程中,通过技术引导可以影响细胞分化的方向D.在培育器官的过程中,会发生细胞的分裂、分化、衰老和凋亡等过程解析:选A 肌肉细胞已经高度分化,失去了分裂和分化能力,因此生物3D打印技术中的“生物墨汁”不能用肌肉细胞替代,A错误;细胞的全能性是指已经分化的细胞仍然具有发育成完整个体的潜能,利用干细胞培育出人体器官未体现细胞的全能性,B正确;在培育器官的过程中,通过技术引导可以影响细胞分化的方向,C正确;在培育器官的过程中,会发生细胞的分裂、分化、衰老和凋亡等过程,D正确。12.如图是某生物的细胞分裂示意图,下列叙述错误的是( )A.据图分析可知,图示表示的是动物细胞的有丝分裂过程B.①时期为分裂间期,主要进行DNA的复制和有关蛋白质的合成C.②时期为分裂前期,细胞中的染色体数是该生物体细胞中的2倍D.④时期的染色体行为是保证子细胞中的染色体数与亲代相同的关键解析:选C 图示细胞无细胞壁、有中心体,表示的是动物细胞的有丝分裂过程,A正确;①时期为分裂间期,主要进行DNA的复制和有关蛋白质的合成,B正确;②时期为分裂前期,细胞中的染色体数与该生物体细胞中的相同,C错误;④时期的染色体行为是保证子细胞中的染色体数与亲代相同的关键,D正确。13.如图表示在适宜的光照强度、温度和水分等条件下,某实验小组所测得的甲、乙两种植株叶片O2生成速率与CO2浓度的关系,下列说法正确的是( )A.若将纵轴改为“CO2的吸收速率”,坐标系的生物学意义不变B.若将甲、乙植株置于同一玻璃钟罩内甲植株将先于乙死亡C.适当提高温度,a点将左移,b点将右移D.a点时,甲植株叶肉细胞的光合速率与呼吸速率相等解析:选B 若将纵轴改为“CO2的吸收速率”,表示净光合速率,而O2的生成速率表示总光合速率,故坐标系的生物学意义改变,A错误;由于甲植物能够进行光合作用的CO2浓度高于乙,故若将甲、乙植株置于同一玻璃钟罩内甲植株将先于乙死亡,B正确;适当提高温度,则温度的变化将不再是光合作用的最适温度,与光合作用有关酶的活性会下降,光合速率下降,则a点将右移,C错误;a点时,甲植株叶片总光合速率为零,叶肉细胞的光合速率大于呼吸速率,D错误。14.细胞中糖类的合成与分解过程如下图,下列叙述正确的是( )A.过程①产生的能量大部分储存在ATP中B.过程①在线粒体中进行,过程②只在叶绿体中进行C.过程②产生O2中的氧来自H2O和CO2D.过程②中储存的能量来自ATP和NADPH中的化学能解析:选D 过程①有氧呼吸产生的能量大部分以热能的形式散失,A错误;过程①有氧呼吸在细胞质基质和线粒体中进行,B错误;过程②光合作用产生的O2中的氧只来自H2O,C错误;过程②光合作用中储存的能量来自ATP和NADPH中的化学能,D正确。15.在一定浓度的CO2和适宜的温度条件下,测定某绿色植物在光照强度分别为a~f时,单位时间内CO2释放量和O2产生总量,结果如下图。下列相关叙述错误的是( )A.光照强度由a到d时,该植物的净光合速率增加B.当光照强度为b时,该植物释放的气体能够使澄清石灰水变浑浊C.若光照强度长期为c,该植物将不能正常生长D.当光照强度超过d时,该植物的光反应速率跟不上暗反应速率解析:选D 分析题图可知,光照强度由a到d,温度适宜,呼吸速率不变,净光合速率=真光合速率-呼吸速率,氧气产生总量增加,真光合速率在增大,因此叶肉细胞的净光合速率也在增加,A正确;分析题图可知,b光照条件下,氧气的产生总量与二氧化碳的释放量相等,此时呼吸速率大于光合速率,呼吸速率释放的气体二氧化碳,可以使澄清石灰水变浑浊,B正确;c点光合速率与呼吸速率相等,有机物的积累为0,若光照强度长期为c,植物不能正常生长,C正确;当光照强度超过d时,该植物的光合速率大于呼吸速率,但植物的光反应速率和暗反应速率相互影响,不会出现植物的光反应速率跟不上暗反应速率的现象,D错误。16.如图1和图2表示有丝分裂不同时期染色体和核DNA的数量关系,下列有关叙述错误的是( )A.观察染色体形态和数目的最佳时期处于图1的CD段B.图1中DE段的细胞染色体数目加倍,但核DNA含量不变C.图2中a对应图1中的AB段,c对应图1中的EF段D.有丝分裂过程不会出现图2中d所示的情况解析:选C 有丝分裂中期,染色体形态稳定、数目清晰,是观察染色体形态和数目的最佳时期,对应于图1的CD段,A正确;图1中DE段形成的原因是着丝粒分裂,此时细胞中染色体数目加倍,但核DNA含量不变,B正确;图2中a表示有丝分裂后期,对应图1中的EF段,c表示G1期或有丝分裂末期,对应图1中的AB段或EF段,C错误;图2中d表示染色体数∶核DNA数=2∶1,这种情况不存在,D正确。二、非选择题(本题共4小题,共52分)17.(12分)如图表示细胞内某些有机物的元素组成和功能关系,其中A、B代表元素,Ⅰ、Ⅱ、Ⅲ、Ⅳ、Ⅴ是生物大分子,图中X、Y、Z、P分别为构成生物大分子的基本单位,请据图回答下列问题:(1)图中A代表的元素是(用元素符号填写)_________。图中X是_______________,Ⅰ在小麦种子中主要是指_________,在动物肝脏中主要指___________。(2)Ⅴ在动物、植物细胞均含有,是生物体内理想的储能物质,则Ⅴ是__________。(3)物质P是______________,其结构通式为___________________。(4)生物体中的Ⅱ、Ⅲ的基本组成单位分别是____________________、________________。可以利用_______________________对细胞进行染色,染色后Ⅱ呈______色,Ⅲ呈______色。解析:(1)由以上分析可知,图中A代表的元素是N、P。图中X是葡萄糖,Ⅰ是能储存能量的多糖,在小麦种子中主要是指淀粉,在动物肝脏中主要指糖原。(2)动植物体内良好的储能物质是脂肪。(3)物质P是氨基酸,其结构通式为CRHNH2COOH。(4)生物体中的Ⅱ为DNA,Ⅲ为RNA,它们的基本组成单位分别是脱氧核糖核苷酸、核糖核苷酸。可以利用甲基绿吡罗红混合染色剂对细胞进行染色,其中甲基绿能使DNA呈绿色,吡罗红能使RNA呈红色。答案:(1)N、P 葡萄糖 淀粉 糖原 (2)脂肪 (3)氨基酸 CRHNH2COOH (4)脱氧核糖核苷酸 核糖核苷酸 甲基绿吡罗红混合染色剂 绿 红18.(12分)右图表示胰岛素生成和溶酶体形成的过程。图示过程①合成前胰岛素原(无生物活性),通过②转运到高尔基体生成胰岛素,然后分泌出细胞;图中高尔基体的转运膜泡与内吞泡融合后开始水解内吞物质,形成前溶酶体,当前溶酶体失去明显的内吞泡膜成分且pH进一步降低时,即形成溶酶体。请据图分析并回答下列问题。(1)前胰岛素原的合成场所是____________________。该过程________(填“需要”或“不需要”)酶的催化,并消耗能量。(2)胰岛素合成和分泌依次经过的细胞结构是________________________________,它们之间通过囊泡沿____________ (填细胞结构)运输,最终以________的方式运输到细胞外。(3)胰岛素的合成和分泌充分体现了细胞内各种膜结构之间的协调配合,其基础是__________________________________。(4)前溶酶体从____________(填细胞器名称)接受了新合成的水解酶原和溶酶体膜蛋白。转运膜泡与内吞泡融合的意义是____________________________________。解析:(1)前胰岛素原的合成场所是核糖体(将氨基酸脱水缩合形成肽链)、粗面内质网(将多肽链盘曲折叠形成具有一定空间结构的蛋白质),该过程需要酶的催化,并消耗能量。(2)胰岛素属于分泌蛋白,分泌蛋白合成与分泌过程:附着在内质网上的核糖体合成蛋白质→粗面内质网进行初步加工→内质网“出芽”形成囊泡→高尔基体进行再加工形成成熟的蛋白质→高尔基体“出芽”形成囊泡→细胞膜。因此胰岛素合成和分泌依次经过的细胞结构是核糖体、粗面内质网、高尔基体、细胞膜,它们之间通过囊泡沿细胞骨架运输,最终以胞吐的方式运输到细胞外,这依赖于细胞膜的流动性。(3)胰岛素的合成和分泌充分体现了细胞内各种膜结构之间的协调配合,其基础是各种膜结构的组成成分和结构相似。(4)由图可知,前溶酶体从高尔基体接受了新合成的水解酶原和溶酶体膜蛋白。转运膜泡与内吞泡融合的意义是内吞物质激活水解酶原成为水解酶。答案:(1)核糖体、粗面内质网 需要 (2)核糖体、粗面内质网、高尔基体、细胞膜 细胞骨架 胞吐 (3)各种膜结构的组成成分和结构相似 (4)高尔基体 内吞物质激活水解酶原成为水解酶19.(14分)囊性纤维病是一种严重的遗传疾病,患者汗液中氯离子的浓度升高,支气管被异常黏液堵塞。导致这一疾病发生的主要原因如图1所示,请据图回答下列问题:(1)如图1所示为细胞膜的________模型,该模型认为细胞膜上的磷脂分子和__________分子是运动的。图中A是________,它常在细胞间信息的________________________(填信息交流方式)中充当受体,具有______作用。(2)由图可知,相对健康人而言,囊性纤维病患者的细胞膜上,由于________________异常,氯离子无法在其协助下通过______________方式完成图中的跨膜运输,随着氯离子在细胞膜一侧的浓度逐渐升高,该侧的水分子以________的方式进行跨膜运输的速度会________,致使细胞分泌的黏液不能及时被稀释而覆盖于________(填“甲”或“乙”)侧。(3)细胞膜通过一定的跨膜运输方式实现了物质有选择性地进出细胞。假如图1是人的成熟红细胞的细胞膜,请在所给的坐标图上画出图中氯离子的跨膜运输速率与氧气浓度的关系线。解析:(1)图示为细胞膜的流动镶嵌模型,该模型认为细胞膜上的磷脂分子和大多数蛋白质分子是运动的。图中A是糖蛋白,它常在细胞间信息的直接(或接触)交流和间接交流中充当受体,具有识别作用。(2)由图可知,功能正常的CFTR蛋白能协助氯离子转运至细胞外;而囊性纤维病患者的细胞膜上,由于CFTR蛋白(的结构或功能)异常,氯离子无法在其协助下通过主动运输方式运输到膜的外侧,导致氯离子在细胞膜内侧积累,随着氯离子浓度逐渐升高,该侧的水分子以自由扩散的方式被运输到外侧的速度会下降,致使细胞分泌的黏液不能及时被水稀释而覆盖于外侧,即甲侧,而出现囊性纤维病。(3)由于人的成熟红细胞只能进行无氧呼吸,因此其运输氯离子的速率与氧气浓度无关,曲线图见答案。答案:(1)流动镶嵌 大多数蛋白质 糖蛋白 直接(或接触)交流和间接交流 识别 (2)CFTR蛋白(的结构或功能) 主动运输 自由扩散 下降 甲(3)如右图20.(2022·山东高考)(14分)强光条件下,植物吸收的光能若超过光合作用的利用量,过剩的光能可导致植物光合作用强度下降,出现光抑制现象。为探索油菜素内酯(BR)对光抑制的影响机制,将长势相同的苹果幼苗进行分组和处理,如表所示,其中试剂L可抑制光反应关键蛋白的合成。各组幼苗均在温度适宜、水分充足的条件下用强光照射,实验结果如图所示。(1)光可以被苹果幼苗叶片中的色素吸收,分离苹果幼苗叶肉细胞中的色素时,随层析液在滤纸上扩散速度最快的色素主要吸收的光的颜色是________。(2)强光照射后短时间内,苹果幼苗光合作用暗反应达到一定速率后不再增加,但氧气的产生速率继续增加。苹果幼苗光合作用暗反应速率不再增加,可能的原因有____________________、________________________(答出2种原因即可);氧气的产生速率继续增加的原因是__________________________________________________。(3)据图分析,与甲组相比,乙组加入BR后光抑制________(填“增强”或“减弱”);乙组与丙组相比,说明BR可能通过____________________发挥作用。解析:(1)苹果幼苗叶肉细胞中的色素有叶绿素a、叶绿素b、叶黄素、胡萝卜素,其中胡萝卜素在层析液中溶解度最高,故色素分离时,随层析液在滤纸上扩散速度最快的色素是胡萝卜素,主要吸收蓝紫色光。(2)影响光合作用的外界因素有光照强度、CO2的浓度、温度等;其内部因素有酶的活性、色素、C5的含量、NADPH和ATP的浓度等。强光照射后短时间内,苹果幼苗光合作用暗反应达到一定速率后不再增加,可能的原因有NADPH、ATP等的浓度不再增加、C5供应不足、CO2浓度有限;氧气的产生速率继续增加的原因是强光照射后短时间内,光能的吸收速率继续增加,光反应速率增强,水光解产生氧气的速率增加。(3)据图分析,与甲组相比,乙组加入BR后光合作用强度较高,说明加入BR后光抑制减弱;乙组用BR处理,丙组用BR和试剂L处理,与乙组相比,丙组光合作用强度较低,由于试剂L可抑制光反应关键蛋白的合成,说明BR可能通过促进光反应关键蛋白的合成发挥作用。答案:(1)蓝紫色 (2)NADPH、ATP等的浓度不再增加 CO2浓度有限(或其他合理答案,以上两空答案顺序可颠倒) 光能的吸收速率继续增加,使水的光解速率继续增加 (3)减弱 促进光反应关键蛋白的合成分组处理甲清水乙BR丙BR+L
相关资料
更多

