河北省部分高中2023-2024学年高二下学期3月月考化学试题
展开注意事项:
1.答题前,考生务必将自己的姓名、考生号、考场号、座位号填写在答题卡上。
2.回答选择题时,选出每小题答案后,用铅笔把答题卡上对应题目的答案标号涂黑。如需改动,用橡皮擦干净后,再选涂其他答案标号。回答非选择题时,将答案写在答题卡上。写在本试卷上无效。
3.考试结束后,将本试卷和答题卡一并交回。
4.本试卷主要考试内容:苏教版选择性必修3。
5.可能用到的相对原子质量:H 1C 12N 14O 16
一、选择题:本题共14小题,每小题3分,共42分。在每小题给出的四个选项中,只有一项是符合题目要求的。
1.我们能在昏暗的光线下看见物体,离不开视网膜中一种叫“视黄醛”(M,结构如图所示)的有机化合物,下列说法正确的是
A.M具有顺反异构体B.M中无手性碳原子
C.常温下,视黄醛极易溶于水D.M中所有碳原子的杂化方式均为
2.下列有机物的命名正确的是
A.二乙醚B.丁烯
C.正戊醇D.对二甲苯
3.汉黄芩素(N,结构如图所示)是从黄芩根中分离得到的一种化合物,具有抗氧化、抗病毒等多种药理活性。下列有关N的说法正确的是
A.与互为同系物B.能发生加聚反应
C.分子式为D.分子中所有原子可能位于同一平面上
4.尿素[]和氰酸铵()互为问分异构体,下列说法正确的是
A.二者均可发生氧化反应
B.二者均仅含极性共价键
C.可通过质谱法初步判断氰酸铵中具有哪些基团
D.在核磁共振氢谱中,尿素分子中存在两种处于不同化学环境的氢原子
5.现有三组混合物:①单质碘的水溶液,②丙三醇(沸点为290℃)和乙醇(沸点为78.3℃),③饱和食盐水。分离以上各组混合物的正确方法依次是
A.蒸馏、萃取、冷却结晶B.分液、分馏、萃取
C.过滤、蒸馏、分液D.萃取、蒸馏、蒸发结晶
6.油脂是生物维持正常生命活动不可缺少的物质,是生物体内贮存能量的物质,在生物体内被氧化而提供能量。下列说法正确的是
A.油脂一定不是高分子化合物
B.油脂与酸作用生成高级脂肪酸盐和甘油的反应称为皂化反应
C.一般将常温常压下呈液态的油脂叫作脂,呈固态的油脂叫作油
D.含有饱和键的油脂通过催化加氢的方法得到的产物称为“氢化油”或“硬化油”
7.聚氯乙烯(PVC,结构如图所示)树脂的用途十分广泛,它是当前产量最大的树脂之一,下列有关PVC的说法错误的是
A.属于混合物
B.单体为氯乙烯
C.含有极性共价键和非极性共价键
D.将PVC加入足量的溶液中,理论上可得到n ml AgCl
8.糖类物质是自然界分布最广泛、种类最多的有机化合物,是人类维持生命活动所需能量的主要来源。下列说法错误的是
A.不是所有的糖都有甜味
B.糖不一定是高分子化合物
C.蔗糖不能发生银镜反应,则麦芽糖也不能发生银镜反应
D.可发生水解的糖不一定是多糖
9.乙二醇和丙三醇(结构分别如图所示)是无色、黏稠、有甜味的液体,吸湿性强,有护肤作用。下列说法正确的是
A.沸点:乙二醇>丙三醇B.均能与NaOH溶液反应
C.均能使酸性高锰酸钾溶液褪色D.乙二醇的实验式为
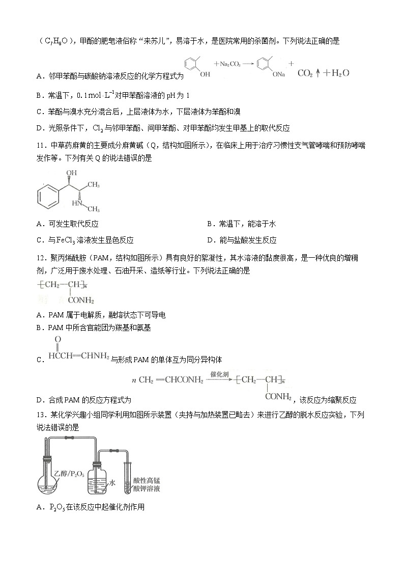
10.许多酚类化合物具有杀菌能力,邻甲苯酚、间甲苯酚、对甲苯酚三者的混合物统称为甲酚(),甲酚的肥皂液俗称“来苏儿”,易溶于水,是医院常用的杀菌剂。下列说法正确的是
A.邻甲苯酚与碳酸钠溶液反应的化学方程式为
B.常温下,0.1对甲苯酚溶液的pH为1
C.苯酚与溴水充分混合后,上层液体为水,下层液体为苯酚和溴
D.光照条件下,与邻甲苯酚、间甲苯酚、对甲苯酚均发生甲基上的取代反应
11.中草药麻黄的主要成分麻黄碱(Q,结构如图所示),在临床上用于治疗习惯性支气管哮喘和预防哮喘发作等。下列有关Q的说法错误的是
A.可发生取代反应B.常温下,能溶于水
C.与溶液发生显色反应D.能与盐酸发生反应
12.聚丙烯酰胺(PAM,结构如图所示)具有良好的絮凝性,其水溶液的黏度很高,是一种优良的增稠剂,广泛用于废水处理、石油开采、造纸等行业。下列说法正确的是
A.PAM属于电解质,融熔状态下可导电
B.PAM中所含官能团为羰基和氨基
C.与形成PAM的单体互为同分异构体
D.合成PAM的反应方程式为,该反应为缩聚反应
13.某化学兴趣小组同学利用如图所示装置(夹持与加热装置已略去)来进行乙醇的脱水反应实验,下列说法错误的是
A.在该反应中起催化剂作用
B.若将盛装水的试剂瓶撤去后进行实验,实验过程中观察到试管中的酸性高锰酸钾溶液褪色,一定是生成的乙烯使其褪色
C.实验过程中,可能发生的反应有
D.该实验过程中所生成的乙烯,其所有原子一定位于同一平面上
14.工业上制备乙苯,主要通过苯与乙烯在催化剂存在条件下反应获得,其反应的化学方程式为。设为阿伏加德罗常数的值,下列说法正确的是
A.0.1ml苯分子中,所含碳碳双键的数目为0.3
B.常温下,1.4g 分子中,所含电子总数为0.8
C.0.1ml乙苯分子中,所含键的数目为1.2
D.理论上,4.48L 最多可消耗的数目为0.6
二、非选择题:本题共4小题,共58分。
15.(14分)
某化学兴趣小组同学利用如图所示装置进行乙酸乙酯的制备实验,回答下列问题:
(1)实验开始前,应先 。
(2)往试管a中加入一定量的试剂时,加入次序正确的是 (填标号)。
A.乙醇→浓硫酸→冰醋酸B.浓硫酸→乙醇→冰醋酸
C.冰醋酸→乙醇→浓硫酸
(3)试管b中所盛装的试剂为 (填标号),该试剂的作用有
。
A.稀硫酸B.饱和氢氧化钠溶液C.饱和碳酸钠溶液D.澄清石灰水
(4)试管b处的导管 (填“能”或“不能”)伸入液面以下,原因为
。
(5)试管a中发生反应的化学方程式为
,每消耗0.1ml乙醇,此时生成的乙酸乙酯的质量为 g。
16.(14分)
二乙酸—1,4—环己二醇酯(I)的合成路线如图所示,回答下列问题:
(1)上述转化发生的反应中,取代反应有 个,消去反应有 个。
(2)上述出现的有机物中,与1—己炔互为同分异构体的为 (填化学名称)。
(3)上述出现的有机物中,核磁共振氢谱显示只有一种化学环境的氢的为 (填结构简式)。
(4)上述有机物中,属于卤代烃的有 个。
(5)D→E反应的化学方程式为 。
(6)加热条件下,化合物I在稀硫酸中发生反应的化学方程式为
。
17.(15分)
酚醛树脂是人类合成的第一种高分子材料,至今仍被广泛使用。在浓盐酸(或浓氨水)的催化下,甲醛分子中的氧原子与苯酚中羟基邻位或对位上的氢原子结合生成水,其余部分形成高分子化合物。回答下列问题:
(1)甲醛的结构简式为 ,35%~40%甲醛水溶液俗称为 。
(2)乙醛与甲醛互为 (填“同分异构体”“同系物”或“同素异形体”),乙醛分子中碳原子的杂化方式有 。
(3)甲醛能与银氨溶液发生银镜反应:
①银氨溶液的配制方法为 (填标号)。
A.取2%的硝酸银溶液于试管中,在不断振荡试管的同时向试管中滴加2%稀氨水,直至产生的沉淀恰好完全溶解
B.取2%的稀氨水于试管中,在不断振荡试管的同时向试管中滴加2%的硝酸银溶液,直至产生的沉淀恰好完全溶解
C.取2%的硝酸银溶液于试管中,在不断振荡试管的同时向试管中滴加2%氯化铵稀溶液,直至产生的沉淀恰好完全溶解
D.取2%的氯化铵稀溶液于试管中,在不断振荡试管的同时向试管中滴加2%硝酸银溶液,直至产生的沉淀恰好完全溶解
②甲醛与足量银氨溶液发生银镜反应的化学方程式为
。
(4)0.1ml甲醛完全燃烧,最多可消耗 L (标准状况下)。
(5)1ml苯酚最多能与 ml 发生加成反应。
18.(15分)
是基本有机化工原料。由制备聚乙烯醇缩丁醛和顺式聚异戊二烯的合成路线(部分反应条件略去)如图所示,回答下列问题:
(1)分子中有 个原子在同一直线上。
(2)B的结构简式为 ,A→B的反应类型为 。
(3)H→I的化学方程式为 。
(4)的化学名称为 ,其同分异构体有多种,其中不含碳碳双键的同分异构体有 种(不包括其本身,不考虑立体异构),其中核磁共振氢谱显示只有2组峰,且峰面积之比为2∶1的结构简式为 。
(5)参考上述合成路线并结合所学知识,设计以1,3—丁二烯和为原料制备的合成路线(无机试剂任选)。
高二化学考试参考答案
1.A2.D3.B4.A5.D6.A7.D8.C9.C10.D11.C
12.C13.B14.B
15.
(1)检查装置的气密性
(2)A
(3)C;降低酯蒸气的溶解度、处理乙酸、吸收乙醇
(4)不能;导管伸入液面以下会发生倒吸
(5);8.8
16.
(1)3;2
(2)环己烯
(3)
(4)4
(5)
(6)
17.
(1)HCHO;福尔马林
(2)同系物;和
(3)①A
②
(4)2.24
(5)3
18.
(1)4
(2);加成反应
(3)
(4)丙酮;4;
(5)
河北省保定市部分高中2023-2024学年高二下学期3月月考化学试题(含答案): 这是一份河北省保定市部分高中2023-2024学年高二下学期3月月考化学试题(含答案),共10页。试卷主要包含了本试卷主要考试内容,可能用到的相对原子质量等内容,欢迎下载使用。
河北省部分高中2023-2024学年高二下学期3月月考化学试题(PDF版含答案): 这是一份河北省部分高中2023-2024学年高二下学期3月月考化学试题(PDF版含答案),文件包含化学pdf、化学答案pdf等2份试卷配套教学资源,其中试卷共4页, 欢迎下载使用。
河北省保定市部分高中2023-2024学年高二下学期开学化学试题: 这是一份河北省保定市部分高中2023-2024学年高二下学期开学化学试题,共9页。试卷主要包含了本试卷主要考试内容,可能用到的相对原子质量,T ℃时,将一定量的NO,下列图示等内容,欢迎下载使用。

