最新高考数学二轮复习讲义【讲通练透】 专题29 空间点、直线、平面之间的位置关系
展开
这是一份最新高考数学二轮复习讲义【讲通练透】 专题29 空间点、直线、平面之间的位置关系,文件包含专题29空间点直线平面之间的位置关系教师版docx、专题29空间点直线平面之间的位置关系学生版docx等2份试卷配套教学资源,其中试卷共95页, 欢迎下载使用。
1、明确模拟练习的目的。不但检测知识的全面性、方法的熟练性和运算的准确性,更是训练书写规范,表述准确的过程。
2、查漏补缺,以“错”纠错。每过一段时间,就把“错题笔记”或标记错题的试卷有侧重的看一下。查漏补缺的过程也就是反思的过程,逐渐实现保强攻弱的目标。
3、严格有规律地进行限时训练。特别是强化对解答选择题、填空题的限时训练,将平时考试当作高考,严格按时完成,并在速度体验中提高正确率。
4、保证常规题型的坚持训练。做到百无一失,对学有余力的学生,可适当拓展高考中难点的训练。
5、注重题后反思总结。出现问题不可怕,可怕的是不知道问题的存在,在复习中出现的问题越多,说明你距离成功越近,及时处理问题,争取“问题不过夜”。
6、重视每次模拟考试的临考前状态的调整及考后心理的调整。以平和的心态面对高考。
专题29 空间点、直线、平面之间的位置关系
【考点预测】
知识点一.四个公理
公理1:如果一条直线上的两点在一个平面内,那么这条直线在此平面内.
注意:(1)此公理是判定直线在平面内的依据;(2)此公理是判定点在面内的方法
公理2:过不在一条直线上的三点,有且只有一个平面.
注意:(1)此公理是确定一个平面的依据;(2)此公理是判定若干点共面的依据
推论①:经过一条直线和这条直线外一点,有且只有一个平面;
注意:(1)此推论是判定若干条直线共面的依据
(2)此推论是判定若干平面重合的依据
(3)此推论是判定几何图形是平面图形的依据
推论②:经过两条相交直线,有且只有一个平面;
推论③:经过两条平行直线,有且只有一个平面;
公理3:如果两个不重合的平面有一个公共点,那么它们有且只有一条过该点的公共直线.
注意:(1)此公理是判定两个平面相交的依据
(2)此公理是判定若干点在两个相交平面的交线上的依据(比如证明三点共线、三线共点)
(3)此推论是判定几何图形是平面图形的依据
公理4:平行于同一条直线的两条直线互相平行.
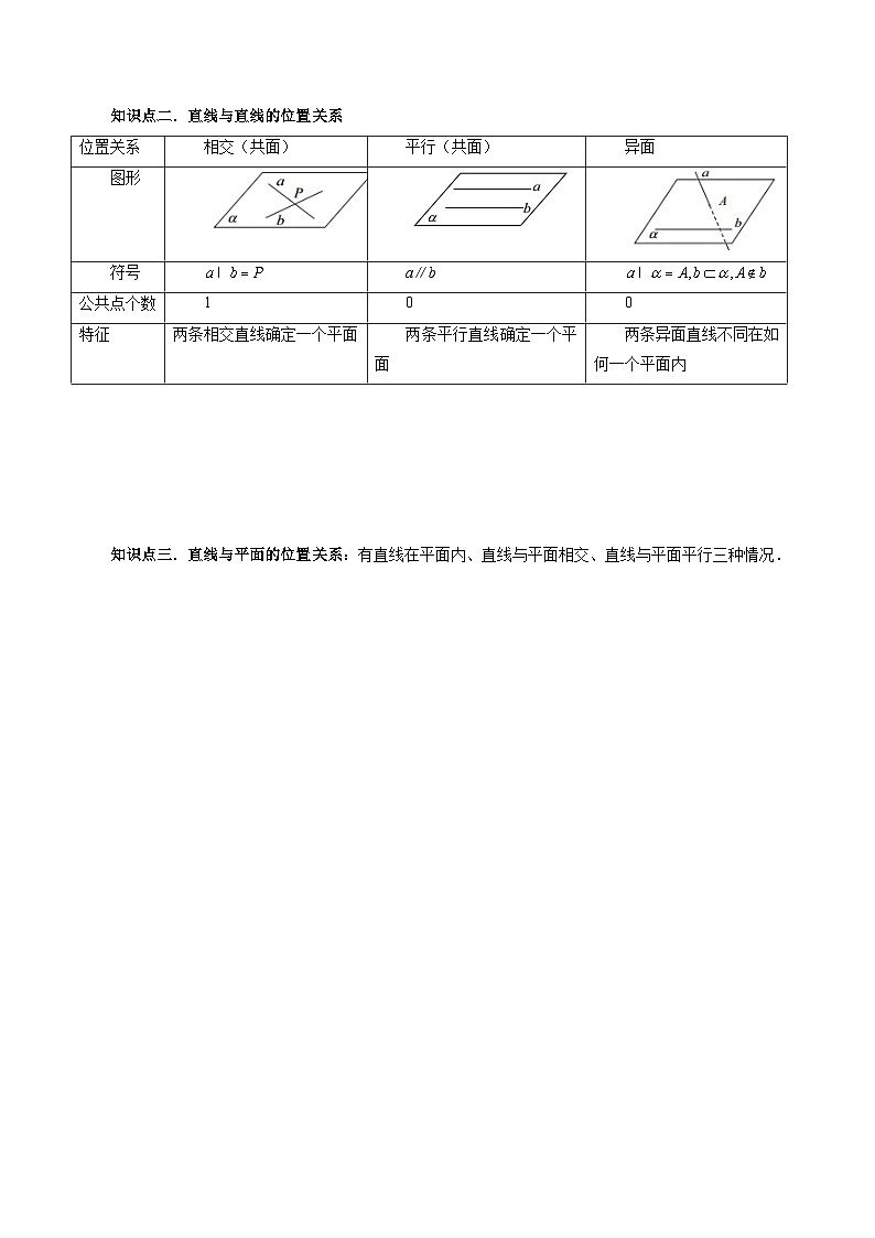
知识点二.直线与直线的位置关系
知识点三.直线与平面的位置关系:有直线在平面内、直线与平面相交、直线与平面平行三种情况.位置关系
相交(共面)
平行(共面)
异面
图形
符号
a∥b
公共点个数
1
0
0
特征
两条相交直线确定一个平面
两条平行直线确定一个平面
两条异面直线不同在如何一个平面内
知识点四.平面与平面的位置关系:有平行、相交两种情况.
知识点五.等角定理:空间中如果两个角的两边分别对应平行,那么这两个角相等或互补.
【题型归纳目录】
题型一:证明“点共面”、“线共面”或“点共线”及“线共点”
题型二:截面问题
题型三:异面直线的判定
题型四:平面的基本性质
题型五:等角定理
【典例例题】
题型一:证明“点共面”、“线共面”或“点共线”及“线共点”
例1.(2022·上海·高三专题练习)如图,在正方体ABCD﹣A1B1C1D1中,M为棱D1C1的中点.设AM与平面BB1D1D的交点为O,则( )位置关系
包含(面内线)
相交(面外线)
平行(面外线)
图形
符号
∥
公共点个数
无数个
1
0
位置关系
平行
相交(但不垂直)
垂直
图形
符号
∥
,
公共点个数
0
无数个公共点且都在唯一的一条直线上
无数个公共点且都在唯一的一条直线上
A.三点D1,O,B共线,且OB=2OD1
B.三点D1,O,B不共线,且OB=2OD1
C.三点D1,O,B共线,且OB=OD1
D.三点D1,O,B不共线,且OB=OD1
【答案】A
【解析】在正方体ABCD﹣A1B1C1D1中,连接AD1,BC1,如图,
,连BD1,平面平面,
因M为棱D1C1的中点,则平面,而平面,即平面,又,则平面,
因AM与平面BB1D1D的交点为O,则平面,于是得,即D1,O,B三点共线,
显然D1M∥AB且,于是得OD1=BO,即OB=2OD1,
所以三点D1,O,B共线,且OB=2OD1.
故选:A
例2.(2022·上海·高三专题练习)如图是长方体,是的中点,直线交平面于点,则下列结论错误的是( )
A.,,三点共线
B.,,,四点共面
C.,,,四点共面
D.,,,四点共面
【答案】C
【解析】解:连接,则,
四点共面,
平面,
,平面,
平面,
点在平面与平面的交线上,
同理点在平面与平面的交线上,
三点共线,故A正确;
三点共线,且直线与直线外一点可确定一个平面,
四点共面,四点共面,故B,D正确;
平面,平面,平面且,
和是异面直线,
四点不共面,故C错误.
故选:C
例3.(2022·宁夏·固原一中一模(文))在正方体中,是的中点,直线交平面于点,则下列结论正确的是( )
①、、三点共线;
②、、、四点共面;
③、、、四点共面;
④、、、四点共面.
A.①②B.①②③④C.①②③D.①③④
【答案】A
【解析】解:∵,平面,∴平面.
∵,平面,∴平面,
∴是平面和平面的公共点;
同理可得,点和都是平面和平面的公共点,
∴三点,,在平面与平面的交线上,
即,,三点共线.故①正确.
∵,,∴,,确定一个平面,
又,平面,∴平面,故②正确.
根据异面直线的判定定理可得与为异面直线,故、、、四点不共面,故③不正确.
根据异面直线的判定定理可得与异面直线,故、、、四点不共面,故④不正确.
故选:A.
例4.(2022·上海·模拟预测)已知长方体中,对角线与平面交于点O,则O为的( )
A.外心B.内心C.重心D.垂心
【答案】C
【解析】解:如图,平面与平面的交线为,显然点是的中点,且点在上,故点在的中线上,
同理可得点在,的中线上,
即点是三边中线的交点,即为的重心.
故选:.
例5.(2022·全国·高三专题练习(理))如图,在长方体中,,分别为,的中点,,分别为,的中点,则下列说法错误的是( )
A.四点,,,在同一平面内
B.三条直线,,有公共点
C.直线与直线不是异面直线
D.直线上存在点使,,三点共线
【答案】C
【解析】
利用两条平行线确定一个平面可判断A;利用点共线公理可判断B;根据异面直线的定义可判断C;连接可判断D.
【详解】
作出图象,如图:
对于A,连接,则,,所以,
所以四点,,,在同一平面内,故A正确;
对于B,延长,则相交于点,
又平面,平面,
则平面,平面,
且平面平面,
所以,即三条直线,,有公共点,故B正确;
对于C,直线为正方体的体对角线,所以直线与直线
不可能在同一平面内,所以直线与直线是异面直线,故C错误;
对于D, 均在平面内,连接,则与相交,
所以直线上存在点使,,三点共线,故D正确;
故选:C
例6.(2022·上海·高三专题练习)在空间四边形各边上分别取四点,如果能相交于点,那么( )
A.点必在直线上B.点必在直线BD上
C.点必在平面内D.点必在平面外
【答案】A
【解析】如图所示,
因为EF属于一个面ABC,而GH属于另一个面ADC,且EF、GH相交于点P,
所以点P在两面的交线上,
又AC是两平面的交线,
所以点P必在线AC上.
故选:A.
例7.(2022·全国·高三专题练习)如图,在长方体中,E,F分别是和的中点.证明:E,F,D,B四点共面.
【解析】如图,
连接EF,BD,.
∵EF是的中位线,
∴.
∵与平行且相等,
∴四边形是平行四边形,
∴,∴,
∴E,F,D,B四点共面.
例8.(2022·全国·模拟预测(理))图1是由矩形,和菱形组成的一个平面图形,其中,,.将该图形沿,折起使得与重合,连接,如图2.
证明:图2中C,D,E,G四点共面;
【解析】证明:∵四边形和分别是矩形和菱形,
∴,,
∴,
∴,,,四点共面.
例9.(2022·湖北省仙桃中学模拟预测)如图,等腰梯形中,沿将 折起至与平面BCDE成直二面角得到一四棱锥,为中点,过 作平面 .
请画出平面截四棱锥的截面,写出作法,并求其周长;
【解析】
以E为原点,EB为x轴,ED为y轴,EA为z轴,建立空间坐标系如上图,
平面与线段AB的交点为F,
则有: , ,
设 ,则向量 与向量 共面,
, , ,
设
得: …① ,
又 ,
…② ,
由①②得 ,解得 ,即 ,
, , ,
F点在靠近B点的三分点处;
, ,
, ,
四边形CDMF的周长为 ;
例10.(2022·安徽·马鞍山二中模拟预测(理))四棱锥P-ABCD中,平面PCD⊥平面ABCD,,,,,,,M为PC的中点,.
证明:A,B,M,N四点共面;
【解析】证明:延长CD,BA交于点Q.
因为且,
所以BA=AQ,CD=DQ,
连接PQ,在△PQC中,D,M分别为CQ,PC的中点,
故QM与PD的交点为△PQC的重心,设为G,所以,
因为,所以点G与点N重合,
所以A,B,M,N四点都在平面QBM中,
故A,B,M,N四点共面.
例11.(2022·四川眉山·三模(文))如图,已知在三棱柱中,,,F是线段BC的中点,点O在线段AF上,.D是侧棱中点,.
(1)证明:平面;
(2)F,E,三点在同一条直线上吗?说明理由,求的值.
【解析】(1)连接,并延长交于,连接,
∵,,F是线段BC的中点,
∴,又,
∴是的重心,
∴,又D是侧棱中点,
∴,
∴,又平面,平面,
∴平面;
(2)连接,则,,
∴四点共面,又,
∴,平面,
又平面,
∴平面,
又平面平面,
∴,即三点在一条直线上,
所以
例12.(2022·全国·高三专题练习(文))如图,在正方体中,为正方形的中心,为直线与平面的交点.求证:,,三点共线.
【解析】证明:如图,连接,,
则,
因为,,
所以四边形为平行四边形,
又,平面,
则平面,
因为平面平面,
所以.即,,三点共线.
例13.(2022·陕西·西北工业大学附属中学模拟预测(文))如图,在正四面体A-BCD中,点E,F分别是AB,BC的中点,点G,H分别在CD,AD上,且,.
求证:直线EH,FG必相交于一点,且这个交点在直线BD上;
【解析】因为,,所以,又,所以,故E,F,G,H四点共面,且直线EH,FG必相交于一点,设,因为,平面ABD,所以M∈平面ABD,同理:平面BCD,而平面平面,故平面BCD,即直线EH,FG必相交于一点,且这个交点在直线BD上.
例14.(2022·河南·三模(文))如图,在长方体中,E,F分别是和的中点.
(1)证明:E,F,D,B四点共面.
(2)证明:BE,DF,三线共点.
【解析】(1)如图,
连接EF,BD,.
∵EF是的中位线,
∴.
∵与平行且相等,
∴四边形是平行四边形,
∴,
∴,∴E,F,D,B四点共面.
(2)∵,且,
∴直线BE和DF相交.
延长BE,DF,设它们相交于点P,
∵直线BE,直线平面,
∴平面,
∵直线DF,直线平面,
∴平面,
∵平面平面,
∴,
∴BE,DF,三线共点.
例15.(2022·山东枣庄·一模)已知正方体中,点E,F分别是棱,的中点,过点作出正方体的截面,使得该截面平行于平面.
作出该截面与正方体表面的交线,并说明理由;
(截面:用一个平面去截一个几何体,平面与几何体的表面的交线围成的平面图形.)
【解析】
设分别是棱的中点,顺次连接,则四边形即为所求的截面.
理由如下:因为点分别是棱的中点,故,又,所以,而两平行直线确定一个平面,所以四边形为平面图形.
因为点分别是棱的中点,故,又平面,平面,所以平面.因为,所以,又不共线,所以,
又平面,平面,所以平面,又,平面,平面,
所以平面平面.
【方法技巧与总结】
要证明“点共面”、“线共面”可先由部分直线活点确定一个平面,再证其余直线或点也在该平面内(即纳入法);证明“点共线”可将线看作两个平面的交线,只要证明这些点都是这两个平面的公共点,根据公理3可知这些点在交线上,因此共线,证明 “线共点”问题是证明三条或三条以上直线交于一点,思路是:先证明两条直线交于一点,再证明交点在第三条直线上.
题型二:截面问题
例16.(2022·上海黄浦·二模)如图,已知、、分别是正方体的棱、和的中点,由点、、确定的平面截该正方体所得截面为( ).
A.三角形
B.四边形
C.五边形
D.六边形
【答案】D
【解析】如图,分别取的中点、、,连接,
由正方体性质,所以平面,且,又交于同一点,所以平面,所以点、、确定的平面即为六边形
故选:D.
例17.(2022·江西萍乡·三模(文))正方体ABCD﹣A1B1C1D1中,E是棱DD1的中点,F在侧面上运动,且满足平面.以下命题中,正确的个数为( )
①侧面上存在点,使得;
②直线与直线所成角可能为30°;
③设正方体棱长为1,则过点E,F,A的平面截正方体所得的截面面积最大为.
A.0B.1C.2D.3
【答案】B
【解析】分别取的中点,连接
由,可得四边形为平行四边形,
则,又,,
则平面平面,
则当点落在线段上时,平面,则平面
即满足题意的点F在侧面上的轨迹为线段
①取中点P,连接,
△中,,,则
又,则,即当F为中点时,有.判断正确;
②当点F在线段上运动变化到端点K或H时,
直线与直线所成角取得最大值,
此时直线与直线所成角为(或)
又,
则.则直线与直线所成角不可能为30°.判断错误;
③设正方体棱长为1,当F为与HK交点时,
过点E,F,A的平面交于的中点M,连接
过点E,F,A的平面截正方体所得截面为菱形
又菱形对角线,
则截面的面积为.判断错误.
故选:B
例18.(2022·福建省厦门集美中学模拟预测)在正方体中,棱长为3,E为棱上靠近的三等分点,则平面截正方体的截面面积为( )
A.B.C.D.
【答案】C
【解析】延长交于点,连接交于点,如图,
在正方体中,面面,
面面,面面
,又
四边形是梯形,且为平面截正方体的截面.
又,在等腰梯形中,过作,
.故选:C.
例19.(2022·山西·模拟预测(理))如图,长方体中,,,点为线段的中点,点为棱上的动点(包括端点),平面截长方体的截面为,则( )
A.截面可能为六边形
B.存在点,使得截面
C.若截面为平行四边形,则该截面面积的最大值为
D.当与重合时,截面将长方体分成体积比为的两部分
【答案】C
【解析】对于A,截面可能为四边形或五边形,不能是六边形,A错误;
对于B,若存在点,使得截面,则,则为中点,
此时与不垂直,不存在点,使得截面,B错误;
对于C,当截面为平行四边形时,在平面内过点作的平行线,交于,
过点作的垂线,垂足为,连接,则平面,
斜线在平面的射影为,则;
设,,,,
截面面积为,
当时,,C正确;
对于D,当重合时,截面为梯形;取中点,连接,延长交于点,
,,
棱台的体积,又长方体体积,
剩余部分的体积,,D错误.
故选:C.
例20.(2022·云南曲靖·二模(文))正方体的棱长为1,E、F、G分别为BC,,的中点,有下述四个结论,其中正确的结论是( )
①点C与点B到平面AEF的距离相等; ②直线与平面AEF平行;
③平面AEF截正方体所得的截面面积为; ④直线与直线EF所成的角的余弦值为.
A.①④B.②③C.①②③D.①②③④
【答案】C
【解析】对于①:假设C与B到平面AEF的距离相等,即平面AEF将BC平分,则平面AEF必过BC的中点.由E是BC的中点,所以C与B到平面AEF的距离相等.故①正确
对于②:如图所示.
取的中点Q,连接、、QE.
因为,且,所以四边形为平行四边形,所以∥AE.
因为面AEF,面AEF,所以面AEF.同理可证:面AEF.
因为,面,面,所以平面∥平面AEF.
又因为平面,所以∥平面AEF.故②正确;
对于③:连接,延长,AE交于点S.
因为E,F分别为BC,C1C的中点,所以EF∥AD1,所以A、E、F、D1四点共面,所以截面即为梯形AEFD1.
因为CF=CE,所以,即,所以FS=ES又D1F=AE,所以即,,
所以等腰△的高,梯形的高为,所以梯形的面积为.故③正确
对于④:因为,所以直线与直线EF所成的角即为所求.在三角形中,,由余弦定理得, .
所以直线与直线EF所成的角的余弦值为.故④错误.
故选:C
例21.(2022·全国·高三专题练习)已知长方体中,,M为的中点,N为的中点,过的平面与DM,都平行,则平面截长方体所得截面的面积为( )
A.B.C.D.
【答案】A
【解析】过作交延长线于,则,若为中点,连接,
而M为的中点,在长方体中,而且面,
由面,则面,由面,则面,
所以面即为平面,延长交于,
易知:为中点,则且,又且,
故为平行四边形,则且,故共面,
连接,即面为平面截长方体所得截面,
延长分别交于一点,而在中都为中位线,
由,,则,故交于同一点,
易知:△为等腰三角形且,,则,可得,又.
故选:A
例22.(2022·全国·高三专题练习(理))如图,在正方体ABCD—中,,点E为AB中点,点F为BC中点,则过点A与,都平行的平面α被正方体ABCD—截得的截面面积为( )
A.B.C.D.
【答案】D
【解析】取中点G,中点H,则△AGH就是平面a被正方体ABCD—截得的截面,其中,,GH边上的高为,所以△AGH的面积.
故选:D
例23.(2022·全国·高三专题练习(理))已知正方体的棱长为4,E,F分别是棱,BC的中点,则平面截该正方体所得的截面图形周长为( )
A.6B.10C.D.
【答案】D
【解析】取的中点,连接,则,取的中点,连接,则
所以, 则直线平面
延长交于,连接交于点,连接,则为的中点.
则平面截该正方体所得的截面图形为
由条件可得,则, 则
,
取 的中点,连接,则,所以
所以,则
则
所以截面图形周长为
故选:D
例24.(2022·贵州·模拟预测(理))在正三棱柱中,,,分别在上,且,则过三点的平面截此棱柱所得截面的面积为( )
A.B. C.D.
【答案】C【解析】解:连接,易知,
过三点的截面的面积即等腰梯形的面积.
因为正三棱柱中,,
所以,,
所以,等腰梯形的面积为.
故选:C
例25.(2022·河南·西南大学附中高三期中(文))如图,在直四棱柱中,,,,,点、分别为棱、的中点,则平面与直四棱柱各侧面矩形的交线所围成的图形的面积为( )
A.B.
C.D.
【答案】B
【解析】如图,因为在直四棱柱中,,所以平面平面,设平面线段,连接,又因为平面平面,所以,延长,交的延长线于点,则,连接,,则平面平面,易知四边形为直角梯形,且.
如图,再将直四棱柱补成一个长方体,
由图及题中数据可得,,,
所以,所以,
故交线围成的图形的面积为.
故选:.
例26.(2022·四川省内江市第六中学模拟预测(理))在棱长为1的正方体中,M为底面ABCD的中心,Q是棱上一点,且,,N为线段AQ的中点,给出下列命题:
①与共面;
②三棱锥的体积跟的取值无关;
③当时,;
④当时,过A,Q,M三点的平面截正方体所得截面的周长为.
其中正确的有___________(填写序号).
【答案】①②④
【解析】
在中,为的中点,,与共面,①正确;
,到平面的距离为定值,且的面积为定值,三棱锥的体积跟的取值无关,②正确;
时,可得,则,所以不成立,③错误;
时,过三点的正方体的截面是等腰梯形,所以平面截正方体所截得的周长为,④正确.
故答案为:①②④.
例27.(2022·全国·高三专题练习(理))正方体的棱长为2.动点P在对角线上.过点P作垂直于的平面.记平面截正方体得到的截面多边形(含三角形)的周长为y=f(x),设BP=x,.下列说法中,正确的编号为 _____.
①截面多边形可能为四边形;
②函数f(x)的图象关于x=对称;
③当x=时,三棱锥P﹣ABC的外接球的表面积为9π.
【答案】②③
【解析】连接AB′,AC,A′D,DC′,分别以DA,DD′为x,y,建立如下图所示的空间直角坐标系:
∴,,
,
∴,,
所以D′B⊥AC,D′B⊥AB′,又,所以D′B⊥面AB′C,
同理可证:D′B⊥面A′C′D,所以面A′C′D∥面AB′C,如下图所示,
夹在面A′C′D和面AB′C之间并且与这两个平面平行的截面为六边形,
故截面只能为三角形和六边形,故①错误;
由正方体的对称性,当在中点处时,可得函数的图像关于对称,故②正确;
当时,此时点P在线段BD1的中点,连接AC,如图,
则,则,
所以PH⊥AC,同理可证:PH⊥BD,BD,AC⊂面ABCD,所以PH⊥面ABCD,
取PH的中点为,,则三棱锥P﹣ABC的外接球的球心为O,半径为,
则三棱锥P﹣ABC的外接球的表面积为,故③正确.
故答案为:②③.
例28.(2022·上海静安·模拟预测)正方体的棱长为1,、分别为、的中点,则平面截正方体所得的截面面积为____________.【答案】
【解析】如图,连接 则,可得等腰梯形为平面截正方体所得的截面图形,
由正方体的棱长为1,得,,,则到的距离为,
∴,
故答案为:.
例29.(2022·全国·高三专题练习)正方体的棱长为2,E是棱的中点,则平面截该正方体所得的截面面积为( )
A.5B.C.D.
【答案】D
【解析】如图所示,设为的中点,连接,设为的中点,连接,
由且,得是平行四边形,则且,又且,得且,则共面,
故平面截该正方体所得的截面为.
又正方体的棱长为2,,,,,
故的面积为.
故选:D.
例30.(多选题)(2022·湖北·模拟预测)棱长为1的正方体中,P、Q分别在棱BC、上,,,,且,过A、P、Q三点的平面截正方体得到截面多边形,则( )
A.时,截面一定为等腰梯形B.时,截面一定为矩形且面积最大值为
C.存在x,y使截面为六边形D.存在x,y使与截面平行
【答案】BD
【解析】对A,时,截面为矩形,故A错;
对B,当时,点与点重合,设过A、P、Q三点的平面交于,则因为平面平面,故,且,此时截面为矩形,当点与点重合时面积最大,此时截面积,B正确;
对C,截面只能为四边形、五边形,故C错;
对D,当,时,延长交延长线于,画出截面如图所示.此时因为,,故,则.由面面平行的截面性质可得,,故,此时,故且,故平行四边形,故,根据线面平行的判定可知与截面平行,故D正确.
故选:BD
例31.(多选题)(2022·河北衡水·高三阶段练习)已知为正方体底面的中心,为棱上动点,,为的中点,则( )
A.平面平面
B.过三点的正方体的截面一定为等腰梯形
C.与为异面直线
D.与垂直
【答案】AB
【解析】
连接,易知平面.又平面,所以平面平面,即平面平面,所以A选项正确;
因为,连接,过点作交于点,连接.因为,
所以.又,
且根据图形对称性得,
所以截面必为等腰梯形,所以B选项正确;
因为平面平面,
所以与共面,所以C选项错误;
以的正方向分别为轴建立空间直角坐标系,
设正方体的边长为1,则,
由题设点,则,.又,
所以,则,又,
所以,
因为为的中点,,,
所以,
若,则,整理得.
因为,令,,无解,
故与不垂直,所以D选项错误,
故选:AB.
例32.(2022·全国·高三专题练习)正方体的棱长为4,,,用经过,,三点的平面截该正方体,则所截得的截面面积为( )
A.B.C.D.
【答案】D
【解析】解:如图所示:
延长交于点,
则,即为中点,
连接,取中点,连接,
则,
,,,四点共面,
,,,
截面如图所示:
在中,边上的高,
记边上的高为,
则,
,
则所截得的截面面积为:.
故选:D.
【方法技巧与总结】
截面问题是平面基本性质的具体应用,先由确定平面的条件确定平面,然后做出该截面,并确定该截面的形状.
题型三:异面直线的判定
例33.(多选题)(2022·重庆·三模)如图,在正方体中,为正方形的中心,当点在线段上(不包含端点)运动时,下列直线中一定与直线异面的是( )
A.B.C.D.
【答案】BCD
【解析】对于A,当为的中点时,,故A不正确;
对于B,因为平面,平面,,平面,所以直线与直线一定 是异面直线,故B正确;
对于C,因为平面,平面,,平面,所以直线与直线一定 是异面直线,故C正确;
对于D,因为平面,平面,,平面,所以直线与直线一定 是异面直线,故C正确;
故选:BCD
例34.(2022·陕西·西北工业大学附属中学二模(理))如图,在长方体中,,M、N分别是、的中点.则直线与是( )
A.相互垂直的相交直线
B.相互垂直的异面直线
C.相互不垂直的异面直线
D.夹角为60°的异面直线
【答案】B
【解析】设,连接,
因为平面,平面,,
故直线与异面直线.
在矩形中,因为为所在棱的中点,故,
而,故,
故四边形为平行四边形,故,所以或其补角为异面直线与所成的角,
在中,,
故,故,
故选:B
例35.(2022·新疆·二模(理))设点为正方形的中心,为平面外一点,为等腰直角三角形,且,若是线段的中点,则( )
A.,且直线、是相交直线
B.,且直线、是相交直线
C.,且直线、是异面直线
D.,且直线、是异面直线
【答案】B
【解析】连接,如下图所示:
由题意,,,,则,
所以,,
因为、分别为、的中点,则,
因为,故四边形是等腰梯形,
所以,,且直线、是相交直线.
故选:B.
例36.(2022·全国·高三专题练习)已知直线a、b、l和平面、,,,,且.对于以下命题,下列判断正确的是( )
①若a、b异面,则a、b至少有一个与l相交;
②若a、b垂直,则a、b至少有一个与l垂直.
A.①是真命题,②是假命题B.①是假命题,②是真命题
C.①是假命题,②是假命题D.①是真命题,②是真命题
【答案】D【解析】对于①:倘若a、b都不与交线相交则只有一种可能即a、b均平行于交线,所以当a、b异面时,必有一条直线与交线相交;
对于②:根据面面垂直的性质定理,若a、b垂直,则至少有,或者,故a、b中至少有一条线垂直于交线.
故选:D
例37.(2022·四川·射洪中学模拟预测(文))“直线与直线没有公共点”是“”的( )
A.充分不必要条件B.必要不充分条件
C.充分必要条件D.既不充分也不必要条件
【答案】B
【解析】直线与直线没有公共点时,它们可以平行,也可能是异面直线,故“直线与直线没有公共点”是“”的必要不充分条件,
故选:B
例38.(2022·全国·高三专题练习)学校手工课上同学们分组研究正方体的表面展开图.某小组得到了如图所示表面展开图,则在正方体中,、、、这四条线段所在的直线中,异面直线有( )
A.对B.对C.对D.对
【答案】B
【解析】作出正方体的图形如下图所示:
则与、与、与是异面直线,共对.
故选:B.
例39.(2022·全国·高三专题练习)如图,在正方体中,E,F分别为CC1,D1C1的中点,则下列直线中与直线相交的是( )
A.直线 B.直线 C.直线 D.直线
【答案】A
【解析】连接,则,
由,可得四边形为平行四边形,
∴,,
所以,即四边形为梯形,
故直线与直线相交,
直线与直线为异面直线,直线与直线为异面直线,直线与直线为异面直线.
故选:A.
例40.(2022·福建福州·三模)在底面半径为1的圆柱中,过旋转轴作圆柱的轴截面,其中母线,是的中点,是的中点,则( )
A.,与是共面直线B.,与是共面直线
C.,与是异而直线D.,与是异面直线
【答案】D【解析】解:由题意,圆柱的轴截面为边长为2的正方形,
是的中点,是的中点,
所以平面ABC,与平面ABC相交,且与AC无交点,
所以与是异面直线;
又,所以.
故选:D.
例41.(2022·上海·高三专题练习)正方体上点P,Q,R,S是其所在棱的中点,则直线PQ与RS异面的图形是( )
A.B.
C.D.
【答案】B
【解析】对于A:如图示 :
在正方体中,连结,则.
因为点P,Q,R,S是其所在棱的中点,由三角形的中位线定理可得:.
由平行公理可得:.故直线PQ与RS共面.故A错误;
对于B:由异面直线的判定定理可以判断直线PQ与RS异面.故B正确;
对于C:如图示 :
在正方体中,连结.则.
因为点P,Q,R,S是其所在棱的中点,
所以且,所以四边形为平行四边形,所以.
由三角形的中位线定理可得:.
由平行公理可得:.故直线PQ与RS共面.故C错误;
对于D:如图示 :
在正方体中,连结.则.
因为且,所以四边形为平行四边形,所以.
因为点P,Q,R,S是其所在棱的中点,由三角形的中位线定理可得:.
由平行公理可得:.故直线PQ与RS共面.故D错误;
故选:B【方法技巧与总结】
判定空间两条直线是异面直线的方法如下:
(1)直接法:平面外一点A与平面内一点B的连线和平面内不经过B点的直线是异面直线.
(2)间接法:平面两条不可能共面(平行,相交)从而得到两线异面.
题型四:平面的基本性质
例42.(2022·浙江·高三专题练习)如图所示,点,线,面之间的数学符号语言关系为( )
A.,B.,C.,D.,
【答案】B
【解析】由图可知:,
故选:B
例43.(2022·河南·濮阳市华龙区高级中学高三开学考试(文))下列命题中正确的是( )
A.过三点确定一个平面B.四边形是平面图形
C.三条直线两两相交则确定一个平面D.两个相交平面把空间分成四个区域
【答案】D
【解析】选项A:过不共线的三点有且只有一个平面,故选项A错误;
选项B:四边形可能是平面图形也可能是空间图形,故选项B错误;
选项C:三条直线两两相交可能确定一个平面也可能确定三个平面,故选项C错误;
选项D:平面是无限延展的,两个相交平面把空间分成四个区域,故选项D正确.
故选:D.
例44.(2022·江苏省滨海中学模拟预测)空间中个平面可以把空间最多分成的部分的个数为( )
A.B.C.D.
【答案】A
【解析】首先:研究条直线最多可将平面分割成多少个部分?(这条直线中,任两条不平行,任三条不交于同一点),设条直线最多,可将平面分割成个部分,那么当时,易知平面最多可被分为个部分,当时,设条直线条直线将平面分成了个部分,接着当添加上第条直线时,这条直线与前条直线相交有个交点,这的交点将第条直线分割成段,而每一段将它所在的区域一分为二,从而增加了个K 区域,故得递推关系式,即,显然当时,,当时,我们得到个式子:,,,,,将这个式子相加,得,即条直线最多可将平面分割成个部分。我们来归纳一下解决这个问题的思路:从简单清新入手确定与的递推关系,最后得出结论。
现在,我们回到原问题,用刚才的思路来解决空间的问题,设个平面将空间分成个部分,再添加上第个平面,这个平面与前个平面相交有条交线,这条交线,任意三条不共点,任意两条不平行,因此第个平面就被这第条直线分割成个部分。
而这个部分内平面中的每一个都把它所通过的那部分空间分割成两个较小的空间,所以,添加上这第个平面后,就把原有的空间数增加了个部分,由此的递推关系式:,即,当时,我们得到个式子:,,,,,将这和式子相加,得,所以,
所以:个平面最多可将平面分割成个部分,当时,空间内个平面最多可将空间分成个部分,
故选:A.
例45.(2022·上海·高三专题练习)空间中三个平面最多可以将空间分为________部分.
【答案】8
【解析】如图所示,空间中三个平面最多可以将空间分为8部分.
故答案为:8.
例46.(2022·上海·高三专题练习)空间两个平面最多将空间分成___________部分.(填数字)
【答案】4
【解析】当两个平面相交时,可讲空间分成最多的部分,分成4部分.
故答案为:4.
例47.(2022·安徽·六安市裕安区新安中学高三阶段练习(理))设有下列四个命题:
①若点直线a,点平面,则直线平面;②过空间中任意三点有且仅有一个平面;
③若空间两条直线不相交,则这两条直线平行;
④两两相交且不过同一点的三条直线必在同一平面内
则上述命题中正确的序号是__________.
【答案】④
【解析】对于①若点直线a,点平面,则直线平面,是错误的,
因为直线直线和平面可以相交于点;
对于②过空间中任意三点有且仅有一个平面是错误的,
因为当三点共线的时候,能确定无数平面;
对于③若空间两条直线不相交,则这两条直线平行;是错误的,
因为两条直线还可以是异面的关系;
对于④两两相交且不过同一点的三条直线必在同一平面内,是正确的;
直线两两相交,可知能确定三个不共线的点,
由课本定理知三个不共线的点可以确定唯一一个平面;
故答案为:④
例48.(2022·全国·高三专题练习)如图所示,用符号语言可表述为( )
A.,,B.,,
C.,,,D.,,,
【答案】A
【解析】由图形可知,,,或表示为,.
即A正确.
故选:A
例49.(2022·全国·高三专题练习)下列命题正确的个数是( )
两两相交的三条直线可确定一个平面
两个平面与第三个平面所成的角都相等,则这两个平面一定平行
过平面外一点的直线与这个平面只能相交或平行
和两条异面直线都相交的两条直线一定是异面直线
A.B.C.D.
【答案】D【解析】对于,两两相交的三条直线可确定一个平面或三个平面,故错误;
对于,两个平面与第三个平面所成的角都相等,则这两个平面平行或相交,故错误;
对于,过平面外一点的直线一定在平面外,且直线与这个平面相交或平行,故正确;
对于,和两条异面直线都相交的两条直线是异面直线或相交直线,故错误.
正确的命题只有一个.
故选:D
题型五:等角定理
例50.(2022·全国·高三专题练习(理))过正方形的顶点作直线,使得与直线,所成的角均为,则这样的直线的条数为( )
A.1B.2C.3D.4
【答案】C
【解析】
由将问题转化为过点A在空间作直线l,使得与直线,所成的角均为,1条在平面内,2条在平面外.
【详解】
因为,所以作直线,使得与直线,所成的角均为,即过点A在空间作直线l,使得与直线,所成的角均为.
因为,的外角平分线与所成的角相等,均为,所以在平面内有一条满足要求.
因为的角平分线与所成的角相等均为,将角平分线绕点D向上转动到与面垂直的过程中,存在两条直线与直线所成的角都等于.
故符合条件的直线有3条.
故选:C
例51.(2022·全国·高三专题练习)已知是两两不同的三条直线,下列说法正确的是
A.若直线异面,异面,则异面B.若直线相交,异面,则相交
C.若,则与所成的角相等
D.若,则
【答案】C
【解析】若直线异面,异面,则相交、平行或异面;若相交,相交,则相交、平行或异面;若,则相交、平行或异面;由异面直线所成的角的定义知C正确.
例52.(2022·全国·高三专题练习)平面过正方体ABCD—A1B1C1D1的顶点A,,,则m,n所成角的正切值为
A.B.C.D.
【答案】A
【解析】如图,由正方体的性质可知为等边三角形,
,,,
由面面平行的性质,可得,,
m,n所成角与相等,即m,n所成角为,
则m,n所成角的正切值为.
故选A.
例53.(2022·甘肃·嘉峪关市第一中学三模(文))空间两个角α,β的两边分别对应平行,且α=60°,则β为( )
A.60°B.120°C.30°D.60°或120°
【答案】D
【解析】
【详解】
试题分析:根据等角定理,两个角的两边分别对应平行,则两个角相等或互补,所以为或,故选D.考点:等角定理
例54.(2022·全国·高三课时练习)已知二面角的大小为,为空间中任意一点,则过点且与平面和平面所成的角都是的直线的条数为
A.2B.3C.4D.5
【答案】B
【解析】
【详解】
设是度数为的二面角的一个平面角,的平分线,当过P的直线与平行时,满足条件,第二条作与在同一平面内且与垂直的直线FC,此时FC与直线FA和直线FB所成角都为65度,将FC向外旋转,所成角递减到与棱重合时是0度,在重合之前必有一条与两面都成25度的直线,第三条:向内旋转得到, 过P的直线与它们分别平行,所以满足条件共有3条.
例55.(2022·上海·高三专题练习)设和的两边分别平行,若,则的大小为___________.
【答案】45°或135°
【解析】根据等角定理:一个角的两边平行于另外一个角的两边,则这两个角相等或互补.
故答案为:45°或135°.
例56.(2022·重庆巴蜀中学高三阶段练习)空间四边形的对角线互相垂直且相等,顺次连接这个四边形各边中点,所组成的四边形是_________.
【答案】正方形
【解析】解:连接、,
、、、分别为各边的中点,
,,,,
,,
四边形是平行四边形,
,且,
,且,
四边形是正方形;
故答案为:正方形.
【方法技巧与总结】
空间中如果两个角的两边分别对应平行,那么这两个角相等或互补.
【过关测试】
一、单选题
1.(2022·上海·模拟预测)如图正方体中,分别为棱的中点,连接.空间任意两点,若线段上不存在点在线段上,则称两点可视,则下列选项中与点可视的为( )
A.点PB.点BC.点RD.点Q
【答案】D
【解析】如图连接,
因为分别为的中点,
所以, ∥,
所以四边形为平行四边形,
所以∥,
因为∥,
所以∥,
所以四点共面,所以与相交,所以点与点不可视,所以排除A,
因为∥,
所以共面,
所以由图可知与相交,与相交,
所以点,点都与点不可视,所以排除BC,
故选:D
2.(2022·四川·石室中学模拟预测(理))如图是一个几何体的平面展开图,其中四边形ABCD为正方形,E,F分别为PA,PD的中点,在此几何体中,给出下面四个结论:
①直线BE与直线CF异面;
②直线BE与直线AF异面;
③直线EF平面PBC;
④平面BCE⊥平面PAD.
其中正确结论的个数是( )
A.1B.2C.3D.4
【答案】B
【解析】画出该几何体,如图所示,①因为E,F分别是PA,PD的中点,所以EFAD,所以EFBC,直线BE与直线CF是共面直线,故①不正确;
②直线BE与直线AF满足异面直线的定义,故②正确;③由E,F分别是PA,PD的中点,可知EFAD,所以EFBC,因为EF平面PBC,BC平面PBC,所以直线EF平面PBC,故③正确;
④因为BE与PA的关系不能确定,所以不能判定平面BCE⊥平面PAD,故④不正确.
所以正确结论的个数是2.
故选:B
3.(2022·山西大同·高三阶段练习)如图,在四棱柱中,,,,,M,N分别是棱和的中点,则下列说法中不正确的是( )
A.四点共面B.与共面
C.平面D.平面
【答案】B
【解析】连接MN,则因为,M,N分别是棱和的中点,
所以,
因为,且,所以四边形是平行四边形,
所以,
所以,
所以四点共面,A说法正确;
因为,,,
所以平面,C正确;
连接,因为,,
所以是等边三角形,
所以,
因为平面,平面,
所以,
因为,所以平面,D说法正确;
若与共面,则共面,故在平面中,
这与题设矛盾,B说法错误
故选:B
4.(2022·上海长宁·二模)如图,已知分别是正方体所在棱的中点,则下列直线中与直线相交的是( ).
A.直线 B.直线
C.直线 D.直线.
【答案】A
【解析】如图,易知,所以,且,所以为梯形,故与EF相交,A正确;
因为,所以,故B错误;
因为平面CDH平面EFNL,平面CDH,平面EFNL,
所以直线CD与直线EF无公共点,故C错误;
因为平面ADF,平面,故AD与EF异面,D错误.
故选:A
5.(2022·河南安阳·三模(文))以三棱柱的任意三个顶点为顶点作三角形,从中任选两个三角形,则这两个三角形共面的情况有( )
A.6种B.12种C.18种D.30种
【答案】C
【解析】两个三角形共面,则这两个三角形必须在同一个侧面中,每个侧面有4个顶点,可以作4个三角形,任选两个三角形有种选法,三个侧面则可以选出对共面的三角形.
故选:C.
6.(2022·全国·高三专题练习)在长方体中,点,分别是棱,的中点,点为对角线,的交点,若平面平面,,且,则实数( )
A.B.C.D.
【答案】B
【解析】延长交的延长线于,连接交于,
∵平面,平面,平面平面,
∴,故直线即为直线,
取的中点,连接,又点,分别是棱,的中点,
∴,
∴,,
∴,即.
故选:B.
7.(2022·全国·高三专题练习)如果直线平面,,那么过点P且平行于直线a的直线( )
A.只有一条,不在平面内B.有无数条,不一定在平面内
C.只有一条,且在平面内D.有无数条,一定在平面内
【答案】C
【解析】过与作一平面,由于
故可设平面与平面的交线为,且 ,
由平面的公理2可知两平面的交线b是唯一的,
因为直线平面,所以,
即过点P和已知直线a平行的直线有且只有一条,且在平面内
故选:.
8.(2022·贵州贵阳·模拟预测(理))已知正方形ABCD中E为AB中点,H为AD中点,F,G分别为BC,CD上的点,,,将沿着BD折起得到空间四边形,则在翻折过程中,以下说法正确的是( ).
A.B.EF与GH相交C.EF与GH异面D.EH与FG异面
【答案】B
【解析】由,,则且
由E为AB中点,H为AD中点,则且
所以且,则四边形为梯形.
梯形的两腰延长必交于一点
所以相交, EH与FG平行
故选项A,C,D不正确,选项B正确.
故选:B
9.(2022·全国·高三专题练习(理))如图,在棱长为4的正方体,中,,分别为棱,的中点,过,,三点作正方体的截面,则以点为顶点,以该截面为底面的棱锥的体积为( )
A.B.8C.D.
【答案】B【解析】
延长交于点,连接交于,则平面为所求截面,
故,
故选:B.
10.(2022·全国·高三专题练习)已知长方体中,,点在线段上,平面过线段的中点以及点、,现有如下说法:
(1),使得;
(2)若,则平面截长方体所得截面为平行四边形;
(3)若,,则平面截长方体所得截面的面积为
以上说法正确的个数为( )
A.B.C.D.
【答案】D
【解析】(1)以点为坐标原点,、、所在直线分别为、、轴建立如下图所示的空间直角坐标系,
设,则、、,
,,
若,则,解得,
(1)正确;
对于(2),在棱找点,由面面平行的性质可知,设点,
,,
因为,可设,则,则,则,
当时,,此时点在棱上,且有,
故四边形为平行四边形,(2)正确;
对于(3),设截面交棱于点,连接、,
因为平面平面,平面平面,平面平面,所以,,
由图可知,,则,故,
所以,点为的中点,则、、、,
可求得,,,,
取的中点,连接,则,且,
,
,故,故,
所以,截面面积为,(3)正确.
故选:D.11.(2022·全国·高三专题练习)用平面截棱长为1的正方体,所得的截面的周长记为,则当平面经过正方体的某条体对角线时,的最小值为( )
A.B.C.D.
【答案】D
【解析】解:假设截面α过体对角线BD1,(过其他体对角线结论一样)
如图所示,
因为一平面与两平行平面相交,交线平行,
∴,且,
故四边形为平行四边形,
∴,
设,则,
∴,
记
其几何意义可以看成x轴上的点,其中到定点和的距离之和,如图示:
显然,当M经过点时,P、M、Q三点共线,距离之和最小,此时
最小,.
所以
故选:D.
二、多选题
12.(2022·广东惠州·高三阶段练习)如图,在棱长为2的正方体中,M,N,P分别是,,的中点,则( )
A.M,N,B,四点共面
B.异面直线与MN所成角的余弦值为
C.平面BMN截正方体所得截面为等腰梯形
D.三棱锥的体积为
【答案】BCD
【解析】对于A,易知MN与为异面直线,所以M,N,B,不可能四点共面,故A错误;
对于B,连接,CP,易得,所以为异面直线与MN所成角,设,则,
所以,
所以异面直线与MN所成角的余弦值为,故B正确;
对于C,连接,,易得,
所以平面BMN截正方体所得截面为梯形,故C正确;
对于D,易得,因为平面MNB,平面MNB,
所以平面MNB,
所以,故D正确.
故选:BCD
13.(2022·全国·模拟预测)如图,在正方体中,,分别为,的中点,则( )
A.,,三条直线不可能交于一点,平面平面
B.,,三条直线一定交于一点,平面平面
C.直线与直线异面,平面平面
D.直线与直线相交,平面平面【答案】BC
【解析】在正方体中,平面,
则.又,,所以平面,
又平面,所以平面平面.
因为,分别为,的中点,所以,
,,,
,,所以多面体为三棱台,
所以,,三条直线一定交于一点,故A错误,B正确;
由题意知与相交,所以与异面,
因为平面,平面,
所以平面平面,又平面与平面不平行,
所以平面与平面不垂直,故C正确,D错误.
故选:BC.
14.(2022·湖南·长郡中学高三阶段练习)如图,E,F,G,H分别是空间四边形ABCD各边上的点(不与各边的端点重合),且AE:EB=AH:HD=m,CF:FB=CG:GD=n,AC⊥BD,AC=4,BD=6.则下列结论正确的是( )
A.E,F,G,H一定共面
B.若直线EF与GH有交点,则交点一定在直线AC上
C.AC∥平面EFGH
D.当m=n时,四边形EFGH的面积有最大值6
【答案】ABD
【解析】因为,则,又,则.
所以,即四点共面,A正确;
因为,所以,同理.
当时又,此时四边形EFGH为梯形,即直线EF与GH有交点,
交点在面ABC内,又在面ADC内,而面面,所以直线EF与GH的交点在直线AC上,B正确,C错误;
因为及得:,四边形EPGH为平行四边形,
又,所以,故平行四边形EFGH为矩形.
设,因为,所以,而,
所以,
所以,则矩形EFGH的面积,可得,D正确.
故选:ABD
15.(2022·全国·模拟预测)在正方体中,下列说法正确的是( )
A.若,,分别为,,的中点,则与平面平行
B.若平面,正方体的棱长为2,则截此正方体所得截面的面积最大值为
C.点在线段上运动,则三棱锥的体积不变
D.是的中点,直线交平面于点,则,,三点共线
【答案】ACD
【解析】解:对于选项A,连接,则,连接,,,,,四点共面,且,
∴平面,故选项A正确;
对于选项B,如图截得正六边形,截面面积最大,,,
,∴截面面积,故选项B错误;
对于选项C,.∵点到平面的距离不变,且的面积不变,∴三棱锥的体积不变,故选项C正确;
对于选项D,连接,.∵,∴,,,四点共面,∴平面.
∵,∴平面.又平面,∴在平面与平面的交线上.同理可得在平面与平面的交线上,∴,,三点共线,故选项D正确.
故选:ACD.
三、填空题
16.(2022·全国·高三专题练习(文))如图,平面平面,所在的平面与,分别交于和,若,,,则______.
【答案】
【解析】由题意,平面平面,所在的平面与,分别交于和,
根据面面平行的性质,可得,所以,
因为,,,所以.故答案为:.
17.(2022·浙江·高三专题练习)如图,在边长为的正方体中,、分别为棱、的中点,则平面截该正方体所得截面的面积为__________.
【答案】
【解析】连接、、,如下图所示:
在正方体中,且,故四边形为平行四边形,
所以,,
、分别为、的中点,则且,,
因为平面平面,平面平面,设平面平面,则,
因为为平面与平面的一个公共点,且,,故直线与直线重合,
且,故梯形为截面截正方体所得截面,
过点、在平面内作,,垂足点分别为、,
因为,同理可得,则梯形为等腰梯形,
因为,,,则,
所以,,在平面内,,,,则,故四边形为矩形,
所以,,则,,
因此,截面面积为.
故答案为:.
18.(2022·全国·高三专题练习(理))下列说法正确的是______.
①平面的厚度是;
②经过一条直线和一个点确定一个平面;
③两两相交且不共点的三条直线确定一个平面;
④经过三点确定一个平面.
【答案】③
【解析】对于①,由于平面是可以无限延伸的,故①说法错误.对于②,这个必须在直线外,故②判断错误.对于③,由于三个交点各不相同,根据公理2可知,③说法正确.对于④,这三个点必须不在同一条直线上,故④判断错误.故本小题答案为:③.
19.(2022·上海·高三专题练习)空间不共线的四点,可能确定___________个平面.
【答案】或
【解析】
【详解】
空间四点中,任意三点都不共线时,可确定个平面,当四点共面时,可确定个平面,故空间不共线四点,可确定个或个平面.
20.(2022·全国·高三专题练习)已知正方体的棱长为,点分别为棱的中点,则下列结论中正确的序号是___________.
①过三点作正方体的截面,所得截面为正六边形;
②平面;
③平面;④四面体的体积等于
【答案】①③
【解析】延长,分别交的延长线交于,连接交于,设与的延长线交于,连接交于,交于,连接,则截面六边形为正六边形,故①正确;
与相交,故与平面相交,故②错误;
因为正方体中,平面,所以,因为,,所以平面,所以,同理可得,因为,所以平面,故③正确;
四面体的体积等于正方体的体积减去四个正三棱锥的体积,即为,故④错误.
故答案为:①③.
21.(2022·黑龙江·哈尔滨三中高三阶段练习(理))已知正方体的长为2,直线平面,下列有关平面截此正方体所得截面的结论中,说法正确的序号为______.
①截面形状一定是等边三角形:
②截面形状可能为五边形;
③截面面积的最大值为,最小值为;
④存在唯一截面,使得正方体的体积被分成相等的两部分.
【答案】④
【解析】如图可知,截面形状可以是等边三角形、六边形、正六边形,
∴①②明显错误;
截面面积的最小值可以趋向于零,故③错误;
当截面为正六边形时,截面过正方体的中心,此时正方体的体积被分成相等的两部分.
故④正确.
故答案为:④
22.(2022·全国·高三专题练习)在平行六面体的所有棱中,既与共面,又与共面的棱的条数为___________.
【答案】5
【解析】解:如图,满足条件的有,,,,,
故答案为:5.
23.(2022·上海·高三专题练习)已知,,则与的位置关系是__________.
【答案】平行或异面或相交或重合
【解析】由题设可得如下四种情况:
∴与的位置关系是平行、异面、相交、重合都有可能.
故答案为:平行或异面或相交或重合
相关试卷
这是一份最新高考数学二轮复习讲义【讲通练透】 专题30 直线、平面平行的判定与性质,文件包含专题30直线平面平行的判定与性质教师版docx、专题30直线平面平行的判定与性质学生版docx等2份试卷配套教学资源,其中试卷共88页, 欢迎下载使用。
这是一份最新高考数学二轮复习讲义【讲通练透】 专题27 数列求和,文件包含专题27数列求和教师版docx、专题27数列求和学生版docx等2份试卷配套教学资源,其中试卷共85页, 欢迎下载使用。
这是一份最新高考数学二轮复习讲义【讲通练透】 专题26 数列的通项公式,文件包含专题26数列的通项公式教师版docx、专题26数列的通项公式学生版docx等2份试卷配套教学资源,其中试卷共112页, 欢迎下载使用。

