江西省宜春市第九中学2023-2024学年高二下学期志远班第一次月考生物试卷(原卷版+解析版)
展开
这是一份江西省宜春市第九中学2023-2024学年高二下学期志远班第一次月考生物试卷(原卷版+解析版),文件包含精品解析江西省宜春市第九中学2023-2024学年高二下学期志远班第一次月考生物试卷原卷版docx、精品解析江西省宜春市第九中学2023-2024学年高二下学期志远班第一次月考生物试卷解析版docx等2份试卷配套教学资源,其中试卷共27页, 欢迎下载使用。
1. 沙眼衣原体是一类原核生物,有较复杂的、能进行一定代谢活动的酶系统,但不能合成高能化合物,营严格的细胞内寄生生活。下列说法正确的是( )
A. 沙眼衣原体是独立的生命系统,其系统的边界是细胞壁
B. 沙眼衣原体的遗传物质主要是DNA
C. 沙眼衣原体不能合成高能化合物,可能是细胞内缺乏相关的酶
D. 沙眼衣原体细胞内核糖体的形成与核仁有关
【答案】C
【解析】
【分析】由原核细胞构成的生物叫原核生物,由真核细胞构成的生物叫真核生物;原核细胞与真核细胞相比,最大的区别是原核细胞没有被核膜包被的成形的细胞核,没有核膜、核仁和染色体,原核细胞只有核糖体一种细胞器,但原核生物含有细胞膜、细胞质等结构,也含有核酸和蛋白质等物质。
【详解】A、沙眼衣原体是原核生物,具有独立的生命系统,其系统的边界是细胞膜,其细胞结构中的细胞壁具有全透性,A错误;
B、沙眼衣原体是原核生物,遗传物质是DNA,B错误;
C、结合题干“不能合成高能化合物,营严格的细胞内寄生生活”推测,沙眼衣原体缺乏细胞呼吸所需的酶,C正确;
D、沙眼衣原体细胞为原核细胞,其细胞结构中没有核仁,因此其细胞内核糖体的形成与核仁无关,D错误。
故选C。
2. 下列叙述正确的是( )
A. 酵母菌和白细胞都有细胞骨架B. 发菜和水绵都有叶绿体
C. 颤藻、伞藻和小球藻都有细胞核D. 黑藻、根瘤菌和草履虫都有细胞壁
【答案】A
【解析】
【分析】1、科学家根据有无以核膜为界限的细胞核,将细胞分为真核细胞和原核细胞;
2、真核细胞具有细胞核,以及多种细胞器,由真核细胞构成的生物是真核生物;
3、原核细胞没有细胞核,只有拟核,只有核糖体一种细胞器,由原核细胞构成的生物是原核生物。
【详解】A、酵母菌属于真菌,是真核生物,白细胞是真核细胞,这两种细胞都具有细胞骨架,细胞骨架是由蛋白质纤维构成的网架结构,与细胞的运动、分裂、分化以及物质运输、能量转化、信息传递等多种功能有关,A正确;
B、发菜属于蓝藻,是原核生物,其细胞中没有叶绿体,水绵细胞中具有叶绿体,B错误;
C、颤藻属于蓝藻,是原核生物,没有细胞核,只有拟核,伞藻和小球藻是真核生物,它们细胞中具有细胞核,C错误;
D、黑藻是植物,其细胞具有细胞壁,根瘤菌是细菌,其细胞也具有细胞壁,草履虫是单细胞动物,不具有细胞壁,D错误。
故选A。
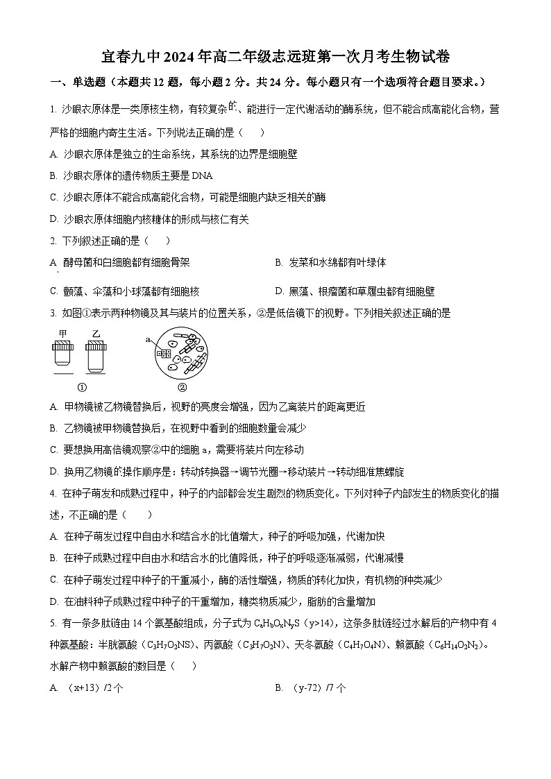
3. 如图①表示两种物镜及其与装片的位置关系,②是低倍镜下的视野。下列相关叙述正确的是
A. 甲物镜被乙物镜替换后,视野的亮度会增强,因为乙离装片的距离更近
B. 乙物镜被甲物镜替换后,在视野中看到的细胞数量会减少
C. 要想换用高倍镜观察②中的细胞a,需要将装片向左移动
D. 换用乙物镜的操作顺序是:转动转换器→调节光圈→移动装片→转动细准焦螺旋
【答案】C
【解析】
【分析】显微镜的放大倍数是将长或者是宽放大,显微镜放大倍数=目镜放大倍数×物镜放大倍数。显微镜的光学部分包括物镜和目镜,其中的目镜越长,放大倍数越小;而物镜越长,放大倍数越大。
【详解】甲是低倍镜,乙是高倍镜,倍数越大视野越暗,甲物镜被乙物镜替换后,视野的亮度会变暗,A错误;
甲是低倍镜,乙是高倍镜,倍数越大,视野中细胞数目越少,乙物镜被甲物镜替换后,在视野中看到的细胞数量会增多,B错误;
②中的细胞在视野中左侧,要想换用高倍镜观察②中的细胞,需要将装片向左移动,C正确;
换用乙物镜的操作顺序是:移动装片→转动转换器→调节光圈→转动细准焦螺旋,D错误。
【点睛】本题考查了显微镜的工作原理、使用方法以及高倍显微镜使用等方面的知识,意在考查考生显微镜的操作能力、识记能力和分析问题的能力。
4. 在种子萌发和成熟过程中,种子的内部都会发生剧烈的物质变化。下列对种子内部发生的物质变化的描述,不正确的是( )
A. 在种子萌发过程中自由水和结合水的比值增大,种子的呼吸加强,代谢加快
B. 在种子成熟过程中自由水和结合水的比值降低,种子的呼吸逐渐减弱,代谢减慢
C. 在种子萌发过程中种子的干重减小,酶的活性增强,物质的转化加快,有机物的种类减少
D. 在油料种子成熟过程中种子干重增加,糖类物质减少,脂肪的含量增加
【答案】C
【解析】
【分析】种子在萌发的过程中,需要大量的能量,能量是由呼吸作用提供的;细胞在进行呼吸作用的过程中会产生很多的中间产物和终产物,例如丙酮酸是中间产物,乳酸等;由于脂肪的C、H含量比较高,相同质量的脂肪和糖类氧化时,释放的能量就多。
【详解】AC、在种子萌发过程中自由水和结合水的比值增大,酶的活性增强,物质的转化加快,种子呼吸增强,代谢加快,干重减小,有机物的种类增加,A正确,C错误;
BD、在种子成熟过程中自由水和结合水的比销降低,种子的呼吸逐渐减弱,代谢减慢,水分碱少,干开增加,在油料种子成熟过程中,糖类物质减少,脂肪的含量增加,B正确,D正确。
故选C。
5. 有一条多肽链由14个氨基酸组成,分子式为CaHbOxNyS(y>14),这条多肽链经过水解后的产物中有4种氨基酸:半胱氨酸(C3H7O2NS)、丙氨酸(C3H7O2N)、天冬氨酸(C4H7O4N)、赖氨酸(C6H14O2N2)。水解产物中赖氨酸的数目是( )
A. (x+13)/2个B. (y-72)/7个
C. (a+13)/2个D. (b-72)/7个
【答案】D
【解析】
【分析】1、组成蛋白质的氨基酸至少含有一个氨基和一个羧基,且都有一个氨基酸和一个羧基连接在同一个碳原子上;
2、氨基酸脱水缩合反应是一个氨基酸的氨基与另一个氨基酸的羧基反应产生1分子水的过程,m个氨基酸形成一条肽链,肽链中O原子数目=所有氨基酸中氧原子数目之和-脱去的水分子中的氧原子数,肽链中H原子数目=所有氨基酸中H原子数目之和-脱去的水分子中的H原子数,肽链中N原子数目=所有氨基酸中N原子数目之和。
【详解】由题意可知,有一条多肽链由14个氨基酸组成,则脱水缩合过程中脱去14-1=13个水分子。赖氨酸与其他几种氨基酸的不同在于含有14个H原子,2个N原子,其他几种氨基酸含有7个H原子,1个N原子,可根据H原子数目或N原子数目列方程求出赖氨酸数目。设该化合物有m个赖氨酸,其他氨基酸数为14-m个,多肽化合物中有b个H,脱水缩合过程中脱去13个水分子即26个H原子,故根据H原子数目可以列出方程:7(14-m)+14m-13×2=b,解方程可得:m=(b-72)/7个。根据N原子数目列出方程:2m+(14-m)=y,解方程可得m=y-14。无法根据C原子、O原子数目求出赖氨酸数目,ABC错误,D正确。
故选D。
6. 生物大分子通常都有一定的分子结构规律,即由一定的基本结构单位,按一定的排列顺序和连接方式形成的多聚体。下列表述正确的是( )
A. 若该图为一段肽链的结构模式图,则1表示肽键,2表示中心碳原子,3的种类有21种
B. 若该图为一段单链DNA的结构模式图,则1表示磷酸基团,2表示脱氧核糖,3的种类有4种
C. 若该图为一段RNA的结构模式图,则1表示核糖,2表示磷酸基团,3的种类有4种
D. 生物体内的多糖的基本单位都是葡萄糖,其连接方式相同
【答案】C
【解析】
【分析】多肽由很多个氨基酸脱水缩合产生,中间通过肽键相连;多糖的单体都是葡萄糖,但是葡萄糖的连接方式不同。
【详解】A、如果该图为一段肽链的结构模式图,则1表示中心碳原子,2表示肽键,3的种类约有21种,A错误;
B、如果该图为一段单链DNA的结构模式图,则1表示脱氧核糖,2表示磷酸基团,3是碱基,DNA中的碱基含有A、T、C、G四种,B错误;
C、如果该图为一段RNA的结构模式图,则1表示核糖,2表示磷酸基团,3表示含氮碱基有4种,C正确;
D、生物体内的多糖如淀粉、纤维素和糖原,它们的基本组成单位相同,都是葡萄糖,但是不同多糖葡萄糖之间的连接方式不同,几丁质含氮,基本单位不是葡萄糖,D错误。
故选C。
7. 下列属于细胞膜功能的描述且正确的是( )
①细胞膜将细胞与外界环境分隔开,保障了细胞内部环境的相对稳定
②水生植物丽藻通过细胞膜的主动运输使细胞中K+浓度比池水高
③细胞膜外表面存在糖被,与细胞表面的识别、细胞间的信息传递等功能有密切关系
④桑格和尼克森提出了流动镶嵌模型,认为磷脂分子和大多数蛋白质分子是可以运动的
A. ①②③B. ②③④C. ①②④D. ①②③④
【答案】A
【解析】
【分析】细胞膜的主要成分是磷脂和蛋白质。
细胞膜的作用:将细胞与外界环境分隔开;控制物质进出细胞;进行细胞间的信息交流。
【详解】①细胞膜将细胞与外界环境分隔开,保障了细胞内部环境的相对稳定,属于细胞膜的功能,①正确;
②水生植物丽藻通过细胞膜的主动运输使细胞中K+浓度比池水高,体现了细胞膜可以控制物质进出的功能,②正确;
③细胞膜外表面存在糖被,与细胞表面的识别、细胞间的信息传递等功能有密切关系,细胞间的信息交流属于细胞膜的功能之一,③正确;
④桑格和尼克森提出了流动镶嵌模型,认为磷脂分子和大多数蛋白质分子是可以运动的,属于细胞膜的结构特点,不属于细胞膜的功能,④错误。
综上所述,BCD不符合题意,A符合题意。
故选A。
8. 研究叶肉细胞的结构和功能时,取匀浆或上清液依次离心将不同的结构分开,其过程和结果如图所示,表示沉淀物,表示上清液。
据此分析,下列叙述正确的是
A. ATP仅在P2和P3中产生
B. DNA仅存在于P1、P2和P3中
C. P2、P3、P4和S3均能合成相应的蛋白质
D. S1、S2、S3和P4中均有膜结构的细胞器
【答案】C
【解析】
【分析】据图分析分析各个部分中所含有的细胞器或细胞结构:
P1为细胞核、细胞壁碎片,S1为细胞器和细胞溶胶,
S2为除叶绿体之外的细胞器和细胞溶胶,P2为叶绿体,
S3为除叶绿体、线粒体之外的细胞器和细胞溶胶,P3为线粒体,
S4为除叶绿体、线粒体、核糖体之外的细胞器和细胞溶胶,P4为核糖体。
S1包括S2和P2;S2包括S3和P3;S3包括S4和P4。
【详解】A、ATP可以在细胞溶胶、线粒体和叶绿体中产生,即在P2、P3 、S4中均可产生,A错误;
B、DNA存在于细胞核、线粒体和叶绿体中,即P1、S2、P2和P3中,B错误;
C、蛋白质的合成场所为核糖体,线粒体和叶绿体中也含有核糖体,所以P2、P3、P4和S3均能合成相应的蛋白质,C正确;
D、P4中核糖体没有膜结构,D错误。
故选C。
9. 如图所示是真核细胞中两种细胞器的结构模式图。下列有关说法错误的是( )
A. ①和②的主要成分是蛋白质和脂质B. 在甲、乙中②的功能有较大差异
C. ③结构的元素组成为C、H、O、N、PD. ④中DNA都可以与蛋白质结合发挥作用
【答案】C
【解析】
【分析】分析图解:图中甲是线粒体,乙是叶绿体。①是外膜、②是内膜、③是叶绿体的基粒、④是基质。
【详解】A、①和②是线粒体和叶绿体的双层膜,主要成分是蛋白质和脂质,A正确;
B、②是内膜,线粒体内膜进行有氧呼吸第三阶段,与叶绿体内膜功能差异较大,B正确;
C、图中③表示叶绿体基粒,其上的叶绿素含有Mg元素,C错误;
D、④是基质,基质中含有DNA,可与蛋白质结合,形成DNA-蛋白质复合物发挥作用,如DNA复制时,DNA与DNA聚合酶结合,D正确。
故选C。
10. 如图为一个渗透装置,假设溶质分子或离子不能通过半透膜,实验开始时,液面a和b平齐。下列判断正确的是( )
A. 如果甲、乙都是蔗糖溶液,甲的浓度低于乙,则液面a会下降,液面b会上升
B. 如果甲、乙分别是葡萄糖溶液和蔗糖溶液,两者的质量分数相同,则液面a会下降,液面b会上升
C. 当半透膜两侧的渗透作用达到平衡时,甲、乙溶液的浓度相等
D. 当半透膜两侧的渗透作用达到平衡时,甲、乙溶液的渗透压一定相等
【答案】A
【解析】
【分析】渗透作用:水分子通过半透膜,从低浓度溶液向高浓度溶液扩散;条件:半透膜和半透膜两侧溶液存在浓度差;分析图解:U形管的中间具有半透膜,溶质分子或离子不能通过半透膜,因此可以比较两侧的渗透压,水分子的扩散方向是由渗透压低的一侧向渗透压高的一侧扩散。
【详解】A、如果甲、乙都是蔗糖溶液,甲的浓度低于乙,则水分子主要向乙一侧扩散,液面a会下降,液面b会上升,A正确;
B、如果甲、乙分别是葡萄糖溶液和蔗糖溶液,两者的质量分数相同,由于蔗糖是二糖,葡萄糖是单糖,因此甲的物质的量浓度大于乙,则液面a会上升,液面b会下降,B错误;
CD、当半透膜两侧的渗透作用达到平衡时,由于两侧的液面高度差可能不同,因此甲、乙溶液的浓度不一定相等,甲、乙溶液的渗透压也不一定相等,C、D错误。
故选A。
11. 将生鸡蛋大头保持壳膜完好并去掉蛋壳,小头开个小孔让蛋清和蛋黄流出,向蛋壳内灌人15%的蔗糖溶液,然后放在水槽的清水中并用铅笔标注初始的吃水线,如图所示。下列分析错误的是( )
A. 壳膜相当于渗透装置中的半透膜
B. 半小时后吃水线低于水槽的初始水面是清水渗入蛋壳所致
C. 若将清水换为15%的NaCl溶液,则蛋壳先上浮后下沉
D. 若将正常的线粒体放入清水中,则线粒体内膜先破裂
【答案】D
【解析】
【分析】根据题意和图示分析可知:生鸡蛋壳膜具有半透膜的特性,蔗糖分子不能通过。当生鸡蛋壳膜内的浓度大于外界溶液的浓度时,壳膜外的水分就透过壳膜进入到卵壳膜内的蔗糖溶液中;若壳膜内的浓度小于外界溶液的浓度,卵壳内的水就透过壳膜进入到壳膜外的溶液中。
【详解】A、本实验中相当于渗透装置中的半透膜的是壳膜,A正确;
B、由于壳膜内溶液的浓度大于外界溶液的浓度,外界清水会透过壳膜进入到壳膜内的蔗糖溶液中,导致蛋壳下沉,吃水线低于水槽的初始水面,B正确;
C、若将清水换为15%的NaCl溶液,由于15%的NaCl溶液摩尔浓度大于蔗糖溶液,单位时间内进入蛋壳膜的水分子少于从蛋壳膜出来的水分子,导致蛋壳上浮;由于Na+和Cl-都可以通过半透膜,因此半透膜两侧的浓度差很快消失,壳膜外的水就透过壳膜进入到壳膜内,导致蛋壳下沉,C正确;
D、若将正常线粒体放在清水中,由于内膜向内折叠增大了膜面积,线粒体吸水后外膜先破裂,内膜后破裂,D错误。
故选D。
12. 葡萄糖转运体存在于身体各个组织细胞中,它分为两类:一类是钠依赖的葡萄糖转运体(SGLT),以主动运输的方式逆浓度梯度转运葡萄糖;另一类为协助扩散的葡萄糖转运体(GLUT),以协助扩散的方式顺浓度梯度转运葡萄糖。胰岛素分泌不足会导致组织细胞膜表面葡萄糖转运体数量减少,影响组织细胞对葡萄糖的摄取和利用。如图是葡萄糖运输方式示意图,下列叙述不正确的是( )
A. 红细胞通过GLUT吸收葡萄糖需要消耗ATP
B. 胰岛素的分泌量会影响组织细胞表面SGLT和GLUT的数量
C. 将肾小管上皮细胞中的Na+转运到肾小管腔中的载体兼有ATP水解酶活性
D. 小肠上皮细胞从肠腔中逆浓度吸收葡萄糖需要膜上SGLT的协助,并消耗ATP
【答案】A
【解析】
【分析】分析题图可知,红细胞吸收葡萄糖是顺浓度梯度,需要转运蛋白协助,方式为协助扩散;小肠上皮或肾小管上皮细胞通过钠依赖的葡萄糖转运体从肠腔或肾小管腔中吸收葡萄糖,需要消耗ATP,方式为主动运输,再通过协助扩散的方式将葡萄糖运输到组织液中。
【详解】A、据图可知,红细胞吸收葡萄糖是顺浓度梯度,需要转运蛋白GLUT协助,方式为协助扩散,不需要消耗ATP,A错误;
B、由题干可知,SGLT和GLUT是两类协助葡萄糖运输的转运蛋白,而胰岛素分泌不足会导致组织细胞膜表面葡萄糖转运体数量减少,B正确;
C、将肾小管上皮细胞中的Na﹢转运到肾小管腔中是逆浓度转运,方式是主动运输,其载体通过水解ATP获得能量,逆浓度梯度运输钠离子,因此该载体兼有ATP水解酶活性,C正确;
D、由图可知,小肠上皮细胞从肠腔中逆浓度吸收葡萄糖是主动运输,需要膜上SGLT的协助,消耗ATP,D正确。
故选A。
二、多选题:(本题共4小题,共16分。每小题有两个或两个以上的选项符合题目要求,全部选对的得4分,选对但不全的得2分,有选错的得0分。)
13. 新型冠状病毒和肺炎链球菌均可引发感染。下列有关它们的物质组成和结构的叙述,不正确的是( )
A. 组成两者的化合物中,含量最多的都是水
B. 两者都以脱氧核糖核酸作为遗传信息的携带者
C. 组成它们的蛋白质都是在核糖体上合成的
D. 它们都不具有核膜,但其中之一具有生物膜系统
【答案】ABD
【解析】
【分析】1、生物病毒是一类个体微小,结构简单,只含单一核酸(DNA或RNA),必须在活细胞内寄生并以复制方式增殖的非细胞型微生物。2、肺炎双球菌属于原核生物,无核膜包被的细胞核。
【详解】A、肺炎链球菌是细胞生物,细胞内含量最多的都是水,新冠病毒无细胞结构,只有RNA和蛋白质,A错误;
B、新型冠状病毒的遗传物质是RNA(核糖核酸),肺炎链球菌的遗传物质是DNA(脱氧核糖核酸),B错误;
C、组成它们的蛋白质都是在核糖体上合成的,新冠病毒的蛋白质是在宿主细胞中的核糖体中合成的,C正确;
D、两者都不具有核膜,也不具有生物膜系统(只有真核细胞才有),D错误。
故选ABD。
14. 下图表示胰岛素分子中的一条多肽链,其中有三个甘氨酸分别位于第8、20、23位。下列叙述错误的是( )
A. 图中多肽链至少含有一个羧基(位于第1位)和一个氨基(位于第30位)
B. 该多肽释放到细胞外还需要经过两种细胞器的加工
C. 除去图中三个甘氨酸,形成的产物中有四条多肽
D. 除去图中三个甘氨酸,形成的产物比原多肽链多五个氧原子
【答案】ACD
【解析】
【分析】分析题图:图示表示胰岛素分子中一条多肽链,其中有3个甘氨酸且分别位于第8、20、23位,用特殊水解酶选择性除去图中的3个甘氨酸时,要断裂6个肽键,需6个水分子,形成的产物中有3条多肽和一个二肽。
【详解】A、一条多肽链至少含有一个羧基和一个氨基,但不能确定哪一端是氨基,哪一端是羧基,A错误;
B、该多肽释放到细胞外需要经过内质网和高尔基体这两种细胞器的加工,B正确;
C、去除第20位和第23位间的甘氨酸形成的产物是二肽,因此用特殊水解酶选择性除去该链中的三个甘氨酸,形成的产物中有三条多肽和一个二肽,C错误;
D、每去除一个氨基酸会破坏两个肽键,除去3个氨基酸,共破坏6个肽键,消耗6分子水,故形成的产物比原多肽链多6个氧原子,D错误。
故选ACD。
15. 黑藻是一种叶片薄且叶绿体较大的水生植物,分布广泛、易于取材,可用作生物学实验材料。下列说法正确的是( )
A. 黑藻细胞叶绿体较大,用高倍光学显微镜可观察到叶绿体的双层膜结构
B. 黑藻细胞分裂时,中心体会在间期复制,前期发出星射线形成纺锤体
C. 黑藻细胞中细胞质流动方向为顺时针时,则显微镜下观察到的流动方向也为顺时针
D. 黑藻叶片是进行质壁分离以及质壁分离复原实验的良好材料
【答案】CD
【解析】
【分析】1、叶肉细胞中的叶绿体,呈绿色、扁平的椭球形或球形,散布于细胞质中,可以在高倍显微镜下观察它的形态。
2、质壁分离及复原实验最常用的实验材料是紫色洋葱鳞片叶,紫色大液泡十分明显,能方便地观察到质壁分离及复原的过程。
【详解】A、叶绿体的双层膜结构属于亚显微结构,不能通过光学显微镜观察,A错误;
B、黑藻属于高等植物,没有中心体,B错误;
C、显微镜下观察到的是物体的倒像,黑藻细胞中细胞质流动方向为顺时针时,则显微镜下观察到的流动方向也为顺时针,C正确;
D、黑藻叶片是进行质壁分离以及质壁分离复原实验的良好材料,叶绿体位于原生质层中,可作为原生质层收缩的标志,D正确。
故选CD。
16. 如图甲表示由磷脂分子合成的人工膜的结构示意图,图乙表示人的红细胞膜的结构示意图及葡萄糖和乳酸的跨膜运输情况,图丙中A为1 ml/L的葡萄糖溶液,B为1 ml/L的乳酸溶液。下列说法正确的是( )
A. 如果将图乙所示细胞放在无氧环境中,图中葡萄糖和乳酸的跨膜运输速率会降低
B. 如果用图甲所示人工膜作为图丙中的半透膜,则液面不再变化时,左侧液面等于右侧液面
C. 如果在图甲所示人工膜上贯穿上图乙的蛋白质①,再用作图丙的半透膜,当液面不再变化时,左侧液面低于右侧液面
D. 如果在图甲所示人工膜上贯穿上图乙的蛋白质②,再用作图丙的半透膜,当液面不再变化时,左侧液面高于右侧液面
【答案】BC
【解析】
【分析】分析题图,图甲表示磷脂双分子层;乙图中葡萄糖的运输方式是协助扩散,运输方向是高浓度运输到低浓度,需要载体,不需要能量,乳酸的运输方式是主动运输,需要载体和能量;图丙代表渗透作用的装置。
【详解】A、人的成熟红细胞没有线粒体,细胞生命活动需要的能量由无氧呼吸提供,在无氧环境中,图乙中葡萄糖和乳酸的跨膜运输速率不受影响,A错误;
B、图丙中半透膜两侧单位体积液体中溶质含量相等,吸水力相等,液面不再变化时,左侧液面等于右侧液面,B正确;
C、在图甲所示人工膜上贯穿上图乙的蛋白质①,再用作图丙的半透膜,则葡萄糖可顺浓度运输,右侧液体浓度升高,液面不再变化时,左侧液面低于右侧液面,C正确;
D、在图甲所示人工膜上贯穿上图乙的蛋白质②,再用作图丙的半透膜,由于缺少能量,乳酸不能跨膜运输,液面不再变化时,左侧液面等于右侧液面,D错误。
故选BC。
三、非选择题(本题共5小题,共60分。)
17. 菜花节是罗平振兴乡村旅游的一-张名片,千亩油菜盛花期可供游客观赏,种子可以榨油。图表示油菜开花后种子形成过程中糖类和脂肪的变化曲线。回答下列问题:
(1)据图可知,在油菜种子形成过程中还原糖含量变化趋势是_________。
(2)为验证还原糖含量的变化规律,兴趣小组进行了如下实验。
实验原理:还原糖__________, 颜色深浅与还原糖含量成正比。
实验步骤:
①取三份等量的分别形成6、15、27天的油菜种子,各加入适量蒸馏水,研碎、提取、定容后离心得到组织样液;
②取3支试管,编号1、2、3,分别加入等量的上述待测组织样液;
③在上述试管中各加入____________;
④____________,观察颜色变化。
实验结果:____________
(3)有人推测:随着油菜种子不断发育成熟,还原糖会逐渐转化为脂肪来作为细胞中良好的储能物质,依据是___________。
(4)为了观察胚中的脂肪,常用_________染液对油菜种子胚切片染色,然后在显微镜下观察,可见________色的脂肪颗粒。
【答案】(1)随着油菜种子形成时间的延长,还原糖含量逐渐下降
(2) ①. 与斐林试剂在水浴加热条件下产生砖红色沉淀 ②. 等量的的斐林试剂 ③. 将三支试管50~65℃ 水浴加热 ④. 3支试管中出现的砖红色从深到浅是顺序是:1、2、3
(3)据图可知,随着油菜种子形成时间的延长,还原糖含量逐渐下降的同时,脂肪含量逐渐增加
(4) ①. 苏丹Ⅲ ②. 橘黄
【解析】
【分析】分析题图:随开花天数的延长,脂肪的干重百分率增多,可溶性糖含量降低。
【小问1详解】
分析题图可知:随着油菜种子形成时间的延长,还原糖含量逐渐下降。
【小问2详解】
分析题题意可知,该实验目的是为验证还原糖含量的变化规律。已知还原糖与斐林试剂在水浴加热条件下产生砖红色沉淀,故可用砖红色沉淀的颜色深浅表示还原糖含量的多少。该实验的自变量为不同时间的油菜种子,因变量为砖红色沉淀的颜色深浅。需要注意的是斐林试剂需要现用现配,且需要水浴加热。根据实验的对照原则、单一变量原则和等量原则,可设计实验如下:
实验步骤:①取三份等量的分别形成6、15、27天的油菜种子,各加入适量蒸馏水,研碎、提取、定容后离心得到组织样液;
②取3支试管,编号1、2、3,分别加入等量的上述待测组织样液;
③在上述试管中各加入等量的的斐林试剂;
④将三支试管50~65℃ 水浴加热,观察颜色变化。
实验结果:3支试管中出现的砖红色从深到浅是顺序是:1、2、3。
【小问3详解】
据图可知,随着油菜种子形成时间的延长,还原糖含量逐渐下降的同时,脂肪含量逐渐增加,可知随着油菜种子不断发育成熟,还原糖会逐渐转化为脂肪来作为细胞中的良好的储能物质。
【小问4详解】
可以用苏丹Ⅲ检测脂肪,形成橘黄色颗粒。
【点睛】本题考查了细胞内的糖类和脂肪的相关知识,意在考生考生的识记和理解能力,准确判断题图信息是解题关键。
18. 如图1是某细胞模式图,图2表示人体内几种化学元素和化合物的相互关系,其中X、Y代表化学元素,a、b代表有机小分子物质,A、B、D代表有机大分子物质。请据图回答下列问题:
(1)图1所示细胞所具有的细胞器中,参与构成生物膜系统的有___________(填序号)。含有核酸的具膜细胞结构有___________(填序号)。动物细胞和低等植物细胞特有的细胞器是___________(填序号),该细胞器可以进行复制,复制的时间是___________。
(2)图2中X所示的元素是___________,Y所示的元素主要是___________。a物质是___________。
(3)图2中物质A和D在化学成分方面的主要区别是___________。两类物质中,属于人体细胞遗传物质的是___________(填字母)。
(4)图2中b的结构特点是___________,以b为原料合成B的场所是图1中的________(填序号)。
【答案】(1) ①. ②③⑤ ②. ②④ ③. ⑦ ④. 分裂间期
(2) ① N、P ②. N ③. 核苷酸
(3) ①. A含有的五碳糖是脱氧核糖,特有的碱基是T(胸腺嘧啶),D含有的五碳糖是核糖,特有的碱基是U(尿嘧啶) ②. A
(4) ①. 至少含有一个氨基和一个羧基,并且都有一个氨基和一个羧基连在同一个碳原子上 ②. ⑧
【解析】
【分析】1、图1为动物细胞亚显微结构图,图2中染色体主要由DNA和蛋白质组成,二者都属于生物大分子,其中DNA的组成元素为C、H、O、N、P,与DNA有相同元素组成的生物大分子还有RNA;蛋白质的主要组成元素为C、H、O、N。
2、生物膜系统包括细胞膜、核膜和各种细胞器膜。生物膜的功能有:使细胞内具有一个相对稳定的环境,并使细胞与周围环境进行物质运输、能量交换、 信息传递。为酶提供了大量的附着位点,为反应提供了场所。将细胞分成小区室,把细胞器和细胞质分隔开,使各种化学反应互不干扰,保证了生命活动高效有序地进行。
【小问1详解】
动物细胞中细胞器膜包括图中的②线粒体膜、③高尔基体膜和⑤内质网膜;含有核酸的具膜细胞结构有②线粒体和④细胞核;动物细胞和低等植物细胞特有的细胞器是⑦中心体,中心体在分裂间期进行复制。
【小问2详解】
染色体主要由DNA和蛋白质组成,故图中A为DNA;B为蛋白质;D为RNA;其中DNA和RNA的基本单位是核苷酸, 组成元素为C、H、O、N、P,蛋白质的主要组成元素为C、H、O、N,所以a是核苷酸;X是N、P元素;b是氨基酸,Y是N元素。
【小问3详解】
A是DNA,D是RNA,DNA和RNA的区别是:DNA含有的五碳糖是脱氧核糖,特有的碱基是T(胸腺嘧啶),RNA含有的五碳糖是核糖,特有的碱基是U(尿嘧啶);DNA是人体细胞的遗传物质。
【小问4详解】
b物质是氨基酸,氨基酸至少含有一个氨基和一个羧基,并且都有一个氨基和一个羧基连在同一个碳原子上。以氨基酸为原料合成蛋白质的场所是核糖体,对应图1中的序号⑧。
19. 图甲为伞藻细胞模式图的一部分,图乙为伞藻细胞核模式图,请依据所提供的材料,回答下列问题:
(1)图甲中所示的结构④主要成分______ ,核糖体除了位于⑦所在的位置之外,还可位于______(填序号)上。不符合孟德尔遗传定律的遗传物质存在于图甲的______(填序号)结构中。
(2)图乙细胞核中合成RNA后经过______(填数字)进入细胞质并与核糖体结合。③所示结构的基本支架是______
(3)细胞核只存在于伞藻的“假根”中,细胞质主要存在于伞藻的“帽”中,当伞藻的“帽” 长到一定大小时,就不再继续长大,而是开始发生细胞分裂。于是有人提出了如下假说,细胞分裂与细胞核、重胞质体积的比例有关,当细胞核的体积与细胞质的体积比值太小时,细胞就会发生分裂;反之,就不会发生分裂。请设计一个实验证明上述假说.写出实验思路:__________________
【答案】(1) ①. 纤维素和果胶 ②. ⑧⑨ ③. ①②
(2) ①. ⑤ ②. 磷脂双分子层
(3)嫁接不同大小的“帽”以改变细胞核与细胞质体积之比,并观察细胞的分裂情况
【解析】
【分析】1、分析图可知,伞藻细胞模式图中,①②③④⑤⑥⑦⑧⑨⑩分别表示叶绿体、线粒体、细胞膜、细胞壁、细胞质基质、高尔基体、核糖体、内质网、细胞核和液泡;伞藻细胞核模式图中,①②③④⑤分别表示染色质、核仁、核膜、内质网和核孔。
2、核糖体分为游离核糖体和附着核糖体,游离核糖体可存在于细胞质基质中,附着核糖体可以附在内质网和细胞核外膜上
【详解】(1)图甲中④为细胞壁,其基本成分是纤维素和果胶。核糖体分为游离核糖体和附着核糖体,游离核糖体可存在于⑤细胞质基质中,附着核糖体可以附在⑧内质网和⑨细胞核外膜上,所以核糖体除了位于⑦所在的位置之外,还可位于⑧⑨上。①叶绿体和②线粒体为半自主细胞器,自身含有DNA,但不符合孟德尔遗传定律。
(2)RNA穿过⑤核孔离开细胞核,③为核膜,其基本支架是磷脂双分子层。
(3)实验中自变量为核质比,故可通过嫁接不同大小的“帽”以改变核质比,并观察细胞的分裂情况,进而据实验结果作出判断。在“帽”尚未长成、核不分裂时,将幼小“帽”切去,嫁接上一个长成的“帽”,这个原不该分裂的核就开始分裂了(观察该嫁接伞藻细胞核的分裂情况),从而证明了假说的正确。
【点睛】本题借助图形考察了细胞器、细胞核的结构以及细胞核的功能等知识,需要学生在平时的学习过程中,识记相关知识点,根据所学知识准确作答。
20. 滴灌技术是在灌水的同时将肥料均匀地输送到植物根部,实现水肥一体化管理,从而提高肥料利用率,减轻环境污染。氮肥是植物生长不可缺少的营养物质,铵态氮.(NH4+)和硝态氮( NO3- )是植物利用的主要无机氮源。
(1)由于硝酸铵(NH4NO3)等无机盐肥料在水中溶解度_______(填高或低),经常作为滴灌施肥技术的首选,植物吸收馁盐中的N元素可用于合成______等有机物。
(2)采用滴灌技术,可有效降低“光合午体”现象,请解释其原因:_______________________。
(3)研究发现,当铵态氮(NH4+)作为唯一氮源时,植物不但不能正常生长,反而产生明显毒害,即叶片黄化严重,根生长受抑制。而硝态氮(NO3-)可有效缓解此现象。请利用正常生长的某种植物设计实验验证硝态氮(NO3-)的此作用,简要写出实验思路:_________________________。
【答案】(1) ①. 高 ②. 核酸、蛋白质、叶绿素等
(2)采用滴灌技术,植物水分供应充足,可避免植物蒸腾作用失水过多造成气孔关闭,CO 2供应不足,从而降低“光合午休”的作用
(3)答案一:(前后自身对照)
配制铵态氮(NH 4+)作为唯一氮源营养液培养该植物,一段时间后,观察该植物状态,再向培养液中加入一定浓度的含有硝态氮(NO3﹣)的营养液,培养一段时间后继续观察该植物生长状态。
答案二:(两组相互对照)
方法一:将该种植物平均分成两组并编号①②,①组用铵态氮(NH4+)作为唯一氮源营养液进行培养,②组在相同环境加入等量的铵态氮(NH4+)和硝态氮(NO﹣)的混合营养液进行培养,一段时间后观察植物生长状态。
方法二:将该种植物平均分成两组并编号①②,①②组都先用铵态氮(NH4+)作为唯一氮源营养液进行培养,出现异常后,1 组加适量硝态氮(NO3﹣),2 组加等量蒸馏水,一段时间后观察植物生长状态。
【解析】
【分析】1、细胞中的无机盐:
(1)存在形式:细胞中大多数无机盐以离子的形式存在,叶绿素中的Mg、血红蛋白中的Fe等以化合态。
(2)无机盐的功能有:
a、细胞中某些复杂化合物的重要组成成分;如Fe2+是血红蛋白的主要成分;Mg2+是叶绿素的必要成分。
b、维持细胞的生命活动,如Ca2+可调节肌肉收缩和血液凝固,血钙过高会造成肌无力,血钙过低会引起抽搐。
c、维持细胞的酸碱度。
2、应中午温度过高,气孔关闭,导致CO2 供应不足从而出现光合午休现象。
【小问1详解】
作为滴灌施肥技术的肥料,需要肥料溶解于水中,所以要求肥料的溶解度高。在生物体内,含N有机物由蛋白质、核酸、叶绿素等。
【小问2详解】
由于中午气温过高,为了减少水分散失,植物气孔关闭而导致出现午休现象,采用滴灌技术,植物水分供应充足,可避免植物因蒸腾作用失水过多造成气孔关闭导致CO2 供应不足,从而降低“光合午休”的作用。
【小问3详解】
本实验中自变量为N的存在形式,因变量为植物的长势。根据实验原则,可通过以下几种思路进行验证硝态氮得作用。
方法一:将该种植物平均分成两组并编号①②,①组用铵态氮(NH4+)作为唯一氮源营养液进行培养,②组在相同环境加入等量的铵态氮(NH4+)和硝态氮(NO3-)的混合营养液进行培养,一段时间后观察植物生长状态。
方法二、将该种植物平均分成两组并编号①②,①②组都先用铵态氮(NH4+)作为唯一氮源营养液进行培养,出现异常后,1 组加适量硝态氮(NO3-),2 组加等量蒸馏水,一段时间后观察植物的生长状态。
【点睛】本题主要考查无机盐的存在形式及功能,可按实验原则进行实验设计是解答本题的关键。
21. 研究表明,在盐胁迫下大量的Na+进入植物根部细胞,会抑制K+进入细胞,导致细胞中Na+/K+的比例异常,使细胞内的酶失活,影响蛋白质的正常合成。碱蓬等耐盐植物能够在盐胁迫逆境中正常生长,如图是耐盐植物根细胞参与抵抗盐胁迫有关的结构示意图,其根细胞生物膜两侧H+形成的浓度梯度,在物质转运过程中发挥了十分重要的作用。请回答下列问题:
(1)盐碱地上大多数植物很难生长,主要原因是___________,植物无法从土壤中获取充足的水分甚至萎蔫。
(2)耐盐植物根细胞膜具有选择透过性的结构基础是___________,当盐浸入到根周围的环境时,Na+以__________方式顺浓度梯度大量进入根部细胞。据图分析,图示各结构中H+浓度分布存在差异,该差异主要由位于__________上的H+-ATP泵转运H+来维持的。
(3)为减少Na+对胞内代谢的影响,这种H+分布特点可使根细胞将Na+转运到细胞膜外或液泡内,Na+转运到细胞膜外或液泡内所需的能量来自于____________________。
(4)有人提出,耐盐碱水稻根部细胞的细胞液浓度比一般水稻品种(生长在普通土壤上)的高。请利用质壁分离实验方法设计实验进行验证(简要写出实验设计思路)____________________。
【答案】(1)土壤盐分过多,土壤溶液浓度大,甚至大于植物根部细胞细胞液浓度
(2) ①. 细胞膜上转运蛋白的种类和数量 ②. 协助扩散 ③. 细胞膜和液泡膜
(3)H+的分布特点为细胞膜上的转运蛋白SOS1和液泡膜上的转运蛋白NHX运输Na+提供了动力##氢离子的梯度势能提供了钠离子逆浓度转运的动力
(4)配制一系列浓度梯度的蔗糖溶液,分别取耐盐碱水稻根的成熟区细胞和普通水稻根的成熟区细胞,进行质壁分离实验,观察对比两种植物细胞在每一浓度下发生质壁分离的情况
【解析】
【分析】题图分析,根细胞的细胞质基质中pH为7.5,而细胞膜外和液泡膜内pH均为5.5,细胞质基质中H+含量比细胞膜外和液泡膜内低,H+运输到细胞膜外和液泡内是逆浓度梯度运输,运输方式为主动运输。SOS1将H+运进细胞质基质的同时,将Na+排出细胞。NHX将H+运入细胞质基质的同时,将Na+运输到液泡内,即钠离子的排出消耗的是氢离子的梯度势能。
【小问1详解】
盐碱地土壤盐分过多,土壤溶液浓度大于植物根部细胞细胞液浓度,植物无法从土壤中获取充足的水分甚至萎蔫,故盐碱地上大多数植物很难生长。
【小问2详解】
细胞膜的功能主要由膜上的蛋白质种类和数量决定,耐盐植物根细胞膜具有选择透过性的基础是细胞膜上转运蛋白的种类和数量,转运蛋白空间结构的变化。Na+顺浓度梯度进入根部细胞的方式为协助扩散,图示H+浓度的运输需要借助于细胞膜上的SOS1和液泡膜上的NHX,且同时实现钠离子的逆浓度梯度转运,保证了盐分的排出和盐分集中到液泡中的过程,结合图示各部分的pH可知,各结构中H+浓度分布存在差异,该差异主要由位于细胞膜和液泡膜上的H+-ATP泵转运H+来维持的。
【小问3详解】
根据各部分的pH可知,H+借助转运蛋白SOS1顺浓度梯度从细胞膜外运输到细胞质基质形成的势能,为Na+从细胞质基质运输到细胞膜外提供了动力;H+借助转运蛋白NHX顺浓度梯度从液泡内运输到细胞质基质形成的势能,为Na+从细胞质基质运输到液泡内提供了动力。这一转运过程可以帮助根细胞将Na+转运到细胞膜外或液泡内,从而减少Na+对胞内代谢的影响。可见使根细胞将Na+转运到细胞膜外或液泡内的过程中消耗了氢离子的梯度势能。
【小问4详解】
耐盐碱水稻根部细胞的细胞液浓度比一般水稻品种(生长在普通土壤上)的高。实验设计时遵循对照原则和单一变量原则,利用质壁分离实验方法设计实验进行验证,可以通过设置一系列不同浓度的外界溶液,去培养各自的根细胞,观察比较每一浓度下发生质壁分离的情况,从而得出结论,因此其实验设计思路是:配制一系列浓度梯度的蔗糖溶液,分别取耐盐碱水稻根的成熟区细胞和普通水稻根的成熟区细胞,进行质壁分离实验,观察对比两种植物细胞在每一浓度下发生质壁分离的情况。
相关试卷
这是一份江西省上饶市余干县私立蓝天中学2023-2024学年高二下学期第一次月考生物试题(原卷版+解析版),文件包含精品解析江西省上饶市余干县私立蓝天中学2023-2024学年高二下学期第一次月考生物试题原卷版docx、精品解析江西省上饶市余干县私立蓝天中学2023-2024学年高二下学期第一次月考生物试题解析版docx等2份试卷配套教学资源,其中试卷共26页, 欢迎下载使用。
这是一份江西省多校联考2023-2024学年高二下学期第一次月考生物试题(原卷版+解析版),文件包含精品解析江西省多校联考2023-2024学年高二下学期第一次月考生物试题原卷版docx、精品解析江西省多校联考2023-2024学年高二下学期第一次月考生物试题解析版docx等2份试卷配套教学资源,其中试卷共26页, 欢迎下载使用。
这是一份江西省宜春市宜丰中学2023-2024学年高二下学期开学考试生物(创新部)试卷(Word版附解析),共35页。试卷主要包含了单选题,多选题,非选择题等内容,欢迎下载使用。

