跨学科综合实践专题8 制作模型并展示科学家探索物质组成与结构的历程-2024中考化学二轮
展开
这是一份跨学科综合实践专题8 制作模型并展示科学家探索物质组成与结构的历程-2024中考化学二轮,文件包含跨学科综合实践专题8制作模型并展示科学家探索物质组成与结构的历程解析版docx、跨学科综合实践专题8制作模型并展示科学家探索物质组成与结构的历程学生版docx等2份试卷配套教学资源,其中试卷共19页, 欢迎下载使用。
1. 项目的育人价值
“制作模型并展示科学家探索物质组成与结构的历程”项目是针对人类对自然物质的不断探索与认识设计的,并根据理解制作模型,属于作品制作类实践活动,对构建正确的科学观念有重要意义。在设计过程中要注重体现历史发展线索,反思历史关键事件。
该项目综合体现“物质的组成与结构”学习主题的大概念及核心知识,承载学生必做实验:“水的组成及变化的探究”,帮助学生建构微粒观、元素观、结构观、守恒观和辩证观等化学概念,促进“系统与模型”、“模式”、“结构与功能”等跨学科大概念的进一步发展。
该项目要求学生有意识地应用化学核心知识,自主调用生物、历史等多个学科的相关知识,应用技术与工程的方法解决问题,参与多种实践活动,自主反思、不断改进,正确理解科学的探究方法,激发学生的探究意识。
2.内容结构
自然界存在着繁多的物质,物质也在不断的发生改变。物质是怎么构成的?物质的结构与物质的性质之间有什么样的关系?…人类对这些问题的探索经历了漫长而艰辛的过程,而且,科学家们还在为寻求这些问题的答案进行着坚持不懈的探索。该项目以物质的组成和结构为核心,综合考虑科学家对物质组成及结构的探索,原子结构模型的发展历程,选择具体的技术与工程方法完成各阶段原子结构模型、水分子模型及用适当的方法展示科学家探索物质组成与结构的历程。
3.活动设计
“制作模型并展示科学家探索物质组成与结构的历程”项目涉及内容较多,需要在探究过程中挖掘历史发展,反思历史关键事件,通过宏观与微观的结合认识物质,是一个较为综合、复杂的实践活动。学生在完成任务的过程中,不仅要充分理解物质与结构的探索历程并进行反思学习,还要遵从作品制作的一般过程和方法,要在整体设计的基础上进行制作,在多次试验的基础上优化方案并完善作品。
该项目共有以下5个核心活动。
活动1:认识水分子。初步认识原子、分子,进行“水的组成及变化的探究”实验,探讨有关物质微观组成的研究历史,分析假说,模型,证据之间的关联,理解科学本质,引导学生从科学研究方法和概念形成两方面完成宏观到微观的构建,聚焦水分子,探讨搭建分子模型。
活动2:构建原子模型,认识物质组成规律。在建立分子认识的基础上,继续探讨有关物质微观组成的研究历史,重点探讨原子模型的发展历程,进一步构建原子模型,并在原子模型的基础上,认识物质组成的规律。
活动3:设计并制作模型。从实际出发,探讨水分子模型与各原子模型特点,绘制模型设计图,小组合作动手制作模型,通过多轮多次的“设计—行动—反思”对制作的模型进行试验和优化。
活动4:探究元素与物质组成的奥秘。从元素的角度认识物质,以元素周期表为依托交流讨论,探讨人类对元素认识的发展过程。整合人类探究物质与结构的历程,选择合适的展示形式,制作展示作品。
活动5:组展示、交流和评价“水分子模型”、“原子模型”及“展示科学家探索物质组成与结构的历程”,反思和总结设计和制作经验,提炼模型制作的思路与方法。
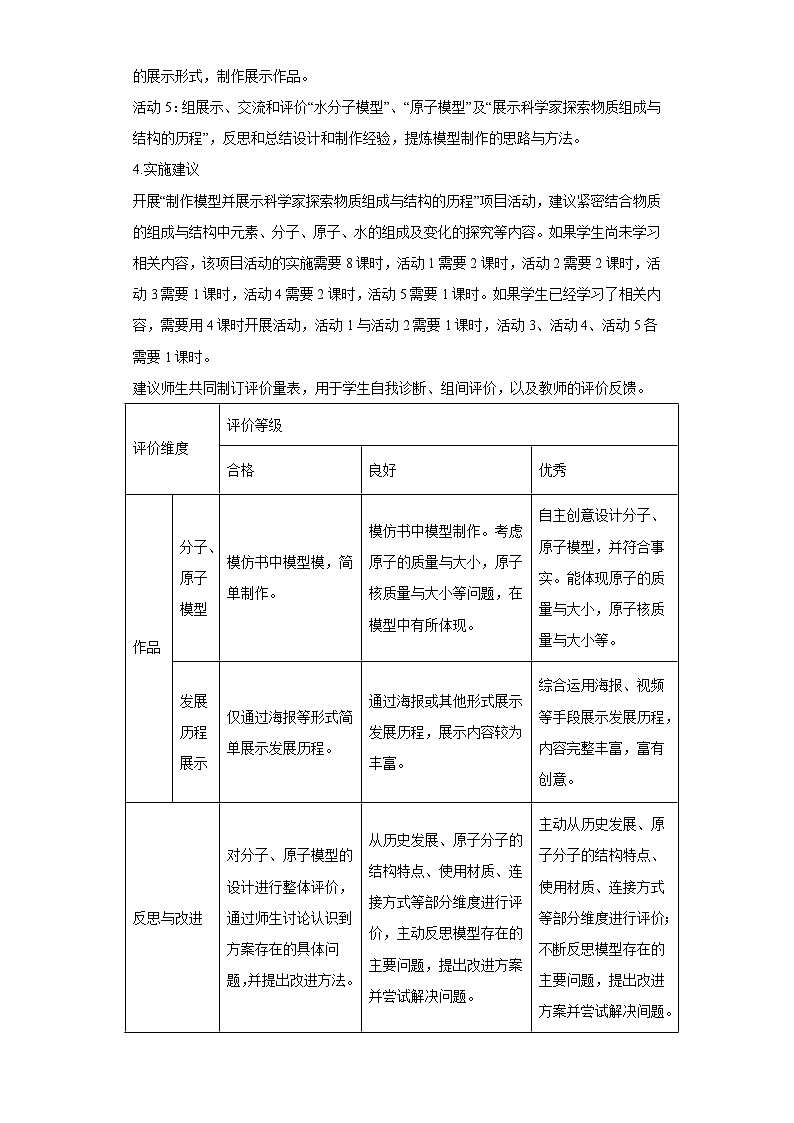
4.实施建议
开展“制作模型并展示科学家探索物质组成与结构的历程”项目活动,建议紧密结合物质的组成与结构中元素、分子、原子、水的组成及变化的探究等内容。如果学生尚未学习相关内容,该项目活动的实施需要8课时,活动1需要2课时,活动2需要2课时,活动3需要1课时,活动4需要2课时,活动5需要1课时。如果学生已经学习了相关内容,需要用4课时开展活动,活动1与活动2需要1课时,活动3、活动4、活动5各需要1课时。
建议师生共同制订评价量表,用于学生自我诊断、组间评价,以及教师的评价反馈。
5. 收集与整理分析
1.新冠病毒蔓延期间,为了做好自我保护大家外出时必须佩戴符合要求的口罩。医用口罩生产过程中常用环氧乙烷灭菌,环氧乙烷的结构如图所示。下列有关环氧乙烷的说法中不正确的是
A.每个分子中含有7个原子B.其中C、H的质量比为6:1
C.属于化合物D.其中氧元素的质量分数最大
2.纳米技术是研究结构尺寸在0.1-100nm范围内材料的性质和应用。下图为某纳米小人(C39H42O2)的结构简式。下列说法正确的是
A.C39H42O2中碳、氢元素的质量比为78:7
B.一个该分子中含有84个原子
C.研究纳米技术可实现对整个微观世界的有效控制
D.该分子由碳、氢、氧三种元素组成
3.化学实验兴趣小组同学想了解水的组成,他们对水的组成展开探究:
【提出疑问】水是由什么元素组成的?
【作出猜想】猜想(1):水是由氧元素组成;猜想(2):水是由氢元素组成;猜想(3):水是由氢元素和氧元素组成。
【设计实验】如图所示
【实验现象】(1)通电后,两根电极上都出现______。
(2)一段时间后正、负两极试管内收集的气体体积比为______。
【实验验证】(3)如何鉴别试管 b产生的气体:______。
【实验结论】(4)水是由______组成的。
(5)电解水的化学方程______。
【实验拓展】(6)水和天然气重整可以得到合成气,其反应的微观示意图如图所示。
①在微观模型 A、B、C、D中,表示水分子的是______(填字母)。
②该反应的化学方程式为______;生成物中 C和 D的质量比为______。
4.19世纪以前,人们一直认为原子是不可分的。1897年汤姆生发现了带负电的电子。并提出类似“西瓜”的原子模型。为进一步探究原子的结构,1911年,卢瑟福用一束带正电的质量比电子大得多的高速粒子轰击金箔。
【收集证据】
绝大多数粒子穿过金箔后仍沿原来的方向前进,只有少数粒子发生了较大的偏转,并且有极少数粒子的偏转超过90,有的甚至几乎达到180°,像是被金箔弹了回来。
【猜想与假设】
粒子遇到电子后,运动方向______(填“会”或“不会”)发生明显的改变,除非原子的大部分质量集中到了一个很小的结构上,否则大角度的散射是不可能的。
【解释与结论】
(1)绝大多数粒子穿过后方向不变,说明______(填字母序号)。
A.原子的质量是均匀分布的 B.原子内部绝大部分空间是空的
C.原子是实心的 D.原子核带正电
(2)卢瑟福所说的“除非原子的大部分质量集中到了一个很小的结构上”中的“很小的结构指的是______。
(3)当粒子轰击金箔时,如图中四条运动轨迹不可能出现的是______(填序号)。
(4)下图中符合卢瑟福实验结论的原子结构模型的是______。
A.不可再分的实心球体
B.枣糕模型
C.核式结构模型
(5)从原子结构模型建立的过程中,我们发现______。(填序号)
A.科学模型的建立是一个不断完善、不断修正的过程
B.模型在科学研究中起着很重要的作用
C.卢瑟福的原子模型建立,使人们对原子结构的认识达到了完美的境界
D.人类借助模型的建立,对原子的认识逐渐接近本质
评价维度
评价等级
合格
良好
优秀
作品
分子、原子模型
模仿书中模型模,简单制作。
模仿书中模型制作。考虑原子的质量与大小,原子核质量与大小等问题,在模型中有所体现。
自主创意设计分子、原子模型,并符合事实。能体现原子的质量与大小,原子核质量与大小等。
发展历程展示
仅通过海报等形式简单展示发展历程。
通过海报或其他形式展示发展历程,展示内容较为丰富。
综合运用海报、视频等手段展示发展历程,内容完整丰富,富有创意。
反思与改进
对分子、原子模型的设计进行整体评价,通过师生讨论认识到方案存在的具体问题,并提出改进方法。
从历史发展、原子分子的结构特点、使用材质、连接方式等部分维度进行评价,主动反思模型存在的主要问题,提出改进方案并尝试解决问题。
主动从历史发展、原子分子的结构特点、使用材质、连接方式等部分维度进行评价;不断反思模型存在的主要问题,提出改进方案并尝试解决间题。
协同合作
体现小组合作,有简单的任务分工;成员合作完成部分任务。
分工较为明确,能阐述每个成员的具体贡献;展现较充分的合作,成员合作完成各项任务。
分工明确合理,能阐述每个成员的具体贡献:成员积极协同合作完成各项任务,成员之间及时沟通,互相帮助,共同克服困难,根据项目情况调整任务分工。
表达交流
汇报思路不清晰,展示形式单一。
按照一定的思路呈现项目成果;展示形式比较丰富,语言比较流畅。
按照清晰的思路呈现项目过程和成果;展示形式丰富多样,语言流畅。
相关试卷
这是一份跨学科综合实践专题10 调查我国航天科技领域中新型材料、新型能源的应用-2024中考化学二轮,文件包含跨学科综合实践专题10调查我国航天科技领域中新型材料新型能源的应用解析版docx、跨学科综合实践专题10调查我国航天科技领域中新型材料新型能源的应用学生版docx等2份试卷配套教学资源,其中试卷共12页, 欢迎下载使用。
这是一份跨学科综合实践专题1 微型空气质量“检测站”的组装与使用-2024中考化学二轮,文件包含跨学科综合实践专题1微型空气质量“检测站”的组装与使用解析版docx、跨学科综合实践专题1微型空气质量“检测站”的组装与使用学生版docx等2份试卷配套教学资源,其中试卷共15页, 欢迎下载使用。
这是一份中考化学二轮复习精品讲义专题02 物质的组成和分类,共24页。试卷主要包含了元素,元素的分类,元素与原子的区别与联系等内容,欢迎下载使用。

