河北省保定市高碑店市2023-2024学年七年级上学期期末生物试题(原卷版+解析版)
展开1.全卷满分100分,答题时间为60分钟。
2.请将各题答案填写在答题卡上。
3.本次考试设卷面分。答题时,要书写认真、工整、规范、美观。
一、选择题(本大题共25小题,每小题2分,共50分。在每小题列出的四个选项中,只有一项是符合题目要求的)
1. 下列玻璃器皿中,能直接加热的是( )
A. 培养皿B. 量筒C. 烧杯D. 试管
【答案】D
【解析】
【分析】实验室中可直接加热的仪器有:蒸发皿、试管、坩埚、燃烧匙;垫石棉网可加热的有:烧杯、烧瓶、锥形瓶等;不能加热的有集气瓶、广口瓶、细口瓶等。
【详解】A.培养皿是一种用于微生物或细胞培养的实验室器皿,一般用玻璃或塑料制成,不能直接加热,A错误。
B.量筒是实验室中使用的一种量器,主要用玻璃制造。用途是按体积定量量取液体,不能直接加热,B错误。
C.烧杯不能直接燃烧,需要垫石棉网,C错误。
D.试管能直接加热,D正确。
故选D。
2. 我国珍稀植物—鹅掌楸,其花与郁金香相似,其叶像我国旧时代男性所穿的马褂,又名“马褂木”,如图为鹅掌楸的叶子,测量它的周长用到最适合的工具是( )
A. 细线B. 刻度尺C. 量筒D. 细线和刻度尺
【答案】D
【解析】
【分析】初中生物学习过程中,我们接触到了许多测量工具,如刻度尺、天平、量筒、温度计等。
【详解】在生物实验中,测量长度的基本工具是刻度尺;不规则物体,要想了解它各方面的特征指数,我们需要借助工具、仪器,使用一些特殊的方法。如要测量叶片的周长,我们需利用细线和刻度尺进行测量,先用细线围绕叶片一圈,再用刻度尺量出细线的长度,即为该叶片的周长,因此ABC错误,D正确。
故选D。
3. 用显微镜观察人口腔上皮细胞临时装片时,视野中细胞数目最少的是( )
A. 目镜15×、物镜4×B. 目镜10×、物镜4×
C. 目镜10×、物镜10×D. 目镜15×、物镜10×
【答案】D
【解析】
【分析】显微镜的放大倍数是物镜放大倍数和目镜放大倍数的乘积。显微镜的放大倍数越大,看到的细胞就越大,但数目越少,视野越暗;显微镜的放大倍数越小,看到的细胞就越小,但数目越多,视野越亮。
【详解】显微镜的放大倍数是物镜放大倍数和目镜放大倍数的乘积。显微镜的放大倍数越大,视野中细胞数目数目越少,题中物镜和目镜的组合中:目镜15×和物镜4×的放大倍数是:15×4=60(倍);目镜10×和物镜4×的放大倍数是:10×4=40(倍);目镜10×和物镜10×的放大倍数是:10×10=100(倍);目镜15×和物镜10×的放大倍数是:15×10=150(倍),因此视野中细胞数目最少的是:目镜15×、物镜10×组合,A、B、C都不符合题意,D符合题意。
故选D。
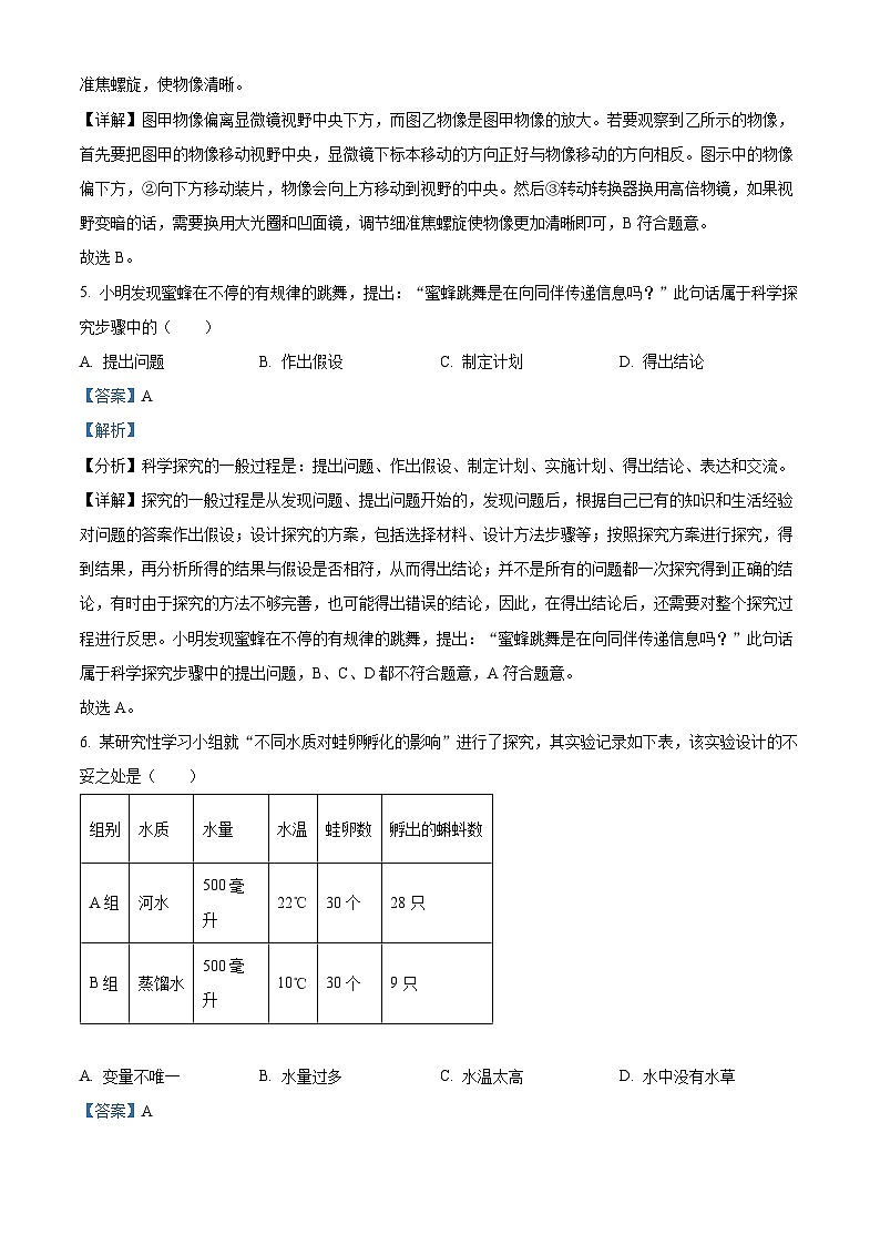
4. 如图是某同学在显微镜下观察到的蚕豆叶片下表皮的物像,按照实验要求,需把物像由甲→乙进行转换,需要的操作是( )
①玻片向上移动;②玻片向下移动;③低倍镜换成高倍镜;④高倍镜换成低倍镜
A ①③B. ②③C. ①④D. ②④
【答案】B
【解析】
【分析】显微镜操作中,低倍镜换高倍镜的一般步骤:移动装片,在低倍镜下使需要放大的部分移动到视野中央;转动转换器,移走低倍物镜,换上高倍物镜;调节光圈、反光镜,使视野亮度适宜;缓缓调节细准焦螺旋,使物像清晰。
【详解】图甲物像偏离显微镜视野中央下方,而图乙物像是图甲物像的放大。若要观察到乙所示的物像,首先要把图甲的物像移动视野中央,显微镜下标本移动的方向正好与物像移动的方向相反。图示中的物像偏下方,②向下方移动装片,物像会向上方移动到视野的中央。然后③转动转换器换用高倍物镜,如果视野变暗的话,需要换用大光圈和凹面镜,调节细准焦螺旋使物像更加清晰即可,B符合题意。
故选B。
5. 小明发现蜜蜂在不停的有规律的跳舞,提出:“蜜蜂跳舞是在向同伴传递信息吗?”此句话属于科学探究步骤中的( )
A. 提出问题B. 作出假设C. 制定计划D. 得出结论
【答案】A
【解析】
【分析】科学探究的一般过程是:提出问题、作出假设、制定计划、实施计划、得出结论、表达和交流。
【详解】探究的一般过程是从发现问题、提出问题开始的,发现问题后,根据自己已有的知识和生活经验对问题的答案作出假设;设计探究的方案,包括选择材料、设计方法步骤等;按照探究方案进行探究,得到结果,再分析所得的结果与假设是否相符,从而得出结论;并不是所有的问题都一次探究得到正确的结论,有时由于探究的方法不够完善,也可能得出错误的结论,因此,在得出结论后,还需要对整个探究过程进行反思。小明发现蜜蜂在不停的有规律的跳舞,提出:“蜜蜂跳舞是在向同伴传递信息吗?”此句话属于科学探究步骤中的提出问题,B、C、D都不符合题意,A符合题意。
故选A。
6. 某研究性学习小组就“不同水质对蛙卵孵化的影响”进行了探究,其实验记录如下表,该实验设计的不妥之处是( )
A. 变量不唯一B. 水量过多C. 水温太高D. 水中没有水草
【答案】A
【解析】
【分析】蛙卵的孵化需要在水中进行,其孵化受温度和水质两方面的影响。一个探究实验中只能有一个实验变量,其他因素均处于相同理想状态,这样便于排除因其他因素的存在而影响、干扰实验结果的可能。
【详解】对照实验要求探究某种条件对研究对象的影响时,除了控制的该条件不同以外,其他条件都相同。为使实验结果具有说服力,应使对照实验只有一组变量。“不同水质对蛙卵孵化的影响”的实验,除水质不同外,温度也不相同,不符合单一变量原则,故BCD不符合题意,A符合题意。
故选A。
7. 下列关于活的植物细胞的叙述,正确的是( )
A 细胞内都含有线粒体
B. 细胞内的物质可以任意渗出
C. 细胞内都含有大液泡
D. 细胞内都含有叶绿体
【答案】A
【解析】
【分析】植物细胞基本结构:细胞壁、细胞膜、细胞核、细胞质、线粒体、液泡、叶绿体(绿色部分)。
【详解】A.线粒体是呼吸作用的场所,活的植物细胞内都有线粒体,故A正确。
B.细胞膜能控制物质进出,细胞内的物质不能任意渗出,故B错误。
C.幼小的植物细胞含有很多小液泡,成熟的植物细胞才含有大液泡,故C错误。
D.植物的绿色部分才含有叶绿体,非绿色部分不含叶绿体,含有叶绿体的细胞可以进行光合作用,故D错误。
故选A。
8. 金银花在我国各地均有分布,具有散寒、宣散风热、清热解毒等作用。从植物体的结构层次上来说,金银花的花属于( )
A. 植物体B. 组织C. 器官D. 系统
【答案】C
【解析】
【分析】生物体的结构是有层次的,动物体结构层次为细胞→组织→器官→系统→动物体;植物体结构层次为细胞→组织→器官→植物体。
①细胞:细胞是生物体结构和功能的基本单位。
②组织:由形态相似、结构和功能相同的一群细胞和细胞间质联合在一起构成。
③器官:不同的组织按照一定的次序结合在一起。
④系统:能够共同完成一种或几种生理功能的多个器官按照一定的次序组合在一起。
⑤个体:由不同的器官或系统协调配合共同完成复杂的生命活动的生物。
【详解】金银花的花是由不同的组织按照一定的次序结合在一起的结构,则结合分析可知,金银花的花属于器官这个结构层次,C符合题意,ABD不符合题意。
故选C。
9. 下列人体基本组织与结构的对应关系,正确的是( )
A. 上皮组织——肌腱B. 结缔组织——骨骼肌
C. 肌肉组织——皮肤表皮D. 神经组织——脊髓
【答案】D
【解析】
【分析】人体的主要组织有上皮组织、肌肉组织、结缔组织和神经组织等,人体的器官是由不同的组织构成的,但往往以某种组织为主。
【详解】AB.骨骼肌是一种附着在骨骼上的肌肉,骨骼肌包括肌腱和肌腹两部分。骨骼肌两端是白色肌腱,由结缔组织构成,能跨关节附在不同的骨上,有固定作用;骨骼肌中间较粗的部分是肌腹,由肌细胞组成,属于肌肉组织,受刺激可收缩,AB错误。
C.皮肤由上皮组织、结缔组织、神经组织和肌肉组织按一定次序构成的器官,其中皮肤表皮具有保护作用,属于上皮组织,C错误。
D.神经系统包括中枢神经系统和周围神经系统,中枢神经系统包括脑和脊髓,周围神经系统包括脑神经和脊神经。可见,脊髓的主要组织是神经组织,D正确。
故选D。
10. 按照构成生物体的结构层次排序,下列正确的是( )
A. ④→②→①→③→⑤B. ①→②→③→④→⑤
C. ⑤→①→③→④→②D. ②→④→①→③→⑤
【答案】A
【解析】
【分析】题图中,①胃,属于器官;②属于上皮组织;③消化系统,属于系统;④肌肉细胞,属于细胞;⑤人体,属于个体。
【详解】细胞是人体结构和功能的基本单位,人体等动物体是由细胞分化形成组织,人体和动物体的主要组织有②上皮组织、肌肉组织、结缔组织、神经组织等,再由这几种不同的组织按照一定的次序结合在一起形成具有一定功能的①器官,再由能够共同完成一种或几种生理功能的多个器官按照一定的次序组合在一起形成系统,人体和动物体有③消化系统、呼吸系统、循环系统、泌尿系统、运动系统、生殖系统、内分泌系统和神经系统。最后由八大系统构成完整的⑤人体和动物体。因此人体和动物体的结构层次由小到大依次是④细胞→②组织→①器官→③系统→⑤人体和动物体,A正确,BCD错误。
故选A。
11. 在“观察草履虫对外界刺激的反应”时,向右端的培养液里放入食盐颗粒,下列叙述正确的是( )
A. 载玻片的液滴上放棉花纤维限制运动B. 草履虫通过表膜吸收培养液中的食物
C. 草履虫会向放入食盐颗粒方向移动D. 实验表明草履虫对外界刺激能作出反应
【答案】D
【解析】
【分析】草履虫虽然只由一个细胞构成,但也能完成营养、呼吸、排泄、运动、生殖等生命活动,并能对外界的刺激的作出反应。
【详解】A.在“观察草履虫对外界刺激的反应”时,不需要放棉花纤维限制其运动。在观察草履虫结构时,才需要在载玻片的培养液里放几丝棉花纤维限制其运动,A错误。
B.草履虫通过口沟获取食物,通过表膜摄入氧气和排出二氧化碳,B错误。
C.食盐对草履虫来说是不利的刺激,所以在有盐粒一侧的草履虫要逃离,游到左端没有盐粒的培养液中去,C错误。
D.实验说明草履虫能躲避有害刺激,即草履虫能对外界刺激做出反应,D正确。
故选D。
12. 槐树属于被子植物的主要依据是( )
A. 能进行光合作用B. 用种子繁殖后代
C. 有根、茎、叶的分化D. 种子外有果皮包被
【答案】D
【解析】
【分析】被子植物的营养器官(根、茎、叶)和生殖器官(花、果实、种子)的形态结构特征,都可作为分类的依据.但主要以花、果实和种子作为主要依据.因为生殖器官比营养器官在植物一生中出现得晚,生存的时间比较短,受环境的影响比较小,形态结构也比较稳定.
【详解】A、绿色植物都能进行光合作用.故A不符合题意;
B、裸子植物与被子植物都能用种子繁殖后代,故B不符合题意;
C、蕨类植物和种子植物都有根茎叶的分化,故C不符合题意;
D、槐树的种子外有果皮包被着,属于被子植物,故D符合题意.
【点睛】本题主要考查的是被子植物的主要特征,裸子植物与被子植物的主要区别就是种子外有无果皮包被.
13. 下列诗句中描写的生物类群中,没有茎和叶的分化的是( )
A. 应怜屐齿印苍苔,小扣柴扉久不开
B 西湖春色归,春水绿于染
C. 箭茁脆甘欺雪菌,蕨芽珍嫩压春蔬
D. 暮色苍茫看劲松,乱云飞渡仍从容
【答案】B
【解析】
【分析】藻类植物结构简单,无根、茎叶的分化。苔藓植物无根,有茎、叶的分化,体内无输导组织。蕨类植物有了根、茎、叶的分化,体内有输导组织,一般长的比较高大。种子植物包括裸子植物和被子植物,都用种子繁殖后代,裸子植物的种子裸露,无果皮包被着,被子植物的种子外面有果皮包被着,能形成果实。
【详解】A.“应怜展齿印苍苔,小扣柴扉久不开”描写的生物属于苔藓植物,苔藓植物有茎叶的分化没有真正的根,A错误。
B.“西湖春色归,春水绿于染”描写的生物属于藻类植物,藻类植物结构简单,无根、茎叶的分化,B正确。
C.“箭茁脆甘欺雪菌,蕨芽珍嫩压春蔬”主要描写的生物是“蕨芽”,“蕨芽”属于蕨类植物,蕨类植物有根、茎、叶的分化,体内有输导组织,C错误。
D.“暮色苍茫看劲松,乱云飞渡仍从容”,诗句中松树属于裸子植物,裸子植物有根、茎、叶的分化,D错误。
故选B。
14. 我国被称为“裸子植物的故乡”,有些珍稀裸子植物为我国特有。下列为我国特有的珍稀裸子植物的是( )
A. 银杉B. 雪松C. 肾蕨D. 地钱
【答案】A
【解析】
【分析】据统计,全世界生存的裸子植物约有850种,隶属于79属和15科,中国的裸子植物有10科34属约250种,分别为世界现存裸子植物科、属、种总数的66.6%、41.5%和29.4%,是世界上裸子植物最丰富的国家。
【详解】银杉,是三百万年前第四纪冰川后残留下来至今的植物,中国特有的世界珍稀物种,和水杉、银杏一起被誉为植物界的大熊猫,为我国特有的珍稀裸子植物,A正确,BCD错误。
故选A。
15. 对田野里的动物进行调查时,正确的做法是( )
A. 把动物抓回实验室进行观察B. 调查内容包括种类、数量、形态特征等
C. 调查目时挑喜欢的生物记录D. 调查数量时可以捕杀后计数
【答案】B
【解析】
【分析】调查是科学探究常用的方法之一。对田野动物进行调查前需要明确调查目的,提前规划好观察路线。调查时不要伤害动物,不要破坏生物的生活环境生物的生活环境,要如实记录观察到的动物。调查后,要进行成果交流,并对调查到的生物,进行科学合理的归类。
【详解】A.小型的、活动较慢的动物,通常危害性不大,宜在野外观察,A错误。
B.进行田野动物调查时,要记录动物的种类、数量、形态特征等,对调查的结果要进行整理和分析,B正确。
C.调查过程中要如实记录,不能凭个人好恶来记录,C错误。
D.我们在进行田野动物观察时应当尊重动物,不要随意以捕杀,也不要伤害它们,D错误。
故选B。
16. 珊瑚礁不仅可以形成岛屿、加固海岸,还为海底的鱼类等海洋生物提供了重要的栖息场所和庇护地,与珊瑚礁的形成有关的动物类群是( )
A. 腔肠动物B. 环节动物C. 软体动物D. 节肢动物
【答案】A
【解析】
【分析】腔肠动物身体呈辐射对称;体表有刺细胞;有口无肛门,代表动物有:海葵、海蛰、珊瑚虫、水螅等。环节动物身体呈圆筒形,由许多彼此相似的体节组成;靠刚毛或疣足辅助运动,代表动物有:蚯蚓、水蛭、沙蚕等。软体动物柔软的身体表面有外套膜,大多具有贝壳;运动器官是足,代表动物有:章鱼、枪乌贼、扇贝、蛾螺、河蚌、蜗牛、田螺、文蛤、缢蛏、石鳖、牡蛎、鲍等。节肢动物体表有坚韧的外骨骼;身体和附肢都分节,代表动物有:各种昆虫、甲壳动物、蜘蛛、蜈蚣等。
【详解】在深海和浅海中均有珊瑚礁存在,它们是成千上万的珊瑚虫骨骼(由碳酸钙组成)在数百年至数千年的生长过程中形成。珊瑚虫身体微小,属于腔肠动物。故与珊瑚礁的形成有关的动物类群是腔肠动物。A正确,BCD错误。
故选A。
17. 图中吸管的圈内部分可以表示某类动物的身体的结构特点。下列动物不具有此特点的是( )
A. 水蛭B. 蚯蚓C. 蛔虫D. 沙蚕
【答案】C
【解析】
【分析】环节动物的主要特征有:身体细长,由许多体节构成,有真体腔,有刚毛或疣足,解答即可。
【详解】图中吸管的圈内部分可以表示环节动物的身体的结构特点,环节动物的特征为身体由许多彼此相似的环状体节构成,蚯蚓通过肌肉和刚毛的配合使身体运动,身体分节可以增强运动的灵活性,是典型的环节动物;沙蚕、水蛭和蚯蚓身体由许多彼此相似的体节构成,都属于环节动物。蛔虫是线形动物不具有体节,因此ABD错误,C正确。
故选C。
18. 下列生物类群中,受精作用已完全脱离水的限制的是( )
A. 爬行动物B. 两栖动物C. 鱼类D. 腔肠动物
【答案】A
【解析】
【详解】腔肠动物生活在水中,属于无脊椎动物,鱼类、两栖类和爬行类都属于无脊椎动物。
【分析】腔肠动物和鱼类终生生活在水中,生殖个发育都在水中进行,两栖类和爬行类既可以生活在陆地,有的也可以在水中生活,但是两栖类的生殖和发育离不开水,爬行类的生殖和发育已经脱离了对水的依赖,属于真正的陆生脊椎动物,因此BCD错误,A正确。
故选A。
19. 骨笛是笛子的一种,是用一种内部中空、轻而坚固的长骨制成的乐器。下列动物的骨骼中最适合制作骨笛的是( )
A. 鹫鹰B. 乌龟C. 鲨鱼D. 牛蛙
【答案】A
【解析】
【分析】骨笛是笛子的一种,也是最早的乐器。又称鹰笛或鹰骨笛,可见该笛子的材料是鸟类的骨。
【详解】A.鹫鹰属于鸟类。鸟类的主要特征:身体呈流线型,可以减少飞行时的阻力;体内有气囊,辅助肺完成双重呼吸,可以供给充足的氧气;有的骨中空,有的骨愈合,直肠很短,能减轻体重;胸肌发达,A符合题意。
B.乌龟属于爬行动物,爬行动物的主要特征:体表覆盖角质的鳞或甲;用肺呼吸;在陆地上产卵,卵表面有坚韧的卵壳,B不符合题意。
C.鲨鱼属于鱼类。鱼类的特征有:生活在水中,鱼体表大都覆盖有鳞片,减少水的阻力,用鳃呼吸,用鳍游泳,靠尾部和躯干部的左右摆动和鳍的协调作用来不断向前游动,C不符合题意。
D.牛蛙属于两栖动物。两栖动物的特征:幼体生活在水中,用鳃呼吸;成体大多生活在陆地上,也可以在水中游泳,用肺呼吸,皮肤可以辅助呼,D不符合题意。
故选A。
20. 青蛙不属于真正的陆生动物,其主要原因是( )
A. 用鳃呼吸
B. 后肢发达,趾间有蹼
C. 没有脊柱
D. 生殖和幼体发育离不开水
【答案】D
【解析】
【分析】两栖动物的主要特征:幼体生活在水中,用鳃呼吸;成体生活在水中或陆地上,用肺呼吸,同时用皮肤辅助呼吸。
【详解】A.青蛙的幼体生活在水中,用鳃呼吸;成体生活在水中或潮湿的陆地上,用肺呼吸,同时用皮肤辅助呼吸,A错误。
B.后肢发达,适于跳跃;趾间有蹼,适于游泳;都与不是真正的陆生动物无关,B错误。
C.青蛙体内有脊柱,属于脊椎动物,C错误。
D.青蛙属于两栖动物,经过抱对,分别把精子和卵细胞排放到水中,精子和卵细胞在水中结合,形成受精卵,体外受精,幼体生活在水中,因此,青蛙生殖和发育都离不开水,这是青蛙不能成为真正的陆生脊椎动物的主要原因,D正确。
故选D。
21. 2023年4月迁地保护的四头江豚首次放归长江,这将有助于改善种群遗传多样性的水平。下列叙述错误的是( )
A. 江豚通过胎生、哺乳的方式抚育后代
B. 江豚的体毛已退化
C. 江豚生活在水中,体温会随着水温的变化而变化
D. 江豚具有高度发达的神经系统和感觉器官
【答案】C
【解析】
【分析】哺乳动物的主要特征:体表面大多有毛,一般分头、颈、躯干、四肢和尾五个部分,牙齿分化,体腔内有膈,心脏四腔,用肺呼吸,大脑发达,体温恒定,哺乳胎生。
【详解】A.江豚属于哺乳动物,以胎生方式繁殖后代,提高了哺乳动物的成活率,A正确。
B.江豚生活在水中,用肺呼吸,胎生哺乳,体毛退化,B正确。
C.江豚属于哺乳动物,体温恒定,不会随着水温的变化而变化,C错误。
D.江豚是哺乳动物,有高度发达的神经系统和感觉器官,能对外界环境变化迅速做出反应,D正确。
故选C。
22. 某同学对调查到的生物按照不同的标准进行了归类,下列归类正确的一组是( )
A. 小麦、杨树、珊瑚为植物B. 玉米、水稻、大豆为作物
C. 牛、鸭、虎为家畜D. 螃蟹、紫菜、鸵鸟为水生生物
【答案】B
【解析】
【分析】生物有多种分类方法,按照形态结构特点,将生物分为动物、植物、其他生物;按照生活环境,将生物分为陆生生物和水生生物等;按照用途,将生物分为农作物、家禽、家畜等。
【详解】A.小麦、杨树为植物,珊瑚是由珊瑚虫分泌的石灰质骨骼聚结而成,不属于生物,A错误。
B.结合分析可知,玉米、水稻、大豆为作物,B正确。
C.牛、鸭为家畜,而虎不属于家畜,C错误。
D.螃蟹、紫菜为水生生物,鸵鸟为陆生生物,D错误。
故选B。
23. 下图所示为天牛、海马、鳄鱼。从生物学分类知识来看,它们分别属于( )
A. 节肢动物、鱼类、爬行动物
B. 爬行动物、鱼类、两栖动物
C. 节肢动物、软体动物、鱼类
D. 软体动物、两栖动物、爬行动物
【答案】A
【解析】
【分析】(1)节肢动物的主要特征:体表有坚韧的外骨骼;身体和附肢都分节。
(2)鱼类的主要特征:鱼类终生生活在水中,身体呈梭形,体表大多覆盖着鳞片,用鳃呼吸,用鳍游泳,鱼类体内有一条由许多脊椎骨构成的脊柱,具有保温和保护的作用,体温通常随着环境温度的变化而变化,属于变温动物。
(3)爬行动物主要特征:体表覆盖角质鳞片或甲,用肺呼吸,体温不恒定,会随外界的温度变化而变化。心脏只有三个腔,心室里有不完全的隔膜,体内受精,卵生或少数卵胎生。由于产的卵是带有硬壳的羊膜卵,爬行动物的生殖发育都完全脱离了水的限制。
【详解】天牛体表有坚韧的外骨骼;身体和附肢都分节,属于节肢动物;海马虽然形状不像鱼,但有鱼的特征,有鳍,用鳃呼吸,靠鳍摆动前进,终生生活在水中。 因此属于鱼类;鳄鱼属于爬行动物,体表覆盖角质鳞片,用肺呼吸,体温不恒定,会随外界的温度变化而变化。心脏只有三个腔,心室里有不完全的隔膜,体内受精,卵生,A符合题意,BCD不符合题意。
故选A。
24. 深秋时节,大批候鸟沿着太行山、吕梁山越过秦岭、大巴山飞到四川以及华中、华南地区去越冬。下列有关鸟类适于飞行的形态结构特点,错误的是( )
A. 体表被毛B. 身体呈流线型
C. 前肢变成翼D. 胸肌发达
【答案】A
【解析】
【分析】多数鸟类营飞行生活,其结构特征总是与其生活相适应的。鸟类的身体流线型,可以减少飞行时的阻力,身体被覆羽毛,具有可用于飞翔的翼,胸肌发达,胸骨有龙骨突,长骨中空,消化系统发达,有独特的气囊,可以帮助肺呼吸,所以说鸟的全身都是为飞行设计的。
【详解】A.体表被毛是哺乳动物的特征,A错误。
BCD.多数鸟类营飞行生活,其结构特征总是与其生活相适应的。如体表被羽毛,前肢变成翼,适于飞行;身体呈流线型,可以减少飞行时的阻力;胸肌发达,利于牵动两翼完成飞行动作,BCD正确。
故选A。
25. “杂交水稻之父”袁隆平和“中国小麦远缘杂交之父”李振声的科研成果提高了水稻和小麦的产量。水稻和小麦同属禾本目植物,如图是部分禾本目植物分类等级示意图,由图可以得出的正确说法是( )
A. 上述分类等级中,最大的分类单位是科
B. 水稻与凤梨的亲缘关系比与小麦的近
C. 水稻与小麦的共同特征比水稻与凤梨的多
D. 小麦与凤梨之间没有共同特征
【答案】C
【解析】
【分析】生物分类是研究生物的一种基本方法。根据生物的相似程度(包括形态结构和生理功能等),即性状差异进行生物分类。生物的分类等级从大到小依次是界、门、纲、目、科、属、种。所属的等级越小,生物的亲缘关系越近,共同特征越多;等级越大,亲缘关系越远,共同特征越少。
【详解】A.据图分析可知,图中出现的分类等级分别为目、科、属、种,其中最大的分类单位是目,故A错误。
BC.水稻与凤梨同属于禾本目,水稻与小麦同属于禾本科,目的分类等级大于科,根据生物分类的等级越小,亲缘关系越近,共同特征越多可知,水稻与凤梨的亲缘关系比与小麦的远,水稻与小麦的共同特征比水稻与凤梨的多,故B错误,C正确。
D.小麦与凤梨同属于禾本目,共同特征较少,不是没有共同特征,故D错误。
故选C。
二、非选择题(本大题共5小题,每题10分,每空1分,共50分。本大题包括识图题、材料题、实验题等题型)
26. 仔细阅读并观察图示材料,分析回答下列问题。
材料一:下图为植物体器官形成的过程示意图,图中的序号表示在植物体器官形成的过程中不同的生理过程。
材料二:下图是某生物学兴趣小组的同学在野外考察时,采集的一些植物,该兴趣小组的同学根据这些植物的特征将它们进行了分类。
(1)材料一中,②过程为______,在此过程中,______复制后形成数量完全相同的两等份,分别进入到两个新细胞中。经过③过程形成的是______,在此过程中,细胞的形态、结构和功能产生了差异。
(2)材料一的图示中,假若经历了各个生理过程形成了G这个结构层次,然后按照一定的次序构成了植物,则该植物属于______植物。
(3)材料二中将六类植物进行了分类,则②是指______,⑤是______,能终生生活在水里的植物类型是______(以上三空填字母),这类植物没有______的分化。
(4)材料二中的④⑤⑥不能产生种子,它们用______繁殖后代。
(5)上述六类植物中,可以作为监测空气污染程度的指示植物是______。(填字母)
【答案】26. ①. 细胞分裂 ②. 遗传物质##染色体 ③. 组织
27. 被子##绿色开花
28. ①. D ②. C ③. F ④. 根、茎、叶
29. 孢子 30. C
【解析】
【分析】1.细胞分裂就是一个细胞分成两个细胞,细胞分裂导致细胞数目的增多;细胞分化形成了不同的细胞群,我们把形态、结构、功能相同的细胞群称之为组织。
2.材料一题图中:①是细胞生长,②是细胞分裂,③是细胞分化,④是组织形成器官;G是器官层次。
3.材料二题图中:A肾蕨属于蕨类植物,B油松属于种子植物中的裸子植物,C葫芦藓属于苔藓植物,D向日葵属于种子植物里的被子植物(双子叶植物),E玉米属于种子植物里的被子植物(单子叶植物),F水绵属于藻类植物。
【小问1详解】
细胞分裂导致细胞数目的增多,所以过程②是细胞分裂的过程;在细胞分裂过程中染色体的数量先进行复制加倍,然后分成完全相同的两份,分别进入两个新细胞中。材料一中③过程发生了细胞分化,成了不同的细胞群,我们把形态、结构、功能相同的细胞群称之为组织。
【小问2详解】
绿色开花植物通常都是由根、茎、叶、花、果实、种子六大器官组成。G是花,花为生殖器官,则该植物属于绿色开花植物。
【小问3详解】
A肾蕨属于蕨类植物,有根、茎、叶分化,并且根茎叶内出现了输导组织;B油松属于裸子植物,种子外面没有果皮包被;C葫芦藓属于苔藓植物,没有真正的根,只有茎叶的分化;D向日葵和E玉米都属于被子植物,种子外面有果皮包被,向日葵种子内有两片子叶属于双子叶植物,玉米种子内有一片子叶属于单子叶植物,F水绵属于藻类植物,没有根茎叶的分化。可见,②双子叶植物是指D向日葵,⑤具有假根的是C葫芦藓,能终生生活在水里的植物类型是F水绵,这类植物没有根、茎、叶的分化。
【小问4详解】
材料二中④蕨类植物、⑤苔藓植物、⑥藻类植物不能产生种子,它们用孢子繁殖后代,属于孢子植物。
【小问5详解】
C葫芦藓是苔藓植物,可作为检测空气污染程度的指示植物,原因是苔藓植物体内无输导组织,叶只有一层细胞构成,二氧化硫等有毒气体容易从背腹两面侵入叶细胞,而威胁苔藓植物的生活。
27. 用显微镜观察“人体口腔上皮细胞”和“洋葱鳞片内表皮细胞”临时装片时,观察到如下的甲、乙、丙、丁四个视野。结合下图分析并回答问题。
(1)制作人体口腔上皮细胞临时装片时,在载玻片的中央滴一滴______,目的是使细胞保持正常的形态。若要顺时针转动粗准焦螺旋,眼睛要看着______镜,避免它撞坏玻片。图中显微镜的最大放大倍数为______倍。当转换成高倍镜时,视野变模糊了,应调节显微镜中的_______,使视野更清晰。
(2)观察过程中,发现视野中有一个污点,转动目镜和移动玻片标本,污点都没有移动,说明污点可能在______上。
(3)观察同一装片标本,甲视野的放大倍数比乙视野_______(填“大”或“小”),若使用相同的光圈和反光镜,则乙视野比甲视野要_______(填“亮”或“暗”)。
(4)要将图甲中的物像移到视野中央,应将载玻片向_______方移动。
(5)所观察到的丙和丁装片如上图所示,你认为_____装片的效果更好,另一个图效果欠佳的原因是临时装片中有_____。
【答案】(1) ①. 生理盐水 ②. 物 ③. 640 ④. 细准焦螺旋
(2)物镜 (3) ①. 小 ②. 暗
(4)左 (5) ①. 丁 ②. 气泡
【解析】
【分析】(1)制作洋葱表皮细胞临时装片时正确地的步骤概括为擦、滴、撕、展、盖、染、吸。(2)显微镜下呈的像是倒像。
【小问1详解】
在制作洋葱鳞片叶内表皮细胞临时装片实验中,开始时用滴管向载玻片中央滴加的液体是清水,为了维持细胞的正常形态。在转动粗准焦螺旋使镜筒下降时,眼睛一定要看着物镜,以免碰到玻片标本。显微镜放大的倍数是目镜和物镜的乘积,甲图的目镜是16×、最大的物镜是40×,放大的倍数是:16×40=640(倍)。细准焦螺旋能够较小幅度升降镜筒,当转换成高倍镜时,视野变模糊了,应调节显微镜中的细准焦螺旋,使视野更清晰。
【小问2详解】
显微镜视野中污点存在的位置只能是目镜、物镜和玻片上。如果转动目镜和移动玻片标本,污点都没有随着动,说明污点只能在物镜上。
【小问3详解】
由视野甲变为乙,物像变大了,所以是低倍镜换用高倍镜,因此甲视野的放大倍数比乙的小。换用高倍镜后,若使用相同的光圈和反光镜,则乙视野比甲视野要,视野变暗了。
【小问4详解】
显微镜下呈的是倒像,甲视野物像在视野的左方,应先向左移动装片,使物像到达视野的中央。
【小问5详解】
图丙视野中有气泡,图丁没有气泡,而且细胞均匀散开,因此图丁的观察效果好,另一效果欠佳是因为装片中有气泡;要想不出现这位同学视野中不正常的情况,盖盖玻时:用镊子夹起盖玻片,使它的一侧先接触载玻片上的水滴,然后缓缓放平。
28. 学习了细胞的结构和功能后,某同学用超轻黏土等材料制作了一个植物细胞的结构模型(下图)。请据图分析作答。
(1)图中①代表的结构是______;②代表的结构是______;细胞液存在于结构______(填序号)中。区别于动物细胞模型,该植物细胞模型还缺少的结构是______。
(2)该植物细胞模型中的能量转换器是______,能控制生物的遗传和发育的结构是______(填名称)。
(3)在普通光学显微镜下,能控制物质进出细胞的结构是______。若要通过调暗视野亮度来观察这一结构,应选用显微镜中的______(填“平面”或“凹面”)反光镜。
(4)现有A.食品保鲜膜、B.血液透析膜两种材料可供选择,其中的______(填“A”或“B”)材料更适合用来代表细胞膜,是因为该材料可以更好地展示出细胞膜______的功能。
【答案】28. ①. 细胞核 ②. 细胞质 ③. ③ ④. 细胞壁
29. ①. 叶绿体和线粒体 ②. 细胞核
30. ①. 细胞膜 ②. 平面
31. ①. B ②. 控制物质进出
【解析】
【分析】1.植物细胞结构:细胞壁、细胞膜、细胞核、细胞质、线粒体、液泡、叶绿体(绿色部分)。
2.图中:①细胞核,②细胞质,③液泡
3.细胞膜具有保护和控制物质进出的作用(选择性透过性),能让有用的物质进入细胞,有害的物质挡在外面,同时把细胞产生的废物排到细胞外,植物的细胞膜紧贴细胞壁内侧,光学显微镜下不易看清。
【小问1详解】
图中①代表的结构名称是细胞核,含有遗传物质,是细胞生命活动的控制中心,是遗传信息库;②代表的结构是细胞质,是细胞进行生命活动的主要场所;③是液泡,内含细胞液,细胞液中溶解有多种物质。植物细胞和动物细胞的相同点是都有细胞膜、细胞质、细胞核和线粒体;两者的不同点是植物细胞有细胞壁、液泡,绿色植物细胞还有叶绿体,而动物细胞没有细胞壁、液泡和叶绿体。结合题图可知,该植物细胞模型还缺少的结构是细胞壁。
【小问2详解】
细胞中的能量转换器有线粒体和叶绿体。线粒体是广泛存在于动物细胞和植物细胞中的细胞器,是细胞呼吸产生能量的主要场所;叶绿体是植物细胞进行光合作用的场所,是绿色植物细胞特有的一种能量转换器。可见,该细胞中的能量转换器有线粒体和叶绿体。①细胞核含有遗传物质,是细胞生命活动的控制中心,是遗传信息库,细胞核控制着生物的发育和遗传。
【小问3详解】
植物的细胞膜紧贴细胞壁内侧,光学显微镜下不易看清。显微镜的反光镜有两个面,平面镜和凹面镜,凹面镜能够聚光,可以使视野变亮,故当外界光线较强时用平面镜,当外界光线较弱时用凹面镜。所以,若要通过调暗视野亮度来观察细胞膜,应选用显微镜中的平面反光镜。
【小问4详解】
保鲜膜不透水、不透气,没有半透膜的特点;血液透析膜是半透膜,能让一些物质可以透过,另一些物质不能透过。细胞的细胞膜能控制物质的进出,具有选择透过性。所以,用B血液透析膜代表细胞膜可以更好的展示出细胞膜能够控制物质进出的功能。
29. 呼吸是动物重要的生理特征,不同动物呼吸的结构和器官差异很大,但其功能都是最大限度地吸收氧气、排出二氧化碳。请结合下图回答问题。
(1)观察动物A时,要经常往其体表滴水以保持湿润,原因是它用______呼吸。
(2)观察动物B时,发现其体表具有与体内气管相连的____,它是气体出入的门户。
(3)动物C用______呼吸,其内富含______,呈鲜红色。
(4)若将绿色的菠菜汁滴在鱼口的前方,可以观察到绿色的汁液从______流出。
(5)溴麝香草酚蓝(BTB)试剂遇CO2由蓝变黄。若将小鱼放入滴有BTB试剂的溶液中,一段时间后,溶液将变成_______色。
(6)题图中能表示动物D呼吸系统的是___(填“甲”或“乙”),这种呼吸方式称为_____。当动物D飞行时,呼吸1次,在_____(填一器官名称)内发生____次气体交换。
【答案】(1)湿润的体壁
(2)气门 (3) ①. 鳃 ②. 毛细血管
(4)鳃盖后缘 (5)黄
(6) ①. 甲 ②. 双重呼吸 ③. 肺 ④. 两##二##2
【解析】
【分析】题图中:A蚯蚓是环节动物,B蝗虫是节肢动物中的昆虫,C是鱼类,D是鸟类;甲是鸟类的肺和气囊,乙是肺。
【小问1详解】
蚯蚓是用湿润的体壁呼吸空气中的氧气。氧气先溶解在体壁的粘液里,然后渗透到体壁内的毛细血管中的血液里,血液中的二氧化碳也通过体壁排出体外。可见,观察动物A蚯蚓时,要经常往其体表滴水以保持湿润,原因是它用湿润的体壁呼吸。
【小问2详解】
在B蝗虫的胸部和腹部有排列比较整齐的小孔为气门,是气体进入蝗虫体内的门户,气门和蝗虫体内的气管相通,在气管处进行气体交换。
【小问3详解】
动物C是鱼类,鱼类用鳃呼吸,鳃是由鳃丝、鳃弓和鳃耙组成的,主要的结构是鳃丝,鳃丝呈鲜红色,因为内有大量的毛细血管。
【小问4详解】
当水由鱼的口流进,经过鳃丝时,溶解在水里的氧就渗入鳃丝中的毛细血管里,而血里的二氧化碳浸出毛细血管,排到水中,随水从鳃盖后缘的鳃孔排出体外。可见,若将绿色的菠菜汁滴在鱼口的前方,可以观察到绿色的汁液从鳃盖后缘流出。
【小问5详解】
鱼类生活在水中,用鳃呼吸。经鳃盖后缘流出鱼体的水流与由口流入鱼体的水流相比,氧气的含量减少,二氧化碳的含量增高。溴麝香草酚蓝(BTB)试剂遇二氧化碳由蓝变黄。所以,若将小鱼放入滴有BTB试剂的溶液中,一段时间后,溶液将变成黄色。
【小问6详解】
鸟类的呼吸方式是双重呼吸,当吸气时,气体一部分进入肺,在肺内进行气体交换,一部分经过肺,再进入气囊,在气囊内储存。当呼气时,气囊内的气体进入肺,在肺内进行气体交换。可见,鸟类每呼吸一次,在肺内进行两次气体交换。双重呼吸提高了气体交换的效率,有利于鸟的飞行生活。结合题图可知,题图中能表示动物D鸟类呼吸系统的是甲(具有气囊),这种呼吸方式称为双重呼吸。当动物D鸟类飞行时,呼吸1次,在肺内发生2次气体交换。
30. 实验探究:
如果你翻动花园、庭院中的花盆或石块,常常会看到一些身体略扁、长椭圆形、灰褐色或黑色的小动物在爬行,这就是鼠妇,又叫潮虫.当你搬开花盆或石块,鼠妇很快就爬走了。这是为什么呢?是因为环境变明亮了吗?某同学对此进行了探究,请你将他探究活动的过程填写完整。
(1)提出问题:光对鼠妇的生活有影响吗?
作出假设:__________。
(2)制定并实施探究方案:在铁盘内放上一层湿土,一侧盖上不透光的纸板,另一侧盖上透明的玻璃板,在铁盘两侧的中央处各放5只鼠妇,观察鼠妇的行为.该实验的变量是__________。如果在铁盘两侧中央各放1只鼠妇是否可以得出准确的结论?__________(填:“是”或“否”),原因是__________。
(3)分析结果,得出结论:该同学对上述实验重复了5次,结果如上表:为了使实验结论更准确,应对上述数据求______。
(4)从中得出的实验结论是__________。
(5)实验完成后你认为怎么处理鼠妇?__________。
(6)对照实验要设置两个组分别是对照组和__________,每组对照实验只能有__________变量。
(7)小明在“探究土壤湿度对鼠妇的影响”时设置了干土和湿土,请问他探究的变量是__________。
【答案】(1)光对鼠妇的生活有(没有)影响
(2) ①. 光 ②. 不能 ③. 数量太少,存在偶然性
(3)平均值 (4)光对鼠妇的生活有影响,鼠妇喜欢生活在阴暗的环境中生活
(5)将鼠妇放回适宜它们生活的自然环境中
(6) ①. 实验 ②. 一个 (7)土壤湿度
【解析】
【分析】(1)科学探究的一般过程:提出问题、作出假设、制订计划、实施计划、得出结论、表达和交流。
(2)对照实验:在探究某种条件对研究对象的影响时,对研究对象进行的除了该条件不同以外,其他条件都相同的实验。根据变量设置一组对照实验,使实验结果具有说服力。一般来说,对实验变量进行处理的,就是实验组,没有处理的就是对照组。
【小问1详解】
假设是对问题肯定或否定的解答,根据问题“光会影响鼠妇的生活吗?”作出的假设是:光会(不会)影响鼠妇的生活。
【小问2详解】
一侧盖上不透光的厚纸板,另一侧盖上透明的玻璃板,目的是设置以光照为唯一变量的对照组。这样在铁盒内就形成了明亮和黑暗两种环境。不能用1只鼠妇,所用鼠妇的数量要多,因为这样可以减少其他偶然因素的影响而导致实验出现误差。如果采集的鼠妇生病、或受其它非生物因素的影响、处于特殊生长时期等都会导致实验结论出错,所以为了避免出现此类偏差,实验中应尽可能多选几只鼠妇,尽可能排除其他因素的干扰。
【小问3详解】
因为一次实验存在一定的偶然性和误差,取多次的实验的平均值,可以减少误差。
【小问4详解】
通过求实验数据平均值可知:明亮环境中平均一只鼠妇,阴暗环境中平均九只。可得出结论:光对鼠妇的生活有影响,鼠妇喜欢生活在阴暗的环境中生活。
【小问5详解】
要养成爱护动物的好习惯,保护动物从我做起,从现在做起,这样对于保护我们生存的环境非常有利,所以要把鼠妇放回到适宜它生长的自然环境中。
【小问6详解】
对照实验是在研究一种条件对研究对象的影响时,所进行的除了这种条件不同外,其他条件都相同的实验,这个不同的条件,就是唯一变量。设置一组对照实验,使实验结果具有说服力。一般的对实验变量进行处理的,就是实验组,没有处理的就是对照组。
【小问7详解】
影响鼠妇生活的非生物因素除光外,还有水分、温度、空气等因素对鼠妇生活都有影响。如果“探究土壤湿度对鼠妇生活的影响”,则实验中的变量是土壤湿度,需要给鼠妇提供的两种环境是潮湿和干燥。组别
水质
水量
水温
蛙卵数
孵出的蝌蚪数
A组
河水
500毫升
22℃
30个
28只
B组
蒸馏水
500毫升
10℃
30个
9只
环境
第一次
第二次
第三次
第四次
第五次
明亮
0只
1只
2只
0只
2只
阴暗
10只
9只
8只
10只
8只
河北省保定市高碑店市2023-2024学年八年级上学期期末生物试题(原卷版+解析版): 这是一份河北省保定市高碑店市2023-2024学年八年级上学期期末生物试题(原卷版+解析版),文件包含精品解析河北省保定市高碑店市2023-2024学年八年级上学期期末生物试题原卷版docx、精品解析河北省保定市高碑店市2023-2024学年八年级上学期期末生物试题解析版docx等2份试卷配套教学资源,其中试卷共30页, 欢迎下载使用。
河北省唐山市古冶区2023-2024学年七年级上学期期末生物试题(原卷版+解析版): 这是一份河北省唐山市古冶区2023-2024学年七年级上学期期末生物试题(原卷版+解析版),文件包含精品解析河北省唐山市古冶区2023-2024学年七年级上学期期末生物试题原卷版docx、精品解析河北省唐山市古冶区2023-2024学年七年级上学期期末生物试题解析版docx等2份试卷配套教学资源,其中试卷共26页, 欢迎下载使用。
河北省廊坊市固安县2023-2024学年七年级上学期期末生物试题(原卷版+解析版): 这是一份河北省廊坊市固安县2023-2024学年七年级上学期期末生物试题(原卷版+解析版),文件包含精品解析河北省廊坊市固安县2023-2024学年七年级上学期期末生物试题原卷版docx、精品解析河北省廊坊市固安县2023-2024学年七年级上学期期末生物试题解析版docx等2份试卷配套教学资源,其中试卷共27页, 欢迎下载使用。

