2024届陕西省汉中市汉台区高三下学期教学质量检测(一模)理综生物试题(原卷版+解析版)
展开注意事项:
1.答题前,考生先将自己的姓名、准考证号码填写清楚,将条形码准确粘贴在条形码区域内。
2.选择题必须使用2B铅笔填涂;非选择题必须使用0.5毫米黑色字迹的签字笔书写,字体工整、笔迹清楚。
3.请按照题号顺序在答题卡各题目的答题区域内作答,超出答题区域书写的答案无效;在草稿纸、试卷上答题无效。
4.作图可先使用铅笔画出,确定后必须用黑色字迹的签字笔描黑。
5.保持卡面清洁,不要折叠、不要弄破、弄皱,不准使用涂改液、修正带、刮纸刀。
一、选择题:本题共13小题,每小题6分,共78分。在每小题给出的四个选项中,只有一项是符合题目要求的。
1. 如图为糖类的概念图。下列叙述正确的是( )
A. 若物质①与斐林试剂共热有砖红色沉淀产生,则某种单糖A 是果糖
B. 若物质②为SARS 病毒的遗传物质,则某种单糖A 是脱氧核糖
C. 若物质③均由某种单糖A 构成,则物质③为植物细胞中的储能物质
D. 若物质④是 ATP,则构成物质④碱基与某种单糖A 可组成腺苷
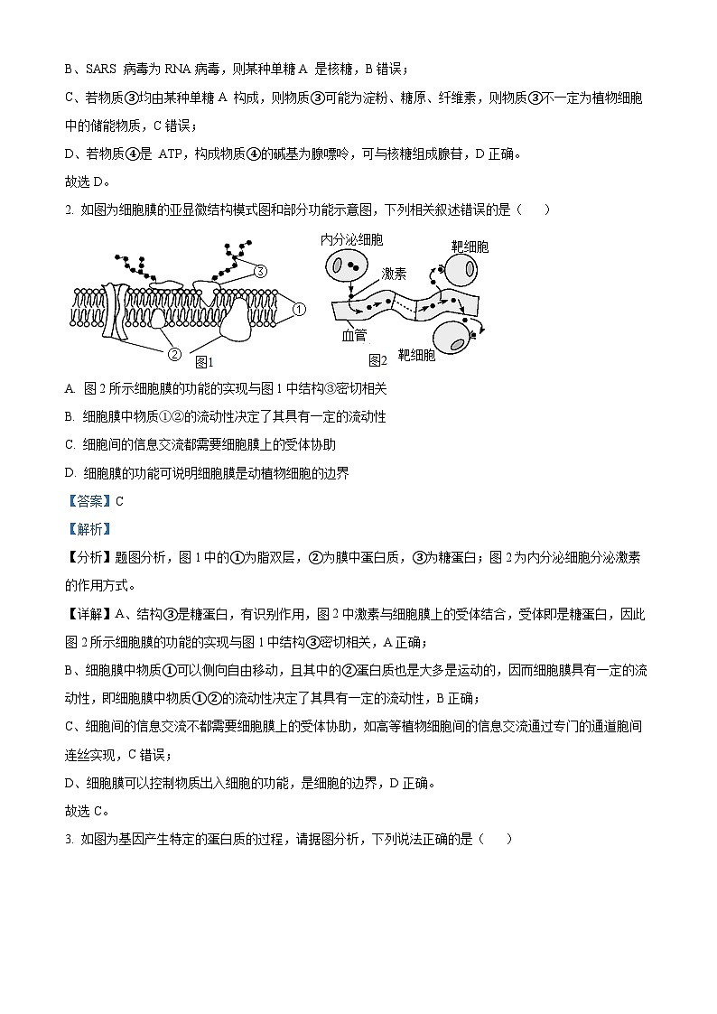
2. 如图为细胞膜的亚显微结构模式图和部分功能示意图,下列相关叙述错误的是( )
A. 图2所示细胞膜的功能的实现与图1中结构③密切相关
B. 细胞膜中物质①②流动性决定了其具有一定的流动性
C. 细胞间的信息交流都需要细胞膜上的受体协助
D. 细胞膜的功能可说明细胞膜是动植物细胞的边界
3. 如图为基因产生特定的蛋白质的过程,请据图分析,下列说法正确的是( )
A. 核糖体在mRNA上的移动方向为B→A
B. 基因表达是以E链和F链的任一条为模板产生特定的mRNA
C. 基因进行转录时需要DNA聚合酶的参与
D. 在翻译过程中发生碱基互补配对的是mRNA与tRNA
4. 如图表示人的生殖周期中不同的生理过程,下列有关说法错误的是( )
A. b1、b2发生基因的分离,c发生基因的自由组合
B. c过程使染色体数目又恢复到体细胞的数目,精子和卵细胞各提供一半的染色体
C. b1、d2过程都需要进行DNA复制,不同的是b1过程核DNA减半两次而d2过程核DNA减半一次
D. d1和d2过程涉及细胞的分裂、分化、衰老、凋亡
5. 2023年,联合国《保护野生动物迁徙物种公约》秘书处在印度举行中亚迁飞路线制度框架和下一步行动沿途国家会议,会议的主要目标之一是制定并在可能的情况下就中亚迁飞路线的制度框架达成一致。动物迁徙主要依靠天体位置,光照方向,地标或地磁感应等来辨别方向,下列有关叙述错误的是( )
A. 迁入率是影响迁徙区某候鸟种群密度的主要因素之一
B. 迁徙途中的若干个候鸟、动物种群不能组成一个群落
C. 候鸟沿固定路线迁徙所依据的定位信息属于物理信息
D. 候鸟迁徙使群落物种的组成发生变化,属于群落演替
6. 原发性视网膜色素变性是一种常见的致盲性眼病,该病常起于儿童或少年早期,至青春期症状加重,视野逐渐收缩,发展至中年或老年,黄斑受累致中心视力减退,严重者会失明。该病受一对等位基因R/r控制。如图为某家系中有关该遗传病的部分家庭成员的电泳检测结果,下列说法正确的是( )
A. 原发性视网膜色素变性是一种常染色体显性遗传病
B. 若该夫妻有个患病儿子,则其致病基因可能来自父条带②亲或母亲
C. 该夫妻的患病女儿和正常男性婚配,其后代患病概率为1/2
D. 该致病基因的基因频率和男性群体的发病率相等
7. 如图,图甲是叶绿体模式图,图乙表示光合作用的部分过程,图丙表示在密闭小室内测定的a、b两种不同植物光合作用强度和光照强度的关系。请回答下列问题:
(1)能吸收光能的色素分布于图甲中的_____________(填序号),该结构发生的能量转换过程为_____________。
(2)图乙中②表示的过程是______________。若光照突然停止,短时间内叶绿体中含量随之减少的物质有_____________。
(3)图丙中_______________(填“a”或“b”)更有可能为阴生植物,判断的主要依据是_____________。光照强度为Z时,a、b植物产生氧气速率之比为__________。
(4)若将b植物转移到缺镁元素的土壤中生长,则图中N点的位置理论上会向_____________(填“左下”或“右上”)方移动。
8. 机体与激素有着千丝万缕联系,可谓牵一发而动全身。如图是人体相关生理活动调节的过程示意图,A~E代表结构,a~f代表物质。分析并回答下列问题:
(1)结构A是______。在血糖调节方面,激素c与激素a的作用效果______(填“协同”或“拮抗”)。可通过抽血检测激素c含量的依据是______。空腹体检静脉采血时,血糖的主要来源是______,以及______。机体需要源源不断的产生激素a、b、c来调节血糖,原因是______。
(2)结构A通过结构D,调节结构E的激素分泌,三种腺体间的关系属于______调节。结构D分泌的激素e,只能作用于其唯一的靶器官结构E,原因是______。
(3)为探究寒冷刺激下动物体甲状腺激素分泌是否受交感神经调控,现以健康小鼠为材料,以血液中甲状腺激素含量为检测指标设计实验,写出简要实验思路:______。
9. 自然池塘和人工鱼塘属于不同类型的生态系统,它们都具有下图所示能量流动和物质循环的关系。回答以下问题:
注:碎屑表示生物体的碎片、残骸、排泄物和它们的分解产物,同时混有微生物。
(1)生态系统的结构包括______和______。
(2)据图分析,若在自然池塘生态系统中,①代表的主要生理过程为______,②表示的能量形式为______,能量流动具有______的特点。而对人类利用强度较大的人工鱼塘生态系统,应给予______的投入,以保证内部结构和功能的稳定。
(3)两种生态系统的碳循环都是以______的形式在生物群落与非生物环境之间进行的。结合图示简要说明能量流动和物质循环的关系:______。
(4)在生产实践中,人们为了更合理地利用自然资源,依据生态学知识采取了不同措施:植食性草鱼鱼塘中需要监测并及时清理凶猛的肉食性黑鱼,从能量流动的角度分析,这样做的目的是______;人们开发了一种池塘立体生态养殖模式:水体的上层主要是以浮游植物为食的鲢鱼,中层主要是以水生植物为食的草鱼,底层主要是以软体动物为食的青鱼,从群落的角度分析这种养殖方式的优点是:鱼类的立体放养使池塘群落具有______,充分利用了池塘水体的空间等资源。
10. 某种动物的毛色受两对等位基因A、a和B、b控制,两对基因均位于常染色体上。A基因的表达产物可以将某种白色物质转化为灰色物质,B基因的表达产物可以将灰色物质转化为黑色物质。一对纯合亲本杂交,F1全为黑色,F1雌雄个体交配,F2中灰色个体占3/16.回答下列问题:
(1)上述两对基因的遗传______(填“遵循”或“不遵循”)自由组合定律。
(2)亲本的基因型为______。F2白色个体的基因型有______种,其中能够稳定遗传的占F2白色个体的______。
(3)现有一只白色雄性个体,欲鉴定其基因型,请以若干纯合的各种毛色雌性个体为实验材料,可以选择多只______雌性个体与之交配,统计子代表现型及比例,并预测实验结果及写出实验结论:若子代______;若子代______;若子代______。
【生物——选修1 生物技术实践】
11. 近年来,石油工业飞速发展,石油污染引起湿地生态破坏日益严重。研究发现,植物根际微生物对石油的降解起到重要作用。下图为从某植物根际土壤中筛选出高效石油降解菌的部分流程示意图,请据图回答下列问题:
(1)微生物的培养包括______、灭菌、接种、分离和培养等步骤。对培养基进行高压蒸汽灭菌时,发现灭菌锅内压力达到100kPa而温度未达到121℃,为同时达到设定的温度和压力要求,此时应该______(填操作过程)。
(2)步骤Ⅰ为石油降解菌的富集培养。称取1g土壤样品加入预先装有100mL以石油为唯一碳源的培养基的三角瓶中,在15℃、160r/min的恒温振荡摇床中培养6d。在相同的培养条件下连续培养四个周期。摇床培养的目的是______(写出2点)。在操作Ⅱ、Ⅲ中,采用的接种方法分别是______。
(3)研究人员通常根据菌落的______、隆起程度和颜色等特征来初步区分不同种的微生物。统计菌落的种类和数量时,要每隔24h观察统计一次,直到______。长期保存石油降解菌,可以采用______的方法,放在______℃的冷冻箱中保存。
【生物——选修3 现代生物科技专题】
12. 某科研所将菊花的花色基因C导入牡丹叶肉细胞来培育具有新型花色的牡丹,流程如图所示,其中Pst I、 EcR I、Sma I是三种限制酶,图中箭头所指部位为各自的酶切位点。回答下列相关问题。
(1)限制酶Sma I___________(填“可以”或“不可以”)被选择用于切割花色基因C所在的DNA片段和质粒。基因工程中,目的基因和载体通常用相同的限制酶进行切割,其原因是___________________。
(2)图中①过程利用了农杆菌转化法,当植物体受到损伤时,伤口处的细胞会分泌大量___________吸引农杆菌向这些细胞移动。构建基因表达载体时,需要将花色基因C插入Ti质粒的T-DNA中,T-DNA可将花色基因C转移至___________。检测构建的基因表达载体是否导入叶肉细胞,需在培养叶肉细胞的培养基中加入___________。
(3)②过程为___________,其目的是让已经分化的细胞失去其特有的结构与功能而转变成未分化细胞。③过程主要是将②过程得到的愈伤组织转接到分化培养基上进行培养,诱导产生甲。若甲可以作为制造人工种子的材料,则甲可表示____________________(答出两点即可)。和常规种子相比,人工种子具有的优点有___________________(答出两点即可)。
2024届山西省省校际名校高三下学期一模联考理综生物试题(原卷版+解析版): 这是一份2024届山西省省校际名校高三下学期一模联考理综生物试题(原卷版+解析版),文件包含精品解析2024届山西省省校际名校高三下学期一模联考理综生物试题原卷版docx、精品解析2024届山西省省校际名校高三下学期一模联考理综生物试题解析版docx等2份试卷配套教学资源,其中试卷共19页, 欢迎下载使用。
2024届内蒙古自治区包头市高三下学期一模理综生物试题(原卷版+解析版): 这是一份2024届内蒙古自治区包头市高三下学期一模理综生物试题(原卷版+解析版),文件包含精品解析2024届内蒙古自治区包头市高三下学期一模理综生物试题原卷版docx、精品解析2024届内蒙古自治区包头市高三下学期一模理综生物试题解析版docx等2份试卷配套教学资源,其中试卷共22页, 欢迎下载使用。
2024届河南省开封市高三下学期第二次质量检测理综生物试题(原卷版+解析版): 这是一份2024届河南省开封市高三下学期第二次质量检测理综生物试题(原卷版+解析版),文件包含精品解析2024届河南省开封市高三下学期第二次质量检测理综生物试题原卷版docx、精品解析2024届河南省开封市高三下学期第二次质量检测理综生物试题解析版docx等2份试卷配套教学资源,其中试卷共21页, 欢迎下载使用。

