最新高考化学二轮复习讲练测 专题13 工艺流程综合题(讲)
展开一、对知识进行层级化的框架梳理:生物知识点比较多,我们可以引导学生以逻辑关系对知识进行层级化的“知识框架”梳理,以便让学生更牢固地掌握基础知识, 从而能够更好地把知识融会贯通。
二、回归教材,注重教材细节:新课标I卷的题“不偏”“不怪”“不坑”,不会在题目中设“语言陷阱”,大多数题考查的内容直接或改编至教材。
三、帮助学生进行“方法类知识”的梳理,深入理解生物学研究方法
四、掌握生物学实验的两大要素:自变量和对照。
自变量保证了实验设计的逻辑正确,对照保证实验在特定条件下进行。所有的实验设计题都是由自变量得到的因变量(实验结论),因此在做实验题时首先要找准自变量。
五、帮助学生总结一些答题技巧
做选择题把握住(1)高考题往往有非常明确的选项,比我们平时的模拟题要简单。(2)对于重要概念不能过于死记硬背,要理解。(3)生物不是数学,不考复杂的计算,数字越复杂,答案可能越简单。所以要善于运用倒推法、排除法来做选择题。做好以上几点,相信二轮复习后学生会有一个很大的提升。
专题13 工艺流程综合题
化学工艺流程题是将化工生产中的生产流程用框图形式表示出来,并根据生产流程中有关的化学知识步步设问,是无机框图的创新。它以现代工业生产为基础,与化工生产成本、产品提纯、环境保护等相融合,考查物质的制备、检验、分离或提纯等基本实验原理在化工生产中的实际应用,具有较强的实用性和综合性,是近几年高考化学试题的常考题型。化工流程型实验题通常以元素化合物知识为依托,以反应原理、实验操作为考查重点。重视实验技术在工业生产中的应用,意在引导考生关注化学的真实性和应用性,体现了能力立意和化学知识的应用,是今后高考命题的方向和热点,综合性强,能够很好地考查学生分析、解决问题的能力,培养实验技能。
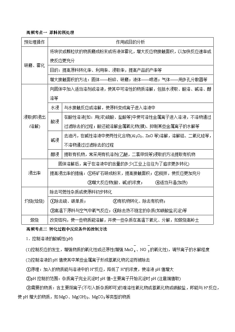
高频考点一 原料的预处理
高频考点二 转化过程中反应条件的控制方法
1.控制溶液的酸碱性(pH)
(1)控制反应的发生,增强物质的氧化性或还原性(增强MnO eq \\al(\s\up11(-),\s\d4(4)) 、NO eq \\al(\s\up11(-),\s\d4(3)) 的氧化性),调节离子的水解程度
(2)控制溶液的pH值使其中某些金属离子形成氢氧化物沉淀而被除去
= 1 \* GB3 \* MERGEFORMAT ①原理:加入的物质能与溶液中的H+反应,降低了H+的浓度,使溶液pH值增大
= 2 \* GB3 \* MERGEFORMAT ②pH控制的范围:杂质离子完全沉淀时pH值~主要离子开始沉淀时pH (注意端值取)
= 3 \* GB3 \* MERGEFORMAT ③需要的物质:含主要阳离子(不引入新杂质即可)的难溶性氧化物或氢氧化物或碳酸盐,即能与H+反应,使pH增大的物质,如MgO、Mg(OH)2、MgCO3等类型的物质
= 4 \* GB3 \* MERGEFORMAT ④实例:除去CuSO4溶液中少量Fe3+,可向溶液中加入CuO、Cu(OH)2、Cu2(OH)2CO3、CuCO3,调节pH至3~4,使Fe3+转化为Fe(OH)3沉淀除去。Fe3+溶液中存在水解平衡:Fe3++3H2OFe(OH)3+3H+,加入CuO后,溶液中H+浓度降低,平衡正向移动,Fe(OH)3越聚越多,最终形成沉淀
a.加入CuO的作用:调节溶液的pH,使Fe3+转化为Fe(OH)3
b.加热的目的:促进Fe3+水解
(3)抑制某些离子的水解,防止产品混入杂质
像盐酸盐、硝酸盐溶液,通过结晶方法制备晶体或加热脱水结晶水合物制备相对应的无水盐时,由于水解生成的盐酸或硝酸挥发,促使了金属离子水解(水解反应为吸热反应)导致产品不纯
如:由MgCl2·6H2O制无水MgCl2要在HCl气流中加热,否则:MgCl2·6H2Oeq \(=====,\s\up7(△))Mg(OH)2+2HCl↑+4H2O
2.温度控制的类型及其目的
3.浓度
(1)根据需要选择适宜浓度,控制一定的反应速率,使平衡移动有利于目标产物的生成,减小对后续操作产生的影响
(2)反应物过量,能保证反应的完全发生或提高其他物质的转化率,但对后续操作也会产生影响
4.压强:改变反应速率,使平衡向需要的方向移动
5.催化剂:选择合适的催化剂,能加快反应速率
6.使用保护气
(1)隔绝空气(主要是O2、H2O)
(2)抑制弱离子的水解(如HCl氛围)
高频考点三 工艺流程中的分离与提纯
1.过滤:固液分离的一种方法,主要有常压过滤、减压过滤、热过滤
(1)常压过滤:通过预处理、调节pH等工序可实现对杂质的去除,但值得注意的是需要分析对产品的需求及生产目的的综合考虑,准确判断经过过滤后产生的滤液、滤渣的主要成分,准确判断是留下滤液还是滤渣
(2)减压过滤(抽滤):减压过滤和抽滤是指一种操作,其原理与普通的常压过滤相同。相比普通过滤,抽滤加快了过滤的速度。抽滤的优点是快速过滤,有时候还可以过滤掉气体,并能达到快速干燥产品的作用
(3)趁热过滤:趁热过滤指将温度较高的固液混合物直接使用常规过滤操作进行过滤,但是由于常规过滤操作往往耗时较长,这样会导致在过滤过程中因混合物温度降低而使溶质析出,影响分离效果。因此可使用热过滤仪器、将固液混合物的温度保持在一定范围内进行过滤,所以又称为热过滤
2.蒸发结晶
(1)适用范围:提取溶解度随温度变化不大的溶质,如:NaCl
(2)蒸发结晶的标志:当有大量晶体出现时,停止加热,利用余热蒸干
(3)实例
①从NaCl溶液中获取NaCl固体
a.方法:蒸发结晶
b.具体操作:加热蒸发,当析出大量NaCl晶体时,停止加热,利用余热蒸干
②NaCl溶液中混有少量的 KNO3溶液
a.方法:蒸发结晶、趁热过滤、洗涤、干燥
b.具体操作:若将混合溶液加热蒸发一段时间,析出的固体主要是NaCl,母液中是KNO3和少量NaCl,这样就可以分离出大部分NaCl
c.趁热过滤的目的:防止KNO3溶液因降温析出,影响NaCl的纯度
3.冷却结晶
(1)适用范围:提取溶解度随温度变化较大的物质(KNO3)、易水解的物质(FeCl3)或结晶水化合物(CuSO4·5H2O)
(2)蒸发结晶的标志:当有少量晶体(晶膜)出现时
(3)实例:KNO3溶液中混有少量的 NaCl溶液
a.方法:蒸发浓缩、冷却结晶、过滤、洗涤、干燥
b.具体操作:若将混合溶液加热蒸发后再降温,则析出的固体主要是KNO3,母液中是NaCl和少量KNO3,这样就可以分离出大部分KNO3
4.沉淀洗涤时洗涤剂的选择
5.重结晶:将结晶得到的晶体溶于溶剂制得饱和溶液,又重新从溶液结晶的过程
6.萃取与反萃取
7.蒸馏或分馏:蒸馏是利用液体混合物中各组分的沸点不同,给液体混合物加热,使其中的某一组分变成蒸气再冷凝成液体,跟其他组分分离的过程
8.冷却法:利用气体易液化的特点分离气体,如合成氨工业采用冷却法分离氨与氮气、氢气
高频考点四 工艺流程中Ksp的相关计算
溶度积常数反映了难溶电解质在水中的溶解能力,溶度积常数在化工流程题中考查溶度积常数是高考的热点,化工流程中常常需要控制条件进行离子的分离或除杂,通过溶度积常数计算溶液中金属离子的浓度、离子完全沉淀时的pH、判断废水排放是否符合标准、沉淀完全转化时所需离子浓度。
1.计算难溶电解质的Ksp
以“AmBn(s)mAn+(aq)+nBm-(aq)”为例:Ksp(AmBn)=cm(An+)·cn(Bm-),式中的浓度都是平衡浓度
2.计算沉淀转化反应的平衡常数及其完全转化时所需浓度
3.由溶度积计算溶液中某离子的浓度
4.判断离子是否开始沉淀
以AmBn(s)mAn+(aq)+nBm-(aq)为例
5.调pH除杂——计算pH范围
(1)pH控制的范围:杂质离子完全沉淀时pH值~主要离子开始沉淀时pH(注意端值取等)
(2)一般情况下,当溶液中剩余离子的浓度小于1×10-5 ml·L-1时,化学上通常认为生成沉淀的反应进行完全了
高频考点五 工艺流程中加入试剂的作用和循环物质的确定
1.判断加入的试剂及分析试剂作用的基本思路
(1)看反应目的:分析加入试剂后化学反应实现的目的
(2)看试剂性质:分析加入试剂本身的性质(物质类别、所含元素的化合价、周期表中的位置等)
(3)看生成物:分析反应前后的物质组成的变化
(4)看可能信息:综合利用流程信息和题中设问提供的信息
2.工艺流程中的物质确定
(1)循环物质的确定
(2)副产品的确定
(3)滤渣成分的确定
①过量的反应物
②原料中不参与反应的物质
③由原料转化的生成物
④由杂质转化的沉淀物
高频考点六 陌生方程式的书写
首先根据题给材料中的信息写出部分反应物和生成物的化学式,再根据反应前后元素化合价有无变化判断反应类型:
①元素化合价无变化则为非氧化还原反应,遵循质量守恒定律。
②元素化合价有变化则为氧化还原反应,除遵循质量守恒外,还要遵循得失电子守恒规律。最后根据题目要求写出化学方程式或离子方程式(需要遵循电荷守恒规律)即可。
高频考点七 化学计算
①计算公式
(ⅰ)物质的质量分数(或纯度)=eq \f(该物质的质量,混合物的总质量)×100%
(ⅱ)产品产率=eq \f(产品实际产量,产品理论产量)×100%
(ⅲ)物质的转化率=eq \f(参加反应的原料量,加入原料的总量)×100%
②计算方法——关系式法
在多步反应中,若第一步反应的产物是下一步反应的反应物,可以根据化学方程式将某中间物质作为“中介”,找出已知物质和所求物质之间量的关系,也可通过守恒关系直接确定原料与所给数据物质之间的关系。
【方法技巧】工艺流程中的答题规范
1.沉淀的洗涤操作
(1)答题模板:沿玻璃棒向漏斗(过滤器)中加入蒸馏水至浸没沉淀,待水自然流下后,重复实验2~3次
(2)实例:在测定Na2SO4和NaCl的混合物中Na2SO4的质量分数时,可以在混合物中加入过量BaCl2溶液,沉淀SOeq \\al(2-,4),然后过滤、洗涤、烘干、称量得到BaSO4的质量,试问:怎样洗涤沉淀?
沿玻璃棒向漏斗中加入蒸馏水至浸没沉淀,待水自然流下后,重复实验2~3次
2.证明沉淀完全的操作
(1)答题模板:静置,取少量上层清液于试管中,加入××试剂(沉淀剂),若没有××沉淀产生,则证明××沉淀完全
(2)实例:在测定Na2SO4和NaCl的混合物中Na2SO4的质量分数时,可以在混合物中加入过量BaCl2溶液,沉淀SOeq \\al(2-,4),然后过滤、洗涤、烘干、称量得到BaSO4的质量,试问:怎样判断SOeq \\al(2-,4)是否沉淀完全?
静置,取上层清液少许于试管中,继续加入BaCl2溶液,若无白色沉淀产生,则证明SOeq \\al(2-,4)沉淀完全
3.检验沉淀是否洗涤干净的操作
(1)答题模板:取最后一次洗涤液少量于试管中,加入××试剂(根据沉淀可能吸附的杂质离子,选择合适的检验试剂),若没有××(特征现象)出现,则证明沉淀已洗涤干净
(2)实例:在测定Na2SO4和NaCl的混合物中Na2SO4的质量分数时,可以在混合物中加入过量BaCl2溶液,沉淀SOeq \\al(2-,4),然后过滤、洗涤、烘干、称量得到BaSO4的质量,试问:怎样判断沉淀是否洗净?
取最后一次洗涤液少量于试管中,加入稀HNO3酸化的AgNO3溶液,若无白色沉淀产生,则证明沉淀已洗净
4.判断滴定终点的答题规范
(1)答题模板:当滴入最后半滴×××标准溶液后,溶液由×××色变成×××色,或溶液×××色褪去,且半分钟内不恢复原来的颜色
(2)用标准盐酸滴定未知浓度的氢氧化钠溶液,酚酞作指示剂,滴定终点的判断:当加入最后半滴标准盐酸后,溶液由红色变为无色,且半分钟内不恢复原来的颜色
5.描述离子检验现象的答题规范
(1)答题模板:取试样→加水溶解→加……试剂加……检验试剂→观察现象→得出结论
(2)以“SOeq \\al(2-,4)的检验”为例:取少量溶液于试管中,加入足量稀盐酸,无明显现象,再加入BaCl2溶液,若有白色沉淀产生,则证明有SOeq \\al(2-,4)
6.增大原料浸出率的措施
搅拌、升高温度、延长浸出时间、增大气液或固液接触面积
7.蒸发结晶的操作
(1)从NaCl溶液中获取NaCl固体
①方法:蒸发结晶
②具体操作:加热蒸发,当析出大量NaCl晶体时,停止加热,利用余热蒸干
(2)NaCl溶液中混有少量的 KNO3溶液
①方法:蒸发结晶、趁热过滤、洗涤、干燥
②具体操作:若将混合溶液加热蒸发一段时间,析出的固体主要是NaCl,母液中是KNO3和少量NaCl,这样就可以分离出大部分NaCl
8.冷却结晶的操作:KNO3溶液中混有少量的 NaCl溶液
①方法:蒸发浓缩、冷却结晶、过滤、洗涤、干燥
②具体操作:若将混合溶液加热蒸发后再降温,则析出的固体主要是KNO3,母液中是NaCl和少量KNO3,这样就可以分离出大部分KNO3
9.“目的或原因”类
题型一 化学工艺流程与物质制备
物质制备类化工流程题常以某种物质(目标产物)的制备为基础,涉及原料的预处理、物质的制备原理、产品的分离及提纯等具体步骤,兼顾考查元素及其化合物、化学基本概念和基本理论、化学实验等知识。
例1.(2022·湖南卷)钛(Ti)及其合金是理想的高强度、低密度结构材料。以钛渣(主要成分为,含少量V、Si和Al的氧化物杂质)为原料,制备金属钛的工艺流程如下:
已知“降温收尘”后,粗中含有的几种物质的沸点:
回答下列问题:
(1)已知,的值只决定于反应体系的始态和终态,忽略、随温度的变化。若,则该反应可以自发进行。根据下图判断:时,下列反应不能自发进行的是_______。
A. B.
C. D.
(2)与C、,在的沸腾炉中充分反应后,混合气体中各组分的分压如下表:
①该温度下,与C、反应的总化学方程式为_______;
②随着温度升高,尾气中的含量升高,原因是_______。
(3)“除钒”过程中的化学方程式为_______;“除硅、铝”过程中,分离中含、杂质的方法是_______。
(4)“除钒”和“除硅、铝”的顺序_______(填“能”或“不能”)交换,理由是_______。
(5)下列金属冶炼方法与本工艺流程中加入冶炼的方法相似的是_______。
A. 高炉炼铁 B. 电解熔融氯化钠制钠 C. 铝热反应制锰 D. 氧化汞分解制汞
【方法技巧】无机工业流程题能够以真实的工业生产过程为背景,体现能力立意的命题为指导思想,为近年来高考的必考题型。该类试题的解题思路为:明确整个流程及每一部分的目的→仔细分析每步反应发生的条件以及得到的产物的物理或化学性质→结合基础理论与实际问题思考→注意答题的模式与要点。基本方法和步骤为:(1)从题干中获取有用信息,了解生产的产品。(2)然后整体浏览一下流程,基本辨别出预处理、反应、提纯、分离等阶段。(3)分析流程中的每一步骤,从以下几个方面了解流程:①反应物是什么;②发生了什么反应;③该反应造成了什么后果,对制造产品有什么作用。
【变式探究】(2022·江苏卷)实验室以二氧化铈()废渣为原料制备Cl-含量少的,其部分实验过程如下:
(1)“酸浸”时与反应生成并放出,该反应的离子方程式为_______。
(2)pH约为7的CeCl3溶液与溶液反应可生成沉淀,该沉淀中Cl-含量与加料方式有关。得到含量较少的的加料方式为_______(填序号)。
A.将溶液滴加到CeCl3溶液中 B.将CeCl3溶液滴加到溶液中
(3)通过中和、萃取、反萃取、沉淀等过程,可制备含量少的。已知Ce3+能被有机萃取剂(简称HA)萃取,其萃取原理可表示为
Ce3+(水层)+3HA(有机层)(有机层)+(水层)
①加氨水“中和”去除过量盐酸,使溶液接近中性。去除过量盐酸的目的是_______。
②反萃取的目的是将有机层Ce3+转移到水层。使Ce3+尽可能多地发生上述转移,应选择的实验条件或采取的实验操作有_______(填两项)。
③与“反萃取”得到的水溶液比较,过滤溶液的滤液中,物质的量减小的离子有_______(填化学式)。
(4)实验中需要测定溶液中Ce3+的含量。已知水溶液中Ce4+可用准确浓度的溶液滴定。以苯代邻氨基苯甲酸为指示剂,滴定终点时溶液由紫红色变为亮黄色,滴定反应为。请补充完整实验方案:①准确量取溶液[约为],加氧化剂将Ce3+完全氧化并去除多余氧化剂后,用稀硫酸酸化,将溶液完全转移到容量瓶中后定容;②按规定操作分别将和待测Ce4+溶液装入如图所示的滴定管中:③_______。
题型二 化学工艺流程与反应原理
化工生产过程中的主要生产阶段涉及多种化学反应原理,试题中根据生产流程中的有关化学知识步步设问,只要明确实验目的,理解装置的作用以及工艺流程的原理,吸收题目新信息并能加以灵活运用。
1.温度、浓度、压强的控制
2.PH的控制
3.体系环境氛围及其它条件的控制
例2.(2022·全国甲卷)硫酸锌()是制备各种含锌材料的原料,在防腐、电镀、医学上有诸多应用。硫酸锌可由菱锌矿制备。菱锌矿的主要成分为,杂质为以及Ca、Mg、Fe、Cu等的化合物。其制备流程如下:
本题中所涉及离子的氯氧化物溶度积常数如下表:
回答下列问题:
(1)菱锌矿焙烧生成氧化锌的化学方程式为_______。
(2)为了提高锌的浸取效果,可采取的措施有_______、_______。
(3)加入物质X调溶液,最适宜使用的X是_______(填标号)。
A. B. C.
滤渣①的主要成分是_______、_______、_______。
(4)向的滤液①中分批加入适量溶液充分反应后过滤,滤渣②中有,该步反应的离子方程式为_______。
(5)滤液②中加入锌粉的目的是_______。
(6)滤渣④与浓反应可以释放HF并循环利用,同时得到的副产物是_______、_______。
【方法技巧】近几年高考化学工艺流程题属于热点体系。工艺流程题,顾名思议,就是将化工生产过程中的主要生产阶段与生产流程中有关的化学知识紧密联系起来。该类试题的答题关键是要明确实验目的,理解装置的作用以及工艺流程的原理,吸收题目新信息并且能加以灵活运用,在高考中就一定会大获全胜。化学工艺流程常涉及的化学反应原理有:⑴沉淀溶解平衡的相关应用:①沉淀的最小浓度控制;②沉淀转化的条件。⑵反应速率及化学平衡理论在实际生产中的应用:①反应速率控制;②化学平衡移动;③化学平衡常数的应用;④反应条件的控制。⑶氧化还原反应的具体应用:①强弱规律;②守恒规律;③选择规律。⑷盐类水解的具体应用:①水解规律;②水解反应的控制(抑制或促进)。
【变式探究】(2022·全国乙卷)废旧铅蓄电池的铅膏中主要含有、、和Pb。还有少量Ba、Fe、Al的盐或氧化物等。为了保护环境、充分利用铅资源,通过下图流程实现铅的回收。
一些难溶电解质的溶度积常数如下表:
一定条件下,一些金属氢氧化物沉淀时的如下表:
回答下列问题:
(1)在“脱硫”中转化反应的离子方程式为________,用沉淀溶解平衡原理解释选择的原因________。
(2)在“脱硫”中,加入不能使铅膏中完全转化,原因是________。
(3)在“酸浸”中,除加入醋酸(),还要加入。
(ⅰ)能被氧化的离子是________;
(ⅱ)促进了金属Pb在醋酸中转化为,其化学方程式为________;
(ⅲ)也能使转化为,的作用是________。
(4)“酸浸”后溶液的pH约为4.9,滤渣的主要成分是________。
(5)“沉铅”的滤液中,金属离子有________。
题型三 化学工艺流程与物质提纯回收
物质提纯类化工流程题以物质的分离、提纯为基础,涉及蒸发浓缩、趁热过滤、冷却结晶、蒸馏、萃取、分液、重结晶、洗涤、干燥等基本操作,突出考查化学实验基本方法在物质分离、提纯中的作用。
1.物质分离的常用方法
2.获得产品阶段的主要操作
例3.(2022·广东卷)稀土()包括镧、钇等元素,是高科技发展的关键支撑。我国南方特有的稀土矿可用离子交换法处理,一种从该类矿(含铁、铝等元素)中提取稀土的工艺如下:
已知:月桂酸熔点为;月桂酸和均难溶于水。该工艺条件下,稀土离子保持价不变;的,开始溶解时的pH为8.8;有关金属离子沉淀的相关pH见下表。
(1)“氧化调pH”中,化合价有变化的金属离子是_______。
(2)“过滤1”前,用溶液调pH至_______的范围内,该过程中发生反应的离子方程式为_______。
(3)“过滤2”后,滤饼中检测不到元素,滤液2中浓度为。为尽可能多地提取,可提高月桂酸钠的加入量,但应确保“过滤2”前的溶液中低于_______(保留两位有效数字)。
(4)①“加热搅拌”有利于加快溶出、提高产率,其原因是_______。
②“操作X”的过程为:先_______,再固液分离。
(5)该工艺中,可再生循环利用的物质有_______(写化学式)。
(6)稀土元素钇(Y)可用于制备高活性的合金类催化剂。
①还原和熔融盐制备时,生成1ml转移_______电子。
②用作氢氧燃料电池电极材料时,能在碱性溶液中高效催化的还原,发生的电极反应为_______。
【方法技巧】在解化工流程题无机物质的制备,常与物质分离与提纯联系在一起,制备的目标物质要容易分离出来,物质分离与提纯有多种方法,总的说有物理方法和化学方法两大类:物理方法有过滤、蒸发、蒸馏、分液、萃取、结晶、重结晶、渗析等;化学方法有沉淀法、热分解法、电解法、氧化还原法等;要根据目标物质的性质和特点来选择适宜的制备、分离方法。
【变式探究】7. (2022·湖北卷)全球对锂资源的需求不断增长,“盐湖提锂”越来越受到重视。某兴趣小组取盐湖水进行浓缩和初步除杂后,得到浓缩卤水(含有和少量),并设计了以下流程通过制备碳酸锂来提取锂。
时相关物质的参数如下:
的溶解度:
回答下列问题:
(1)“沉淀1”为___________。
(2)向“滤液1”中加入适量固体的目的是___________。
(3)为提高的析出量和纯度,“操作A”依次为___________、___________、洗涤。
(4)有同学建议用“侯氏制碱法”的原理制备。查阅资料后,发现文献对常温下的有不同的描述:①是白色固体;②尚未从溶液中分离出来。为探究的性质,将饱和溶液与饱和溶液等体积混合,起初无明显变化,随后溶液变浑浊并伴有气泡冒出,最终生成白色沉淀。上述现象说明,在该实验条件下___________(填“稳定”或“不稳定”),有关反应的离子方程式为___________。
(5)他们结合(4)的探究结果,拟将原流程中向“滤液2”加入改为通入。这一改动能否达到相同的效果,作出你的判断并给出理由___________。
预处理操作
作用或目的分析
研磨、雾化
将块状或颗粒状的物质磨成粉末或将液体雾化,增大反应物接触面积,以加快反应速率或使反应更充分
目的:提高原料转化率、利用率、浸取率,提高产品的产率等
增大接触面积的方法:固体——粉碎、研磨;液体——喷洒;气体——用多孔分散器等
浸取(即浸出/溶解)
向固体中加入适当溶剂或溶液,使其中可溶性的物质溶解,包括水浸取、酸溶、碱溶、醇溶等
水浸
与水接触反应或溶解,使原料变成离子进入溶液中
酸浸
在酸性溶液[如:用(浓)硫酸、盐酸等]中使可溶性金属离子进入溶液,不溶物通过过滤除去的过程;酸还能溶解金属氧化物(膜)、抑制某些金属离子的水解等
碱浸
去油污,在碱性溶液中使两性化合物(Al2O3、ZnO等)溶解,溶解铝、二氧化硅等,不溶物通过过滤除去的过程
醇浸
提取有机物,常采用有机溶剂(乙醚,二氯甲烷等)浸取的方法提取有机物
浸出率
固体溶解后,离子在溶液中的含量的多少(工业上往往为了追求更多转化)
提高浸出率的措施:①将矿石研成粉末,提高接触面积;②搅拌,使反应更加充分
③增大反应物(酸、碱)的浓度; ④适当升温(加热)
灼烧(焙烧)
除去可燃性杂质或使原料初步转化
①除去硫、碳单质; ②有机物转化、除去有机物;
③高温下原料与空气中氧气反应;④除去热不稳定的杂质(如碳酸盐沉淀)等
煅烧
改变结构,使一些物质能溶解,并使一些杂质在高温下氧化、分解,如煅烧高岭土
升高温度
= 1 \* GB3 \* MERGEFORMAT ①加快反应速率或溶解速率
= 2 \* GB3 \* MERGEFORMAT ②促进平衡向吸热方向(一般是有利于生成物生成的方向)移动,如:促进水解生成沉淀
= 3 \* GB3 \* MERGEFORMAT ③除去受热不稳定的杂质,如:H2O2、氨水、铵盐(NH4Cl)、硝酸盐、NaHCO3、Ca(HCO3)2、KMnO4等物质
= 4 \* GB3 \* MERGEFORMAT ④使沸点相对低的物质气化或升华
降低温度
= 1 \* GB3 \* MERGEFORMAT ①防止某物质在温度较高时挥发或分解
= 2 \* GB3 \* MERGEFORMAT ②使化学平衡向放热反应的方向移动,从而提高产物的产率
= 3 \* GB3 \* MERGEFORMAT ③使某个沸点高的产物液化,使其与其他物质分离
= 4 \* GB3 \* MERGEFORMAT ④降低晶体的溶解度,使其结晶析出
控制温度在一定范围(综合考虑)
温度过低
反应速率过慢或溶解速率小
温度过高
= 1 \* GB3 \* MERGEFORMAT ①催化剂逐渐失活,化学反应速率急剧下降
= 2 \* GB3 \* MERGEFORMAT ②物质分解,如:NaHCO3、NH4HCO3、H2O2、浓HNO3等
= 3 \* GB3 \* MERGEFORMAT ③物质会挥发,如:浓硝酸、浓盐酸、醋酸、液溴、乙醇等
= 4 \* GB3 \* MERGEFORMAT ④物质氧化,如:Na2SO3等
= 5 \* GB3 \* MERGEFORMAT ⑤物质升华,如:I2 升华
答题策略
= 1 \* GB3 \* MERGEFORMAT ①若用到H2O2、氨水、铵盐、硝酸盐等易分解的物质,控温的目的是防止物质分解
= 2 \* GB3 \* MERGEFORMAT ②若题目中出现有机物或有机溶剂,控温的目的是防止其挥发
= 3 \* GB3 \* MERGEFORMAT ③若溶液中制备物质,常使用加热的方法加快反应速率
= 4 \* GB3 \* MERGEFORMAT ④煮沸:促进水解,聚沉后利于过滤分离;除去溶解在溶液中的气体,如氧气
= 5 \* GB3 \* MERGEFORMAT ⑤温度范围答题策略
a.温度不高于××℃的原因:适当加快反应速率, 但温度过高会造成(如浓硝酸)挥发,(如H2O2、NH4HCO3)分解,(如Na2SO3)氧化或促进(如AlCl3)水解等,影响产品的生成
b.温度不低于××℃的原因:加快反应速率或者对于吸热反应而言可是平衡正移,增加产率
洗涤试剂
适用范围
目的
蒸馏水
冷水
溶解度随温度升高而升高,且变化较大
除去固体表面吸附着的××杂质,减少固体因为洗涤液温度高造成溶解损失
热水
溶解度随着温度升高而降低
除去固体表面吸附着的××杂质,减少固体因为洗涤液温度低造成溶解损失
有机溶剂(酒精、丙酮等)
固体易溶于水、难溶于有机溶剂
减少固体溶解损失;利用有机溶剂的挥发性除去固体表面的水分,加快干燥速率
饱和溶液
对纯度要求不高的产品
减少固体溶解
酸、碱溶液
产物不溶于酸、碱
除去固体表面吸附着的可溶于酸、碱的杂质;减少固体溶解
洗涤沉淀的方法:向过滤器中加入蒸馏水至浸没沉淀,待水自然流下后,重复以上操作2~3次
检验沉淀是否洗涤干净的方法:取少量最后一次的洗涤液于试管中,向其中滴入某试剂,若未出现特征反应现象,则沉淀洗涤干净
萃取
利用溶质在互不相溶的溶剂里的溶解度不同,用一种溶剂(萃取剂)把溶质从它与另一种溶剂组成的溶液里提取出来的过程,萃取后需要分液。如:用CCl4萃取溴水中的Br2
反萃取
在溶剂萃取分离过程中,当完成萃取操作后,为进一步纯化目标产物或便于下一步分离操作的实施,往往需要将目标产物转移到水相。这种调节水相条件,将目标产物从有机相转入水相的萃取操作称为反萃取,为萃取的逆过程
依据沉淀的转化反应和Ksp,计算该反应的平衡常数,K值越大,转化反应越易进行,转化程度越大
如:对于反应Cu2+(aq)+ZnS(s)CuS(s)+Zn2+(aq)
该反应的平衡常数K===eq \f(Ksp(ZnS),Ksp(CuS))
①已知溶度积,求溶液中的某种离子的浓度
如:Ksp=a 的饱和AgCl溶液中,c(Ag+)=eq \r(a) ml·L-1
②已知溶度积、溶液中某离子的浓度,求溶液中的另一种离子的浓度
如:某温度下AgCl的Ksp=a,在0.1 ml·L-1的NaCl溶液中加入过量的AgCl固体,达到平衡后c(Ag+)==10a ml·L-1
溶度积
离子积
概念
沉淀溶解的平衡常数
溶液中有关离子浓度幂的乘积
符号
Ksp
Qc
表达式
Ksp(AmBn)=cm(An+)·cn(Bm-),式中的浓度都是平衡浓度
Qc(AmBn)=cm(An+)·cn(Bm-),式中的浓度都是任意浓度
应用
判断在一定条件下沉淀能否生成或溶解
①Qc>Ksp:溶液过饱和,有沉淀析出
②Qc=Ksp:溶液饱和,处于平衡状态
③Qc<Ksp:溶液未饱和,无沉淀析出
目的或原因
思考方向
沉淀(晶体)洗涤的目的
若滤渣是所需的物质,洗涤的目的是除去晶体表面的可溶性杂质,得到更纯净的沉淀物
若滤液是所需的物质,洗涤的目的是洗涤过滤所得到的滤渣,把有用的物质如目标产物尽可能洗出来
沉淀(晶体)冰水洗涤的目的
既能洗去晶体表面的杂质离子,且能防止晶体在洗涤过程中的溶解损耗
沉淀(晶体)用有机溶剂(酒精、丙酮等)洗涤的目的
既能洗去晶体表面的杂质离子,且能防止晶体在洗涤过程中的溶解损耗,此外又利用有机溶剂的挥发性,除去固体表面的水分,产品易干燥
控制溶液pH的目的
防止××离子水解;防止××离子沉淀;确保××离子沉淀完全;防止××溶解等
温度不高于×× ℃的原因
温度过高××物质分解(如H2O2、浓硝酸、NH4HCO3等)或××物质挥发(如浓硝酸、浓盐酸)或××物质氧化(如Na2SO3等)或促进××物质水解(如AlCl3等)
蒸发、反应时的气体氛围
抑制××离子的水解(如加热蒸发AlCl3溶液时需在HCl气流中进行,加热MgCl2·6H2O得MgCl2时需在HCl气流中进行等)
加热的目的
加快反应速率或促进平衡向某个方向(一般是有利于生成物生成的方向)移动
减压蒸馏(减压蒸发)的原因
减小压强,使液体沸点降低,防止××物质受热分解(如H2O2、浓硝酸、NH4HCO3等)
减压过滤的目的
加快过滤速度
减压烘干的目的
降低产品的烘干温度,防止产品分解
减压蒸发的原因
减压蒸发降低了蒸发温度,可以防止某物质分解(如H2O2、浓硝酸、NH4HCO3)或失去结晶水(如题目要求制备结晶水合物产品)
趁热过滤的目的
防止过滤一种晶体或杂质的过程中,因降温而析出另一种晶体
①要滤渣(产品):防止降温时析出杂质而影响产品纯度或减少产品溶解损耗 如:NaCl (KNO3)
②要滤液(产品):防止降温时析出产品(溶解度随温度增大而增大)而损耗 (除去溶解度小或难溶的杂质)
物质
沸点/
136
127
57
180
物质
分压
术语
功能
温度的控制
升温
①加快反应速率或溶解速率;②促进平衡向吸热方向移动;③除杂,除去热不稳定的杂质,如NaHCO3 、Ca(HCO3)2、KMnO4、I2、NH4Cl等物质。④使沸点相对较低的原料气化
降温
①防止某物质在高温时会溶解(或分解) ;② 使化学平衡向着题目要求的方向移动(放热方向);③使某个沸点较高的产物液化,使其与其他物质分离;④降低晶体的溶解度,减少损失.
控温(用水浴或油浴控温)
①防止某种物质温度过高时会分解或挥发;②为了使某物质达到沸点挥发出来;③使催化剂的活性达到最好;④防止副反应的发生;⑤降温或减压可以减少能源成本,降低对设备的要求,达到绿色化学的要求;⑥如果题目中出现了包括产物在内的各种物质的溶解度信息,则要根据它们的溶解度随温度升高而改变的情况,寻找合适的结晶分离方法 ( 蒸发结晶或浓缩结晶) 。
浓度、压强的控制
增大反应物浓度 、 加压
①可加快反应速率 。对气体分子数减少的反应,加压使平衡向生成物方向移动。但压强太大,动力消耗更多,设备要求更高,成本增加,故必须综合考虑;②加压一般是提高气体反应物浓度措施 ,在气体和固体、液体反应的体系中并不适宜;③生产中常使廉价易得的原料适当过量,以提高另一原料的利用率。
减压蒸馏
减小压强,降低液体的沸点,防止(如浓HNO3、NH3.H2O、H2O2、NH4HCO3等)物质分解;
术语
功能
控制溶液的PH
(1)目的:调节pH值实质上是利用沉淀溶解平衡把某些离子转化成沉淀。(2)原则:不管是调高还是调低,原则都是加过量的除杂剂而不引进新的杂质,这里分两种情况①如果要得到滤液,可加固体沉淀剂消耗H+或OH—,如除去含Cu2+溶液中混有的Fe3+,可通过加入CuO、Cu(OH)2、Cu(OH)2CO3等;②要得到滤渣,则需加入碱性溶液,如氨水或氢氧化钠溶液。调低PH值的原则与调高PH的原则相同。⑶题目呈现方式:题中通常会以表格数据形式,或“已知信息”给出需求的“适宜PH范围”的信息;⑷解题步骤:①判断溶液呈酸(或碱)性; ②判断调高还是调低; ③选择合适的调节剂。
术语
功能
酸性、 碱性 或 某种 环境 氛围
①蒸发或结晶时,加入相应的酸或碱,以抑制某些盐的水解;②需要在酸性气流中干燥FeCl3、AlCl3 、MgCl2等含水晶体,以防止水解。如从海水中提取镁,从MgCl2的溶液里结晶析出的是氯化镁结晶水合物,电解熔化氯化镁才能制得金属镁,要去除氯化镁晶体中的结晶水"需要在氯化氢气流中加热,否则煅烧所得的最后固体不是MgCl2,而是熔点更高的MgO, 具有相似情况的还有FeCl3 、AlCl3等;③营造还原性氛围:加热煮沸酸液后再冷却,其目的是排除酸溶液中的氧气,如用废铁制备绿矾晶体,需要把硫酸加热煮沸后再加入,同时还不能加入过量,防止Fe2+被氧化;④营造氧化性氛围:加入氧化剂进行氧化,如加入绿色氧化剂 H2O2 将 Fe2+ 氧化转化为Fe3+ 。
离子
难溶电解质
金属氢氧化物
开始沉淀的pH
2.3
6.8
3.5
7.2
完全沉淀的pH
3.2
8.3
4.6
9.1
看目的
选方法
分离难溶物质和易溶物,根据特殊需要采用趁热过滤或者抽滤等方法
过滤
(热滤或抽滤)
利用溶质在互不相溶的溶剂里的溶解度不同提纯分离物质,如用CCl4或苯萃取溴水中的溴
萃取和分液
提纯溶解度随温度变化不大的溶质,如NaCl
蒸发结晶
提纯溶解度随温度变化较大的溶质,易水解的溶质或结晶水合物。如KNO3、FeCl3、CuCl2、CuSO4·5H2O、FeSO4·7H2O等
冷却结晶
分离沸点不同且互溶的液体混合物,如分离乙醇和甘油
蒸馏与分馏
利用气体易液化的特点分离气体,如合成氨工业采用冷却法分离氨气与氮气、氢气
冷却法
洗涤(冰水、热水、有机溶剂)
水洗:洗去晶体表面的杂质离子(适用于溶解度小的物质)
冰水洗涤:洗去晶体表面的杂质离子,并减少晶体在洗涤过程中的溶解损耗(适用于高温溶解度大、低温溶解度小的物质)
醇洗(常用于溶解度较大的物质):洗去晶体表面的杂质离子,并减少晶体在洗涤过程中的溶解损耗(若对溶解度小的物质进行醇洗,则是为了洗去杂质离子,并使其尽快干燥)
蒸发时的气体氛围抑制水解
如从溶液中析出FeCl3、AlCl3、MgCl2等溶质时,应在HCl的气流中加热,以防其水解
蒸发浓缩、冷却结晶
如K2Cr2O7和少量NaCl的混合溶液,若将混合溶液加热蒸发后再降温,则析出的固体主要是K2Cr2O7,母液中是NaCl和少量K2Cr2O7,这样就可分离出大部分K2Cr2O7;同样原理可除去KNO3中的少量NaCl
蒸发结晶、趁热过滤
如NaCl和少量K2Cr2O7的混合溶液,若将混合溶液蒸发一段时间,析出的固体主要是NaCl,母液中是K2Cr2O7和少量NaCl;同样原理可除去NaCl中的少量KNO3
离子
开始沉淀时的pH
8.8
1.5
3.6
6.2~7.4
沉淀完全时的pH
/
3.2
4.7
/
化合物
最新高考化学二轮复习讲练测 专题12 化学反应机理(测): 这是一份最新高考化学二轮复习讲练测 专题12 化学反应机理(测),文件包含专题12化学反应机理测-2023年高考化学二轮复习讲练测新高考专用原卷版docx、专题12化学反应机理测-2023年高考化学二轮复习讲练测新高考专用解析版docx等2份试卷配套教学资源,其中试卷共29页, 欢迎下载使用。
最新高考化学二轮复习讲练测 专题11 化学实验基础(练): 这是一份最新高考化学二轮复习讲练测 专题11 化学实验基础(练),文件包含专题11化学实验基础练-2023年高考化学二轮复习讲练测新高考专用原卷版docx、专题11化学实验基础练-2023年高考化学二轮复习讲练测新高考专用解析版docx等2份试卷配套教学资源,其中试卷共30页, 欢迎下载使用。
最新高考化学二轮复习讲练测 专题11 化学实验基础(讲): 这是一份最新高考化学二轮复习讲练测 专题11 化学实验基础(讲),文件包含专题11化学实验基础讲-2023年高考化学二轮复习讲练测新高考专用原卷版docx、专题11化学实验基础讲-2023年高考化学二轮复习讲练测新高考专用解析版docx等2份试卷配套教学资源,其中试卷共43页, 欢迎下载使用。

