所属成套资源:人教版生物必修二《遗传与进化》同步练习题全册
高中生物第4节 基因通常是有遗传效应的DNA片段达标测试
展开
这是一份高中生物第4节 基因通常是有遗传效应的DNA片段达标测试,共3页。
A.有丝分裂间期 B.减数第一次分裂间期
C.减数第二次分裂间期 D.精原细胞形成初级精母细胞的时期
⒉下列关于DNA复制过程的正确顺序是 ( )
①互补碱基对之间氢键断裂 ②互补碱基对之间形成氢键
③DNA分子在解旋酶的作用下解旋 ④以解旋后的母链为模板进行碱基互补配对
⑤子链与母链盘旋成双螺旋状结构
A.③①④②⑤ B.①④②⑤③ C.①③⑤④② D.①③④②⑤
⒊用一个32P标记的噬菌体侵染细菌(不含32P)。若该细菌解体后释放出32个大小、形状一样的噬菌体,则其中含有32P的噬菌体有 ( )
A.0个 B.2个 C.30个 D.32个
⒋体外进行DNA复制的实验,向试管中加入有关酶、4种脱氧核苷酸和ATP,37℃下保温、适宜的酸碱度。下列叙述中正确的是 ( )
A.能生成DNA,DNA的碱基比例与4种脱氧核苷酸的比例一致
B.不生成DNA,因为缺少DNA模板
C.能生成DNA,DNA的碱基比例不确定,且与酶的来源有一定的关联
D.不生成DNA,因为实验中缺少酶催化的适宜的体内条件
⒌保证DNA准确无误复制的关键步骤是 ( )
A.解旋酶破坏氢键,解开DNA的双螺旋 B.酶促下游离核苷酸与母链碱基互补配对
C.酶促下配对的游离核苷酸连接形成子链 D.子链与模板母链盘旋形成双螺旋结构
⒍假如一个DNA分子含有1000个碱基对,将这个DNA分子放在32P标记的脱氧核苷酸的培养液中让其复制一次,则新形成DNA的碱基对个数比原来增加了 ( )
A.1000 B.2000 C.500 D.无法确定
⒎一双链DNA分子,在复制解旋时,一条链上是G变成了C,则DNA经n次复制后,发生差错的DNA占 ( )
A.1/2 B.1/2n-1 C.1/2n D.1/2n + 1
⒏某双链DNA分子中共有含N碱基1400个,其中一条单链上 (A+T)∶(C+G)=2∶5。问该分子连续复制两次共需游离的胸腺嘧啶脱氧核苷酸的数目是 ( )
A.200个 B.400个 C.600个 D.1200个T
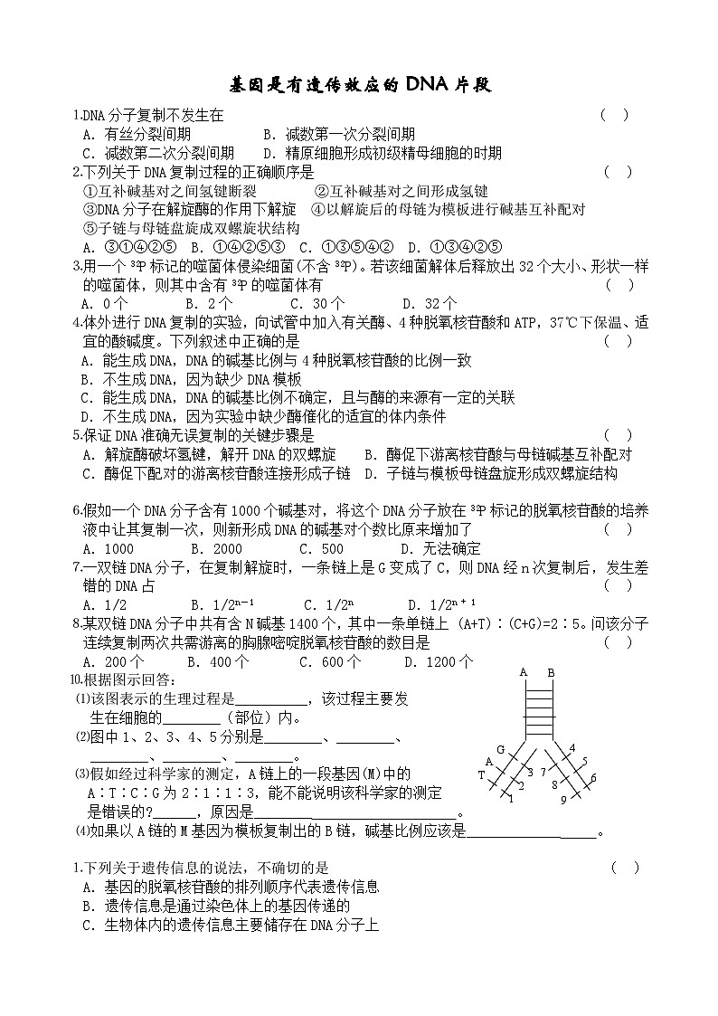
A
1
2
3
7
8
9
4
5
6
A
B
G
⒑根据图示回答:
⑴该图表示的生理过程是__________,该过程主要发
生在细胞的________(部位)内。
⑵图中1、2、3、4、5分别是________、________、
________、________、________。
⑶假如经过科学家的测定,A链上的一段基因(M)中的
A∶T∶C∶G为2∶1∶1∶3,能不能说明该科学家的测定
是错误的?______,原因是________ 。
⑷如果以A链的M基因为模板复制出的B链,碱基比例应该是_____________ 。
⒈下列关于遗传信息的说法,不确切的是 ( )
A.基因的脱氧核苷酸的排列顺序代表遗传信息
B.遗传信息是通过染色体上的基因传递的
C.生物体内的遗传信息主要储存在DNA分子上
D.遗传信息即生物表现出来的性状
⒉紫茉莉的遗传信息储存于它的 ( )
A.DNA和RNA分子,在细胞质和细胞核中 B.DNA分子,在细胞质和细胞核中
C.DNA或RNA分子,在细胞质和细胞核中 D.DNA,在细胞质中
⒊“人类基因组计划”最新研究表明24条染色体上含有2.5~3万多个蛋白质的编码基因,这
一事实能说明 ( )
A.基因是DNA上有遗传效应的片段 B.基因是染色体片段
C.一个DNA分子上有许多个基因 D.基因只存在于染色体上
—A—G—C—A—T—T—
—T—C—G—T—A—A—
⒋关于“ ”的正确含义是 ( )
A.信使RNA分子的某一片段 B.染色体的的某一片段
C.一个基因分子 D.DNA分子的某一片段
⒌下列关于DNA、染色体、基因的关系,其中不正确的是 ( )
A.每条染色体有一个DNA分子,经过复制每条染色单体上有一个DNA分子
B.每个DNA分子上有许多基因
C.基因在染色体上呈线性排列
D.基因在DNA分子双链上成对存在
⒍DNA分子具有多样性和特异性是由于 ( )
A.DNA分子是高分子化合物,相对分子质量大
B.DNA分子中碱基数目很多,形成很多氢键
C.DNA分子中两条链上的脱氧核苷酸和磷酸的排列顺序变化多端
D.DNA分子中碱基对的排列顺序千变万化,但在特定的DNA分子中碱基排列顺序不变
⒎用a表示DNA,b表示基因,c表示脱氧核苷酸,d表示碱基下列图中四者关系正确的是
a b c d
d c b a
c d a b
b c d a
( )
A. B. C. D.
⒏豌豆的高茎基因(D)与矮茎基因(d)本质上的区别是 ( )
A.所含有的性状不同 B.所存在的遗传密码不同
C.在同源染色体上存在的位置不同 D.4种脱氧核苷酸的排列顺序不同
⒐分析下图回答有关问题:
A磷酸
B
C
D
脱
氧
核
苷
酸
E基因
F DNA
+
G
H 染色体
⑴图中B是_____________,C是_____________,G是_____________,
⑵F的基本组成单位是图中的_______________。
⑶图中E和F的关系是____________________ 。
⑷图中F的主要载体是___________,F和H的关系是__________________________。
⑸1个H中含_______ 个F,1个F中含有______个E,1个E中含有____个D。
⒑DNA指纹技术正发挥着越来越重要的作用。请思考回答下列有关DNA指纹技术的题目:
(1)某女青年被奸污后,法院从受害者体内提取的精液与3名犯罪嫌疑人进行DNA指纹鉴定,结果如图。请据图判断出罪犯是__________号。
受害者
从受害者体内分离的精液样品
1
2
3
怀疑对象
(2)请列举DNA指纹技术的其他用途(至少两项):
_________________________________________________________________________
__________________________________________________________________________。
参考答案:
⒈D ⒉B ⒊C ⒋D ⒌D ⒍D ⒎D ⒏D
⒐⑴脱氧核糖 含氮碱基 蛋白质 ⑵D ⑶E是有遗传效应的F片段
⑷染色体 H(染色体)是F(DNA)的主要载体 ⑸1 许多 成百上千
⒑⑶3 ⑷亲子鉴定、死者遗骸鉴定
相关试卷
这是一份高中生物人教版 (2019)必修2《遗传与进化》第4节 基因通常是有遗传效应的DNA片段课时作业,共12页。
这是一份高中生物人教版 (2019)必修2《遗传与进化》第4节 基因通常是有遗传效应的DNA片段精练,共13页。试卷主要包含了单选题,综合题等内容,欢迎下载使用。
这是一份必修2《遗传与进化》第4节 基因通常是有遗传效应的DNA片段精练,共6页。试卷主要包含了下列有关基因的说法,错误的是,等位基因A与a最本质的区别是,决定DNA分子特异性的因素是等内容,欢迎下载使用。

