最新高考生物考点一遍过讲义 考点74 固定化酶和固定化细胞技术
展开2、注重理论联系实际,高三生物的考试并不仅仅是考概念,学会知识的迁移非常重要,并要灵活运用课本上的知识。
不过特别强调了从图表、图形提取信息的能力。历年高考试题,图表题都占有比较大的比例。那些图表题虽不是教材中的原图,但它源于教材而又高于教材,是对教材内容和图表的变换、深化、拓展,使之成了考查学生读图能力、综合分析能力、图文转换能力的有效途径。
3、一轮复习基础知识的同时,还要重点“攻坚”,突出对重点和难点知识的理解和掌握。
这部分知识通常都是学生难于理解的内容,做题时容易出错的地方。分析近几年的高考生物试题,重点其实就是可拉开距离的重要知识点。
4、学而不思则罔,思而不学则殆。
这一点对高三生物一轮复习很重要。尤其是对于错题。错题整理不是把错题抄一遍。也不是所有的错题都需要整理。
1.利用固定化酶技术生产高果糖浆的实例
(1)高果糖浆的生产需要葡萄糖异构酶。
(2)葡萄糖异构酶的优点:稳定性好、可以持续发挥作用。
(3)在生产中直接使用酶的缺点:无法回收,造成浪费。
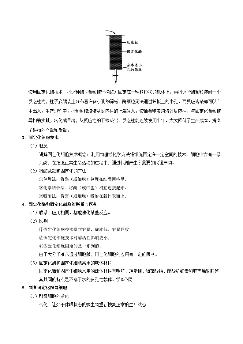
2.固定化酶的反应
如图为固定化酶的反应柱示意图
使用固定化酶技术,将这种酶(葡萄糖异构酶)固定在一种颗粒状的载体上,再将这些酶颗粒装到一个反应柱内,柱子底端装上分布着许多小孔的筛板。酶颗粒无法通过筛板上的小孔,而反应溶液却可以自由出入。生产过程中,将葡萄糖溶液从反应柱的上端注入,使葡萄糖溶液流过反应柱,与固定化葡萄糖异构酶接触,转化成果糖,从反应柱的下端流出。反应柱能连续使用半年,大大降低了生产成本,提高了果糖的产量和质量。
3.固定化细胞技术
(1)概念
讲解固定化细胞技术概念:利用物理或化学方法将细胞固定在一定空间的技术。细胞中含有一系列酶,在细胞正常生命活动的过程中,通过代谢产生所需要的代谢产物。
(2)将酶或细胞固定化的方法
①包埋法:将酶(或细胞)包埋在细微网格里。
②化学结合法:将酶(或细胞)相互连接起来。
③吸附法:将酶(或细胞)吸附在载体表面上。
4.固定化酶和固定化细胞的联系与区别
(1)联系:应用相同,都能催化某些反应。
(2)区别
①固定化细胞技术操作容易,成本低,容易回收;
②固定化细胞技术对酶活性影响更小;
③固定化细胞固定的是一系列酶;
由于大分子难以通过细胞膜,固定化细胞的应用有一定的限制。
(3)固定化酶和固定化细胞常用的载体材料
固定化酶和固定化细胞常用的载体材料有明胶、琼脂糖、海藻酸钠、醋酸纤维素和聚丙烯酰胺等,其共同的特点是不溶于水的多孔性载体。学&科网
5.制备固定化酵母细胞
(1)酵母细胞的活化
活化:让处于休眠状态的微生物重新恢复正常的生活状态。
本质:加快新陈代谢;方法:加入适量的水。
步骤:取1 g干酵母,放入50 mL的小烧杯中,加入蒸馏水10mL,用玻璃棒搅拌,使酵母细胞混合均匀,成糊状,放置1h左右使其活化。
(2)配制物质的量浓度为0.05 ml/L的CaCl2溶液
称取无水CaCl20.83 g,放入200 mL的烧杯中,加入150 mL的蒸馏水,使其充分溶解,待用。
(3)配制海藻酸钠溶液
称取0.7 g海藻酸钠,放入50 mL小烧杯中。加人10 mL水,用酒精灯加热,边加热边搅拌,将海藻酸钠调成糊状,直至完全溶化,用蒸馏水定容至10 mL。注意,加热时要用小火,或者间断加热,反复几次,直到海藻酸钠溶化为止。
(4)海藻酸钠溶液与酵母细胞混合
将溶化好的海藻酸钠溶液冷却至室温,加入已活化的醉母细胞,进行充分搅拌,使其混合均匀,再转移至注射器中。
(5)固定化酵母细胞
以恒定的速度缓慢地将注射器中的溶液滴加到配制好的CaCl2溶液中,观察液滴在CaCl2溶液中形成凝胶珠的情形。将这些凝胶珠在CaCl2溶液中浸泡30 min左右。
考向一 固定化酶和固定化细胞
1.下列有关固定化酶和固定化细胞的叙述,错误的是
A.固定化酶可以实现对酶的重复利用
B.溶解氧交换受阻是固定化酶应用的重要限制因素
C.固定化细胞中的酶可催化一系列的化学反应
D.利用海藻酸钠固定酵母细胞的方法是包埋法
【参考答案】B
解题技巧
酶和细胞固定方法的选择
酶适合采用化学结合和物理吸附法固定,细胞适合采用包埋法固定。
原因:细胞个大,酶分子很小,个体大的细胞难以被吸附或结合,而个小的酶容易从包埋的材料中漏出。
2.固定化细胞对酶的活性影响最小,根本原因是
A.酶的提取纯化过程,避免了细胞破碎
B.固酶化细胞在多种酶促反应中连续发挥作用
C.酶促反应结束后,能被吸收和重复利用
D.细胞结构保证了各种酶的细胞内环境,化学反应中能更好的发挥作用
【答案】D
【解析】固定化细胞对酶的影响最小的根本原因是酶在细胞内,受到细胞的保护作用,受外界影响较小,维持相关酶的活性,保证了各种酶在细胞内的化学反应中有效地发挥作用,故D项正确,A、B、C项错误。
考向二 制备固定化酵母细胞
3.下列关于固定化酵母细胞制备过程的叙述,错误的是
A.将干酵母与蒸馏水混合并搅拌,有利于酵母菌的活化
B.配制海藻酸钠溶液时要进行小火或间断加热
C.将溶化并冷却的海藻酸钠溶液直接转移至注射器中
D.将制备好的凝胶珠放入氯化钙溶液中浸泡半小时左右
【参考答案】C
易错警示
(1)配制海藻酸钠溶液:小火、间断加热、定容,如果加热太快,海藻酸钠会发生焦糊。
(2)海藻酸钠溶液与酶母细胞混合:冷却后再混合,注意混合均匀,不要进入气泡。
(3)制备固定化酵母细胞:高度适宜,并匀速滴入。
(4)刚溶化的海藻酸钠应冷却后再与酵母菌混合,否则温度过高会导致酵母菌死亡。
4.下面是制备固定化酵母细胞的实验步骤,请回答:
活化酵母细胞→配制海藻酸钠溶液→海藻酸钠溶液与酵母细胞混合→固定化酵母细胞。
(1)在________状态下,微生物处于休眠状态。活化就是让处于休眠状态的微生物重新恢复________状态。活化前应选择足够大的容器,因为酵母细胞活化时______________。
(2)如果海藻酸钠溶液浓度过低,形成的凝胶珠所包埋的酵母细胞数目____________,影响实验效果。
(3)观察形成凝胶珠的颜色和形状,如果颜色过浅,说明_________________;如果形成的凝胶珠不是圆形或椭圆形,说明______________________________________________。
(4)固定化细胞技术一般采用包埋法,原因是_______________________________。
【答案】(1)缺水 正常的生活 体积会增大
(2)少
(3)海藻酸钠溶液浓度偏低 海藻酸钠溶液浓度偏高,制作失败
(4)细胞个大,不易从包埋材料中漏出
1.下列关于酶和固定化酵母细胞的研究与应用的叙述,错误的是
A.从酶的固定方式看,吸附法比化学结合法对酶活性影响小
B.作为消化酶使用时,蛋白酶制剂以口服方式给药
C.尿糖试纸含有固定化的葡萄糖酶和过氧化氢酶,可以反复使用
D.将海藻酸钠凝胶珠用无菌水冲洗,目的是洗去CaCl2和杂菌
2.如图所示是酶的几种固定方式示意图,其所采用的固定方法依次是
A.物理吸附法、化学结合法、包埋法
B.化学结合法、物理吸附法、包埋法
C.包埋法、物理吸附法、化学结合法
D.包埋法、化学结合法、物理吸附法
3.用固定化酵母进行葡萄糖的发酵,结果发现产生的酒精很少,可能的原因是
= 1 \* GB3 ①干酵母未进行活化处理
= 2 \* GB3 ②CaCl2溶液浓度过高
= 3 \* GB3 ③加入酵母细胞前海藻酸钠溶液未冷却
= 4 \* GB3 ④ = 4 \* GB3 活化酵母菌用的是蒸馏水
A.①②③ B.①② = 4 \* GB3 ④
C.①③ = 4 \* GB3 ④ D.①②③ = 4 \* GB3 ④
4.关于酵母细胞的活化,下列说法错误的是
A.活化就是让处于休眠状态的微生物重新恢复正常的生活状态
B.酵母细胞所需要的活化时间较短,一般需要0.5~1 h
C.酵母细胞活化时,体积会变小
D.将干酵母放入盛水的小烧杯中,不断搅拌成糊状,放置在适宜的条件下即可活化
5.褐藻胶裂解酶的固定化在工业上的应用意义深远。图为褐藻胶裂解酶固定化前后对酶活性的影响,下列关于该酶固定化优势的分析错误的是
A.便于回收再利用
B.增强耐热性
C.最佳催化效率提高
D.酶活性的稳定性提高
6.图1表示制备固定化酵母细胞的有关操作,图2是利用固定化酵母细胞进行酒精发酵的示意图。相关叙述错误的是
A.溶化的海藻酸钠应待其冷却至室温时与活化的酵母菌混合制备混合液
B.图1中X溶液为CaCl2溶液,其作用是使海藻酸钠形成凝胶珠
C.图2中搅拌可以使培养液与酵母菌充分接触
D.图1中制备的凝胶珠用自来水洗涤后再转移到图2装置中
7.科研人员研究了不同载体(硅胶、活性炭和大孔树脂)和不同pH对固定化蛋白酶分解污水里蛋白质(用氨基酸产生速率来衡量)的影响,其结果如下图所示。下列相关叙述错误的是
A.与水溶性酶相比,固定化蛋白酶处理污水具有可反复利用的优点
B.污水中的蛋白质可为固定化蛋白酶提供营养,保持酶的活性
C.三种载体固定化蛋白酶的最适pH均为5.5左右
D.进行污水净化时应选择活性炭载体的固定化酶
8.固定化酶具有易与反应物产物分离,可反复利用,有利于产物的纯化等优点,因此在生产中得到广泛应用。酶在固定化过程中其活性会受固定的时间和温度影响,如图所示。据此分析错误的是
A.固定化酶更适合采用化学结合法和包埋法
B.固定时间段相对活性较低的原因可能是酶未完全足量地被固定
C.固定温度为50 ℃时,相对活性低的原因可能是高温使酶变性失活
D.酶的最佳固定条件为固定时间3 h左右,温度45 ℃左右
9.固定化酶是从20世纪60年代迅速发展起来的一种技术。东北农业大学科研人员利用双重固定法,即采用戊二醛作交联剂(使酶相互连接),海藻酸钠作为包埋剂来固定小麦酯酶,研究固定化酶的性质,并对其最佳固定条件进行了探究。下图显示的是部分研究结果(注:酶活力为固定化酶催化化学反应的总效率,包括酶活性和酶的数量),分析回答:
(1)从对温度变化适应性和应用范围的角度分析,甲图所示结果可以得出的结论是____________________________________________________________。
(2)乙图曲线表明浓度为________的海藻酸钠包埋效果最好,当海藻酸钠浓度较低时,酶活力较低的原因是________________________________。
(3)固定化酶的活力随使用次数的增多而下降,由丙图可知,固定化酯酶一般可重复使用________次,之后酶活力明显下降。
(4)固定小麦酯酶不采用海藻酸钠直接包埋,同时用戊二醛作交联剂,这是因为__________________。
10.下面是某同学所做的生成啤酒酿造实验,请根据其实验过程,回答相关问题:
实验原理:利用固定化酵母菌分解麦芽汁,生成啤酒。实验步骤:
第一步:酵母细胞活化。取一克干酵母,放入50 mL的小烧杯中,加蒸馏水10 mL,用玻璃棒搅拌均匀,放置一小时,使其活化。
第二步:配制海藻酸钠溶液。取0.7 g海藻酸钠,放入另一只50 mL的小烧杯中,加蒸馏水10 mL,并搅拌,直至溶化,用蒸馏水定容至10 mL。加热时,注意火候。
第三步:海藻酸钠与酵母细胞混合。将溶化好的海藻酸钠溶液冷却至室温,加入活化的酵母细胞,充分搅拌均匀。
第四步:用注射器以恒速将上述混合液滴加到0.05 ml/LCaCl2溶液。制成凝胶珠。
第五步:倒去CaCl2溶液,加无菌水洗涤三次后,将凝胶珠放入500mL三角瓶中,加入300mL麦芽汁溶液,置于25 ℃下封口,发酵五天后,倒出发酵后的麦芽汁即为啤酒,品尝其口味。
(1)酵母细胞活化的作用是_________________。第二步中注意火候指的是____________。第三步中为什么要等海藻酸钠溶液冷却至室温,再加入活化的酵母细胞,原因为_______________。
(2)上述固定化细胞的方法称为__________,形成的凝胶珠颜色为浅黄色,如果凝胶珠颜色过浅,则配制的海藻酸钠溶液浓度________,如果形成的凝胶珠不是圆形或椭圆形,则配制的海藻酸钠浓度__________。
(3)与固定化酶相比,该方法的优点是_____________________________。
(4)要想反复使用固定化酵母细胞,实验过程要在严格的________________条件下进行,同时要控制适宜的____________和____________。
11.(2018·江苏卷)下列关于酵母细胞固定化实验的叙述,正确的是
A.用温水使海藻酸钠迅速溶解,待其冷却到室温后用于包埋细胞
B.进行包埋时,用于悬浮细胞的CaCl2溶液浓度要适宜
C.注射器(或滴管)出口应尽量贴近液面以保证凝胶珠成为球状
D.包埋酵母细胞的凝胶珠为淡黄色半透明状,并具有一定的弹性
12.(2017·江苏卷)下列关于“酵母细胞的固定化技术”实验的叙述,正确的是
A.活化酵母时,将适量干酵母与蒸馏水混合并搅拌成糊状
B.配制CaCl2 溶液时,需要边小火加热边搅拌
C.将海藻酸钠溶液滴加到CaCl2溶液时,凝胶珠成形后应即刻取出
D.海藻酸钠溶液浓度过高时凝胶珠呈白色,过低时凝胶珠易呈蝌蚪状
13.(2016·江苏卷)为了探索海藻酸钠固定化对绿球藻生长的影响,以及固定化藻对含Zn2+污水的净化作用,科研人员用筛选到的一株绿球藻进行试验,流程及结果如下。请回答下列问题:
(1)实验中的海藻酸钠作用是 ,CaCl2的作用是 。
(2)为洗去凝胶球上残余的CaCl2和其他污染物,并保持绿球藻活性,宜采用 洗涤。图1 中1. 0%海藻酸钠组培养24 h 后,移去凝胶球,溶液呈绿色,原因是______________________。
(3)为探索固定化藻对含Zn2+污水的净化作用,应选用浓度为 的海藻酸钠制备凝胶球。
(4)图2中空白凝胶球组Zn2+浓度下降的原因是 。结合图1和图2分析,固定化藻的实验组24~48 h间Zn2+浓度下降速度较快的主要原因是 ;72~96 h间Zn2+浓度下降速度较慢的原因有 。
1.【答案】C
2.【答案】D
【解析】据图分析, = 1 \* GB3 ①表示包埋法,将酶包埋在细微网格内; = 2 \* GB3 ②表示化学结合法,将酶互换链接起来; = 3 \* GB3 ③表示物理吸附法,将酶吸附在载体表面。学&科网
3.【答案】A
【解析】利用酵母菌进行葡萄糖的发酵产生的酒精较少的主要原因是参与发酵的酵母较少,题中的①②③都会造成这一结果,而酵母菌活化时用的就是蒸馏水,A项正确。
4.【答案】C
【解析】活化是指让处于休眠状态的微生物重新恢复正常的生活状态,A正确;酵母细胞活化的时间较短,一般需要0.5~1 h,B正确;酵母细胞活化时,体积变大,C错误;将干酵母细胞放入盛水的小烧杯中,用玻璃棒搅拌,使酵母细胞混合均匀,成糊状,使其活化,D正确。
5.【答案】C
【解析】固定化酶是指用物理学或化学的方法将酶与固相载体结合在一起形成的仍具有酶活性的酶复合物,在催化反应中,它以固相状态作用于底物,反应完成后,容易与水溶性反应物和产物分离,可被反复使用,便于回收再利用,A正确;对比分析两条曲线可知:与游离酶相比,该固定化酶的耐热性增强,酶活性的稳定性提高,B、D正确;该固定化酶的相对活性的最大值低于游离酶,说明该固定化酶的最佳催化效率略有降低,C错误。
6.【答案】D
【解析】刚溶化的海藻酸钠要冷却至室温,才能与活化的酵母细胞混合制备混合液,以免高温使酵母细胞失活,A正确;加入CaCl2溶液进行固定化酵母细胞,CaCl2的作用是使海藻酸钠形成凝胶珠,B正确;发酵过程中搅拌的目的是使培养液与酵母细胞充分接触,以利于发酵过程的顺利进行,C正确;制备的凝胶珠用蒸馏水洗涤,去除残留的CaCl2后再转移到图2装置中进行发酵,D错误。
7.【答案】B
【解析】固定化酶易与反应物分离,可多次重复利用,A正确;固定化酶不需要提供营养,B错误;图中三条曲线的波峰所对应的pH均为5.5左右,C正确;活性炭固定的蛋白酶催化效率最高,因此进行污水净化时应选择活性炭载体的固定化酶,D正确。
8.【答案】A
9.【答案】(1)固定化酶比游离酶对温度变化适应性更强且应用范围较广
(2)3% 海藻酸钠浓度较低时包埋不紧密,酶分子容易漏出,数量不足
(3)3
(4)直接包埋不紧密,酶分子容易漏出
【解析】由图甲可知,当温度变化时,游离酶的酶活力比固定化酶变化明显;分析图乙,当海藻酸钠浓度较低时,凝胶的孔径较大,固定化酶容易流失,所以酶活较低,最适的海藻酸钠浓度为3%。由图丙可知,当使用次数多于3次时,酶活力显著下降。(1)通过分析甲图可知,固定化酶与游离酶相比,对温度变化的适应性更强且应用范围较广。(2)乙图曲线表明浓度为3%的海藻酸钠包埋效果最好,此时酶活力最高。当海藻酸钠浓度较低时包埋不紧密,酶分子容易漏出,数量不足,因此酶活力较低。(3)由丙图可知,固定化酶的活力随使用次数的增多而下降,且在使用3次以后,酶活力显著下降。(4)因为小麦酯酶分子很小,很容易从包埋材料中漏出,因此固定小麦酯酶不采用海藻酸钠直接包埋,而是采用双重固定法。
10.【答案】(1)让休眠状态的酵母细胞恢复到正常的生活状态 小火或间断加热 防止高温杀死酵母细胞
(2)包埋法 过低(偏低) 过高(偏高)
(3)成本更低,操作更容易
(4)灭菌 温度 pH
【解析】(1)酵母细胞活化的作用是让休眠状态的酵母细胞恢复到正常生活状态。第二步中注意火候指的是用小火或间断加热,防止海藻酸钠焦糊。为防止高温杀死酵母细胞,所以第三步中要等海藻酸钠溶液冷却至室温,再加入活化的酵母细胞。(2)上述固定化细胞的方法称为包埋法,形成的凝胶珠颜色为浅黄色。如果形成的凝胶珠颜色过浅,则配制的海藻酸钠溶液浓度过低,如果形成的凝胶珠不是圆形或椭圆形,则配制的海藻酸钠浓度过高。(3)与固定化酶相比,固定化细胞的优点是成本更低,操作更容易;省去酶的分离、提纯等工序,同时酶的活性更稳定。(4)要想反复使用固定化酵母细胞,实验过程要在严格的无菌条件下进行,同时要控制适宜的温度和pH,以保证酵母细胞的活性。
11.【答案】D
12.【答案】A
【解析】活化酵母时,将适量干酵母与蒸馏水混合,并搅拌成糊状,A正确;配制CaCl2溶液时,不需进行加热,B错误;CaCl2溶液使酵母细胞可以形成稳定的结构,固定在凝胶珠中,需要一段时间,时间不宜过短或过长,C错误;海藻酸钠溶液浓度过低时凝胶珠呈白色,过高时凝胶珠易呈蝌蚪状,D错误。
13.【答案】(1)包埋绿球藻(包埋剂) 与海藻酸钠反应形成形成凝胶球(凝固剂)
(2)培养液(生理盐水) 海藻酸钠浓度过低(凝胶球孔径过大)
(3)2.0%
(4)凝胶球吸附Zn2+ 绿球藻生长(增殖)速度快 绿球藻生长(增殖)速度减慢,溶液中Zn2+浓度较低
【解析】(1)海藻酸钠溶液在CaCl2溶液中形成凝胶球,包埋绿球藻。(2)可采用生理盐水洗去凝胶球上残余的CaCl2和其他污染物,并保持绿球藻活性。溶液呈绿色,说明固定化的绿球藻数量少,原因是海藻酸钠浓度过低(凝胶球孔径过大)。(3)根据图1可知,浓度为2.0%的海藻酸钠制备的凝胶球最有利于绿球藻的增殖。(4)空白凝胶球容易吸附Zn2+,导致溶液中Zn2+浓度下降;根据图1和图2分析,固定化藻的实验组24~48 h间绿球藻数量增加最快,导致Zn2+浓度下降速度较快,72~96 h间绿球藻数量基本不再增加。
最新高考生物考点一遍过讲义 考点80 PCR技术: 这是一份最新高考生物考点一遍过讲义 考点80 PCR技术,共13页。学案主要包含了参考答案,试题解析等内容,欢迎下载使用。
最新高考生物考点一遍过讲义 考点24 细胞的衰老、凋亡和癌变: 这是一份最新高考生物考点一遍过讲义 考点24 细胞的衰老、凋亡和癌变,共13页。
最新高考生物考点一遍过讲义 考点23 细胞的分化和细胞的全能性: 这是一份最新高考生物考点一遍过讲义 考点23 细胞的分化和细胞的全能性,共13页。

