济南版八年级下册第五单元 生命的演化第二章 人类的起源和进化第一节 人类的起源练习题
展开第一节 人类的起源
基础过关全练
知识点1 人类起源于古猿
1.【学科素养·生命观念】(2023山东郓城期中)细胞色素c是一种蛋白质,科学家比较了一些生物的细胞色素c,发现人与黑猩猩的差异最小,与猕猴的差异较小,与马的差异较大,与果蝇的差异更大。由此,你判断上述生物与人亲缘关系最远的是(B8252001)( )
A.黑猩猩 B.猕猴 C.马 D.果蝇
2.【新独家原创】在新闻上偶尔会看到有短尾的孩子、长毛的人、多乳头的女子等,这些现象被称为“返祖”,下列叙述不合理的是( )
A.人类的祖先可能有尾巴、多个乳头
B.“返祖”现象是生物进化的证据
C.表现出的“返祖”特征是现代人类已经消失的特征
D.人类的祖先是现代类人猿
3.【教材变式·P27观察思考变式】(2023山东利津月考)1863年,英国博物学家赫胥黎首次提出了“人猿同祖”的理论。对比类人猿与人的特征,可以作为其理论依据的是(B8252001)( )
①两眼生在前方 ②两足直立行走 ③没有尾巴 ④面部表情丰富,有喜、怒、哀、乐等表情 ⑤拇指(趾)与其他四指(趾)分离,能抓握
A.①②③④ B.①②④⑤
C.①③④⑤ D.②③④⑤
知识点2 古猿到人的演化
4.【学科素养·生命观念】(2023山东乐陵期末)在人类起源和发展的漫长历程中,古猿下地生活的主要原因是( )
A.其他动物入侵 B.气候的变化
C.扩大领地 D.身体结构发生变化
5.(2023山东海阳期中改编)直立行走的优势不包括( )
A.能够使用树枝、石块等来获取食物、防御敌害
B.被解放的前肢因经常使用而逐渐变得灵巧
C.便于攀援树枝来获取树上的野果、嫩叶等食物
D.使视野更加开阔,便于及时发现猎物和敌害
6.(2023山东东明期中改编)下列关于人类起源和发展的观点,不正确的是( )
A.现代类人猿不能进化成人类
B.人类起源于现代类人猿
C.直立行走是人与猿分界的重要标准
D.古人类化石能作为证明人类起源和发展的证据
能力提升全练
7.(2023湖南衡阳中考,6,★☆☆)进化论的建立者达尔文在仔细比较了人和现代类人猿的相似之处后,提出了人类和现代类人猿的共同祖先是( )
A.古猿 B.猕猴
C.大猩猩 D.长臂猿
8.【识图分析题·模式图】(2023广西中考,12,★★☆)图为生活在某区域的几种灵长类动物的进化历程图,下列叙述错误的是(B8252001)( )
A.人类与长臂猿的亲缘关系最近
B.大猩猩的形态结构比长臂猿复杂
C.灵长类动物由共同祖先进化而来
D.人类位于灵长类动物进化的最高等级
9.【识图分析题·柱状图】(2023山西晋中中考,4,★★☆)科学家比较了几种现代类人猿与人类的某段DNA,得到下图所示结果,该结果说明( )
A.长臂猿与人类没有亲缘关系
B.黑猩猩与人类的亲缘关系更近
C.黑猩猩是人类的祖先
D.现代类人猿与人类的共同祖先是一类古猿
10.【时事热点·诺贝尔奖】(2023山东烟台中考,22,★★☆)2022年的诺贝尔生理学或医学奖授予瑞典科学家斯万特·佩博,以表彰他在已灭绝古人类基因组和人类进化研究方面所作出的贡献。相关叙述不正确的是( )
A.人类是由古猿进化而来的
B.古人类化石是研究人类进化的直接证据
C.人类出现的标志是会使用工具
D.研究古人类的基因组可以推测人类进化的大致历程
11.(2023山东河东期中,1,★★☆)我们人类源自何方?1974年,科学家在非洲发现了距今大约340万年前的古人类化石“露西”,其后又在这一地区发掘出距今200万~300万年前的古人类化石,而其他地区一直没有发现这么古老的古人类化石。由此,1987年国际学术界形成了比较普遍的看法,即人类的始祖在非洲,亚洲的直立人是从非洲迁徙过来的。下列关于人类及其起源说法错误的是( )
A.古人类的化石是研究人类起源问题的重要证据
B.现代类人猿和人类的共同祖先是古猿
C.森林大量消失与部分古猿向直立行走方向发展没有直接关系
D.在哺乳动物中,与人类亲缘关系最近的可能是黑猩猩
素养探究全练
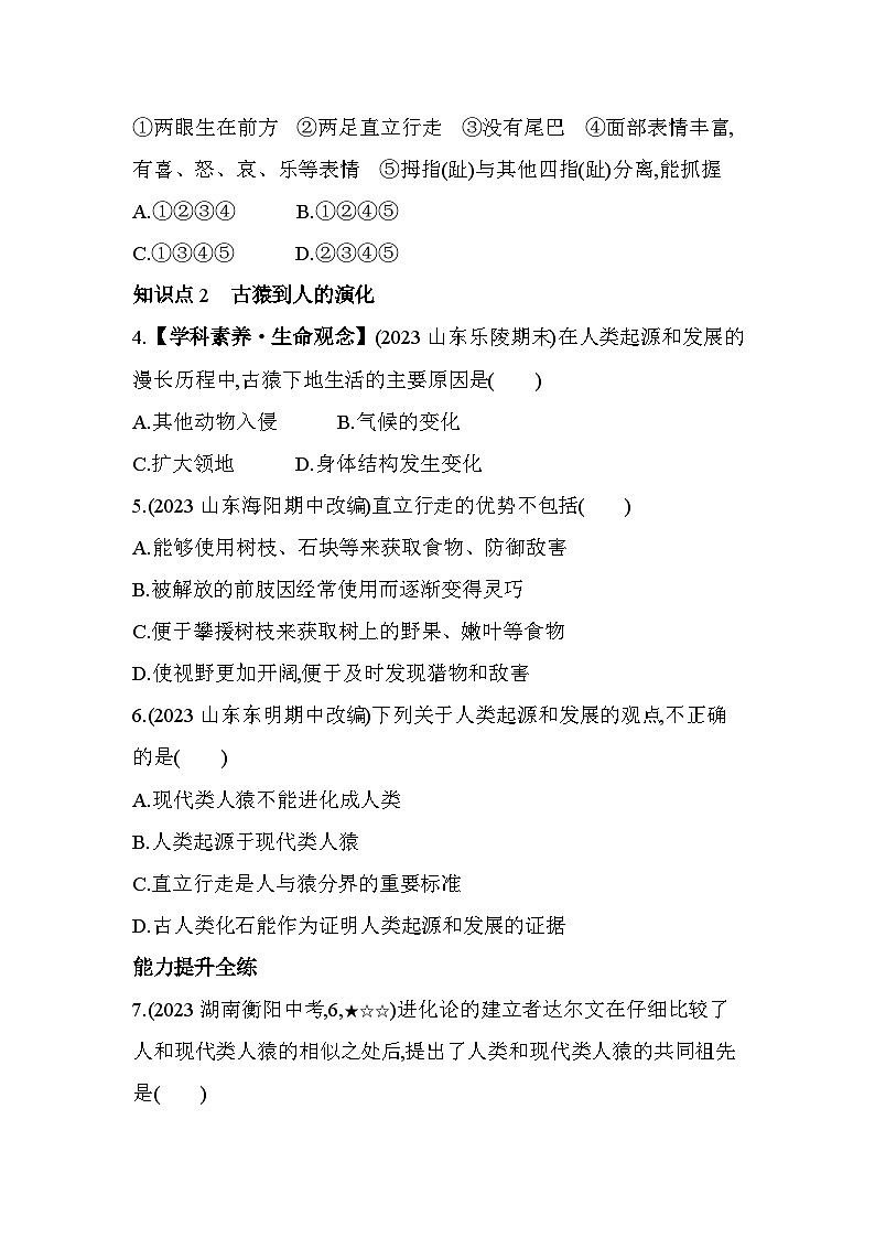
14.【学科素养·生命观念】(2023山东菏泽月考节选)如图是人与黑猩猩骨骼特征比较图,回答下列问题:(B8252001)
(1)图中人的骨骼是 ,人的 骨更发达,利于直立行走。
(2)图中人的手是 ,人的手比黑猩猩的“手”更 。人手与黑猩猩的“手”都有节,形状相似。
(3)类人猿与人类的 相似,它们也能用“手”灵巧地拿起东西,大脑比较发达,能表现出喜、怒、哀、乐等表情,还能模仿一些人的行为。这说明什么? 。
答案全解全析
基础过关全练
1.D 生物之间的细胞色素c的差异越小,生物结构的相似性越高,生物的亲缘关系越近,细胞色素c的差异越大,生物结构的差异性越大,生物的亲缘关系越远。所以,题述生物与人亲缘关系最远的是果蝇,D符合题意。
2.D 人类的祖先是古猿,D叙述错误。
3.C 类人猿与人的共同特征:①两眼生在前方;③没有尾巴;④面部表情丰富,有喜、怒、哀、乐等表情;⑤拇指(趾)与其他四指(趾)分离,能抓握。这些都可以作为“人猿同祖”的理论依据。
4.B 由于气候的变化,森林大量消失,一些古猿不得不到地面上来生活,慢慢进化成了人类。
5.C 直立行走使古人类能够将前肢解放出来,使用工具,前肢所从事的活动越来越多,前肢变得更加灵巧。直立行走的优势不包括便于攀援树枝。
6.B 人类起源于古猿,B错误。
能力提升全练
7.A 人类和现代类人猿的关系最近,是近亲,它们有共同的原始祖先——古猿。
8.A 由题图可知,人类与长臂猿的亲缘关系最远,A错误。
9.B 分析题图可知,黑猩猩与人类某段DNA的差异最小,所以黑猩猩与人类的亲缘关系更近,B正确。
10.C 人类在地球上出现的标志是直立行走,C叙述错误。
11.C 由于森林大量消失,一部分古猿不得不下地生活,最终进化成人类,C错误。
素养探究全练
12.(1)B 下肢 (2)B 灵巧 (3)形态 人类与类人猿有较近的亲缘关系
解析 (1)人猿分界的重要标志是能否直立行走。从题图骨骼看,A黑猩猩的上肢明显长于下肢,B人类的上肢比较短,下肢骨较粗长,具有粗壮的股骨,有利于直立行走。(2)直立行走使得人类的前肢解放出来,能够使用树枝、石块等来获取食物,防御敌害,前肢逐渐变得灵巧。题图中,人的手是B,虽然人手与黑猩猩的“手”都有节,形状相似,但是人的手比黑猩猩的“手”更灵巧。(3)类人猿与人类的形态相似,它们也能用“手”灵巧地拿起东西,大脑比较发达,能表现出喜、怒、哀、乐等表情,还能模仿一些人的行为,这说明人类与类人猿有较近的亲缘关系。
编号
单元大概念素养目标
对应新课标内容
对应试题
B8252001
认同“人类和现代类人猿都是由古猿进化而来的”
8.2.3人类和现代类人猿都是由古猿进化而来的【P26】
P12T1;P13T8;
P14T4;P14T9
初中生物济南版八年级下册第五单元 生命的演化第一章 生命的起源和进化第四节 生物进化的原因同步练习题: 这是一份初中生物济南版八年级下册<a href="/sw/tb_c6890_t7/?tag_id=28" target="_blank">第五单元 生命的演化第一章 生命的起源和进化第四节 生物进化的原因同步练习题</a>,共11页。
初中生物济南版八年级下册第三节 生物进化的历程课后复习题: 这是一份初中生物济南版八年级下册<a href="/sw/tb_c6889_t7/?tag_id=28" target="_blank">第三节 生物进化的历程课后复习题</a>,共7页。
济南版八年级下册第五单元 生命的演化第一章 生命的起源和进化第二节 生物进化的证据测试题: 这是一份济南版八年级下册<a href="/sw/tb_c6888_t7/?tag_id=28" target="_blank">第五单元 生命的演化第一章 生命的起源和进化第二节 生物进化的证据测试题</a>,共10页。试卷主要包含了【新独家原创】有种猜想等内容,欢迎下载使用。

