所属成套资源:人教版八年级生物下册第八单元健康地生活同步练习练习题(含详解)
难点详解人教版八年级生物下册第八单元健康地生活章节测试练习题(无超纲)
展开
这是一份难点详解人教版八年级生物下册第八单元健康地生活章节测试练习题(无超纲),共16页。
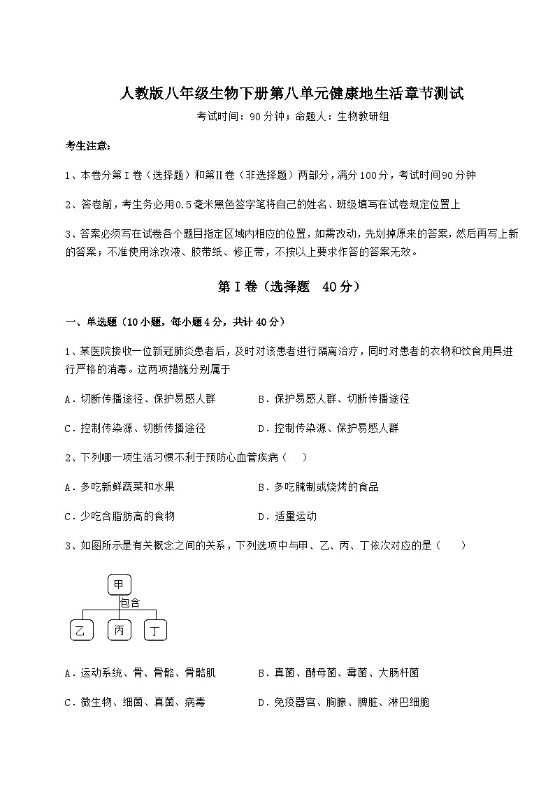
人教版八年级生物下册第八单元健康地生活章节测试 考试时间:90分钟;命题人:生物教研组考生注意:1、本卷分第I卷(选择题)和第Ⅱ卷(非选择题)两部分,满分100分,考试时间90分钟2、答卷前,考生务必用0.5毫米黑色签字笔将自己的姓名、班级填写在试卷规定位置上3、答案必须写在试卷各个题目指定区域内相应的位置,如需改动,先划掉原来的答案,然后再写上新的答案;不准使用涂改液、胶带纸、修正带,不按以上要求作答的答案无效。第I卷(选择题 40分)一、单选题(10小题,每小题4分,共计40分)1、某医院接收一位新冠肺炎患者后,及时对该患者进行隔离治疗,同时对患者的衣物和饮食用具进行严格的消毒。这两项措施分别属于A.切断传播途径、保护易感人群 B.保护易感人群、切断传播途径C.控制传染源、切断传播途径 D.控制传染源、保护易感人群2、下列哪一项生活习惯不利于预防心血管疾病( )A.多吃新鲜蔬菜和水果 B.多吃腌制或烧烤的食品C.少吃含脂肪高的食物 D.适量运动3、如图所示是有关概念之间的关系,下列选项中与甲、乙、丙、丁依次对应的是( )A.运动系统、骨、骨骼、骨骼肌 B.真菌、酵母菌、霉菌、大肠杆菌C.微生物、细菌、真菌、病毒 D.免疫器官、胸腺、脾脏、淋巴细胞4、下列器官中不能产生抗体的是( )A.淋巴结 B.胸腺 C.脾 D.甲状腺5、下列疾病由病毒感染引起的是( )A.胃病 B.肺结核 C.近视 D.新型冠状肺炎6、新冠肺炎在2019年12月发现以来,在全球各地呈爆发趋势。造成数以万计的人群因感染死亡,下列关于新冠肺炎病毒的叙述中正确的是( )A.可以利用新冠病毒研制疫苗预防新冠肺炎B.培养新冠病毒可以在含有其需要的全部营养物质的培养基中繁殖C.新冠病毒细胞比细菌小,属于动物病毒D.抗生素可用于治疗新冠病毒引起的新冠肺炎7、2020年新冠疫情对全世界人民的生活和经济发展带来巨大的影响。我国人民团结一心,攻坚克难,国内疫情得到有效控制,现在疫情防控进入常态化阶段。下列关于新冠病毒的叙述错误的A.新冠病毒主要通过空气飞沫传播,多通风、保持距离,戴口罩是防控的重要措施B.新冠肺炎无症状感染者,即病毒入侵人体,只是没有表现出患病的症状,但具有传染性C.新冠病毒利用人体细胞内的物质制造出新的病毒,新病毒又可以感染其他细胞D.近期在冷链食品的外包装上发现有新冠病毒,说明新冠病毒可以在其上面生长和繁殖8、当你遇到挫折或烦心事时,下列不利于调适情绪的是A.迷恋到网络游戏中去 B.听听音乐,散散步C.找老师、亲人或朋友倾诉 D.控制意志,合理宣泄9、 “健康生活,珍爱生命。”下列有关健康与急救措施的叙述中不正确的是( )A.大静脉出血时用手指压迫远心端止血B.人工呼吸应先清除呼吸道内的异物C.处方药可以自行判断、购买和使用,但也要注意用药安全D.遇到困难时保持积极乐观的心态10、人体的各种疾病是由不同的微生物引起的,下列微生物使人所患疾病中不正确的是( )A.新型冠状病毒——新冠肺炎 B.痢疾杆菌——菌痢C.黄曲霉毒素——癌症 D.根瘤菌——足癣第Ⅱ卷(非选择题 60分)二、填空题(10小题,每小题4分,共计40分)1、艾滋病的传播途径主要是______、血液、________。2、心血管疾病的种类很多,常见的有_______、______、_____、______、______。医学研究表明,影响心血管健康的因素,除了______和_____因素外,还包括______。3、传染病的预防措施有三个方面,国家正在陆续给在校的老师和学生免费接种新冠疫苗属于_________;在疾病防疫期焚烧可能带有病原体的动物属于________,污水处理和饮用水消毒属于______。4、都说病人能吃药不打针,从治疗效果看科学吗?________,为什么?________。5、人体的第三道防线主要是由____(如胸腺,淋巴结和脾)和____(如淋巴细胞,白细胞的一种)组成的。6、女性艾滋病患者或病毒携带者生下的孩子也会带有艾滋病病毒,这是由于怀孕过程中母体通过 _____直接将病毒传递给了胎儿。7、依据“酒精对水蚤心率的影响”探究来回答:酒精对水蚤心率有什么影响?哪种体积分数的酒精对水蚤有致死作用?由此推论,酗酒对人体的健康可能有哪些危害?8、肿瘤分为良性和恶性,恶性肿瘤就是我们平常所说的___________________,降低这种病发病率的主要措施是_________________。9、人体的第三道免疫防线由免疫器官和______组成。10、将下列与左侧各项对应连线的右侧的字母填写在答题卡相应位置上。三、判断题(10小题,每小题2分,共计20分)1、虽然烟草含有一些化学物质,但是间隔很长时间吸烟一次也没有关系,不会影响健康。(______)2、恶性肿瘤、心脑血管疾病、糖尿病等一些慢性、非传染性疾病称为现代文明病。(______)3、脑出血应尽快开车送医院就诊。(____)4、患慢性、非传染性的疾病的风险,除了受遗传因素和环境的影响。还与个人的生活方式有关。(____)5、预防是降低癌症发病率的主要措施。(____)6、目前全国普及新冠疫苗的接种,这属于特异性免疫。(______)7、导致冠心病的主要原因有高脂肪饮食、缺乏运动、吸烟等。(____)8、服药前一定要认真阅读使用说明书。(______)9、传染病的病原体只包括细菌和寄生虫,且只能在同种生物之间传播。(____)10、太阳光可以杀灭空气中的微生物,提高人体的免疫力。因此,为了维护人体健康和正常发育,居室每天都应该有一定的日照时间。(____)-参考答案-一、单选题1、C【分析】传染病流行必须同时具备传染源、传播途径、易感人群三个基本环节;预防传染病的措施可分为控制传染源、切断传播途径和保护易感人群三个方面。【详解】传染病是由病原体引起的,能在生物体之间传播的疾病。传染源是指能够散播病原体的人或动物;传播途径是指病原体离开传染源到达健康人所经过的途径;易感人群是指对某种传染病缺乏免疫力而容易感染该病的人群。预防传染病的措施可分为控制传染源、切断传播途径和保护易感人群三个方面。某医院接收一位新冠肺炎患者主要目的是控制传染源,对患者的衣物和饮食用具进行严格的消毒属于切断传播途径,C正确。故选C。2、B【分析】不健康的生活方式会加速心血管疾病的发生,所以健康的生活方式可减少心血管疾病的发病率,如多吃新鲜蔬菜和水果、不吸烟、不喝酒等。【详解】选择健康的生活方式可减少心血管疾病的发病率,专家建议遵守以下原则:①不饮酒或少饮酒、不吸烟。②减少脂肪和肉类摄入,选择植物脂肪,限制动物脂肪,肉类以吃鱼、家禽为主。③多吃水果、蔬菜、粗粮和纤维素。④限制盐、腌制食品和烧烤的食品。⑤注意烹饪方法,不吃烧焦的肉和鱼。故选B。3、C【分析】由题干图知:甲包含乙丙丁,即甲与乙丙丁之间是包含关系,乙、丙、丁之间属于并列关系。【详解】A.运动系统包括骨、骨连结、骨骼肌,不符合题意。B.酵母菌、霉菌都属于真菌,而大肠杆菌属于细菌,不符合题意。C.微生物包括细菌、真菌、病毒,符合题意。D.免疫器官主要有脾、胸腺、淋巴结,免疫细胞主要是淋巴细胞组成,不符合题意。故选C。4、D【分析】(1)引起淋巴细胞产生抗体的抗原物质就是抗原,抗原包括进入人体的微生物等病原体、异物、异体器官等。(2)抗体是指抗原物质侵入人体后,刺激淋巴细胞产生的一种抵抗该抗原物质的特殊蛋白质,可与相应抗原发生特异性结合的免疫球蛋白,主要分布在血清中,也分布于组织液及外分泌液中。【详解】当病原体侵入人体后,刺激淋巴细胞,淋巴细胞可以产生一种抵抗该病原体的特殊蛋白质,就是抗体;淋巴结、胸腺和脾都是免疫器官,都含有淋巴细胞,能产生抗体,而甲状腺是内分泌器官,能产生甲状腺激素,不能产生抗体,故D符合题意。故选D。5、D【分析】病原体是指能引起人和动植物传染病的微生物和寄生虫的统称,其中有细菌、病毒、真菌、原虫以及螨类等。【详解】A.胃病大多数是因为平时不注意饮食,经常暴饮暴食,或者是不规律进餐造成的疾病,有的导致胃病原因是,感染了幽门螺旋杆菌,幽门螺旋杆菌是一种致病细菌,与病毒无关,A不符合题意。B.肺结核由结核杆菌感染引起的一种传染病,结核杆菌是一种细菌,可见,肺结核是由细菌引起的疾病,与病毒无关,B不符合题意。C.近视是由于长期不注意用眼卫生而出现的一种看不清远处物体的视力问题,可见,近视是由于患者自身眼部结构发生变化引起的,与病毒无关,C不符合题意。D.新型冠状肺炎是由2019新型冠状病毒感染引起的一种急性呼吸道传染病,此病毒能损伤肺部细胞,导致患者呼吸困难,可知,新型冠状肺炎是由病毒感染引起,D符合题意。故选D。6、A【分析】病毒同所有生物一样,具有遗传、变异、进化的特性,是一种体积非常微小,结构极其简单的生命形式。病毒没有细胞结构,主要由内部的核酸和外部的蛋白质外壳组成,不能独立生存,只有寄生在活细胞里才能进行生命活动。病毒分为动物病毒。植物病毒、细菌病毒三种。【详解】A.疫苗是用灭活的或减毒的病原体制成的生物制品,可以利用新冠病毒研制疫苗预防新冠肺炎,A正确。B.病毒必须寄生在活细胞内,因此病毒不可以在含有其需要的全部营养物质的培养基中繁殖,B错误。C.新冠病毒没有细胞结构,只有蛋白质的外壳和内部的遗传物质,属于动物病毒,C错误。D.抗生素是由真菌产生的,只对某些致病细菌具有杀灭作用,对病毒无效。所以,使用抗生素并不能很好治疗由新冠肺炎病毒引起的新冠肺炎,D错误。故选A。7、D【分析】病毒结构简单,没有细胞结构,主要由蛋白质外壳和内部的遗传物质构成。病毒不能独立的生活,必须寄生在其他生物的活细胞内才能生活,一旦离开了活细胞,病毒就无法进行生命活动。病毒靠自己的遗传物质中的遗传信息,利用活细胞内的物质,制造出新的病毒。【详解】A.新冠病毒主要通过空气飞沫传播,多通风、保持距离、戴口罩是防控的重要措施,此措施属于切断传播途径,A正确。B.传染源是指能够散播病原体的人或动物。新冠肺炎无症状感染者,即病毒入侵人体,只是没有表现出患病的症状,属于传染源,具有传染性,B正确。C.病毒靠自己的遗传物质中的遗传信息,利用活细胞内的物质,制造出新的病毒。新冠病毒利用人体细胞内的物质制造出新的病毒,因此新病毒又可以感染其他细胞,给人和动植物带来极大危害,C正确。D.新冠病毒可以在食品外包装上存在,但必须寄生在宿主活细胞内生长和繁殖,D错误。故选D。8、A【分析】调节自己的情绪可概括为:一、转移注意力;二、宣泄;三、自我安慰。【详解】A.迷恋到网络游戏中去,不利于不良情绪的宣泄,不利于心理健康,A符合题意。BCD.受到挫折心情不好时,可以听听音乐,散散步,或是把自己心中的烦恼向老师、亲人或朋友诉说,甚至大哭一场,把积压在内心的烦恼宣泄出来,这样也会有利于身心健康。但是,要注意宣泄的对象、地点和场合;方法也要适当,避免伤害别人,BCD不符合题意。故选A。9、C【分析】出现意外、危机时,我们要拨打急救电话并采取一定的急救措施,人工呼吸以及胸外心脏挤压是常用的两种急救措施。【详解】A.静脉是把全身各处的血液送回心脏的血管,静脉的血液流动的方向是心脏→静脉。因此大静脉受伤出血时,正确的急救方法是手指压迫点应位于远心端,A正确。B.实施人工呼吸前,应该使被救者仰卧,呼吸道畅通,有利于空气的进入,B正确。C.非处方药是不需要医师处方,即可自行判断、购买和使用的药品,但也要注意用药安全;处方药的使用要遵医嘱,C错误。D.遇到困难时保持积极乐观的心态,学会调节情绪,D正确。故选C。10、D【分析】细菌的基本结构有细胞壁、细胞膜、细胞质和DNA集中的区域,没有成形的细胞核;真菌的基本结构有细胞壁、细胞膜、细胞质和细胞核;病毒是一类没有细胞结构的简单的特殊生物,一般由蛋白质的外壳和内部的遗传物质组成。【详解】A.新冠肺炎的病原体是一种动物病毒,A不符合题意。B.菌痢是由痢疾杆菌引起的一种常见的传染病,患者表现为腹泻、腹痛等,B不符合题意。C.黄曲霉属于真菌,是生物,但黄曲霉素是从黄曲霉中提取出的一种化学物质。黄曲霉素是一种毒性极强的剧毒物质,其危害性在于对人及动物肝脏组织有破坏作用,严重时可导致肝癌甚至死亡,C不符合题意。D.足癣是真菌感染引起的,根瘤菌是细菌,D符合题意。故选D。二、填空题1、性行为 母婴 【详解】艾滋病病毒主要存在于感染者和病人的血液、精液、阴道分泌物、乳汁中。因此,艾滋病的传播途径主要有性传播、静脉注射吸毒、母婴传播、血液及血制品传播等。但是,交谈、握手拥抱、礼节性亲吻、同吃同饮、共用厕所和浴室、共用办公室、公共交通工具、娱乐设施等日常生活接触不会传播艾滋病病毒。2、动脉硬化 高血压 冠心病 心肌炎 先天性心脏病 遗传 先天性 人们的生活方式 【分析】心血管疾病是现代入的第一大杀手,病因有内因和外因之分:内因主要是遗传高血压,外因是主导,有很多,其中占主导作用的是生活方式的不健康,如吸烟、酗酒、缺乏运动、精神压力、高血脂、高血糖等,所以要养成良好的生活习惯,预防的方发就是改、动、保。【详解】心血管疾病由心脏和血管的病变引起的疾病.影响心血管疾病的因素,除了遗传和先天性因素外,还包括人们的生活方式。由于生活水平的提高,人们往往营养过剩,促进了心血管疾病的发生,如食用过多的油脂类食物,容易造成心脏和血管壁的脂肪沉积,影响其正常功能,甚至引起动脉硬化、高血压等。长期酗酒和吸烟等不健康的生活方式,都会损伤心脏和血管导致心血管疾病。因此,心血管疾病的种类很多,常见的有动脉硬化、高血压、冠心病、心肌炎、先天性心脏病。医学研究表明,影响心血管健康的因素,除了遗传和先天性因素外,还包括人们的生活方式。【点睛】解题的关键是理解健康的生活方式。3、保护易感人群 控制传染源 切断传播途径 【详解】预防传染病的措施有,控制传染源,切断传播途径和保护易感人群。从传染病的预防措施看,给在校的老师和学生免费接种新冠疫苗属于保护易感人群;在疾病防疫期焚烧可能带有病原体的动物属于控制传染源;污水处理和饮用水消毒属于切断传播途径。4、不科学 吃药比打针到达病患处慢 【详解】吃药需要经过消化系统的消化和吸收才能进入血液循环,药物才被送往患处;而打针是直接把药物经静脉注射送入循环系统,比吃药到达患处更快。所以,“病人能吃药不打针”的观点错误,应根据病人的实际情况选择给药方式。5、免疫器官 免疫细胞 【详解】肤和黏膜是保卫人体的第一道防线,功能是阻挡、杀菌和清除异物;体液中的杀菌物质和吞噬细胞是保卫人体的第二道防线,功能是溶解、吞噬病原体;人体的第三道防线主要是由免疫器官(如胸腺、淋巴结和脾脏)和免疫细胞(如淋巴细胞,白细胞的一种)组成的,功能是产生抗体,消灭抗原。6、胎盘【详解】HIV病毒存在于感染者和病人的血液、精液、阴道分泌物、乳汁中;因此艾滋病的传播途径主要有:性传播(与已感染的伴侣发生无保护的性行为)、静脉注射吸毒(与他人共用被感染者使用过的、未经消毒的注射工具,是一种非常重要的HIV传播途径)、母婴传播(在怀孕、生产和母乳喂养过程中,感染HIV的母亲可能会传播给胎儿及婴儿)、血液及血制品传播(输入被HIV污染的血液及其血液制品)等;但是,交谈、握手拥抱、礼节性亲吻、同吃同饮、共用厕所和浴室、共用办公室、公共交通工具、娱乐设施等日常生活接触不会传播HIV。胎盘是哺乳动物妊娠期间由胚胎的胚膜和母体子宫内膜联合长成的母子间交换物质的过渡性器官。感染艾滋病病毒的妇女在妊娠期会将艾滋病毒通过胎盘传染给胎儿。7、低浓度的酒精(0.25%以下)对水蚤的心率有促进作用,高浓度的酒精对水蚤的心率有抑制作用。体积分数为20%的酒精溶液对水蚤有致死作用。酒精会损害人的心脏和血管,酗酒会使脑处于过度兴奋或麻痹状态,进而引起神经衰弱和智力减退,对学习和工作有很大的影响。长期酗酒,会造成酒精中毒。如果一次饮酒过多,还会导致人的死亡。【分析】水蚤心率很容易受到酒精浓度影响,水蚤心率会随着酒精浓度的增加而减慢。酒精具有麻醉神经系统的作用,酒精还对心血管系统、消化系统等都有不良影响,长期酗酒会导致酒精中毒,严重者可导致死亡。【详解】(1)酒精对水蚤心率有什么影响?低浓度的酒精(0.25%以下)对水蚤的心率有促进作用,高浓度的酒精对水蚤的心率有抑制作用。(2)哪种体积分数的酒精对水蚤有致死作用?体积分数为20%的酒精溶液对水蚤有致死作用。酒精会损害人的心脏和血管,酗酒会使脑处于过度兴奋或麻痹状态,进而引起神经衰弱和智力减退,对学习和工作有很大的影响。(3)酗酒对人体的健康可能有哪些危害?长期酗酒,会造成酒精中毒。如果一次饮酒过多,还会导致人的死亡。8、癌症 预防 【详解】肿瘤分为良性和恶性,恶性肿瘤就是我们平常所说的癌症,癌症已经成为对人类健康和生命威胁最大的一类非传染性疾病,被称为现代文明病。影响癌症的因素除了遗传因素之外,主要是生活方式的因素,因此,降低癌症发病率的主要措施是预防,提倡科学的膳食、不吸烟、少饮酒、保持心情愉快、坚持体育锻炼等是最有效、最经济的预防癌症发生的方法。9、免疫细胞【详解】人体的第三道防线由免疫器官和免疫细胞(主要是淋巴细胞)组成,免疫器官主要有胸腺、脾脏和淋巴结等,它们对淋巴细胞的发生、分化和成熟有重要作用;免疫细胞主要是淋巴细胞。10、(1)---B (2)---C (3)--- A (4)--- E (5)---D【分析】特异性免疫和非特异性免疫的比较如下表:【详解】(1)生物分类单位由大到小是界、门、纲、目、科、属、种。界是最大的分类单位,最基本的分类单位是种。(2)皮肤和黏膜是人体的第一道防线,属于非特异性免疫。(3)淋巴细胞属于免疫细胞,淋巴细胞产生抗体消灭病原体,属于特异性免疫。(4)坏血病是由于缺乏维生素C引起的。维生素C维持正常的新陈代谢,维持骨骼、肌肉和血液的正常生理作用,增强抵抗力。(5)就地保护主要形式是建立自然保护区,是保护生物多样性最有效的措施。【点睛】解答此题的关键是熟练掌握相关的基础知识,结合题意,灵活解答本题。三、判断题1、错误【分析】此题考察吸烟对人体的危害。【详解】烟草中含有焦油,也包括尼古丁,这两种物质都对人体有害,吸烟会使这两种物质对呼吸道的黏膜壁出现损害,使其出现慢性的炎症反应,常见于慢性支气管炎,表现为长期咳嗽、咳痰、胸闷,部分患者还会导致肺部出现癌变,比如引起支气管肺癌、肺泡细胞癌等。即使间隔很长一段时间吸烟一次也会影响健康,故错误。2、正确【分析】健康不仅仅是没有疾病,是指一种身体上、心理上和社会适应方面的良好状态。选择健康的生活方式,要从我做起,从现在做起:坚持合理营养;坚持体育锻炼;按时作息;不吸烟、不喝酒;拒绝毒品;合理用药;积极参加集体活动。【详解】恶性肿瘤、心脑血管疾病、糖尿病等慢性、非传染性疾病被称为“现代文明病”,不健康的生活方式会加速这些疾病的发生和发展。健康的生活方式不仅有利于预防各种疾病,而且有利于提高人们的健康水平,提高生活质量。慢性、非传染性疾病除了受遗传因素和环境的影响外,还与个人的生活方式有关。如高脂饮食、抽烟熬夜都会影响、加速这些慢性、非传染性疾病发生和发展。故本题说法正确。3、错误【分析】“120”是急救电话号码,在遇到意外时,我们可以打此电话寻求救助。【详解】脑出血是比较常见的突发性脑血管疾病,当遇到突发情况,在未查明原因前,不要盲目给药,在不影响呼吸的情况下,不要随意移动患者,应该立即拨打“120”急救电话,电话时要说清病人的详细地址,方便医生上门急救,说清病人的年龄和病情,方便医生准备一些急救药物和器械。题干说法错误。【点睛】关键点:拨打120电话时,切勿惊慌,保持镇静,讲话清晰、简练易懂。4、正确【详解】健康不仅仅是没有疾病,是指一种身体上、心理上和社会适应方面的良好状态。健康的生活方式不仅有利于预防各种疾病,而且有利于提高人们的健康水平,提高生活质量。慢性、非传染性疾病除了受遗传因素和环境的影响外,还与个人的生活方式有关。如心脏病、心血管疾病、高血压、恶性肿瘤都是由生活方式不良引起的现代文明病,故题干观点正确。5、正确【分析】癌症是一大类恶性肿瘤的统称。癌细胞的特点是无限制、无止境地增生,使患者体内的营养物质被大量消耗;癌细胞释放出多种毒素,使人体产生一系列症状;癌细胞还可转移到全身各处生长繁殖,导致人体消瘦、无力、贫血、食欲不振、发热以及严重的脏器功能受损等,癌症的危害极大。【详解】心脑血管疾病和癌症已经成为对人类健康和生命威胁最大的一类非传染性疾病,被称为现代文明病。影响心脑血管疾病和癌症的因素除了遗传因素之外,主要是生活方式的因素。癌症又称为恶性肿瘤,是当前危害生命健康的重大疾病。据统计,我国的癌症死亡人数和死亡率最高的是胃癌;城市中排在第一位的恶性肿瘤是肺癌;农村中排在第一位的恶性肿瘤是胃癌;青少年和儿童中排在第一位的恶性肿瘤,因此,降低癌症发病率的主要措施是预防。提倡科学的膳食、不吸烟、少饮酒、保持心情愉快、坚持体育锻炼是最有效、最经济的预防癌症发生的方法。故本题说法正确。6、正确【分析】特异性免疫是指人体经后天感染(病愈或无症状的感染)或人工预防接种(菌苗、疫苗、类毒素、免疫球蛋白等)而使机体获得的抵抗感染能力,这种免疫只针对一种病原体。【详解】接种新冠疫苗是人体后天人工预防接种而使机体获得的抵抗感染能力,属于特异性免疫,故题干说法正确。【点睛】解题的关键是区分免疫的类型。7、正确【分析】影响心血管疾病的因素,除了遗传和先天性因素外,还包括人们的生活方式。冠心病是一种由冠状动脉器质性(动脉粥样硬化或动力性血管痉挛)狭窄或阻塞引起的心肌缺血缺氧(心绞痛)或心肌坏死(心肌梗塞)的心脏病,亦称缺血性心脏病。【详解】以下不良生活习惯可导致冠心病:①吸烟是冠心病最重要的危险因素之一。如果吸烟和其他危险因素同时存在,还有明显的协同危害作用;②精神因素对冠心病的发病具有重要作用,激动、压抑和焦虑的情绪,A型性格即好斗、好胜心强的人,冠心病的发病率均比较高;③不良饮食习惯,高热量、高脂肪、高糖饮食,酒精摄入过多,体力活动过少,对冠心病的发病具有重要作用,预防:饮食上尽量少吃高脂肪、高胆固醇食物,吸烟喝酒都可使胆固醇和甘油三酯的浓度升高,形成动脉粥样硬化,加重心肌的损害程度,适量运动,保持心情舒畅,可以降低冠心病发病风险,故此题说法正确。8、正确【分析】安全用药是指根据病情需要,正确选择药物的品种、剂量和服用时间等,以充分发挥最佳效果,尽量避免药物对人体产生的不良作用或危害。【详解】服用药品前要仔细阅读药品的使用说明书,使用说明中的作用与用途(功能与主治)、用法与用量、规格、有效期、批准文号、制造单位和注意事项对于安全用药都是十分重要的。故本题说法正确。9、错误【分析】病原体是指引起传染病的细菌、病毒和寄生虫等生物。【详解】传染病是指由病原体引起的,能够在人与人之间、人与动物之间传播的疾病,具有传染性和流行性。引起传染病的病原体有细菌、病毒和寄生虫等生物,并且能够在不同生物之间传播。故本题说法错误。10、正确【详解】紫外线指的是电磁波谱中波长从10nm~400nm辐射的总称,属于非可见光的一种。紫外线因其特性可在许多领域产生作用,最常见的是紫外线可以灭菌,紫外线具有一定的杀菌作用,可以杀灭空气中的微生物,提高人体的免疫力。因此,为了维护人体健康和正常发育,居室每天都应该有一定的日照时间,但过度照射紫外线对人体是有害的。该表述正确。

