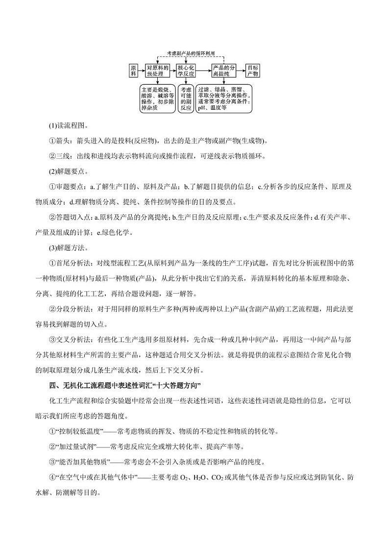
无机化工流程题解题策略--2024年高考化学答题技巧
展开最新高考化学一轮复习【讲通练透】 第32讲 无机化工流程题的解题策略(练透): 这是一份最新高考化学一轮复习【讲通练透】 第32讲 无机化工流程题的解题策略(练透),文件包含第32讲无机化工流程题的解题策略练透教师版docx、第32讲无机化工流程题的解题策略练透学生版docx等2份试卷配套教学资源,其中试卷共37页, 欢迎下载使用。
最新高考化学一轮复习【讲通练透】 第32讲 无机化工流程题的解题策略(讲通): 这是一份最新高考化学一轮复习【讲通练透】 第32讲 无机化工流程题的解题策略(讲通),文件包含第32讲无机化工流程题的解题策略讲通教师版docx、第32讲无机化工流程题的解题策略讲通学生版docx等2份试卷配套教学资源,其中试卷共40页, 欢迎下载使用。
高考化学一轮复习讲练 第8章 专题讲座六 无机化工流程题的解题策略 (含解析): 这是一份高考化学一轮复习讲练 第8章 专题讲座六 无机化工流程题的解题策略 (含解析),共8页。试卷主要包含了0×10-38,04 mg·L-1、c=1,41 g,CO2的体积为0等内容,欢迎下载使用。

