- 高一英语(高教版2021版基础模块2)Part3-4 Unit3 Internship课件+教案 课件 10 次下载
- 高一英语(高教版2021版基础模块2)Part5 Unit3 Internship课件+教案 课件 9 次下载
- Unit3 Internship【中职专用】高二英语同步单元测试AB卷(高教版2021·基础模块2) 试卷 4 次下载
- 高一英语(高教版2021版基础模块2)Part1-2 Unit4 Volunteer Work课件+教案 课件 11 次下载
- 高一英语(高教版2021版基础模块2)Part3-4 Unit4 Volunteer Work课件+教案 课件 12 次下载
中职英语高教版(2021)基础模块2Unit 3 Internship一等奖ppt课件
展开目 录 / cntents
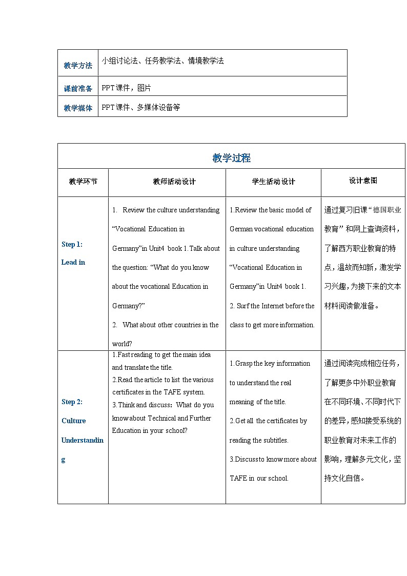
Culture Understanding
Q: What d yu knw abut the vcatinal Educatin in Germany?
chse an ccupatine
apply t a real cmpany which ffers training in that ccupatin
sign a training cntract
spend abut 70% f their time learning skills, abut 30% f their time learning basic special knwledge
get a certificate
Q:What abut ther cuntries in the west?
市场主导体系 如英国,每个职业教育的学生都需要有特定的市场价值来满足未来公司的期望与要求.学习技能是一种先期投资,一旦找到工作进行就业,投资就可以得到回报.职业教育模块化教学,并配备认证的资质权利。
政策主导体系 如瑞典,西班牙和法国,国家政策为职业教育的学生提供了保障,国家负责连接个人与公司之间的关系,国家尽量控制职业技能培养的方向。
混合体系 如德国,挪威,丹麦,政府委托公司负责职业培训的实施,而国家本身负责职业技能的教育。企业与与职业学校密切配合,实践与理论同时并举,实质是以企业为主体的现代企业徒工制度。
1.Listen t the passage ,then translate the title:Technical and Further Educatin.
Technical and Further Educatin职业技术教育,技术继续教育
2.Read the article t list the varius certificates in the TAFE system.
CERTIFICATEAⅠ-Ⅳ (证书1-4级)DIPLOMA(文凭)ADVANCED DIPLOMA(高级文凭)VOCATIONAL GRADUATE CERTIFICATE/DIPLOMA(职教毕业证书和文凭)OTHER COURSES
Q: What d yu knw abut Technical and Further Educatin in yur schl?
分为:职业学校教育和职业培训
职业学校教育:是学历性的教育,分为中等、高等职业学校教育。
职业培训:是非学历性的教育,包括业前培训、学徒培训、在职培训、再就业培训、创业培训及其他职业性培训。
与普通教育和成人教育相比较,职业教育侧重于实践技能和实际工作能力的培养。
1.Read the infrmatin belw t knw mre abut the three interns. 阅读以下信息,了解三位实习生的情况。
Zhang Yuchen had a gd attendance recrd, attending 121 f the 125 wrking days. He did very well in the pre-service training sessin, with a scre f 99 fr the final examinatin. He wrked hard in the department, felt free t ask questins, and always finished varius tasks by himself.
Yang Lulu had an excellent attendance recrd, attending all the 125 wrking days. She did well in the pre-service training sessin, with a scre f 92 fr the final examinatin. She was very gd at teamwrk and was mre than happy t help thers.
Lin Feiyang attended 90 f the 125 wrking days. He learned a lt in the pre-service training sessin, with a scre f 89 fr the final examinatin. He was very creative, ffering many valuable ideas t the department. He was als very gd at slving prblems.
Match the three interns with their perfrmance recrd. 根据以上信息,将三位实习2生与表现记录相匹配。
2.Match the three interns with their perfrmance recrd. 根据以上信息,将三位实习生与表现记录相匹配。
3.Discuss in grups and chse the best intern.小组讨论,选出一位优秀实习生。
Wh is the best intern?
4.Write a brief reprt and present it t the class.各小组完成一份简报并向同学们展示。
Pre-service Training
Yang Lulu is the best intern.Attendance:She attended all the 125 wrking days. Pre-service Training:She had a scre f 92 fr the final examinatin. PerfrmanceShe was very gd at teamwrk and helping thers.
Use the wrd clud t check the wrds and expressins yu have learned.
Rate yur perfrmance based n what yu have learned.
高教版(2021)基础模块2Unit 3 Internship一等奖ppt课件: 这是一份高教版(2021)基础模块2<a href="/yy/tb_c4030666_t3/?tag_id=26" target="_blank">Unit 3 Internship一等奖ppt课件</a>,文件包含高一英语高教版2021版基础模块2Part1-2Unit3Internship课件pptx、高一英语高教版2021版基础模块2Part1-2Unit3Internship教案docx等2份课件配套教学资源,其中PPT共0页, 欢迎下载使用。
基础模块2Unit 2 Health and Fitness获奖ppt课件: 这是一份基础模块2<a href="/yy/tb_c4030665_t3/?tag_id=26" target="_blank">Unit 2 Health and Fitness获奖ppt课件</a>,文件包含高一英语高教版2021版基础模块2Part6Unit2HealthandFitness课件pptx、高一英语高教版2021版基础模块2Part6Unit2HealthandFitness教案docx等2份课件配套教学资源,其中PPT共16页, 欢迎下载使用。
英语Unit 1 Travel获奖ppt课件: 这是一份英语<a href="/yy/tb_c4030664_t3/?tag_id=26" target="_blank">Unit 1 Travel获奖ppt课件</a>,文件包含高一英语高教版2021基础模块2Part6Unit1Travel课件pptx、高教版2021基础模块2Part6Unit1Travel教案docx等2份课件配套教学资源,其中PPT共17页, 欢迎下载使用。

