人教版八年级数学上册同步精品压轴题专题09分式方程实际应用的三种考法(学生版+解析)
展开例1.某公司推出一款桔子味饮料和一款荔枝味饮料,桔子味饮料每瓶售价是荔枝味饮料每瓶售价的倍.4月份桔子味饮料和荔枝味饮料总销售60000瓶,桔子味饮科销售额为250000元,荔枝味饮料销售额为280000元.
(1)求每瓶桔子味饮料和每瓶荔枝味饮料的售价?
(2)五一期间,该公司提供这两款饮料12000瓶促销活动,考虑荔枝味饮料比较受欢迎,因此要求荔枝味饮料的销量不少于桔子味饮料销量的;不多于枯子味饮料的2倍.桔子味饮料每瓶7折销售,荔枝味饮料每瓶降价2元销售,问:该公司销售多少瓶荔枝味饮料使得总销售额最大?最大销售额是多少元?
【变式训练1】某超市销售A、B两款保温杯,已知B款保温杯的销售单价比A款保温杯多10元,用600元购买B款保温杯的数量与用480元购买A款保温杯的数量相同.
(1)A、B两款保温杯销售单价各是多少元?
(2)由于需求量大,A,B两款保温杯很快售完,该超市计划再次购进这两款保温杯共120个,且A款保温杯的数量不少于B款保温杯数量的一半,若两款保温杯的销售单价均不变,进价均为30元/个,应如何进货才使这批保温杯的销售利润最大,最大利润是多少元?
【变式训练2】国家推行“节能减排,低碳经济”政策后,低排量的汽车比较畅销,某汽车经销商购进A,B两种型号的低排量汽车,其中A型汽车的进货单价比B型汽车的进货单价多2万元;花50万元购进A型汽车的数量与花40万元购进B型汽车的数量相同.
(1)求A,B两种型号汽车的进货单价;
(2)销售过程中发现:A型汽车的每周销售量yA(台)与售价xA(万元台)满足函数关系yA=﹣xA+18;B型汽车的每周销售量yB(台)与售价xB(万元/台)满足函数关系yB=﹣xB+14.若A型汽车的售价比B型汽车的售价高1万元/台,设每周销售这两种车的总利润为w万元.
①当A型汽车的利润不低于B型汽车的利润,求B型汽车的最低售价?
②求当B型号的汽车售价为多少时,每周销售这两种汽车的总利润最大?最大利润是多少万元?
【变式训练3】某家电销售商城电冰箱的销售价为每台元,空调的销售价为每台元,每台电冰箱的进价比每台空调的进价多元,商场用元购进电冰箱的数量与用元购进空调的数量相等.
(1)求每台电冰箱与空调的进价分别是多少?
(2)现在商场准备一次购进这两种家电共台,设购进电冰箱台,这台家电的销售总利润元,要求购进空调数量不超过电冰箱数量的倍,且购进电冰箱不多于台,请确定获利最大的方案以及最大利润.
(3)实际进货时,厂家对电冰箱出厂价下调元,若商店保持这两种家电的售价不变,请你根据以上信息及(2)中条件,设计出使这台家电销售总利润最大的进货方案.
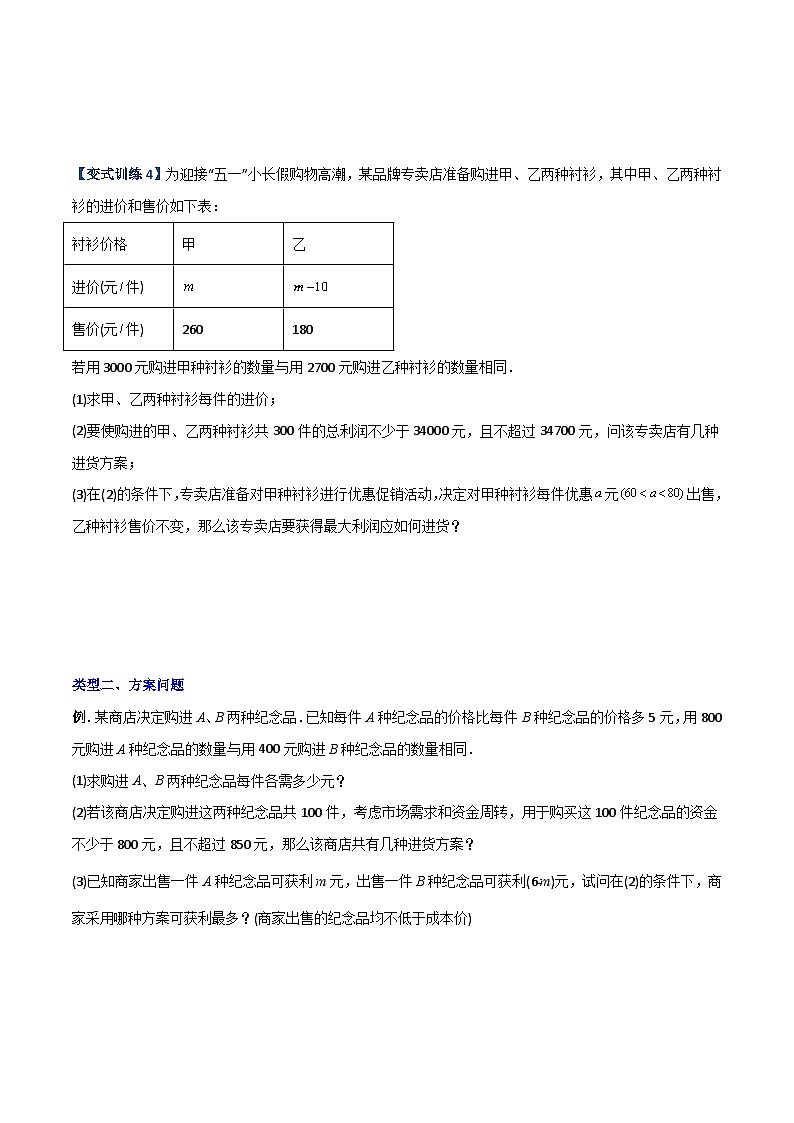
【变式训练4】为迎接“五一”小长假购物高潮,某品牌专卖店准备购进甲、乙两种衬衫,其中甲、乙两种衬衫的进价和售价如下表:
若用3000元购进甲种衬衫的数量与用2700元购进乙种衬衫的数量相同.
(1)求甲、乙两种衬衫每件的进价;
(2)要使购进的甲、乙两种衬衫共300件的总利润不少于34000元,且不超过34700元,问该专卖店有几种进货方案;
(3)在(2)的条件下,专卖店准备对甲种衬衫进行优惠促销活动,决定对甲种衬衫每件优惠元出售,乙种衬衫售价不变,那么该专卖店要获得最大利润应如何进货?
类型二、方案问题
例.某商店决定购进A、B两种纪念品.已知每件A种纪念品的价格比每件B种纪念品的价格多5元,用800元购进A种纪念品的数量与用400元购进B种纪念品的数量相同.
(1)求购进A、B两种纪念品每件各需多少元?
(2)若该商店决定购进这两种纪念品共100件,考虑市场需求和资金周转,用于购买这100件纪念品的资金不少于800元,且不超过850元,那么该商店共有几种进货方案?
(3)已知商家出售一件A种纪念品可获利m元,出售一件B种纪念品可获利(6﹣m)元,试问在(2)的条件下,商家采用哪种方案可获利最多?(商家出售的纪念品均不低于成本价)
【变式训练1】为切实做好疫情防控工作,开学前夕,我县某校准备在民联药店购买口罩和水银体温计发放给每个学生.已知每盒口罩有100只,每盒水银体温计有10支,每盒口罩价格比每盒水银体温计价格多150元.用1200元购买口罩盒数与用300元购买水银体温计所得盒数相同.
(1)求每盒口罩和每盒水银体温计的价格各是多少元?
(2)如果给每位学生发放2只口罩和1支水银体温计,且口罩和水银体温计均整盒购买.设购买口罩m盒(m为正整数),则购买水银体温计多少盒能和口罩刚好配套?请用含m的代数式表示.
(3)在民联药店累计购医用品超过1800元后,超出1800元的部分可享受8折优惠.该校按(2)中的配套方案购买,共支付总费用w元;
①当总费用不超过1800元时,求m的取值范围;并求w关于m的函数关系式.
②若该校有900名学生,按(2)中的配套方案购买,求所需总费用为多少元?
【变式训练2】某超市准备购进甲、乙两种牛奶进行销售,若甲种牛奶的进价比乙种牛奶的进价每件少5元,其用90元购进甲种牛奶的数量与用100元购进乙种牛奶的数量相同.
(1)求甲种牛奶、乙种牛奶的进价分别是每件多少元?
(2)若该商场购进甲种牛奶的数量是乙种牛奶的3倍少5件,两种牛奶的总数不超过95件,该商场甲种牛奶的销售价格为49元,乙种牛奶的销售价格为每件55元,则购进的甲、乙两种牛奶全部售出后,可使销售的总利润(利润=售价﹣进价)超过371元,请通过计算求出该商场购进甲、乙两种牛奶有哪几种方案?
【变式训练3】某公司经销甲种产品,受国际经济形势的影响,价格不断下降.预计今年的售价比去年同期每件降价元,如果售出相同数量的产品,去年销售额为万元,今年销售额只有万元.
(1)今年这种产品每件售价多少元?
(2)为了增加收入,公司决定再经销另一种类似产品乙,已知产品甲每件进价为元;产品乙每件进价为元,售价元,公司预计用不多于万元且不少于万元的资金购进这两种产品共件,分别列出具体方案,并说明哪种方案获利更高.
类型三、工程问题
例.为稳步推进网络建设,深化共建共享,现有甲、乙两个工程队参与基站建设工程.
(1)已知乙队的工作效率是甲队的倍,如果两队单独施工完成该项工程,甲队比乙队多用天,求乙队单独施工,需要多少天才能完成该项工程?
(2)当甲队施工天完成基站建设工程的时,乙队加入该工程,结果比甲队单独施工提前天完成了剩余的工程.
①求乙队单独施工,需要多少天才能完成该项工程?
②若乙队参与该项工程施工的时间不超过天,求甲队从开始施工到完成该工程至少需要多少天?
【变式训练1】某工程公司承包了修筑一段塌方道路的工程,并派旗下第五、六两个施工队前去修筑,要求在规定时间内完成.
(1)已知第五施工队单独完成这项工程所需时间比规定时间多32天,第六施工队单独完成这项工程所需时间比规定时间多12天,如果第五、六施工队先合作20天,剩下的由第五施工队单独施工,则要误期2天完成那么规定时间是多少天?
(2)实际上,在第五、六施工队合作完成这项工程的时,公司又承包了更大的工程,需要调走一个施工队.你认为留下哪个施工队继续施工能按时完成剩下的工程?
【变式训练1】某校利用暑假进行田径场的改造维修,项目承包单位派遣一号施工队进场施工,计划用天时间完成整个工程.当一号施工队工作天后,承包单位接到通知,有一大型活动要在该田径场举行,要求比原计划提前天完成整个工程,于是承包单位派遣二号与一号施工队共同完成剩余工程,结果按通知要求如期完成整个工程.
(1)若二号施工队单独施工,完成整个工程需要多少天?
(2)若此项工程一号、二号施工队同时进场施工,完成整个工程需要多少天?
【变式训练2】2019年,在新泰市美丽乡村建设中,甲、乙两个工程队分别承担某处村级道路硬化和道路拓宽改造工程.已知道路硬化和道路拓宽改造工程的总里程数是8.6千米,其中道路硬化的里程数是道路拓宽里程数的2倍少1千米.
(1)求道路硬化和道路拓宽里程数分别是多少千米;
(2)甲、乙两个工程队同时开始施工,甲工程队比乙工程队平均每天多施工10米.由于工期需要,甲工程队在完成所承担的施工任务后,通过技术改进使工作效率比原来提高了.设乙工程队平均每天施工米,若甲、乙两队同时完成施工任务,求乙工程队平均每天施工的米数和施工的天数.
【变式训练3】某市为了做好“全国文明城市”验收工作,计划对市区米长的道路进行改造,现安排甲、乙两个工程队进行施工.
(1)已知甲工程队改造360米的道路与乙工程队改造300米的道路所用时间相同.若甲工程队每天比乙工程队多改造30米,求甲、乙两工程队每天改造道路的长度各是多少米.
(2)若甲工程队每天可以改造米道路,乙工程队每天可以改造米道路,(其中).现在有两种施工改造方案:
方案一:前米的道路由甲工程队改造,后米的道路由乙工程队改造;
方案二:完成整个道路改造前一半时间由甲工程队改造,后一半时间由乙工程队改造.
根据上述描述,请你判断哪种改造方案所用时间少?并说明理由.
【变式训练4】2008年5月12日,四川省发生8.0级地震,某市派出两个抢险救灾工程队赶到汶川支援,甲工程队承担了2400米道路抢修任务,乙工程队比甲工程队多承担了600米的道路抢修任务,甲工程队施工速度比乙工程队每小时少修40米,结果两工程队同时完成任务.
问甲、乙两工程队每小时各抢修道路多少米.
(1)设乙工程队每小时抢修道路x米,则用含x的式子表示:甲工程队每小时抢修道路 米,甲工程队完成承担的抢修任务所需时间为 小时,乙工程队完成承担的抢修任务所需时间为 小时.
(2)列出方程,完成本题解答.
衬衫价格
甲
乙
进价(元件)
售价(元件)
260
180
专题09 分式方程实际应用的三种考法
类型一、销售利润问题
例1.某公司推出一款桔子味饮料和一款荔枝味饮料,桔子味饮料每瓶售价是荔枝味饮料每瓶售价的倍.4月份桔子味饮料和荔枝味饮料总销售60000瓶,桔子味饮科销售额为250000元,荔枝味饮料销售额为280000元.
(1)求每瓶桔子味饮料和每瓶荔枝味饮料的售价?
(2)五一期间,该公司提供这两款饮料12000瓶促销活动,考虑荔枝味饮料比较受欢迎,因此要求荔枝味饮料的销量不少于桔子味饮料销量的;不多于枯子味饮料的2倍.桔子味饮料每瓶7折销售,荔枝味饮料每瓶降价2元销售,问:该公司销售多少瓶荔枝味饮料使得总销售额最大?最大销售额是多少元?
【答案】(1)每瓶桔子味饮料的售价为10元,每瓶荔枝味饮料的售价为8元;
(2)当m=7200时,销售额最大,w最大值是76800元
【解析】(1)解:设每瓶荔枝味饮料的售价为x元,则每瓶桔子味饮料的售价为元,
依题意,得:,解得:x=8,
经检验,x=8是原方程的解,且符合题意,∴=10(元),
答:每瓶桔子味饮料的售价为10元,每瓶荔枝味饮料的售价为8元.
(2)解:设销售荔枝味饮料m瓶,
则销售桔子味饮料(12000﹣m)瓶,依题意,得:,解得:7200≤m≤8000,
设总销售额w元,则
∵w是m的一次函数,且k=﹣1<0,∴当m=7200时,销售额最大,w最大值是76800元
【变式训练1】某超市销售A、B两款保温杯,已知B款保温杯的销售单价比A款保温杯多10元,用600元购买B款保温杯的数量与用480元购买A款保温杯的数量相同.
(1)A、B两款保温杯销售单价各是多少元?
(2)由于需求量大,A,B两款保温杯很快售完,该超市计划再次购进这两款保温杯共120个,且A款保温杯的数量不少于B款保温杯数量的一半,若两款保温杯的销售单价均不变,进价均为30元/个,应如何进货才使这批保温杯的销售利润最大,最大利润是多少元?
【答案】(1)A款保温杯销售单价为40元,B款保温杯销售单价为50元
(2)购进A款40个,B款80个能使销售利润最大,最大利润2000元
【解析】(1)解:设A款销售单价为x元,则B款销售单价为()元,
根据题意得:,解得,经检验,是原方程的解且符合题意,
∴,
答:A款保温杯销售单价为40元,B款保温杯销售单价为50元;
(2)解:设购进A款保温杯m个,则购进B款保温杯(120-m)个,总利润为W元,
∵,∴,
根据题意得:,
∵,
∴W随m的增大而减小,
∴时,W最大,且,此时,
答:购进A款40个,B款80个能使销售利润最大,最大利润2000元
【变式训练2】国家推行“节能减排,低碳经济”政策后,低排量的汽车比较畅销,某汽车经销商购进A,B两种型号的低排量汽车,其中A型汽车的进货单价比B型汽车的进货单价多2万元;花50万元购进A型汽车的数量与花40万元购进B型汽车的数量相同.
(1)求A,B两种型号汽车的进货单价;
(2)销售过程中发现:A型汽车的每周销售量yA(台)与售价xA(万元台)满足函数关系yA=﹣xA+18;B型汽车的每周销售量yB(台)与售价xB(万元/台)满足函数关系yB=﹣xB+14.若A型汽车的售价比B型汽车的售价高1万元/台,设每周销售这两种车的总利润为w万元.
①当A型汽车的利润不低于B型汽车的利润,求B型汽车的最低售价?
②求当B型号的汽车售价为多少时,每周销售这两种汽车的总利润最大?最大利润是多少万元?
【答案】(1)A种型号汽车的进货单价为10万元、B两种型号汽车的进货单价为8万元
(2)①B型汽车的最低售价为万元/台,②A、B两种型号的汽车售价各为13万元、12万元时,每周销售这两种汽车的总利润最大,最大利润是23万元
【解析】(1)解:设B型汽车的进货单价为x万元,根据题意,得:=,
解得x=8,经检验x=8是原分式方程的根,8+2=10(万元),
答:A种型号汽车的进货单价为10万元、B两种型号汽车的进货单价为8万元;
(2)设B型号的汽车售价为t万元/台,则A型汽车的售价为(t+1)万元/台,
①根据题意,得:(t+1﹣10)[﹣(t+1)+18]≥(t﹣8)(﹣t+14),解得:t≥,
∴t的最小值为,即B型汽车的最低售价为万元/台,
答:B型汽车的最低售价为万元/台;
②根据题意,得:w=(t+1﹣10)[﹣(t+1)+18]+(t﹣8)(﹣t+14)
=﹣2t2+48t﹣265
=﹣2(t﹣12)2+23,
∵﹣2<0,当t=12时,w有最大值为23.
答:A、B两种型号的汽车售价各为13万元、12万元时,每周销售这两种汽车的总利润最大,最大利润是23万元.
【变式训练3】某家电销售商城电冰箱的销售价为每台元,空调的销售价为每台元,每台电冰箱的进价比每台空调的进价多元,商场用元购进电冰箱的数量与用元购进空调的数量相等.
(1)求每台电冰箱与空调的进价分别是多少?
(2)现在商场准备一次购进这两种家电共台,设购进电冰箱台,这台家电的销售总利润元,要求购进空调数量不超过电冰箱数量的倍,且购进电冰箱不多于台,请确定获利最大的方案以及最大利润.
(3)实际进货时,厂家对电冰箱出厂价下调元,若商店保持这两种家电的售价不变,请你根据以上信息及(2)中条件,设计出使这台家电销售总利润最大的进货方案.
【答案】(1)每台空调的进价为元,则每台电冰箱的进价为元;(2)当购进电冰箱台,空调台获利最大,最大利润为元;(3)当时,购进电冰箱台,空调台销售总利润最大;当时,,各种方案利润相同;当时,购进电冰箱台,空调台销售总利润最大
【解析】解:设每台空调的进价为元,则每台电冰箱的进价为元,
根据题意得:,解得:,
经检验,是原方程的解,且符合题意,,
答:每台空调的进价为元,则每台电冰箱的进价为元.
设购进电冰箱台,这台家电的销售总利润为元,
则,
根据题意得:,解得:,
为正整数,,,,,,,,合理的方案共有种,
即电冰箱台,空调台;电冰箱台,空调台;电冰箱台,空调台;
电冰箱台,空调台;电冰箱台,空调台;电冰箱台,空调台;
电冰箱台,空调台;
,,随的增大而减小,
当时,有最大值,最大值为:元,
答:当购进电冰箱台,空调台获利最大,最大利润为元.
当厂家对电冰箱出厂价下调元,若商店保持这两种家电的售价不变,
则利润,
当,即时,随的增大而增大,
,当时,这台家电销售总利润最大,即购进电冰箱台,空调台;
当时,,各种方案利润相同;
当,即时,随的增大而减小,
,当时,这台家电销售总利润最大,即购进电冰箱台,空调台;
答:当时,购进电冰箱台,空调台销售总利润最大;
当时,,各种方案利润相同;
当时,购进电冰箱台,空调台销售总利润最大.
【变式训练4】为迎接“五一”小长假购物高潮,某品牌专卖店准备购进甲、乙两种衬衫,其中甲、乙两种衬衫的进价和售价如下表:
若用3000元购进甲种衬衫的数量与用2700元购进乙种衬衫的数量相同.
(1)求甲、乙两种衬衫每件的进价;
(2)要使购进的甲、乙两种衬衫共300件的总利润不少于34000元,且不超过34700元,问该专卖店有几种进货方案;
(3)在(2)的条件下,专卖店准备对甲种衬衫进行优惠促销活动,决定对甲种衬衫每件优惠元出售,乙种衬衫售价不变,那么该专卖店要获得最大利润应如何进货?
【答案】(1)甲种衬衫每件进价100元,乙种衬衫每件进价90元;(2)共有11种进货方案;(3)当时,应购进甲种衬衫110件,乙种衬衫190件;当时,所有方案获利都一样;当时,购进甲种衬衫100件,乙种衬衫200件.
【详解】解:(1)依题意得:,整理,得:,
解得:,经检验,是原方程的根,答:甲种衬衫每件进价100元,乙种衬衫每件进价90元;
(2)设购进甲种衬衫件,乙种衬衫件,
根据题意得:,解得:,
为整数,,答:共有11种进货方案;
(3)设总利润为,则,
①当时,,随的增大而增大,当时,最大,
此时应购进甲种衬衫110件,乙种衬衫190件;②当时,,,
(2)中所有方案获利都一样;
③当时,,随的增大而减小,当时,最大,
此时应购进甲种衬衫100件,乙种衬衫200件.
综上:当时,应购进甲种衬衫110件,乙种衬衫190件;当时,(2)中所有方案获利都一样;当时,购进甲种衬衫100件,乙种衬衫200件.
类型二、方案问题
例.某商店决定购进A、B两种纪念品.已知每件A种纪念品的价格比每件B种纪念品的价格多5元,用800元购进A种纪念品的数量与用400元购进B种纪念品的数量相同.
(1)求购进A、B两种纪念品每件各需多少元?
(2)若该商店决定购进这两种纪念品共100件,考虑市场需求和资金周转,用于购买这100件纪念品的资金不少于800元,且不超过850元,那么该商店共有几种进货方案?
(3)已知商家出售一件A种纪念品可获利m元,出售一件B种纪念品可获利(6﹣m)元,试问在(2)的条件下,商家采用哪种方案可获利最多?(商家出售的纪念品均不低于成本价)
【答案】(1)购进种纪念品每件需要10元,种纪念品每件需要5元;(2)共有11种进货方案;(3)当;种70件,种30件时可获利最多;当,种60件,种40件时可获利最多
【详解】解:(1)设购进种纪念品每件价格为元,种纪念币每件价格为元,根据题意可知:
,解得:,.
答:购进种纪念品每件需要10元,种纪念品每件需要5元.
(2)设购进种纪念品件,则购进种纪念品件,根据题意可得:
,解得:,
只能取正整数,,共有11种情况,
故该商店共有11种进货方案分别为:种70件,种30件;种69件,种31件;种68件,种32件;种67件,种33件;种66件,种34件;种65件,种35件;种64件,种36件;种63件,种37件;种62件,种38件;种61件,种39件;种60件,种40件.
(3)销售总利润为,
商家出售的纪念品均不低于成本价,,
根据一次函数的性质,当时,即,
随着增大而增大,
当时,取到最大值;即方案为:种70件,种30件时可获利最多;
当时,即,随着增大而减小,
当时,取到最大值;即方案为:种60件,种40件时可获利最多.
【变式训练1】为切实做好疫情防控工作,开学前夕,我县某校准备在民联药店购买口罩和水银体温计发放给每个学生.已知每盒口罩有100只,每盒水银体温计有10支,每盒口罩价格比每盒水银体温计价格多150元.用1200元购买口罩盒数与用300元购买水银体温计所得盒数相同.
(1)求每盒口罩和每盒水银体温计的价格各是多少元?
(2)如果给每位学生发放2只口罩和1支水银体温计,且口罩和水银体温计均整盒购买.设购买口罩m盒(m为正整数),则购买水银体温计多少盒能和口罩刚好配套?请用含m的代数式表示.
(3)在民联药店累计购医用品超过1800元后,超出1800元的部分可享受8折优惠.该校按(2)中的配套方案购买,共支付总费用w元;
①当总费用不超过1800元时,求m的取值范围;并求w关于m的函数关系式.
②若该校有900名学生,按(2)中的配套方案购买,求所需总费用为多少元?
【答案】(1)每盒口罩和每盒水银体温计的价格各是200元、50元;(2)购买水银体温计5m盒能和口罩刚好配套;(3)①w=;②购买口罩和水银体温计各18盒、90盒,所需总费用为6840元
【解析】解:(1)设每盒口罩和每盒水银体温计的价格分别是元,元,
根据题意,得,解得,
经检验,是原方程的解,
,答:每盒口罩和每盒水银体温计的价格各是200元、50元;
(2)设购买水银体温计盒能和口罩刚好配套,
根据题意,得,则,
答:购买水银体温计盒能和口罩刚好配套;
(3)①由题意得:,
,,此时,;
若,则,综上所述:;
②若该校九年级有900名学生,需要购买口罩:(支,
水银体温计:(支,
此时(盒,(盒,则(元.
答:购买口罩和水银体温计各18盒、90盒,所需总费用为6840元.
【变式训练2】某超市准备购进甲、乙两种牛奶进行销售,若甲种牛奶的进价比乙种牛奶的进价每件少5元,其用90元购进甲种牛奶的数量与用100元购进乙种牛奶的数量相同.
(1)求甲种牛奶、乙种牛奶的进价分别是每件多少元?
(2)若该商场购进甲种牛奶的数量是乙种牛奶的3倍少5件,两种牛奶的总数不超过95件,该商场甲种牛奶的销售价格为49元,乙种牛奶的销售价格为每件55元,则购进的甲、乙两种牛奶全部售出后,可使销售的总利润(利润=售价﹣进价)超过371元,请通过计算求出该商场购进甲、乙两种牛奶有哪几种方案?
【答案】(1)甲种牛奶、乙种牛奶的进价分别是每件45元、50元;(2)商场购进甲种牛奶64件,乙种牛奶23件;或商场购进甲种牛奶67件,乙种牛奶24件;或商场购进甲种牛奶70件,乙种牛奶25件;
【详解】(1)设甲种牛奶进价为x元,则乙种牛奶进价为:元
根据题意,得: ,∴
当时,,且
∴是方程的解,∴
∴甲种牛奶、乙种牛奶的进价分别是每件45元、50元;
(2)设该商场购进乙种牛奶数量为m件,则该商场购进甲种牛奶数量为件
∵两种牛奶的总数不超过95件,∴ ,∴
∵销售的总利润(利润=售价﹣进价)超过371元,∴
∴ ,∴ ,∴
∴商场购进甲种牛奶64件,乙种牛奶23件;或商场购进甲种牛奶67件,乙种牛奶24件;或商场购进甲种牛奶70件,乙种牛奶25件.
【变式训练3】某公司经销甲种产品,受国际经济形势的影响,价格不断下降.预计今年的售价比去年同期每件降价元,如果售出相同数量的产品,去年销售额为万元,今年销售额只有万元.
(1)今年这种产品每件售价多少元?
(2)为了增加收入,公司决定再经销另一种类似产品乙,已知产品甲每件进价为元;产品乙每件进价为元,售价元,公司预计用不多于万元且不少于万元的资金购进这两种产品共件,分别列出具体方案,并说明哪种方案获利更高.
【答案】(1)今年这种产品每件售价为元;(2)有三种方案:方案①:甲产品进货件,乙产品进货件;方案②:甲产品进货件,乙产品进货件;方案③:甲产品进货件,乙产品进货件;方案①的利润更高.
【详解】解:设今年这种产品每件售价为元,
依题意得:,解得:.
经检验:是原分式方程的解.
答:今年这种产品每件售价为元.
设甲产品进货件,则乙产品进货件.
依题意得:,
解得:,
因此有三种方案:
方案①:甲产品进货件,乙产品进货件;
方案②:甲产品进货件,乙产品进货件;
方案③:甲产品进货件,乙产品进货件.
方案①利润:,
方案②利润:,
方案③利润:,
,
方案①的利润更高.
类型三、工程问题
例.为稳步推进网络建设,深化共建共享,现有甲、乙两个工程队参与基站建设工程.
(1)已知乙队的工作效率是甲队的倍,如果两队单独施工完成该项工程,甲队比乙队多用天,求乙队单独施工,需要多少天才能完成该项工程?
(2)当甲队施工天完成基站建设工程的时,乙队加入该工程,结果比甲队单独施工提前天完成了剩余的工程.
①求乙队单独施工,需要多少天才能完成该项工程?
②若乙队参与该项工程施工的时间不超过天,求甲队从开始施工到完成该工程至少需要多少天?
【答案】(1)乙队单独施工,需要天才能完成该项工程.(2)①36天,②至少40天
【详解】解:(1)设乙队单独施工,需要天才能完成该项工程,题意,得,解方程,得,
经检验,是原分式方程的解,且符合题意.
答:乙队单独施工,需要天才能完成该项工程.
(2)①由题意得,甲队单独施工天完成该项工程的,
所以甲队单独施工天完成该项工程.
甲队单独施工完成剩余的工程的时间为(天),
于是甲、乙两队共同施工的时间为(天).
设乙队单独施工需要天才能完成该项工程,
则,解方程,得.
经检验,是原分式方程的解,且符合题意.
答:若乙队单独施工,需要天才能完成该项工程.
②设甲队从开始施工到完成该工程需要天,
依题意列不等式,得,
解得:
【变式训练1】某工程公司承包了修筑一段塌方道路的工程,并派旗下第五、六两个施工队前去修筑,要求在规定时间内完成.
(1)已知第五施工队单独完成这项工程所需时间比规定时间多32天,第六施工队单独完成这项工程所需时间比规定时间多12天,如果第五、六施工队先合作20天,剩下的由第五施工队单独施工,则要误期2天完成那么规定时间是多少天?
(2)实际上,在第五、六施工队合作完成这项工程的时,公司又承包了更大的工程,需要调走一个施工队.你认为留下哪个施工队继续施工能按时完成剩下的工程?
【答案】(1)规定的时间是28天;(2)留下第六施工队继续施工能在规定的时间内完成剩下的工程,见解析.
【详解】解:(1)设规定的时间是x天,根据题意,得,解得,
经检验,是原分式方程的解且符合实际意义.
答:规定的时间是28天;
(2)设第五、六施工队合作完成这项工程的用了y天,
根据题意,得,解得,
由第五、六施工队单独完成剩下的工程,所需的时间分别为:
(天),(天),
因为,
所以留下第六施工队继续施工能在规定的时间内完成剩下的工程.
答:留下第六施工队继续施工能在规定的时间内完成剩下的工程.
【变式训练1】某校利用暑假进行田径场的改造维修,项目承包单位派遣一号施工队进场施工,计划用天时间完成整个工程.当一号施工队工作天后,承包单位接到通知,有一大型活动要在该田径场举行,要求比原计划提前天完成整个工程,于是承包单位派遣二号与一号施工队共同完成剩余工程,结果按通知要求如期完成整个工程.
(1)若二号施工队单独施工,完成整个工程需要多少天?
(2)若此项工程一号、二号施工队同时进场施工,完成整个工程需要多少天?
【答案】(1)若由二号施工队单独施工,完成整个工期需要天;(2)若由一、二号施工队同时进场施工,完成整个工程需要天
【详解】(1)设二号施工队单独施工需要天,
根据题意得:,解得:,
经检验,是原分式方程的解
∴若由二号施工队单独施工,完成整个工期需要天;
(2)一号、二号施工队同时进场施工需要的天数为x天
根据题意得:
∴
∴若由一、二号施工队同时进场施工,完成整个工程需要天.
【变式训练2】2019年,在新泰市美丽乡村建设中,甲、乙两个工程队分别承担某处村级道路硬化和道路拓宽改造工程.已知道路硬化和道路拓宽改造工程的总里程数是8.6千米,其中道路硬化的里程数是道路拓宽里程数的2倍少1千米.
(1)求道路硬化和道路拓宽里程数分别是多少千米;
(2)甲、乙两个工程队同时开始施工,甲工程队比乙工程队平均每天多施工10米.由于工期需要,甲工程队在完成所承担的施工任务后,通过技术改进使工作效率比原来提高了.设乙工程队平均每天施工米,若甲、乙两队同时完成施工任务,求乙工程队平均每天施工的米数和施工的天数.
【答案】(1)道路硬化里程数为5.4千米,道路拓宽里程数为3.2千米;(2)乙工程队平均每天施工20米,施工的天数为160天
【详解】解:(1)设道路拓宽里程数为千米,则道路硬化里程数为千米,
依题意,得:,解得:,
.
答:道路硬化里程数为5.4千米,道路拓宽里程数为3.2千米.
(2)设乙工程队平均每天施工米,则甲工程队技术改进前每天施工米,技术改进后每天施工点米,依题意,得:乙工程队施工天数为天,
甲工程队技术改造前施工天数为:天,
技术改造后施工天数为:天.
依题意,得:,解得:,
经检验,是原方程的解,且符合题意,
.
答:乙工程队平均每天施工20米,施工的天数为160天.
【变式训练3】某市为了做好“全国文明城市”验收工作,计划对市区米长的道路进行改造,现安排甲、乙两个工程队进行施工.
(1)已知甲工程队改造360米的道路与乙工程队改造300米的道路所用时间相同.若甲工程队每天比乙工程队多改造30米,求甲、乙两工程队每天改造道路的长度各是多少米.
(2)若甲工程队每天可以改造米道路,乙工程队每天可以改造米道路,(其中).现在有两种施工改造方案:
方案一:前米的道路由甲工程队改造,后米的道路由乙工程队改造;
方案二:完成整个道路改造前一半时间由甲工程队改造,后一半时间由乙工程队改造.
根据上述描述,请你判断哪种改造方案所用时间少?并说明理由.
【答案】(1)甲工程队每天道路的长度为180米,乙工程队每天道路的长度为150米;(2)方案二所用的时间少
【详解】(1)设乙工程队每天道路的长度为米,则甲工程队每天道路的长度为米,
根据题意,得:,解得:,
检验,当时,,∴原分式方程的解为:,,
答:甲工程队每天道路的长度为180米,乙工程队每天道路的长度为150米;
(2)设方案一所用时间为:,
方案二所用时间为,则,,
∴,
∵,,
∴,
∴,即:,
∴方案二所用的时间少.
【变式训练4】2008年5月12日,四川省发生8.0级地震,某市派出两个抢险救灾工程队赶到汶川支援,甲工程队承担了2400米道路抢修任务,乙工程队比甲工程队多承担了600米的道路抢修任务,甲工程队施工速度比乙工程队每小时少修40米,结果两工程队同时完成任务.
问甲、乙两工程队每小时各抢修道路多少米.
(1)设乙工程队每小时抢修道路x米,则用含x的式子表示:甲工程队每小时抢修道路 米,甲工程队完成承担的抢修任务所需时间为 小时,乙工程队完成承担的抢修任务所需时间为 小时.
(2)列出方程,完成本题解答.
【答案】(1)(x﹣40);;;(2)甲工程队每小时抢修道路160米,乙工程队每小时抢修道路200米
【详解】(1)设乙工程队每小时抢修道路x米,则甲工程队每小时抢修道路(x﹣40)米,甲工程队完成承担的抢修任务所需时间为小时,乙工程队完成承担的抢修任务所需时间为=小时.
故答案为:(x﹣40);;.
(2)依题意,得:=,
解得:x=200,
经检验,x=200是原方程的解,且符合题意,
∴x﹣40=160.
答:甲工程队每小时抢修道路160米,乙工程队每小时抢修道路200米.
衬衫价格
甲
乙
进价(元件)
售价(元件)
260
180
人教版八年级数学上册同步精品压轴题专题08分式方程解的三种考法(学生版+解析): 这是一份人教版八年级数学上册同步精品压轴题专题08分式方程解的三种考法(学生版+解析),共11页。试卷主要包含了整数解的问题,增根问题,无解问题等内容,欢迎下载使用。
人教版八年级数学上册同步精品压轴题专题04轴对称问题的三种考法(学生版+解析): 这是一份人教版八年级数学上册同步精品压轴题专题04轴对称问题的三种考法(学生版+解析),共27页。试卷主要包含了函数中的最值问题,几何图形中的最短路径问题,最短路径问题的实际应用等内容,欢迎下载使用。
人教版八年级数学上册同步精品压轴题专题09分式方程实际应用的三种考法(学生版+解析): 这是一份人教版八年级数学上册同步精品压轴题专题09分式方程实际应用的三种考法(学生版+解析),共22页。试卷主要包含了销售利润问题,方案问题,工程问题等内容,欢迎下载使用。

