2024蚌埠高三下学期第三次教学质量检查试题生物含解析
展开1.答卷前,务必将自己的姓名和座位号填写在答题卡和试卷上。
2.回答选择题时,选出每小题答案后,用铅笔把答题卡上对应题目的答案标号涂黑。 如需改动,务必擦净后再选涂其他答案标号。 回答非选择题时,将答案写在答题卡上。 写在本试卷上无效。
3.考试结束后,将本试卷和答题卡一并交回。
一、选择题:本题共 15 小题,每小题3分,共45 分。在每小题给出的四个选项中,只有一项是符合题目要求的。
1. 最近科学家在加勒比海瓜德罗普岛上发现一种长达2 厘米的细菌,并将其命名为“华丽硫珠菌”。该细菌能够利用CO2合成有机物。下列有关华丽硫珠菌的叙述正确的是( )
A. 该细菌生命系统的边界是细胞壁
B. 该细菌和霉菌的遗传物质都是 DNA
C. 该细菌能够利用叶绿体进行光合作用
D. 该细胞增殖时可观察到染色体行为变化
2. 凝血酶原是由肝脏合成的,凝血酶原时间(PT)是在体外通过模拟凝血机制检测血浆凝固所需的时间,该指标可反映血液凝血功能是否正常。下列叙述错误的是( )
A. 凝血酶原属于分泌蛋白,首先在游离的核糖体上开始合成
B. 凝血酶原的加工需要肝脏细胞内的内质网和高尔基体的参与
C. 凝血酶原以胞吐方式进入内环境,该过程需要载体蛋白的参与
D. 与正常人相比,肝炎患者的肝细胞受损,则凝血酶原时间会延长
3. 肺癌晚期可出现癌细胞向不同脏器的转移,有骨转移、肝转移等。 与骨转移癌细胞相比,肝转移癌细胞表现出一种独特的代谢特征:葡萄糖转化为乳酸增强,同时线粒体代谢减少。下列说法正确的是( )
A. 肝转移癌细胞中葡萄糖转化成丙酮酸的场所是线粒体基质
B. 消耗等量葡萄糖,肝转移癌细胞比骨转移癌细胞产生的[H]少
C. 肝转移癌细胞产生乳酸的两个阶段中均伴随着 ADP的消耗过程
D. 由上述信息可知肝转移癌细胞中无氧呼吸消耗的葡萄糖多于有氧呼吸
4. 某雄果蝇的染色体组成如下图所示,已知雄果蝇同源染色体间的片段不发生交换,下列叙述错误的是( )
A. 果蝇细胞处于减数分裂Ⅱ中期时有4 种形态各不相同的染色体
B. 该果蝇配子的染色体组成是X、Ⅱ、Ⅲ、Ⅳ或Y、Ⅱ、Ⅲ、Ⅳ
C. 若验证自由组合定律,只能用基因型 aabbdd的雌果蝇与之交配
D. 减数分裂中复制形成的两个 D 基因分离只发生在减数分裂Ⅱ后期
5. 某农户承包池塘养殖螃蟹致富,螃蟹的 y 值随种群数量的变化趋势如图所示。下列叙述正确的是( )
(注:y值为比值)
A. 曲线表示种群增长速率与种群数量呈负相关
B. (K值 -种群数量)/K 值越小,密度制约因素作用越强
C. 为获得最大的持续捕捞量,应在 S3点对应的时刻捕捞
D. 种群的年龄组成在S2点时是增长型,在S4点时是衰退型
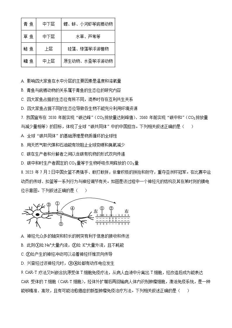
6. 青鱼、草鱼、鲢鱼和鳙鱼是我国传统的四大家鱼,它们在池塘中占据着不同的生态位。 下表表示四大家鱼在池塘中的生活水层及主要食物来源。下列有关叙述正确的是( )
A. 影响四大家鱼在水中分层的主要因素是温度和溶氧量
B. 青鱼与底栖动物的关系属于青鱼的生态位的研究内容
C. 四大家鱼占据的生态位有所不同,混养时存在互利共生关系
D. 四大家鱼占据不同的生态位导致各生物不能充分利用环境资源
7. 我国宣布在 2030 年前实现“碳达峰”(CO2排放量达到峰值)、2060 年前实现“碳中和”(CO2排放量与减少量相等)的目标,体现了全球“碳共同体”中的中国担当。下列相关叙述正确的是( )
A. 全球“碳共同体”的基础原理是物质循环的全球性
B. 用天然气取代煤和石油能有效阻止全球变暖和臭氧减少
C. 碳在生产者和分解者之间以含碳有机物的形式双向传递
D. 碳中和时生产者固定的CO2量等于生物呼吸作用释放的CO2量
8. 2023 年7月2日中国女篮不畏强手、敢打敢拼,依靠积极的拼抢和防守,重夺亚洲杯冠军。在比赛中运动员的传球、扣篮等一系列行为与神经调节有关。如图是该过程中一个神经元的结构及其在某时刻的膜电位示意图。下列叙述正确的是( )
A. 神经元众多的轴突和较长的树突有利于信息的接收和传送
B. 此刻①处Na⁺大量内流,②处 K⁺大量外流,且不耗能
C. ②处产生的神经冲动可以沿着神经纤维双向传导
D. 兴奋经过该神经元时,③④处都有动作电位发生
9. CAR-T疗法又叫嵌合抗原受体T细胞免疫疗法,从病人血液中分离出T细胞,经改造后成为能表达CAR 受体的T细胞(CAR-T细胞),经体外扩增后再回输病人体内识别肿瘤细胞,激活免疫系统,是一种能够精准、高效,且有可能治愈癌症的新型肿瘤免疫治疗方法。下列相关叙述正确的是( )
A. CAR-T疗法杀伤癌细胞主要进行的是细胞免疫
B. CAR-T细胞具有识别、处理和呈递抗原的作用
C. 扩增CAR-T细胞应用了细胞具有全能性的原理
D. CAR-T细胞CAR 受体能识别不同的癌细胞
10. 施一公院士团队因对“剪接体的结构与分子机理研究”的突出贡献获得陈嘉庚生命科学奖。剪接体主要是由 RNA 和蛋白质组成,其作用是对最初转录产物加工,除去一些片段,并将剩余片段连接起来,形成成熟 RNA。真核细胞中的基因表达过程为①转录②剪接③翻译三步,具体过程如下图所示。据图分析下列说法错误的是( )
A. 剪接体发挥作用的过程中涉及磷酸二酯键的断裂和形成
B. 剪接体剪接位置出现错误,不会导致基因序列发生改变
C. 图中③翻译时,核糖体在信使 RNA 上从左向右移动
D. 剪接体具有限制性核酸内切酶和 DNA 连接酶的双重功能
11. 竹稻是利用竹子和水稻通过自然杂交而成的非转基因水稻新品种。具体过程是利用二倍体竹子和二倍体水稻相互授粉获得新品种种子,经过处理、选择、鉴定后获得的异源四倍体命名为“竹稻”。下列有关说法正确的是( )
A. 该育种过程中没有发生基因重组
B. 该育种过程没有改变水稻和竹子的基因结构
C. 用“竹稻”的花药进行离体培养获得的植株可育
D. 用竹子和水稻能培育出“竹稻”说明两者不存在生殖隔离
12. 沙棘喜光、耐寒、耐酷热、耐风沙及干旱气候,棘刺较多,因此在沙漠治理时经常选用此植物。食蚁兽吻部尖长,嘴管形,舌可伸缩、并富有粘液,适于舐食昆虫。下列相关叙述错误的是( )
A 干旱环境使沙棘产生适应性性状并遗传给后代
B. 沙棘的棘刺和食蚁兽的舌头都是生物对环境的适应
C. 生物适应性的形成离不开遗传、变异与环境的相互作用
D. 当环境条件发生变化,食蚁兽的适应性有可能变得不适应
13. 红光/远红光能够调节莴苣种子的萌发,土中或暗处的种子中光敏色素经红光处理后转换为生理激活型,通过一系列信号转导,可解除对赤霉素合成基因的抑制和对赤霉素代谢基因的促进,从而激活赤霉素信号,促进种子萌发。下列相关叙述错误的是( )
A. 光敏色素在受到光照时,其结构会发生改变参与信息传递
B. 光敏色素吸收红光被激活,促进了赤霉素代谢基因的表达
C. 理论上,可使用外源赤霉素代替红光诱导莴苣种子萌发
D. 赤霉素和光敏色素都是通过影响基因的表达起到调节作用
14. 动物细胞培养是动物细胞工程的基础。下列有关叙述正确的是( )
A. 一般选择幼龄动物的细胞培养,原因是其细胞分化程度低
B. 进行细胞传代培养时,细胞每传一代,细胞数目增加一倍
C. 传代培养前需用胰蛋白酶处理贴壁细胞,制成细胞悬液
D. 为保证无菌的环境,需要定期更换培养液,清除代谢物
15. 科研人员利用农杆菌转化法将抗病毒蛋白基因C 导入番木瓜,培育出转基因抗病番木瓜,所用的 Ti 质粒如图所示。下列叙述正确的是( )
A. 该技术原理是农杆菌的拟核DNA 与番木瓜基因发生重组
B. 构建基因表达载体需要限制酶和耐高温的 DNA 聚合酶
C. 可利用 PCR 技术筛选出含有抗病毒蛋白基因C 的受体细胞
D. 可利用卡那霉素抗性基因检测是否成功构建抗病毒番木瓜
二、非选择题:本题共5 小题,共55 分。
16. 土壤镉污染已成为目前较为严重的环境问题之一。过量则会抑制植物光合作用,从而降低植物的生产力。含镉磷肥的施用是土壤镉污染的主要来源。某研究小组探究在石灰性土壤中施用硅和硒对镉胁迫下黄瓜幼苗光合作用的影响,实验结果如表所示。
(1)叶绿体中含有的主要色素是叶绿素 a 和叶绿素b,它们主要吸收___________光,在光合作用中,这些吸收的光能被转变成____________能。
(2)当黄瓜幼苗植株净光合速率为0时,黄瓜叶肉细胞中 CO2的来源有____________。
(3)通过实验结果可知,镉处理组的黄瓜净光合速率下降,其原因可能是①___________;② 暗反应中对 CO2的利用减少,作出此判断的依据是___________。
(4)通过表格可知,施用硅和硒对镉胁迫下黄瓜幼苗植株光合速率的影响为①____________②__________
17. 为控制荒漠化的发展和水土流失,改善生态环境,某地采用两种生态修复模式( Ⅰ和Ⅱ):退耕封育(封禁退耕地,依靠自然恢复)和退耕还林(人工种植灌木和乔木)。一段时间后,统计相关调查数据统计如下表,分析回答以下问题:
(1)调查某种活动能力弱的昆虫的种群密度可采用样方法,若每个样方中其数量很少,在取样时应___________。在生态修复中,恢复植被是关键,地上植物和根系有机碳对应的有机物中所含的能量相当于植物__________(填“同化量”或“用于生长发育繁殖”)的能量。
(2)表中生态修复模式_______(填“Ⅰ”或“Ⅱ”)代表退耕还林,判断依据是___________。
(3)从生态足迹角度分析,耕地的生态足迹主要是用来___________、___________所需的农田面积(至少答两点)。植被恢复时,研究人员遵循生态工程的___________原理,选种有较高生态适应性的树种。
18. 如图为应急和寒冷状态下人体发生的部分调节过程。据图回答下列问题:
(1)寒冷环境中人体的体温有所下降,此时图中___________激素的分泌量会增加,同时皮肤血管收缩,汗腺分泌减少,机体的产热量___________散热量(填“大于”“等于”或“小于”),以维持体温相对稳定。据图分析,除TSH 外直接作用于甲状腺的信号分子或物质还有___________。
(2)在应急情况下,机体的交感神经活动占据优势,心跳加快,血管收缩,胃肠蠕动减慢;同时交感神经作用于甲状腺,促进甲状腺分泌TH;而机体通过___________进而抑制“垂体→TSH→甲状腺→TH”的路径,动物体这种调节机制有利于确保应急情况下对高水平 TH 的快速需求。
(3)为探究寒冷刺激下动物体 TH 分泌是否受交感神经调控,现以健康小鼠为材料,以血液中 TH含量为检测指标设计实验,则实验的设计思路为___________。
19. 某动物的性别决定方式是 XY 型,其毛色有白色和黄色,由 A1/A2/a(复等位)基因及B/b基因控制。基因与性状的关系如图所示。现让黄色雌性个体与黄色雄性个体交配,所得 F1的表型及比例为白毛(♀ ):黄毛(♀):白毛(♂):黄毛(♂)=2:2:3:1,不考虑突变、致死及Y染色体上的情况。回答下列问题。
(1)由亲本和F₁ 表现型及比例可判断 B/b基因位于___________(填“常染色体”或“X染色体”),F1黄毛个体的基因型有___________种。
(2)实验中 F1雌性个体中杂合子出现的比例为___________。
(3)现有一只黄毛雌性个体,欲判断其基因型,实验思路是将该黄毛雌性个体与黄毛雄性个体杂交,统计后代中雄性的表现型及比例。
①若实验结果是___________,则该黄色雌性个体的基因型是___________;
②若实验结果是___________,则该黄色雌性个体的基因型是___________。
20. 我国秸秆资源产量丰富,玉米秸秆是常用的畜牧饲料。科研人员为了从猪盲肠中分离纯化出能分解秸秆中纤维素的微生物,设计了如下培养基(主要成分见下表)。请回答下列问题:
(1)仅根据表中成分配制培养基___________(填“能”或“不能”)用于分离和鉴别纤维素分解菌,理由是___________。
(2)从猪盲肠中分离得到单菌落的过程,可采用___________溶解肠内容物制成菌液,采用___________法将菌液接种于培养基的表面。
(3)在含纤维素的培养基中加入刚果红(CR)时,CR可与纤维素形成__________。如果观察到产生透明圈的菌落,说明可能获得了纤维素分解菌。
(4)科研人员已成功分离出三种菌株并测量透明圈直径(D)与菌落的直径(d)比值大小如下表。 据表分析可知,__________号菌株的分解能力最强,依据是__________。
物 种
生活的水层
主要食物
青 鱼
中下层
螺、蚌、小河虾等底栖动物
草 鱼
中下层
水草、芦苇等
鲢 鱼
上层
硅藻、绿藻等浮游植物
鳙 鱼
中上层
原生动物、水蚤等浮游动物
处理
叶绿素含量/( mg – kg-1)
净光合速率/( umlCO2- m-2 –s-1 )
蒸腾速率/( mml - m- 2 -s-1 )
胞间CO2浓度/( uml – ml-1 )
气孔导度/( mml - m-2 .s-1 )
对照组
2.62
18.1
12.5
220
0.38
镉组
1.87
13.2
9.2
380
0.15
镉+硅组
2.23
15.5
12.6
320
0.21
镉+硒组
2.14
14.5
12.4
290
0.22
镉+硅+硒组
2.97
16.2
13.5
295
0.31
生态修复模式
昆虫种类
昆虫个体数
植被覆盖面
I
12
90
50%
Ⅱ
88
2420
85%
培养基成分
硫酸铵
七水硫酸亚铁
七水硫酸镁
磷酸氢二钾
羧甲基纤维素钠(CMC-a)
刚果红溶液
蒸馏水
用量
1.0g
2.5mg
250mg
500mg
5.0g
300mg
500mL
菌株编号
透明圈直径 D(cm)
菌株直径 d(cm)
1
2.31
0.77
2
2.81
1.62
3
2.51
0.81
蚌埠市 2024 届高三年级第三次教学质量检查考试生物学
注意事项:
1.答卷前,务必将自己的姓名和座位号填写在答题卡和试卷上。
2.回答选择题时,选出每小题答案后,用铅笔把答题卡上对应题目的答案标号涂黑。 如需改动,务必擦净后再选涂其他答案标号。 回答非选择题时,将答案写在答题卡上。 写在本试卷上无效。
3.考试结束后,将本试卷和答题卡一并交回。
一、选择题:本题共 15 小题,每小题3分,共45 分。在每小题给出的四个选项中,只有一项是符合题目要求的。
1. 最近科学家在加勒比海瓜德罗普岛上发现一种长达2 厘米的细菌,并将其命名为“华丽硫珠菌”。该细菌能够利用CO2合成有机物。下列有关华丽硫珠菌的叙述正确的是( )
A. 该细菌生命系统的边界是细胞壁
B. 该细菌和霉菌的遗传物质都是 DNA
C. 该细菌能够利用叶绿体进行光合作用
D. 该细胞增殖时可观察到染色体行为变化
【答案】B
【解析】
【分析】题意分析,华丽硫珠菌属于原核生物,没有成形的细胞核,细胞质中只有核糖体一种细胞器,其细胞壁的主要成分是肽聚糖。
【详解】A、该细菌生命系统的边界是细胞膜,A错误;
B、该细菌和霉菌均为细胞生物,它们的遗传物质都是 DNA,B正确;
C、华丽硫珠菌能从CO2中获取“食物”,说明其能进行光合作用,但华丽硫珠菌为原核生物没有叶绿体,C错误;
D、华丽硫珠菌为原核生物,没有染色体,染色体是真核细胞特有的,D错误。
故选B。
2. 凝血酶原是由肝脏合成的,凝血酶原时间(PT)是在体外通过模拟凝血机制检测血浆凝固所需的时间,该指标可反映血液凝血功能是否正常。下列叙述错误的是( )
A. 凝血酶原属于分泌蛋白,首先在游离的核糖体上开始合成
B. 凝血酶原的加工需要肝脏细胞内的内质网和高尔基体的参与
C. 凝血酶原以胞吐方式进入内环境,该过程需要载体蛋白的参与
D. 与正常人相比,肝炎患者的肝细胞受损,则凝血酶原时间会延长
【答案】C
【解析】
【分析】分泌蛋白是在细胞内合成后,分泌到细胞外起作用的蛋白质,分泌蛋白的合成、加工和运输过程:最初是在内质网上的核糖体中由氨基酸形成肽链,肽链进入内质网进行加工,形成有一定空间结构的蛋白质由囊泡包裹着到达高尔基体,高尔基体对其进行进一步加工,然后形成囊泡经细胞膜分泌到细胞外,该过程消耗的能量由线粒体提供。
【详解】A、凝血酶原属于分泌蛋白,首先在游离的核糖体上开始合成,然后游离核糖体与内质网结合,A正确;
B、凝血酶原是血浆中的重要凝血蛋白因子,属于分泌蛋白,其加工与肝细胞中的内质网和高尔基体等细胞器有关,B正确;
C、凝血酶原以胞吐方式进入内环境,该过程不需要载体蛋白的参与,C错误;
D、与正常人相比,肝炎患者的肝细胞受损,合成的凝血酶原减少,凝血酶减少,血浆凝固所需的时间(PT)将延长,D正确。
故选C。
3. 肺癌晚期可出现癌细胞向不同脏器的转移,有骨转移、肝转移等。 与骨转移癌细胞相比,肝转移癌细胞表现出一种独特的代谢特征:葡萄糖转化为乳酸增强,同时线粒体代谢减少。下列说法正确的是( )
A. 肝转移癌细胞中葡萄糖转化成丙酮酸的场所是线粒体基质
B. 消耗等量葡萄糖,肝转移癌细胞比骨转移癌细胞产生的[H]少
C. 肝转移癌细胞产生乳酸的两个阶段中均伴随着 ADP的消耗过程
D. 由上述信息可知肝转移癌细胞中无氧呼吸消耗的葡萄糖多于有氧呼吸
【答案】B
【解析】
【分析】无氧呼吸分为两个阶段:
第一阶段:葡萄糖分解成丙酮酸和[H],并释放少量能量;
第二阶段丙酮酸在不同酶的作用下转化成乳酸或酒精和二氧化碳,不释放能量。整个过程都发生在细胞质基质。
【详解】A、肝转移癌细胞中葡萄糖转化成丙酮酸场所是细胞质基质,该过程为有氧呼吸和无氧呼吸共有的阶段,A错误;
B、题意显示, 与骨转移癌细胞相比,肝转移癌细胞表现的特征为:葡萄糖转化为乳酸增强,同时线粒体代谢减少,据此推测,消耗等量葡萄糖,肝转移癌细胞比骨转移癌细胞产生的[H]少,B正确;
C、癌细胞中丙酮酸转化为乳酸的过程为无氧呼吸第二阶段,该阶段不产生ATP,因而没有ADP的消耗,C错误;
D、癌细胞主要进行的是无氧呼吸,骨转移癌细胞和肝转移癌细胞均表现为无氧呼吸消耗的葡萄糖多于有氧呼吸,D错误。
故选B。
4. 某雄果蝇的染色体组成如下图所示,已知雄果蝇同源染色体间的片段不发生交换,下列叙述错误的是( )
A. 果蝇细胞处于减数分裂Ⅱ中期时有4 种形态各不相同的染色体
B. 该果蝇配子的染色体组成是X、Ⅱ、Ⅲ、Ⅳ或Y、Ⅱ、Ⅲ、Ⅳ
C. 若验证自由组合定律,只能用基因型 aabbdd的雌果蝇与之交配
D. 减数分裂中复制形成的两个 D 基因分离只发生在减数分裂Ⅱ后期
【答案】C
【解析】
【分析】分析图:该果蝇基因型为AabbDd,其中A/a和D/d遵循自由组合;A/a和b/b不遵循基因的自由组合定律,而是连锁在一起。
【详解】A、减数第一次分裂后期,同源染色体分离,形成的子细胞只含有4条非同源染色体,则细胞处于减数分裂Ⅱ中期时有4 种形态各不相同的染色体,A正确;
B、配子中含有一组非同源染色体,则该果蝇配子的染色体组成是X、Ⅱ、Ⅲ、Ⅳ或Y、Ⅱ、Ⅲ、Ⅳ,B正确;
C、该果蝇中其中A/a和D/d位于非同源染色体上,则可选择基因型 aabbdd、aaBBdd或aaBbdd的雌果蝇与之交配验证自由组合定律,C错误;
D、该果蝇减数分裂中复制形成的两个D基因在一条染色体上,同源染色体间的片段没有发生互换,则其发生分离的时期是减数第二次分裂后期,D正确。
故选C。
5. 某农户承包池塘养殖螃蟹致富,螃蟹的 y 值随种群数量的变化趋势如图所示。下列叙述正确的是( )
(注:y值为的比值)
A. 曲线表示种群增长速率与种群数量呈负相关
B. (K值 -种群数量)/K 值越小,密度制约因素作用越强
C. 为获得最大的持续捕捞量,应在 S3点对应的时刻捕捞
D. 种群的年龄组成在S2点时是增长型,在S4点时是衰退型
【答案】B
【解析】
【分析】题意分析,存在K值的该种群数量变化的曲线为S型增长曲线;K值是与横轴的相交点,接近200。当种群数量在K/2时,增长速率最大,为实现可持续发展,捕捞后的种群数量应控制在K/2;当种群数量到K值时,增长速率几乎为零。
【详解】A、在S型增长曲线中,K/2之前种群增长速率随种群数量的增加而增大,K/2之后种群增长速率随种群数量的增加而减小,不是负相关,A错误;
B、(K值−种群数量)/K值越小,种群数量越大,影响种群增长的环境阻力越大,密度制约因素作用越强,B正确;
C、为获得最大的持续捕捞量,应在种群数量高于 S3点对应的时刻捕捞,捕捞后的数量处于S3对应的种群数量,因为S3对应的种群数量为K/2,此时的增长速率最大,C错误;
D、种群的年龄结构在S2点和S4点时均为增长型,因为此时的种群数量还在K值之下,D错误。
故选B。
6. 青鱼、草鱼、鲢鱼和鳙鱼是我国传统的四大家鱼,它们在池塘中占据着不同的生态位。 下表表示四大家鱼在池塘中的生活水层及主要食物来源。下列有关叙述正确的是( )
A. 影响四大家鱼在水中分层的主要因素是温度和溶氧量
B. 青鱼与底栖动物的关系属于青鱼的生态位的研究内容
C. 四大家鱼占据的生态位有所不同,混养时存在互利共生关系
D. 四大家鱼占据不同的生态位导致各生物不能充分利用环境资源
【答案】B
【解析】
【分析】生态位:一个物种在群落中的地位或作用,包括所处的空间位置、占用资源的情况、以及与其他物种的关系等,称为这个物种的生态位。四大家鱼能混合放养的原因是四大家鱼在池塘中的分布具有垂直分层现象,它们的食物和生活空间不同;从生活空间上看鲢鱼和鳙鱼、青鱼和草鱼之间都有竞争关系。
【详解】A、动物的分层现象与栖息空间和食物条件有关,故影响四大家鱼在水中分层的主要因素是食物和栖息空间,A错误;
B、生态位是指一个物种在生物群落中的地位和作用,物种对各种资源(食物、空间等)的利用以及不同物种之间的关系,故青鱼与底栖动物的关系属于青鱼的生态位的研究内容,B正确;
C、四大家鱼占混养时存在互利共生关系,C错误;
D、四大家鱼在池塘中占据着不同的生态位,利用不同的环境资源,利于充分利用环境资源,D错误。
故选B。
7. 我国宣布在 2030 年前实现“碳达峰”(CO2排放量达到峰值)、2060 年前实现“碳中和”(CO2排放量与减少量相等)的目标,体现了全球“碳共同体”中的中国担当。下列相关叙述正确的是( )
A. 全球“碳共同体”基础原理是物质循环的全球性
B. 用天然气取代煤和石油能有效阻止全球变暖和臭氧减少
C. 碳在生产者和分解者之间以含碳有机物的形式双向传递
D. 碳中和时生产者固定的CO2量等于生物呼吸作用释放的CO2量
【答案】A
【解析】
【分析】物质循环是指组成生物体的C、H、O、N、P、S等元素,都在不断进行着从非生物环境到生物群落,又从生物群落到非生物环境的循环过程,具有全球性、反复利用、循环流动的特点。
【详解】A、物质循环具有全球性、反复利用、循环流动的特点,全球“碳共同体”体现了物质循环的全球性,A正确;
B、天然气燃烧也会产生CO2,所以用天然气取代煤和石油能不能效阻止全球变暖和臭氧减少,B错误;
C、碳在生产者和分解者之间以含碳有机物的形式单向传递,C错误;
D、碳中和时生产者固定的CO2量=生物呼吸作用释放的CO2量+化石燃料燃烧释放的CO2的量,D错误。
故选A。
8. 2023 年7月2日中国女篮不畏强手、敢打敢拼,依靠积极的拼抢和防守,重夺亚洲杯冠军。在比赛中运动员的传球、扣篮等一系列行为与神经调节有关。如图是该过程中一个神经元的结构及其在某时刻的膜电位示意图。下列叙述正确的是( )
A. 神经元众多的轴突和较长的树突有利于信息的接收和传送
B. 此刻①处Na⁺大量内流,②处 K⁺大量外流,且不耗能
C. ②处产生的神经冲动可以沿着神经纤维双向传导
D. 兴奋经过该神经元时,③④处都有动作电位发生
【答案】D
【解析】
【分析】神经纤维未受到刺激时,细胞膜内外的电荷分布情况是外正内负,当某一部位受刺激时,其膜电位变为外负内正。在反射弧中,兴奋在神经纤维上的传导是单向的。
【详解】A、神经元有较长轴突和众多的树突,增加了与其他神经元和组织细胞接触的面积,有利于信息的传递,A错误;
B、①处恢复静息电位,为K+外流,②处产生动作电位,Na+内流,则二者都是协助扩散,不消耗能量,B错误;
C、反射弧中,兴奋在神经纤维的传导是单向的,②处产生的神经冲动,只能沿着神经纤维向右侧传导,C错误;
D、兴奋经过③、④,两处都有动作电位的先升后降和静息电位下降的现象发生,D正确。
故选D。
9. CAR-T疗法又叫嵌合抗原受体T细胞免疫疗法,从病人血液中分离出T细胞,经改造后成为能表达CAR 受体的T细胞(CAR-T细胞),经体外扩增后再回输病人体内识别肿瘤细胞,激活免疫系统,是一种能够精准、高效,且有可能治愈癌症的新型肿瘤免疫治疗方法。下列相关叙述正确的是( )
A. CAR-T疗法杀伤癌细胞主要进行的是细胞免疫
B. CAR-T细胞具有识别、处理和呈递抗原的作用
C. 扩增CAR-T细胞应用了细胞具有全能性的原理
D. CAR-T细胞的CAR 受体能识别不同的癌细胞
【答案】A
【解析】
【分析】CAR-T疗法就是嵌合抗原受体T细胞免疫疗法,是把一个含有能识别肿瘤细胞且激活T细胞的嵌合抗原受体的病毒载体转入T细胞,即把T细胞改造成CAR-T细胞这是一种治疗肿瘤的新型精准靶向疗法。近几年通过优化改良在临床肿瘤治疗上取得很好的效果,是一种非常有前景的,能够精准、快速、高效,且有可能治愈癌症的新型肿瘤免疫治疗方法。
【详解】A、CAR-T细胞免疫疗法T细胞改造成CAR-T细胞,使其能识别特定癌细胞并被激活,所以主要进行的是细胞免疫,A正确;
B、抗原呈递细胞具有识别、处理和呈递抗原的作用,CAR-T细胞不是抗原呈递细胞,B错误;
C、扩增CAR-T细胞应用了细胞增殖的原理,C错误;
D、受体具有特异性,所以CAR-T细胞的CAR 受体能只识别特异的癌细胞,D错误。
故选A。
10. 施一公院士团队因对“剪接体的结构与分子机理研究”的突出贡献获得陈嘉庚生命科学奖。剪接体主要是由 RNA 和蛋白质组成,其作用是对最初转录产物加工,除去一些片段,并将剩余片段连接起来,形成成熟 RNA。真核细胞中的基因表达过程为①转录②剪接③翻译三步,具体过程如下图所示。据图分析下列说法错误的是( )
A. 剪接体发挥作用的过程中涉及磷酸二酯键的断裂和形成
B. 剪接体剪接位置出现错误,不会导致基因序列发生改变
C. 图中③翻译时,核糖体在信使 RNA 上从左向右移动
D. 剪接体具有限制性核酸内切酶和 DNA 连接酶的双重功能
【答案】D
【解析】
【分析】 DNA连接酶作用于磷酸二酯键,作用对象为DNA分子片段,形成重组DNA分子;DNA聚合酶作用于磷酸二酯键,作用对象为脱氧核苷酸,形成子代DNA分子。
【详解】A、RNA的核糖核苷酸之间由磷酸二酯键连接,剪接体发挥作用的过程中涉及磷酸二酯键的断裂和形成,A正确;
B、剪接体剪接的是RNA,剪接位置出现错误,不会导致基因序列发生改变,B正确;
C、根据核糖体上的两个tRNA可知,核糖体在信使 RNA 上从左向右移动,C正确;
D、限制性核酸内切酶和 DNA 连接酶的作用对象是DNA,剪接体剪接的是RNA,D错误。
故选D。
11. 竹稻是利用竹子和水稻通过自然杂交而成的非转基因水稻新品种。具体过程是利用二倍体竹子和二倍体水稻相互授粉获得新品种种子,经过处理、选择、鉴定后获得的异源四倍体命名为“竹稻”。下列有关说法正确的是( )
A. 该育种过程中没有发生基因重组
B. 该育种过程没有改变水稻和竹子的基因结构
C. 用“竹稻”的花药进行离体培养获得的植株可育
D. 用竹子和水稻能培育出“竹稻”说明两者不存在生殖隔离
【答案】B
【解析】
【分析】染色体数目变异的基本类型:(1)细胞内的个别染色体增加或减少。(2)细胞内的染色体数目以染色体组的形式增加或减少。
【详解】A、该育种过程中先让竹子和水稻能够杂交,发生了基因重组,A错误;
B、该育种过程增加了染色体的数目,并没有改变水稻和竹子的基因结构,B正确;
C、用“竹稻”的花药进行离体培养获得的植株不可育,C错误;
D、竹子和水稻杂交后的植物不可育,故两者存在生殖隔离,不属于同一物种,存在生殖隔离,D错误。
故选B。
12. 沙棘喜光、耐寒、耐酷热、耐风沙及干旱气候,棘刺较多,因此在沙漠治理时经常选用此植物。食蚁兽吻部尖长,嘴管形,舌可伸缩、并富有粘液,适于舐食昆虫。下列相关叙述错误的是( )
A. 干旱环境使沙棘产生适应性性状并遗传给后代
B. 沙棘的棘刺和食蚁兽的舌头都是生物对环境的适应
C. 生物适应性的形成离不开遗传、变异与环境的相互作用
D. 当环境条件发生变化,食蚁兽的适应性有可能变得不适应
【答案】A
【解析】
【分析】现代生物进化理论的基本观点:①种群是生物进化的基本单位。②生物进化的实质在于种群基因频率的改变。③突变和基因重 组、自然选择及隔离是物种形成过程的三个基本环节,通过它们的综合作用,种群产生分化,最终导致新物种的形成。其中突变和基因重组是产生生物进化的原材料,自然选择使种群的基因频率发生定向的改变并决定生物进化的方向,隔离是新物种 形成的必要条件。
【详解】A、干旱环境选择了沙棘适应干旱环境的性状并遗传给后代,A错误;
B、沙棘的棘刺和食蚁兽的舌头的产生,都是生物对环境的适应的结果,B正确;
C、适应是环境与生物相互作用、协同进化的结果,适应的形成离不开可遗传的有利变异与环境的定向选择作用,C正确;
D、由于变异的不定向性,则当环境条件发生变化,食蚁兽的适应性有可能变得不适应,D正确。
故选A。
13. 红光/远红光能够调节莴苣种子的萌发,土中或暗处的种子中光敏色素经红光处理后转换为生理激活型,通过一系列信号转导,可解除对赤霉素合成基因的抑制和对赤霉素代谢基因的促进,从而激活赤霉素信号,促进种子萌发。下列相关叙述错误的是( )
A. 光敏色素在受到光照时,其结构会发生改变参与信息传递
B. 光敏色素吸收红光被激活,促进了赤霉素代谢基因的表达
C. 理论上,可使用外源赤霉素代替红光诱导莴苣种子的萌发
D. 赤霉素和光敏色素都是通过影响基因的表达起到调节作用
【答案】B
【解析】
【分析】光敏色素是一类蛋白质(色素一蛋白复合体),分布在植物的各个部位,其中在分生组织的细胞内比较丰富。在受到光照射时,光敏色素的结构会发生变化,这一变化的信息会经过信息传递系统传导到细胞核内,影响特定基因的表达,从而表现出生物学效应。
【详解】A、光敏色素是一类蛋白质(色素一蛋白复合体),在受到光照射时,光敏色素的结构会发生变化,这一变化的信息会经过信息传递系统传导到细胞核内,影响特定基因的表达,从而表现出生物学效应,A正确;
B、光敏色素吸收红光被激活,通过一系列信号转导,可解除对赤霉素合成基因的抑制和对赤霉素代谢基因的促进,从而激活赤霉素信号,促进种子萌发,B错误;
C、赤霉素可以促进种子萌发,理论上,可使用外源赤霉素代替红光诱导莴苣种子的萌发,C正确;
D、赤霉素和光敏色素都是通过影响基因的表达起到调节作用,D正确。
故选B。
14. 动物细胞培养是动物细胞工程的基础。下列有关叙述正确的是( )
A. 一般选择幼龄动物的细胞培养,原因是其细胞分化程度低
B. 进行细胞传代培养时,细胞每传一代,细胞数目增加一倍
C. 传代培养前需用胰蛋白酶处理贴壁细胞,制成细胞悬液
D. 为保证无菌的环境,需要定期更换培养液,清除代谢物
【答案】C
【解析】
【分析】1、选用幼龄动物的器官或组织进行细胞培养,是因为幼龄动物的器官或组织的分裂能力强;
2、为保证无菌、无毒的环境,需要对培养液和培养用具进行灭菌处理及在无菌条件下操作,定期更换培养液。
【详解】A、选用幼龄动物的器官或组织进行细胞培养,是因为幼龄动物的器官或组织的分裂能力强,A错误;
B、细胞培养中每更换一次培养瓶算是传一代,并不是细胞分裂一次,B错误;
C、贴壁细胞会出现相互抑制现象,需用胰蛋白酶处理进行传代培养,C正确;
D、为保证无菌、无毒的环境,需要对培养液和培养用具进行灭菌处理及在无菌条件下操作,而不是更换培养液,定期更换培养液,其目的是便于清除代谢物,防止代谢物积累对细胞的毒害,D错误。
故选C。
15. 科研人员利用农杆菌转化法将抗病毒蛋白基因C 导入番木瓜,培育出转基因抗病番木瓜,所用的 Ti 质粒如图所示。下列叙述正确的是( )
A. 该技术的原理是农杆菌的拟核DNA 与番木瓜基因发生重组
B. 构建基因表达载体需要限制酶和耐高温的 DNA 聚合酶
C. 可利用 PCR 技术筛选出含有抗病毒蛋白基因C 的受体细胞
D. 可利用卡那霉素抗性基因检测是否成功构建抗病毒番木瓜
【答案】C
【解析】
【分析】农杆菌转化法:农杆菌是一种在土壤中生活的微生物,能在自然条件下感染双子叶植物和裸子植物,而对大多数单子叶植物没有感染能力。当植物体受到损伤时,伤口处的细胞会分泌大量的酚类化合物,吸引农杆菌移向这些细胞,这时农杆菌中的 Ti质粒上的T-DNA可转移至受体细胞,并且整合到受体细胞染色体的DNA上。据此如果将目的基因插入到Ti质粒的T-DNA上,通过农杆菌的转化作用,就可以使目的基因进入植物细胞,并将其插入到植物细胞中染色体的DNA上,使目的基因的遗传特性得以稳定维持和表达。
【详解】A、农杆菌的拟核DNA不会与番木瓜基因发生重组,和番木瓜基因发生重组的是其质粒上的基因,A错误;
B、构建重组质粒需要限制酶和DNA连接酶,B错误;
C、可利用 PCR 技术扩增目的基因,进而筛选出含有抗病毒蛋白基因C的受体细胞,C正确;
D、因为转入番木瓜的是重组Ti质粒的T-DNA,其中不含卡那霉素抗性基因,因此转基因抗病番木瓜不含有卡那霉素抗性基因,故不具有卡那霉素抗性,D错误。
故选C
二、非选择题:本题共5 小题,共55 分。
16. 土壤镉污染已成为目前较为严重的环境问题之一。过量则会抑制植物光合作用,从而降低植物的生产力。含镉磷肥的施用是土壤镉污染的主要来源。某研究小组探究在石灰性土壤中施用硅和硒对镉胁迫下黄瓜幼苗光合作用的影响,实验结果如表所示。
(1)叶绿体中含有的主要色素是叶绿素 a 和叶绿素b,它们主要吸收___________光,在光合作用中,这些吸收的光能被转变成____________能。
(2)当黄瓜幼苗植株净光合速率为0时,黄瓜叶肉细胞中 CO2的来源有____________。
(3)通过实验结果可知,镉处理组的黄瓜净光合速率下降,其原因可能是①___________;② 暗反应中对 CO2的利用减少,作出此判断的依据是___________。
(4)通过表格可知,施用硅和硒对镉胁迫下黄瓜幼苗植株光合速率的影响为①____________②__________
【答案】16. ①. 蓝紫光和红 ②. 化学
17. 叶肉细胞和叶肉细胞外(或叶肉细胞和环境)
18. ①. 镉胁迫下叶绿素含量减少造成光反应减弱 ②. 镉胁迫下,气孔导度减小而胞间CO2浓度却上升,CO2利用减少
19. ①. (硅和硒)减轻镉对黄瓜幼苗光合速率的影响 ②. 两者同时施用的效果更明显
【解析】
【分析】光合色素包括叶绿素和类胡萝卜素,主要分布在叶肉细胞的叶绿体的类囊体薄膜上,其作用是吸收、传递、转化光能。叶绿素主要吸收红光和蓝紫光,类胡萝卜素主要吸收蓝紫光。
【小问1详解】
叶绿体中含有的主要色素是叶绿素a和叶绿素b,它们主要吸收蓝紫光和红光,在光合作用中,这些吸收的光能被转变成化学能。
【小问2详解】
当黄瓜幼苗植株净光合速率为0时,说明黄瓜幼苗的光合速率等于呼吸速率,则黄瓜幼苗的叶肉细胞光合速率大于呼吸速率,故黄瓜叶肉细胞中CO2的来源有叶肉细胞和叶肉细胞外(或叶肉细胞和环境)。
【小问3详解】
因为镉胁迫下叶绿素含量减少造成光反应减弱,故镉处理组的黄瓜净光合速率下降。因为镉胁迫下,气孔导度减小而胞间CO2浓度却上升,CO2利用减少,故暗反应中对CO2的利用减少。
【小问4详解】
分析表格数据可知,施用硅和硒对镉胁迫下黄瓜幼苗植株光合速率的影响为硅和硒可以减轻镉对黄瓜幼苗光合速率的影响,并且两者同时施用的效果更明显。
17. 为控制荒漠化的发展和水土流失,改善生态环境,某地采用两种生态修复模式( Ⅰ和Ⅱ):退耕封育(封禁退耕地,依靠自然恢复)和退耕还林(人工种植灌木和乔木)。一段时间后,统计相关调查数据统计如下表,分析回答以下问题:
(1)调查某种活动能力弱的昆虫的种群密度可采用样方法,若每个样方中其数量很少,在取样时应___________。在生态修复中,恢复植被是关键,地上植物和根系有机碳对应的有机物中所含的能量相当于植物__________(填“同化量”或“用于生长发育繁殖”)的能量。
(2)表中生态修复模式_______(填“Ⅰ”或“Ⅱ”)代表退耕还林,判断依据是___________。
(3)从生态足迹角度分析,耕地的生态足迹主要是用来___________、___________所需的农田面积(至少答两点)。植被恢复时,研究人员遵循生态工程的___________原理,选种有较高生态适应性的树种。
【答案】17. ①. 适当扩大样方面积 ②. 用于生长发育繁殖
18. ①. Ⅱ ②. 修复后,昆虫种类、昆虫个体数和植被覆盖面高,植物为昆虫提供丰富的食物和栖息空间
19. ①. 种植人类消费的作物、油料、橡胶 ②. 生产牲畜饲料 ③. 协调
【解析】
【分析】生态足迹分析是采用面积作为单位,是测量或度量一个国家或地区所消耗资源总量和排放的废物总量要用多少土地或海洋面积来吸纳其产生的环境影响。形象地说通过它可以测定一个国家或地区的足迹。
【小问1详解】
若每个样方中其数量很少,其统计结果的误差可能就较大,可以在取样时应适当扩大样方面积,减少误差。同化量减去用于呼吸消耗的能量等于用于生长发育繁殖的能量,地上植物和根系有机碳对应的有机物中所含的能量相当于植物用于生长发育繁殖的能量;
【小问2详解】
自然演替速度慢,修复后,昆虫种类、昆虫个体数和植被覆盖面低,因此,生态修复模式I表示退耕封育,生态修复模式Ⅱ表示退耕还林,修复后,昆虫种类、昆虫个体数和植被覆盖面高,植物为昆虫提供丰富的食物和栖息空间;
【小问3详解】
耕地是用来种植人类消费的实物和纤维 以及生产牲畜饲料、橡胶等农产品所需的农田面积,耕地的生态足迹主要是用来种植人类消费的作物、油料、橡胶和生产牲畜饲料所需的农田面积;植被恢复时,研究人员遵循生态工程的协调原理,选种有较高生态适应性的树种。
18. 如图为应急和寒冷状态下人体发生的部分调节过程。据图回答下列问题:
(1)寒冷环境中人体的体温有所下降,此时图中___________激素的分泌量会增加,同时皮肤血管收缩,汗腺分泌减少,机体的产热量___________散热量(填“大于”“等于”或“小于”),以维持体温相对稳定。据图分析,除TSH 外直接作用于甲状腺的信号分子或物质还有___________。
(2)在应急情况下,机体的交感神经活动占据优势,心跳加快,血管收缩,胃肠蠕动减慢;同时交感神经作用于甲状腺,促进甲状腺分泌TH;而机体通过___________进而抑制“垂体→TSH→甲状腺→TH”的路径,动物体这种调节机制有利于确保应急情况下对高水平 TH 的快速需求。
(3)为探究寒冷刺激下动物体 TH 分泌是否受交感神经调控,现以健康小鼠为材料,以血液中 TH含量为检测指标设计实验,则实验的设计思路为___________。
【答案】(1) ①. TRH、TSH、TH ②. 等于 ③. 神经递质、I-
(2)增加分泌GHRIH
(3)低温下检测健康小鼠血液中TH含量,而后去除(切断)小鼠支配甲状腺的交感神经,在低温下再次检测小鼠血液中TH含量,统计、比较前后TH含量变化情况
【解析】
【分析】下丘脑分泌促甲状腺激素释放激素促进垂体分泌促甲状腺激素,促甲状腺激素能促进甲状腺分泌甲状腺激素,进而促进代谢增加产热,这属于分级调节。当甲状腺激素含量过多时,会反过来抑制下丘脑和垂体的分泌活动,这叫做负反馈调节。
【小问1详解】
寒冷环境中人体的体温有所下降,下丘脑体温调节中枢兴奋,分泌TRH作用于垂体,垂体分泌的TSH增多,促进甲状腺激素分泌TH,TH可促进代谢而增加产热,故TRH、TSH和TH都会增多;
同时皮肤血管收缩,减少散热;体温恢复正常体温后,产热量=散热量。垂体分泌TSH后通过体液运输到全身各处,并作用于甲状腺。据图分析,除TSH外直接作用于甲状腺外,应急时神经调节中产生的神经递质可以作用于甲状腺,I-也可以通过自身调节作用于甲状腺。
【小问2详解】
由图可知,应急情况下机体增加分泌GHRIH,进而抑制垂体分泌TSH,甲状腺分泌TH也受到抑制;此时,动物体通过交感神经调控甲状腺分泌TH,这样能确保在应急情况下对高水平TH的快速需求。
【小问3详解】
本实验目的是探究寒冷刺激下动物体TH分泌是否受交感神经调控,自变量为是否有交感神经,因变量为血液中TH含量。实验思路:先低温下检测健康小鼠血液中TH含量,而后去除(切断)小鼠支配甲状腺的交感神经,在低温下再次检测小鼠血液中TH含量,统计、比较前后TH含量变化情况。
19. 某动物的性别决定方式是 XY 型,其毛色有白色和黄色,由 A1/A2/a(复等位)基因及B/b基因控制。基因与性状的关系如图所示。现让黄色雌性个体与黄色雄性个体交配,所得 F1的表型及比例为白毛(♀ ):黄毛(♀):白毛(♂):黄毛(♂)=2:2:3:1,不考虑突变、致死及Y染色体上的情况。回答下列问题。
(1)由亲本和F₁ 表现型及比例可判断 B/b基因位于___________(填“常染色体”或“X染色体”),F1黄毛个体的基因型有___________种。
(2)实验中 F1雌性个体中杂合子出现的比例为___________。
(3)现有一只黄毛雌性个体,欲判断其基因型,实验思路是将该黄毛雌性个体与黄毛雄性个体杂交,统计后代中雄性的表现型及比例。
①若实验结果是___________,则该黄色雌性个体的基因型是___________;
②若实验结果是___________,则该黄色雌性个体的基因型是___________。
【答案】19. ①. X染色体 ②. 3
20. 3/4 21. ①. 黄毛:白毛=1:1 ②. A1A2XBXB ③. 黄毛:白毛=3:1 ④. A1A2XBXb
【解析】
【分析】分析题图可知,基因通过控制酶的合成,控制代谢过程,进而控制生物性状,黄色个体必须同时存在A1、A2和B基因。
【小问1详解】
分析题意,某黄毛雌性个体与某黄毛雄性个体交配,所得F1的表现型及比例为白毛(♀):黄毛(♀):白毛(♂):黄毛(♂)=2:2:3:1,F1性状跟性别相关联,故A1/A2/a基因(复等位基因)及B/b基因控制必有其中一对或两对基因在X染色体上,由于不考虑突变、致死及Y染色体上的基因情况,雄性也有黄色个体(必须同时存在A1A2),故可知A1/A2/a基因在常染色体上,B/b基因在X染色体上。某黄毛雌性个体与某黄毛雄性个体交配,即A1A2XBX-与A1A2XBY杂交,由于黄毛(♂)占F1的1/8=1/2×1/4,经计算可知子代A1A2占1/2,故XBY占1/4,即可推出亲本雌性个体基因型为A1A2XBXb,与A1A2XBY杂交,F1黄毛个体的基因型是A1A2XBXB、A1A2XBXb、A1A2XBY,共3种。
【小问2详解】
亲本雌性个体基因型为A1A2XBXb,与A1A2XBY杂交,F1雌性个体中纯合子(A1A1XBXB和A2A2XBXB)所占比例为1/4×1/2+1/4×1/2=1/4,杂合子出现的比例为3/4。
【小问3详解】
F1的黄毛雌性个体基因型为A1A2XBXB、A1A2XBXb,与黄毛雄性个体(基因型为A1A2XBY)杂交,统计子代的表现型及比例。若黄毛雌性个体基因型为A1A2XBXB,后代为黄毛A1A2XB-的概率为1/2×1=1/2,则子代出现黄毛:白毛=1:1。若黄毛雌性个体基因型为A1A2XBXb,后代为黄毛A1A2XB-的概率为1/2×3/4=3/8,则子代出现黄毛:白毛=3:5。
20. 我国秸秆资源产量丰富,玉米秸秆是常用的畜牧饲料。科研人员为了从猪盲肠中分离纯化出能分解秸秆中纤维素的微生物,设计了如下培养基(主要成分见下表)。请回答下列问题:
(1)仅根据表中成分配制培养基___________(填“能”或“不能”)用于分离和鉴别纤维素分解菌,理由是___________。
(2)从猪盲肠中分离得到单菌落的过程,可采用___________溶解肠内容物制成菌液,采用___________法将菌液接种于培养基的表面。
(3)在含纤维素的培养基中加入刚果红(CR)时,CR可与纤维素形成__________。如果观察到产生透明圈的菌落,说明可能获得了纤维素分解菌。
(4)科研人员已成功分离出三种菌株并测量透明圈直径(D)与菌落的直径(d)比值大小如下表。 据表分析可知,__________号菌株的分解能力最强,依据是__________。
【答案】20. ①. 不能 ②. 液体培养基不能用于分离单菌落
21. ①. 无菌水 ②. 稀释涂布平板法
22. 红色复合物 23. ①. 3号 ②. 3号透明圈直径(D)与菌落的直径(d)比值最大
【解析】
【分析】1、选择培养基是指通过培养混合的微生物,仅得到或筛选出所需要的微生物,其他不需要的种类在这种培养基上是不能生存的;
2、分解纤维素的微生物的分离的实验原理:①土壤中存在着大量纤维素分解酶,包括真菌、细菌和放线菌等,它们可以产生纤维素酶,纤维素酶是一种复合酶,可以把纤维素分解为纤维二糖,进一步分解为葡萄糖使微生物加以利用,故在用纤维素作为唯一碳源的培养基中,纤维素分解菌能够很好地生长,其他微生物则不能生长;②在培养基中加入刚果红,可与培养基中的纤维素形成红色复合物,当纤维素被分解后,红色复合物不能形成,培养基中会出现以纤维素分解菌为中心的透明圈,从而可筛选纤维素分解菌。
【小问1详解】
仅根据表中成分配制培养基“不能”用于分离和鉴别纤维素分解菌,因为表中培养基的成分中不含琼脂,因而为液体培养基,而液体培养基不能用于分离单菌落,因而也不能分离和鉴别纤维素分解菌。
【小问2详解】
从猪盲肠中分离得到单菌落过程,为了防止杂菌污染,可采用无菌水溶解肠内容物制成菌液,采用稀释涂布平板法将菌液接种于培养基的表面,从而获得单菌落。
【小问3详解】
在含纤维素的培养基中加入刚果红(CR)时,CR可与纤维素形成红色复合物,随着纤维素被分解,会在纤维素分解菌菌落的周围产生透明圈。如果观察到产生透明圈的菌落,说明可能获得了纤维素分解菌。
【小问4详解】
科研人员已成功分离出三种菌株并测量透明圈直径(D)与菌落的直径(d)比值大小如下表。 据表分析可知,3号菌株的分解能力最强,这是因为3号透明圈直径(D)与菌落的直径(d)比值最大,因而其分解能力更强。物 种
生活的水层
主要食物
青 鱼
中下层
螺、蚌、小河虾等底栖动物
草 鱼
中下层
水草、芦苇等
鲢 鱼
上层
硅藻、绿藻等浮游植物
鳙 鱼
中上层
原生动物、水蚤等浮游动物
处理
叶绿素含量/( mg – kg-1)
净光合速率/( umlCO2- m-2 –s-1 )
蒸腾速率/( mml - m- 2 -s-1 )
胞间CO2浓度/( uml – ml-1 )
气孔导度/( mml - m-2 .s-1 )
对照组
2.62
18.1
12.5
220
0.38
镉组
1.87
13.2
9.2
380
0.15
镉+硅组
2.23
15.5
12.6
320
0.21
镉+硒组
2.14
14.5
12.4
290
0.22
镉+硅+硒组
2.97
16.2
13.5
295
0.31
生态修复模式
昆虫种类
昆虫个体数
植被覆盖面
I
12
90
50%
Ⅱ
88
2420
85%
培养基成分
硫酸铵
七水硫酸亚铁
七水硫酸镁
磷酸氢二钾
羧甲基纤维素钠(CMC-a)
刚果红溶液
蒸馏水
用量
1.0g
2.5mg
250mg
500mg
5.0g
300mg
500mL
菌株编号
透明圈直径 D(cm)
菌株直径 d(cm)
1
2.31
0.77
2
2.81
1.62
3
2.51
0.81
92,2024届安徽省蚌埠市高三第三次教学质量检查考试生物试卷: 这是一份92,2024届安徽省蚌埠市高三第三次教学质量检查考试生物试卷,共6页。
92,2024届安徽省蚌埠市高三第三次教学质量检查考试生物试卷(1): 这是一份92,2024届安徽省蚌埠市高三第三次教学质量检查考试生物试卷(1),共1页。
2023届安徽省蚌埠市高三上学期第一次教学质量检查(月考)试题生物含解析: 这是一份2023届安徽省蚌埠市高三上学期第一次教学质量检查(月考)试题生物含解析,共11页。试卷主要包含了选择题,非选择题等内容,欢迎下载使用。

