所属成套资源:高考生物第一轮复习知识点挖空专项练习(原卷版+答案解析)
高考生物第一轮复习知识点挖空专项练习 专题4动物生命活动调节(原卷版+答案解析)
展开
这是一份高考生物第一轮复习知识点挖空专项练习 专题4动物生命活动调节(原卷版+答案解析),共26页。试卷主要包含了辣椒素受体等内容,欢迎下载使用。
有关说法正确的是( )
A.细胞因子可与抗原发生特异性结合
B.表观遗传修饰使遗传信息改变
C.二次刺激促进吞噬细胞的增殖分化
D.训练免疫不针对特定的病原体
2.Kp是Kp神经元1与Kp神经元2产生的肽类激素,它通过调节生物体内雌激素含量来调控生殖活动,如下图所示。下列叙述合理的是( )
A.GnRH神经元位于下丘脑,既能产生兴奋又能分泌促性腺激素释放激素
B.GnRH通过导管直接运输到A,促进促性腺激素的释放
C.Kp神经元1和Kp神经元2产生的Kp在雌激素分泌调节中发挥的作用不同
D.鹌鹑排卵期前,在饲料中添加Kp可以提高鹌鹑的产蛋量
3.抗原可根据刺激B细胞分化成浆细胞是否需要辅助性T细胞协助,分为胸腺依赖性抗原(TD-Ag)和胸腺非依赖性抗原(TI-Ag)。TI-Ag不需要辅助性T细胞协助可直接刺激B细胞产生IgM抗体,只引起体液免疫,不产生免疫记忆;而TD-Ag需要辅助性T细胞协助才能刺激B细胞产生IgG抗体,同时能产生免疫记忆,还能引起细胞免疫。IgM抗体在感染早期出现且维持时间短,而IgG抗体出现较晚,但通常可维持3个月后消减。下列说法正确的是( )
A.T细胞和B细胞都能识别TD-Ag,B细胞还能识别TI-Ag
B.B细胞需要受到抗原和细胞因子的共同作用才能增殖分化为浆细胞
C.TD-Ag引发的二次免疫反应中,B细胞可增殖分化成产IgM抗体的浆细胞
D.肺炎链球菌表面的TI-Ag可用于研制预防肺炎链球菌感染的疫苗
4.辣椒素受体(TRPV1)是一种阳离子通道受体,广泛分布于人类口腔和皮肤细胞中,TRPV1被辣椒素或较高温度激活后,细胞产生电信号沿传入神经上传至大脑,大脑将之解读为“疼痛”的刺激感。辣椒素所带来的疼痛,会促使身体分泌大量的内啡肽,内啡肽是一种蛋白质类激素,能与吗啡受体结合,产生跟吗啡类似的止痛效果和快感,从而让人越吃越上瘾。下列有关叙述正确的是( )
A.吃辣椒让人上瘾的过程属于神经—体液一免疫调节
B.吃辣椒后喝冷饮可以减轻因TRPV1被激活而产生的疼痛感
C.长期口服富含内啡肽的药物会导致相应的药物依赖
D.兴奋沿传入神经传至大脑皮层形成痛觉的过程属于非条件反射
5.产后抑郁症是指女性产后发生的明显抑郁症状,近年来发病率呈现上升趋势。科研人员对产后抑郁和非抑郁产妇的血清进行检测,结果如表所示。下列说法错误的是( )
注:甲状腺激素是氨基酸衍生物,主要成分是T4和T3,Cr为肾上腺分泌的皮质醇。
A.T3、T4和Cr都需借助体液运输作用于特定的细胞
B.口服一定量的甲状腺激素有助于缓解产后抑郁
C.甲状腺激素对垂体的负反馈调节导致抑郁组TSH含量低
D.肾上腺分泌的皮质醇对垂体的分泌活动可能存在抑制作用
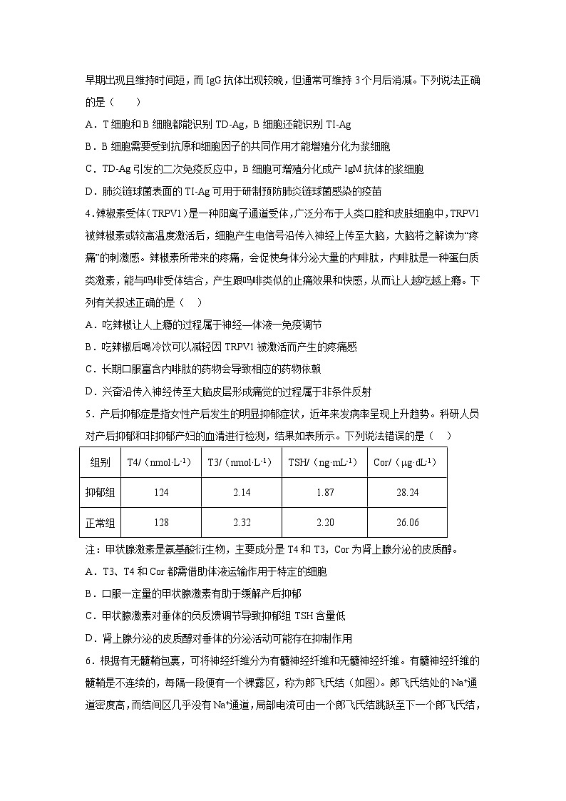
6.根据有无髓鞘包裹,可将神经纤维分为有髓神经纤维和无髓神经纤维。有髓神经纤维的髓鞘是不连续的,每隔一段便有一个裸露区,称为郎飞氏结(如图)。郎飞氏结处的Na+通道密度高,而结间区几乎没有Na+通道,局部电流可由一个郎飞氏结跳跃至下一个郎飞氏结,称为跳跃传导。下列说法错误的是( )
A.有髓神经纤维由神经纤维和髓鞘细胞构成
B.有髓神经纤维兴奋时,Na+内流主要发生在郎飞氏结
C.图中神经纤维上兴奋的传导方向由右向左
D.与无髓神经纤维相比,有髓神经纤维的兴奋传导速度快
7.最新研究发现,脑部的某些神经元上存在纤毛结构,它们从细胞内部靠近细胞核的地方直接延伸到细胞外部,与其它神经元的轴突形成类似于突触的连接,称为"轴突-纤毛"突触。在“轴突-纤毛”突触的纤毛上存在5-羟色氨酸受体,该受体接受5-羟色氨酸后通过信号通路将信号转导到细胞核,促进细胞核组蛋白的乙酰化,促进基因的表达。下列说法错误的是( )
A.“轴突-纤毛”突触的神经递质为5-羟色氨酸
B.5-羟色氨酸与纤毛结合后引起突触后神经元的电位变化
C.5-羟色氨酸可通过“轴突-纤毛”突触调节突触后神经元的表观遗传
D.用抑制剂阻断该信号通路可能抑制细胞核基因的表达
8.某人持续39℃高烧三天,出现呼吸急促、心跳加快、嗜睡等症状,肺部出现了感染,被确诊为甲型流感。部分甲流病人还会出现身体某些部位浮肿的现象。下列说法正确的是( )
A.体温维持在39℃时,该患者的产热量大于散热量
B.肺部感染使肺泡的气体交换受阻,可引起内环境pH降低
C.高烧期间甲流病人的副交感神经一直处于亢奋状态
D.病人的浮肿现象是淋巴回流受阻淋巴液增多所致
9.当兴奋传到轴突末稍时,膜上的Ca2+通道开放形成的Ca2+电流将膜内的负电荷消除,才能使突触小泡与突触前膜融合,神经递质释放到突触间隙。下图为某兴奋传递过程中突触前膜、突触后膜的膜电位以及Ca2+电流随时间的变化。下列相关说法正确的是( )
A.突触前膜的膜电位变化主要由Na+外流和K+内流导致
B.该兴奋传递至突触后膜,膜两侧电位变为内正外负
C.若轴突末梢周围缺乏Ca2+将导致兴奋传递无法进行
D.Ca2+电流传导至突触后膜,引起膜电位发生变化
10.人体的体温在冷敏神经元和热敏神经元共同调节下保持相对稳定,二者的放电频率会因环境温度的变化而改变(如图)。下列说法错误的是( )
A.C、W分别代指冷敏神经元和热敏神经元
B.人体感染甲型流感病毒后S点可能右移
C.在发烧恢复阶段,主要的散热器官为皮肤
D.S点长期向右偏移固定于某点,机体产热量大于散热量
11.抗原可分为TI-Ag和TD-Ag两类。TI-Ag直接刺激B细胞增殖分化产生IgM抗体而不需要辅助性T细胞的辅助,只引起体液免疫,且不产生免疫记忆;TD-Ag在辅助性T细胞的辅助下才能刺激B细胞增殖分化产生IgG抗体。且产生免疫记忆,TD-Ag 还能引起细胞免疫。下列说法正确的是( )
A.B细胞同时结合抗原和辅助性T细胞才能分化为分泌IgM抗体的浆细胞
B.TD-Ag能引起先天性胸腺缺陷的突变小鼠产生特异性免疫反应
C.肺炎链球菌表面的TI-Ag可用于研制预防肺炎链球菌感染的疫苗
D.TD-Ag 引发的二次免疫反应中,B细胞可增殖分化成产IgG抗体的浆细胞
12.超负荷压力会导致人的头发加速变白,研究人员对此进行了研究。
(1)在头发生长的过程中,头皮中的色素干细胞被激活,分化出色素细胞,进而合成黑色素。同时色素干细胞通过______实现有限的自我更新,使头发可以在一生中的大部分时间保持黑色。
(2)研究人员利用动物模型探究白发产生的机制,他们通过在几个月内让小鼠昼夜颠倒、长期熬夜或限制活动等方法,建立压力模型鼠(图1)。使用免疫荧光染色技术观察白毛毛囊处的细胞,结果如图2。由图可知持续压力使______细胞消失,当毛囊进入新的生长周期时,由于没有黑色素的合成,只会长出白毛。
(3)毛囊周围有丰富的神经纤维、血管和免疫细胞。人们普遍认为压力会导致免疫功能紊乱和压力相关激素分泌增加,进而导致头发变白。研究人员进行动物实验,结果发现白毛的产生与免疫调节和激素调节无关,请完善下表内容。
(4)研究人员去除正常小鼠毛囊中的交感神经,之后再给予同等压力,结果发现白毛数量显著减少,从而证明了白毛产生与毛囊处的交感神经激活呈正相关。研究人员又对图3中正常小鼠圆圈处进行______处理,结果在没有经历压力的情况下圆圈中产生白毛再次证实了上述结论。
(5)进一步的研究发现,交感神经被过度激活后会释放大量去甲肾上腺素。
导致白发产生的机制为:超负荷压力使交感神经过度激活释放大量去甲肾上腺素____________无法合成黑色素,产生白发。
13.人体受病原体感染后通常会出现发热症状。为探究发热症状出现的机制,科研人员进行实验。
(1)向小鼠注射脂多糖模拟细菌感染,可引起发热。脂多糖作为_______被小鼠免疫细胞识别,引发免疫应答,进而通过_______调节,导致发热。
(2)Fs蛋白在神经元中表达量低,但神经元激活后,Fs蛋白表达量短暂迅速增加。科研人员给正常小鼠注射脂多糖,体温达到峰值后,检测下丘脑不同区域细胞的Fs蛋白表达量,其目的是______。实验发现,下丘脑V区细胞Fs蛋白表达量显著高于对照组。
(3)研究V区细胞如何感知来自身体的免疫信号时,科研人员发现V区紧邻血液与脑组织间的屏障(血脑屏障),构成血脑屏障的细胞可以释放出细胞因子C和I,而V区细胞膜上有C和I的受体。V区神经元还接受来自邻近区域其他神经元传来的抑制性信号或兴奋性信号。用细胞因子C和Ⅰ分别处理培养的V区神经元,结果如图1.
请依据图2所示机理,解释图1中细胞因子C和Ⅰ处理的结果_____。
(4)给正常小鼠注射脂多糖时,大脑皮层的M区(调控体温)也出现了Fs蛋白高表达。V区神经元的轴突与M区的神经元存在突触联系,科研人员推测,脂多糖激活V区神经元后,通过V区和M区的神经联系激活M区神经元导致发热。为验证上述推测,有人设计了如下方案:实验组阻断小鼠V区与M区的神经联系,然后注射脂多糖;对照组不阻断也不注射脂多糖,测定两组小鼠体温变化。请对该实验方案作出评价并加以完善______。
14.原发性醛固酮增多症(PA)是指肾上腺皮质分泌过多的醛固酮,导致血容量增大,潴钠排钾,肾素—血管紧张素系统活性受抑制,临床表现为高血压和低血钾的综合征,是继发性高血压的常见原因。
(1)在神经—体液调节网络的作用下,正常机体的血压维持相对稳定,这种稳定依赖于机体的_________调节机制。
(2)PA引发的低血钾会引起神经细胞的兴奋性下降,原因是_________。
(3)醛固酮增多引起血容量增大的原因是_________。
(4)血浆中的肾素活性变化是诊断PA的依据之一。为验证某模型小鼠患有PA,科研人员将模型小鼠的血浆分为对照组和测定组,分别置于4℃冰浴和37℃温浴中,一段时间后测定血管紧张素I(AngI)浓度,用测定组AngI浓度与对照组AngI浓度的差值表示肾素活性,将结果与正常小鼠的测定结果进行比较,若_________,则PA模型小鼠构建成功。科研人员发现,在实验时添加适量的ACE抑制剂能提高检测的灵敏度,原因是_________。
15.随着生活水平的提高,Ⅱ型糖尿病(T2DM)成为常见的代谢性疾病、胰岛素抵抗、脂解(甘油三酯水解为游离脂肪酸和甘油的过程)过度和肝葡萄糖产生增加是T2DM患者常见的病理特性。胰岛素也是一种抗脂解激素,作用机理见图。此外,游离脂肪酸(FFA)增加能加速肝脏中值葡萄糖的生成。
(1)胰岛素由______分泌产生。T2DM患者出现胰岛素抵抗时,通常体内的胰岛素水平较高。胰岛素抵抗多发生在的脂肪细胞,原因可能是_______。
(2)T2DM 患者血液中游离脂肪酸的浓度较高,据图分析,原因可能是______。游离脂肪酸进入肝细胞内,在肝细胞内完成的物质转化有______(答出2点即可)
(3)最新研究表明,脂肪细胞能产生一种名为FGF1的激素,与胰岛素作用相同,也能通过抑制脂肪分解调节血糖。请利用下列材料设计实验,验证FGFI不需要通过PDE3B 来抑制脂肪分解,请写出实验思路。
材料用具:脂肪组织、胰蛋白酶、完全培养基、生理盐水、PDE3B抑制剂、外源FGF1、FFA检测试剂盒。
实验思路∶____________。
实验结论:FGF1不需要通过PDE3B来抑制脂肪分解。
专题4 动物生命活动调节
1.研究发现吞噬细胞能产生免疫记忆,该种免疫应答被称为“训练免疫”,机制如图。
有关说法正确的是( )
A.细胞因子可与抗原发生特异性结合
B.表观遗传修饰使遗传信息改变
C.二次刺激促进吞噬细胞的增殖分化
D.训练免疫不针对特定的病原体
2.Kp是Kp神经元1与Kp神经元2产生的肽类激素,它通过调节生物体内雌激素含量来调控生殖活动,如下图所示。下列叙述合理的是( )
A.GnRH神经元位于下丘脑,既能产生兴奋又能分泌促性腺激素释放激素
B.GnRH通过导管直接运输到A,促进促性腺激素的释放
C.Kp神经元1和Kp神经元2产生的Kp在雌激素分泌调节中发挥的作用不同
D.鹌鹑排卵期前,在饲料中添加Kp可以提高鹌鹑的产蛋量
3.抗原可根据刺激B细胞分化成浆细胞是否需要辅助性T细胞协助,分为胸腺依赖性抗原(TD-Ag)和胸腺非依赖性抗原(TI-Ag)。TI-Ag不需要辅助性T细胞协助可直接刺激B细胞产生IgM抗体,只引起体液免疫,不产生免疫记忆;而TD-Ag需要辅助性T细胞协助才能刺激B细胞产生IgG抗体,同时能产生免疫记忆,还能引起细胞免疫。IgM抗体在感染早期出现且维持时间短,而IgG抗体出现较晚,但通常可维持3个月后消减。下列说法正确的是( )
A.T细胞和B细胞都能识别TD-Ag,B细胞还能识别TI-Ag
B.B细胞需要受到抗原和细胞因子的共同作用才能增殖分化为浆细胞
C.TD-Ag引发的二次免疫反应中,B细胞可增殖分化成产IgM抗体的浆细胞
D.肺炎链球菌表面的TI-Ag可用于研制预防肺炎链球菌感染的疫苗
4.辣椒素受体(TRPV1)是一种阳离子通道受体,广泛分布于人类口腔和皮肤细胞中,TRPV1被辣椒素或较高温度激活后,细胞产生电信号沿传入神经上传至大脑,大脑将之解读为“疼痛”的刺激感。辣椒素所带来的疼痛,会促使身体分泌大量的内啡肽,内啡肽是一种蛋白质类激素,能与吗啡受体结合,产生跟吗啡类似的止痛效果和快感,从而让人越吃越上瘾。下列有关叙述正确的是( )
A.吃辣椒让人上瘾的过程属于神经—体液一免疫调节
B.吃辣椒后喝冷饮可以减轻因TRPV1被激活而产生的疼痛感
C.长期口服富含内啡肽的药物会导致相应的药物依赖
D.兴奋沿传入神经传至大脑皮层形成痛觉的过程属于非条件反射
5.产后抑郁症是指女性产后发生的明显抑郁症状,近年来发病率呈现上升趋势。科研人员对产后抑郁和非抑郁产妇的血清进行检测,结果如表所示。下列说法错误的是( )
注:甲状腺激素是氨基酸衍生物,主要成分是T4和T3,Cr为肾上腺分泌的皮质醇。
A.T3、T4和Cr都需借助体液运输作用于特定的细胞
B.口服一定量的甲状腺激素有助于缓解产后抑郁
C.甲状腺激素对垂体的负反馈调节导致抑郁组TSH含量低
D.肾上腺分泌的皮质醇对垂体的分泌活动可能存在抑制作用
6.根据有无髓鞘包裹,可将神经纤维分为有髓神经纤维和无髓神经纤维。有髓神经纤维的髓鞘是不连续的,每隔一段便有一个裸露区,称为郎飞氏结(如图)。郎飞氏结处的Na+通道密度高,而结间区几乎没有Na+通道,局部电流可由一个郎飞氏结跳跃至下一个郎飞氏结,称为跳跃传导。下列说法错误的是( )
A.有髓神经纤维由神经纤维和髓鞘细胞构成
B.有髓神经纤维兴奋时,Na+内流主要发生在郎飞氏结
C.图中神经纤维上兴奋的传导方向由右向左
D.与无髓神经纤维相比,有髓神经纤维的兴奋传导速度快
7.最新研究发现,脑部的某些神经元上存在纤毛结构,它们从细胞内部靠近细胞核的地方直接延伸到细胞外部,与其它神经元的轴突形成类似于突触的连接,称为"轴突-纤毛"突触。在“轴突-纤毛”突触的纤毛上存在5-羟色氨酸受体,该受体接受5-羟色氨酸后通过信号通路将信号转导到细胞核,促进细胞核组蛋白的乙酰化,促进基因的表达。下列说法错误的是( )
A.“轴突-纤毛”突触的神经递质为5-羟色氨酸
B.5-羟色氨酸与纤毛结合后引起突触后神经元的电位变化
C.5-羟色氨酸可通过“轴突-纤毛”突触调节突触后神经元的表观遗传
D.用抑制剂阻断该信号通路可能抑制细胞核基因的表达
8.某人持续39℃高烧三天,出现呼吸急促、心跳加快、嗜睡等症状,肺部出现了感染,被确诊为甲型流感。部分甲流病人还会出现身体某些部位浮肿的现象。下列说法正确的是( )
A.体温维持在39℃时,该患者的产热量大于散热量
B.肺部感染使肺泡的气体交换受阻,可引起内环境pH降低
C.高烧期间甲流病人的副交感神经一直处于亢奋状态
D.病人的浮肿现象是淋巴回流受阻淋巴液增多所致
9.当兴奋传到轴突末稍时,膜上的Ca2+通道开放形成的Ca2+电流将膜内的负电荷消除,才能使突触小泡与突触前膜融合,神经递质释放到突触间隙。下图为某兴奋传递过程中突触前膜、突触后膜的膜电位以及Ca2+电流随时间的变化。下列相关说法正确的是( )
A.突触前膜的膜电位变化主要由Na+外流和K+内流导致
B.该兴奋传递至突触后膜,膜两侧电位变为内正外负
C.若轴突末梢周围缺乏Ca2+将导致兴奋传递无法进行
D.Ca2+电流传导至突触后膜,引起膜电位发生变化
10.人体的体温在冷敏神经元和热敏神经元共同调节下保持相对稳定,二者的放电频率会因环境温度的变化而改变(如图)。下列说法错误的是( )
A.C、W分别代指冷敏神经元和热敏神经元
B.人体感染甲型流感病毒后S点可能右移
C.在发烧恢复阶段,主要的散热器官为皮肤
D.S点长期向右偏移固定于某点,机体产热量大于散热量
11.抗原可分为TI-Ag和TD-Ag两类。TI-Ag直接刺激B细胞增殖分化产生IgM抗体而不需要辅助性T细胞的辅助,只引起体液免疫,且不产生免疫记忆;TD-Ag在辅助性T细胞的辅助下才能刺激B细胞增殖分化产生IgG抗体。且产生免疫记忆,TD-Ag 还能引起细胞免疫。下列说法正确的是( )
A.B细胞同时结合抗原和辅助性T细胞才能分化为分泌IgM抗体的浆细胞
B.TD-Ag能引起先天性胸腺缺陷的突变小鼠产生特异性免疫反应
C.肺炎链球菌表面的TI-Ag可用于研制预防肺炎链球菌感染的疫苗
D.TD-Ag 引发的二次免疫反应中,B细胞可增殖分化成产IgG抗体的浆细胞
12.超负荷压力会导致人的头发加速变白,研究人员对此进行了研究。
(1)在头发生长的过程中,头皮中的色素干细胞被激活,分化出色素细胞,进而合成黑色素。同时色素干细胞通过______实现有限的自我更新,使头发可以在一生中的大部分时间保持黑色。
(2)研究人员利用动物模型探究白发产生的机制,他们通过在几个月内让小鼠昼夜颠倒、长期熬夜或限制活动等方法,建立压力模型鼠(图1)。使用免疫荧光染色技术观察白毛毛囊处的细胞,结果如图2。由图可知持续压力使______细胞消失,当毛囊进入新的生长周期时,由于没有黑色素的合成,只会长出白毛。
(3)毛囊周围有丰富的神经纤维、血管和免疫细胞。人们普遍认为压力会导致免疫功能紊乱和压力相关激素分泌增加,进而导致头发变白。研究人员进行动物实验,结果发现白毛的产生与免疫调节和激素调节无关,请完善下表内容。
(4)研究人员去除正常小鼠毛囊中的交感神经,之后再给予同等压力,结果发现白毛数量显著减少,从而证明了白毛产生与毛囊处的交感神经激活呈正相关。研究人员又对图3中正常小鼠圆圈处进行______处理,结果在没有经历压力的情况下圆圈中产生白毛再次证实了上述结论。
(5)进一步的研究发现,交感神经被过度激活后会释放大量去甲肾上腺素。
导致白发产生的机制为:超负荷压力使交感神经过度激活释放大量去甲肾上腺素____________无法合成黑色素,产生白发。
13.人体受病原体感染后通常会出现发热症状。为探究发热症状出现的机制,科研人员进行实验。
(1)向小鼠注射脂多糖模拟细菌感染,可引起发热。脂多糖作为_______被小鼠免疫细胞识别,引发免疫应答,进而通过_______调节,导致发热。
(2)Fs蛋白在神经元中表达量低,但神经元激活后,Fs蛋白表达量短暂迅速增加。科研人员给正常小鼠注射脂多糖,体温达到峰值后,检测下丘脑不同区域细胞的Fs蛋白表达量,其目的是______。实验发现,下丘脑V区细胞Fs蛋白表达量显著高于对照组。
(3)研究V区细胞如何感知来自身体的免疫信号时,科研人员发现V区紧邻血液与脑组织间的屏障(血脑屏障),构成血脑屏障的细胞可以释放出细胞因子C和I,而V区细胞膜上有C和I的受体。V区神经元还接受来自邻近区域其他神经元传来的抑制性信号或兴奋性信号。用细胞因子C和Ⅰ分别处理培养的V区神经元,结果如图1.
请依据图2所示机理,解释图1中细胞因子C和Ⅰ处理的结果_____。
(4)给正常小鼠注射脂多糖时,大脑皮层的M区(调控体温)也出现了Fs蛋白高表达。V区神经元的轴突与M区的神经元存在突触联系,科研人员推测,脂多糖激活V区神经元后,通过V区和M区的神经联系激活M区神经元导致发热。为验证上述推测,有人设计了如下方案:实验组阻断小鼠V区与M区的神经联系,然后注射脂多糖;对照组不阻断也不注射脂多糖,测定两组小鼠体温变化。请对该实验方案作出评价并加以完善______。
14.原发性醛固酮增多症(PA)是指肾上腺皮质分泌过多的醛固酮,导致血容量增大,潴钠排钾,肾素—血管紧张素系统活性受抑制,临床表现为高血压和低血钾的综合征,是继发性高血压的常见原因。
(1)在神经—体液调节网络的作用下,正常机体的血压维持相对稳定,这种稳定依赖于机体的_________调节机制。
(2)PA引发的低血钾会引起神经细胞的兴奋性下降,原因是_________。
(3)醛固酮增多引起血容量增大的原因是_________。
(4)血浆中的肾素活性变化是诊断PA的依据之一。为验证某模型小鼠患有PA,科研人员将模型小鼠的血浆分为对照组和测定组,分别置于4℃冰浴和37℃温浴中,一段时间后测定血管紧张素I(AngI)浓度,用测定组AngI浓度与对照组AngI浓度的差值表示肾素活性,将结果与正常小鼠的测定结果进行比较,若_________,则PA模型小鼠构建成功。科研人员发现,在实验时添加适量的ACE抑制剂能提高检测的灵敏度,原因是_________。
15.随着生活水平的提高,Ⅱ型糖尿病(T2DM)成为常见的代谢性疾病、胰岛素抵抗、脂解(甘油三酯水解为游离脂肪酸和甘油的过程)过度和肝葡萄糖产生增加是T2DM患者常见的病理特性。胰岛素也是一种抗脂解激素,作用机理见图。此外,游离脂肪酸(FFA)增加能加速肝脏中值葡萄糖的生成。
(1)胰岛素由______分泌产生。T2DM患者出现胰岛素抵抗时,通常体内的胰岛素水平较高。胰岛素抵抗多发生在的脂肪细胞,原因可能是_______。
(2)T2DM 患者血液中游离脂肪酸的浓度较高,据图分析,原因可能是______。游离脂肪酸进入肝细胞内,在肝细胞内完成的物质转化有______(答出2点即可)
(3)最新研究表明,脂肪细胞能产生一种名为FGF1的激素,与胰岛素作用相同,也能通过抑制脂肪分解调节血糖。请利用下列材料设计实验,验证FGFI不需要通过PDE3B 来抑制脂肪分解,请写出实验思路。
材料用具:脂肪组织、胰蛋白酶、完全培养基、生理盐水、PDE3B抑制剂、外源FGF1、FFA检测试剂盒。
实验思路∶____________。
实验结论:FGF1不需要通过PDE3B来抑制脂肪分解。
组别
T4/(nml·L-1)
T3/(nml·L-1)
TSH/(ng·mL-1)
Cr/(μg·dL-1)
抑郁组
124
2.14
1.87
28.24
正常组
128
2.32
2.20
26.06
实验对象
实验操作
实验结果
正常小鼠
几个月内持续施加压力
产生白毛
①_____
产生白毛
压力激素缺陷小鼠
②___________
组别
T4/(nml·L-1)
T3/(nml·L-1)
TSH/(ng·mL-1)
Cr/(μg·dL-1)
抑郁组
124
2.14
1.87
28.24
正常组
128
2.32
2.20
26.06
实验对象
实验操作
实验结果
正常小鼠
几个月内持续施加压力
产生白毛
①_____
产生白毛
压力激素缺陷小鼠
②___________
参考答案:
1.D
【分析】分析题图可知,训练免疫是指非特异性免疫细胞在首次接触抗原刺激时会产生免疫记忆,当再次受到相同或不同抗原刺激时能产生更加强烈的免疫应答。
【详解】A、细胞因子不是抗体,不能与抗原发生特异性结合,A错误;
B、表观遗传修饰不改变遗传信息,影响遗传信息的表达,B错误;
C、据图分析,二次刺激促进吞噬细胞的产生分泌更多的细胞因子,C错误;
D、图中初次和二次刺激的病原体有多种,故训练免疫不针对特定的病原体,D正确。
故选D。
2.A
【分析】由题干Kp是神经细胞产生的一类多肽类激素可知,其由核糖体合成,其靶器官由图可知应为GnRH神经细胞,即下丘脑细胞;由器官A产生促性腺激素可知A为垂体。
【详解】A、由图可知,GnRH神经元位于下丘脑,既能产生兴奋,又能分泌促性腺激素释放激素GnRH,A正确;
B、内分泌腺无导管,通过体液运输,B错误;
C、由图示可知,Kp神经元1和Kp神经元2都能促进GnRH神经元的兴奋,两者作用相同,C错误;
D、Kp是多肽类激素,口服会被分解,在鹌鹑排卵前期,在饲料中添加Kp不能提高鹌鹑的产蛋率,D错误。
故选A。
3.A
【分析】1、特异性免疫包括细胞免疫和体液免疫。
2、体液免疫中的二次免疫:记忆细胞可以在抗原消失后存活几年甚至几十年,当再接触这种抗原时,能迅速增殖分化,分化后快速产生大量抗体。
【详解】A、TD-Ag会引起机体发生细胞免疫和体液免疫,而TI-Ag只会引起体液免疫,因此T细胞和B细胞都能识别TD-Ag,B细胞还能识别TI-Ag,A正确;
B、B细胞需要受到抗原和细胞因子的共同作用,并且辅助性T细胞与其结合才能分化为浆细胞,B错误;
C、题干“TD-Ag需要辅助性T细胞协助才能刺激B细胞产生IgG抗体,同时能产生免疫记忆”,即TD-Ag 能引发的二次免疫反应,在二次免疫反应中,一部分抗原能直接刺激记忆B细胞使其迅速增殖分化成产IgG抗体的浆细胞,还有一部分抗原也仍能刺激B细胞使其增殖分化成产IgG抗体的浆细胞,C错误;
D、结合题干“TI-Ag不需要辅助性T细胞协助可直接刺激B细胞产生IgM抗体,只引起体液免疫,不产生免疫记忆”可知肺炎链球菌表面的TI-Ag并不适合研制预防肺炎链球菌感染的疫苗,D错误。
故选A。
4.B
【分析】反射弧通常由感受器、传入神经、神经中枢、传出神经和效应器组成,一个反射弧至少由2个神经元参与组成;反射活动需要完整的反射弧来实现,如果反射弧中任何环节在结构或功能上受损,反射就不能完成。
【详解】A、由题干信息可知:吃辣椒让人上瘾的过程中,先是产生疼痛感,说明有神经系统的参与;之后身体分泌内啡肽,内啡肽与吗啡受体结合起止痛止痛效果和快感,让人越吃越上瘾,该过程存在体液调节,因此吃辣椒让人上瘾的过程属于神经—体液调节,该过程并未涉及到免疫调节,A错误;
B、由题干信息可知“TRPV1会被辣椒素或较高温度激活”,推测低温时TRPV1可能被抑制,因此吃辣椒后喝冷饮可以减轻因TRPV1被激活而产生的疼痛感,B正确;
C、内啡肽是一种蛋白质类激素,容易被消化道内的蛋白酶水解,因此不能口服,C错误;
D、兴奋沿传入神经传至大脑皮层形成痛觉的过程中没有经过完整的反射弧,因此不属于反射,D错误。
故选B。
5.C
【分析】甲状腺激素与性激素的分泌都由下丘脑和垂体调控,属于分级调节,由表格分析更年期综合征女性的甲状腺激素与性激素水平均偏低。
【详解】A、激素通过体液运输,T3、T4和Cr都是激素,则都借助体液运输作用于特定的细胞,A正确;
B、甲状腺激素是氨基酸衍生物,不会被消化,所以可以用口服的方法缓解产后抑郁,B正确;
C、甲状腺激素含量少于正常组,抑郁组TSH含量低不是甲状腺激素调节的,C错误;
D、抑郁组的肾上腺分泌的皮质醇含量大于正常组,抑郁组的TSH含量少于正常组,则可能是肾上腺分泌的皮质醇对垂体的分泌活动可能存在抑制作用,导致垂体释放的TSH减少,D正确。
故选C。
6.C
【分析】神经纤维未受到刺激时,细胞膜内外的电荷分布情况是外正内负,当某一部位受刺激时,其膜电位变为外负内正。静息时,K+外流,造成膜两侧的电位表现为内负外正;受刺激后, Na+内流,造成膜两侧的电位表现为内正外负,形成动作电位。
【详解】A、神经纤维是由神经元的长突起及包在它外面的神经胶质细胞构成,根据有无髓鞘包裹,可分为有髓神经纤维和无髓神经纤维两类,有髓神经纤维由神经纤维和髓鞘细胞构成,A正确;
B、据题意可知,郎飞氏结处的Na+通道密度高,而结间区几乎没有Na+通道,因此有髓神经纤维兴奋时,Na+内流主要发生在郎飞氏结,B正确;
C、局部电流可由一个郎飞氏结跳跃至下一个郎飞氏结,据图可知,左边两个髓鞘都有局部电流,局部电流可能是从跳到右,也可能是从右跳到左,无法判断兴奋的传导方向,C错误;
D、有髓神经纤维的髓鞘是不连续的,每隔一段便有一个裸露区,称为郎飞氏结,郎飞结的电阻较小,局部电流可迅速由一个郎飞结跳跃到邻近的下一个郎飞结,极大地加快了神经冲动的传导速度,因此与无髓神经纤维相比,有髓神经纤维的兴奋传导速度快,D正确。
故选C。
7.B
【分析】神经冲动的产生过程:静息时,神经细胞膜对钾离子的通透性大,钾离子大量外流,形成内负外正的静息电位;受到刺激后,神经细胞膜的通透性发生改变,对钠离子的通透性增大,钠离子大量内流,形成内正外负的动作电位。兴奋部位和非兴奋部位形成电位差,产生局部电流,兴奋就以电信号的形式传递下去,且兴奋传导的方向与膜内电流方向一致。
【详解】A、突触的纤毛上存在5-羟色氨酸受体,能接受5-羟色氨酸后通过信号通路将信号转导到细胞,说明“轴突-纤毛”突触的神经递质为5-羟色氨酸,A正确;
B、神经元上存在纤毛结构,它们从细胞内部靠近细胞核的地方直接延伸到细胞外部,纤毛上的5-羟色氨酸受体,通过信号通路将信号转导到细胞核,该信号不一定是电信号,则5-羟色氨酸与纤毛结合后不一定引起突触后神经元的电位变化,B错误;
CD、5-羟色氨酸可通过“轴突-纤毛”突触调节突触后,促进细胞核组蛋白的乙酰化,促进基因的表达,属于表观遗传,若用抑制剂阻断该信号通路可能抑制细胞核基因的表达,CD正确。
故选B。
8.B
【分析】自主神经系统由交感神经和副交感神经两部分组成。当人体处于兴奋状态,交感神经活动占据优势,心跳加快,支气管扩张,但肠胃的蠕动和消化腺的分泌活动减弱。当人体处于安静状态时,副交感的神经活动则占据优势,此时,心跳减慢,但肠胃的蠕动和消化液的分泌会加强,有利于食物的消化和营养物质的吸收。交感神经和副交感神经对同一细胞的作用,有如汽车的油门和刹车,可以使机体对外界刺激作出更精确的反映,使机体更好的适应环境的变化。
体液包括细胞外液和细胞内液,细胞内液指细胞内的液体,细胞外液包括血浆、组织液和淋巴液。由细胞外液构成的液体环境叫做内环境。
【详解】A、当体温维持不变时,机体产热量等于散热量,A错误;
B、肺部感染使肺泡的气体交换受阻,呼吸产生的CO2无法排出,可引起内环境pH降低,B正确;
C、由题干“呼吸急促、心跳加快”可知,甲流病人的交感神经处于亢奋状态,C错误;
D、病人的浮肿现象是淋巴循环受阻,导致组织液无法经淋巴回流血浆,组织液增多所致,D错误。
故选B。
9.C
【分析】静息电位表现为内负外正,形成的主要原因为K+外流;动作电位表现为内正外负,形成的主要原因为Na+内流。
【详解】A、静息电位表现为内负外正,形成的主要原因为K+外流,而根据题干“ 膜上的Ca2+通道开放形成的Ca2+电流将膜内的负电荷消除,才能使突触小泡与突触前膜融合 ”,故Ca2+参与了突触前膜电位变化,即突触前膜的膜电位变化主要Ca2+内流和K+外流导致,A错误;
B、结合题图曲线,该兴奋传递至突触后膜,突触后膜膜内电位电位峰值仍为负值(-20mV),故膜两侧电位仍为内负外正,B错误;
C、根据题干“ 膜上的Ca2+通道开放形成的Ca2+电流将膜内的负电荷消除,才能使突触小泡与突触前膜融合,神经递质释放到突触间隙 ”,即若轴突末梢周围缺乏Ca2+会影响突触前膜正常释放神经递质,使得兴奋不能正常传递给下一个神经元,C正确;
D、结合题干可知Ca2+参与的是突触前膜膜电位的变化而非突触后膜,故Ca2+电流无法传导至突触后膜,D错误。
故选C。
10.D
【分析】分析曲线图:图示是下丘脑体温调节中枢的冷敏神经元和热敏神经元放电频率因体体温变化而相应改变,C、W曲线交于点S,此点对应的温度为正常温度,当体温低于正常值时,冷敏神经元的放电频率大于热敏神经元的放电频率;当体温高于正常值时,冷敏神经元的放电频率小于热敏神经元的放电频率。
【详解】A、当体温低于正常值时,冷敏神经元的放电频率大于热敏神经元的放电频率;当体温高于正常值时,冷敏神经元的放电频率小于热敏神经元的放电频率,由此可知,C、W分别代指冷敏神经元和热敏神经元,A正确;
B、若人体感染甲型流感病毒后体温持续偏高,体温高于正常值使点S将右移,B正确;
C、在发烧恢复阶段,主要通过皮肤排汗增加散热,故主要的散热器官为皮肤,C正确;
D、S点长期向右偏移固定于某点,说明机体产热量约等于散热量,D错误。
故选D。
11.D
【分析】1、特异性免疫包括细胞免疫和体液免疫。
2、体液免疫中的二次免疫:记忆细胞可以在抗原消失后存活几年甚至几十年,当再接触这种抗原时,能迅速增殖分化,分化后快速产生大量抗体。
【详解】A、由题干“TI-Ag直接刺激B细胞增殖分化产生IgM抗体而不需要辅助性T细胞的辅助 ”可知B细胞可以直接结合抗原而无需辅助性T细胞就能分化为分泌IgM抗体的浆细胞,A错误;
B、先天性胸腺缺陷的突变小鼠体内没有T细胞,故没有细胞免疫,根据题干“TD-Ag在辅助性T细胞的辅助下才能刺激B细胞增殖分化产生IgG抗体 ”可知TD-Ag并不能引起先天性胸腺缺陷的突变小鼠的体液免疫,综上,TD-Ag不能引起先天性胸腺缺陷的突变小鼠产生特异性免疫反应(细胞免疫和体液免疫),B错误;
C、结合题干“ TI-Ag只引起体液免疫,且不产生免疫记忆 ”可知肺炎链球菌表面的TI-Ag并不适合研制预防肺炎链球菌感染的疫苗,C错误;
D、题干“TD-Ag在辅助性T细胞的辅助下才能刺激B细胞增殖分化产生IgG抗体,且产生免疫记忆”,即TD-Ag 能引发的二次免疫反应,在二次免疫反应中,一部分抗原能直接刺激记忆B细胞使其迅速增殖分化成产IgG抗体的浆细胞,还有一部分抗原也仍能刺激B细胞使其增殖分化成产IgG抗体的浆细胞,D正确。
故选D。
12.(1)细胞分裂
(2)色素干细胞
(3) 免疫缺陷小鼠 产生白毛
(4)毛囊处交感神经的激活
(5) 色素干细胞消失 色素细胞减少
【分析】神经系统、内分泌系统与免疫系统之间存在着相互调节,通过信息分子构成一个复杂网络。
【详解】(1)色素干细胞通过细胞分裂实现有限的自我更新,
(2)由图2可知,与压力前相比,压力后的色素干细胞消失,因此当毛囊进入新的生长周期时,由于没有黑色素的合成,只会长出白毛
(3)人们认为压力会导致免疫功能紊乱和压力相关激素分泌增加,进而导致头发变白,因此,可设置3组实验,一组正常小鼠,一组免疫缺陷型小鼠,一组压力激素缺陷小鼠,进行压力实验,结果发现白毛的产生与免疫调节和激素调节无关,说明三组实验结果无差别,都产生白毛。
(4)若想证明白毛产生与毛囊处的交感神经激活呈正相关,可对图3中正常小鼠圆圈处进行激活毛囊处的交感神经处理,结果在没有经历压力的情况下圆圈中产生白毛,可证实上述结论。
(5)由于交感神经被过度激活后会释放大量去甲肾上腺素。因此可推测导致白发产生的机制为:超负荷压力使交感神经过度激活,并释放大量去甲肾上腺素,甲肾上腺素可使色素干细胞消失,使色素细胞数量减少,导致色素细胞无法合成黑色素,产生白发
13.(1) 抗原 神经-体液
(2)找出下丘脑中响应细菌感染,参与发热调控的神经中枢
(3)C促进兴奋性信号输入且通过与胞体上的C受体结合,提高V区神经元兴奋性;I除了与C相近的作用外,还能抑制抑制性信号输入,进一步提高V区神经元兴奋性
(4)该方案存在两处缺陷。一是对照组设计不合理,应为不阻断小鼠V区与M区的神经联系但注射脂多糖;二是检测指标不全,还应补充检测两组小鼠M区神经元的兴奋程度
【分析】兴奋在神经元之间需要通过突触结构进行传递,突触包括突触前膜、突触间隙、突触后膜,其具体的传递过程为:兴奋以电流的形式传导到轴突末梢时,突触小泡释放递质(化学信号),递质作用于突触后膜,引起突触后膜产生膜电位(电信号),从而将兴奋传递到下一个神经元。
【详解】(1)抗原通常是大分子物质,此外糖类等也可作为抗原,分析题意可知,向小鼠注射脂多糖模拟细菌感染,该过程中脂多糖作为抗原被小鼠免疫细胞识别,引发免疫应答;此后通过下丘脑参与的神经调节和甲状腺激素等参与的体液调节等共同作用,导致发热。
(2)结合题意可知,Fs蛋白在神经元中表达量低,但神经元激活后,Fs蛋白表达量短暂迅速增加,且实验结果是下丘脑V区细胞Fs蛋白表达量显著高于对照组,据此推测,科研人员给正常小鼠注射脂多糖等体温达到峰值后,检测下丘脑不同区域细胞的Fs蛋白表达量,目的是找出下丘脑中响应细菌感染,参与发热调控的神经中枢。
(3)兴奋在神经元之间传递所需的信息分子是神经递质,分析题意可知,构成血脑屏障的细胞可以释放出细胞因子C和I,而V区细胞膜上有C和I的受体。V区神经元还接受来自邻近区域其他神经元传来的抑制性信号或兴奋性信号,而图1实验结果显示,对对照组处理相比,C处理和I处理后C区神经元兴奋强度相对值均有所增加,且I处理后升高更加显著,结合图2可知,原因可能是:C促进兴奋性信号输入且通过与胞体上的C受体结合,提高V区神经元兴奋性,I除了与C相近的作用外,还能抑制抑制性信号输入,进一步提高V区神经元兴奋性。
(4)分析题意可知,本实验目的是验证“脂多糖激活V区神经元后,通过V区和M区的神经联系激活M区神经元导致发热”,则实验的自变量是V区和M区的神经联系能否被激活,因变量是M区神经元的发热情况,实验设计应遵循对照与单一变量原则,据此分析上述实验可知,该方案存在两处缺陷:一是对照组设计不合理,应为不阻断小鼠V区与M区的神经联系但注射脂多糖;二是检测指标不全,还应补充检测两组小鼠M区神经元的兴奋程度。
14.(1)(负)反馈
(2)细胞外液中K+浓度低,K+外流增多,静息电位(绝对值)增大
(3)醛固酮会促进肾小管和集合管对Na+的重吸收,使细胞外液渗透压升高,导致血浆中水增多
(4) 肾素活性低于正常小鼠的测定值 ACE抑制剂可抑制AngⅠ转化为Angl,提高AngI含量,便于检测
【分析】大量失血导致血压下降,血液中血管紧张素含量将增加,促进血压上升;醛固酮增多可以促进肾小管对Na+的重吸收,导致血浆渗透压升高,引起抗利尿激素含量升高,肾小管、集合管重吸收水增多,最终导致血容量增加。
【详解】(1)分析题图可知,血压升高时,机体通过神经-体液调节,抑制肾上腺皮质分泌醛固酮,使肾上腺皮质分泌的醛固酮减少,从而使血压降低,而血压降低之后,通过神经-体液调节,促进肾上腺皮质分泌醛固酮,使肾上腺皮质分泌的醛固酮增加,从而使血压升高,由此可知,在神经—体液调节网络的作用下,正常机体的血压维持相对稳定,这种稳定依赖于机体的(负)反馈调节机制。
(2)K+在细胞内的浓度高于细胞外的浓度,则细胞外液中K+浓度低,K+外流增多,静息电位(绝对值)增大,PA引发的低血钾会引起神经细胞的兴奋性下降。
(3)醛固酮增多可以促进肾小管对Na+的重吸收,导致血浆渗透压升高,引起抗利尿激素含量升高,肾小管、集合管重吸收水增多,最终导致血容量增加。
(4)若测定组模型小鼠的肾素活性低于正常小鼠的测定值,则PA模型小鼠构建成功。ACE抑制剂可抑制AngⅠ转化为Angl,提高AngI含量,便于检测,故在实验时添加适量的ACE抑制剂能提高检测的灵敏度。
15.(1) 胰岛B细胞 脂肪细胞表面的胰岛素受体较少、对胰岛素的敏感性较低(2 分,答案合理即可给分)
(2) 胰岛素与胰岛素受体特异性结合减弱,导致PDE3B抑制脂肪分解作用减弱,游离脂肪酸增多 合成脂肪;转化为葡萄糖;氧化分解
(3)将脂肪组织用胰蛋白酶处理,用完全培养基培养,制备甲(实验组)、乙(对照组)脂肪细胞悬液。甲组加入PDE3B抑制剂,乙组加入等量生理盐水,再向甲乙两组加入等量外源FGF1。一段时间后检测FFA的含量
【分析】当血糖浓度升高时,血糖会直接刺激胰岛B细胞引起胰岛素的合成并释放,同时也会引起下丘脑的某区域的兴奋发出神经支配胰岛B细胞的活动,使胰岛B细胞合成并释放胰岛素,胰岛素促进组织细胞对葡萄糖的摄取、利用和贮存,从而使血糖下降。
【详解】(1)胰岛B细胞分泌胰岛素。脂肪细胞表面的胰岛素受体较少、对胰岛素的敏感性较低,所以胰岛素抵抗多发生在的脂肪细胞。
(2)胰岛素与胰岛素受体特异性结合减弱,导致PDE3B抑制脂肪分解作用减弱,游离脂肪酸增多,则T2DM 患者血液中游离脂肪酸的浓度较高。在肝细胞内游离脂肪酸可被合成脂肪;转化为葡萄糖;氧化分解。
(3)为了验证FGFI不需要通过PDE3B 来抑制脂肪分解,则实验自变量为PDE3B的有无,则实验设计如下:
将脂肪组织用胰蛋白酶处理,用完全培养基培养,制备甲(实验组)、乙(对照组)脂肪细胞悬液。甲组加入PDE3B抑制剂,乙组加入等量生理盐水,再向甲乙两组加入等量外源FGF1。一段时间后检测FFA的含量。
相关试卷
这是一份高考生物第一轮复习知识点挖空专项练习 专题2信息题(原卷版+答案解析),共27页。试卷主要包含了选择题,非选择题等内容,欢迎下载使用。
这是一份高考生物第一轮复习知识点挖空专项练习 专题1情景题(原卷版+答案解析),共36页。试卷主要包含了酶促反应速率的影响曲线分析,下列有关曲线分析正确的是等内容,欢迎下载使用。
这是一份高考生物第一轮复习知识点挖空专项练习 选择性必修一《稳态与调节》(原卷版+答案解析),共24页。

