59,江西省宜春市丰城市第九中学2023-2024学年九年级上学期期末生物试题
展开本试卷总分值为100分 考试时间75分钟
一、单选题(共12小题,每小题2分,共24分。)
1. 低聚果糖由1分子蔗糖与1~3分子果糖聚合而成,是一种新型甜味剂,不能被人体消化吸收,但能被双歧杆菌利用,使人体内双歧杆菌大量繁殖,从而发挥其调节肠道菌群、促进钙和铁吸收等保健功能。下列分析错误是( )
A. 低聚果糖彻底水解后可得到两种单糖分子
B. 双歧杆菌吸收较多的水后会涨破
C. 摄入一定量的低聚果糖有利于肠道中营养物质的消化和吸收
D. 双歧杆菌是异养生物,需要摄取现成的有机物维持自身生命活动
【答案】B
【解析】
【分析】糖类分为单糖、二糖和多糖。二糖包括麦芽糖、蔗糖、乳糖,麦芽糖是由2分子葡萄糖形成的,蔗糖是由1分子葡萄糖和1分子果糖形成的,乳糖是由1分子葡萄糖和1分子半乳糖形成的;多糖包括淀粉、纤维素和糖原,淀粉是植物细胞的储能物质,糖原是动物细胞的储能物质,纤维素是植物细胞壁的组成成分。
【详解】A.低聚果糖由1分子蔗糖与1~3分子果糖聚合而成,低聚果糖彻底水解后可得到葡萄糖和果糖两种单糖分子,故A正确。
B.双歧杆菌是细菌,细菌细胞膜外侧存在细胞壁,细胞壁的伸缩性小于细胞膜,因此细菌不会由于大量吸水而涨破,故B错误。
C.“低聚果糖能被双歧杆菌利用,使人体内双歧杆菌大量繁殖,从而发挥其调节肠道菌群、促进钙吸收等保健功能”,说明摄入一定量的低聚果糖有利于肠道中营养物质的消化和吸收,故C正确。
D.双歧杆菌是细菌,是异养生物,需要摄取现成的有机物维持自身生命活动,故D正确。
故选B。
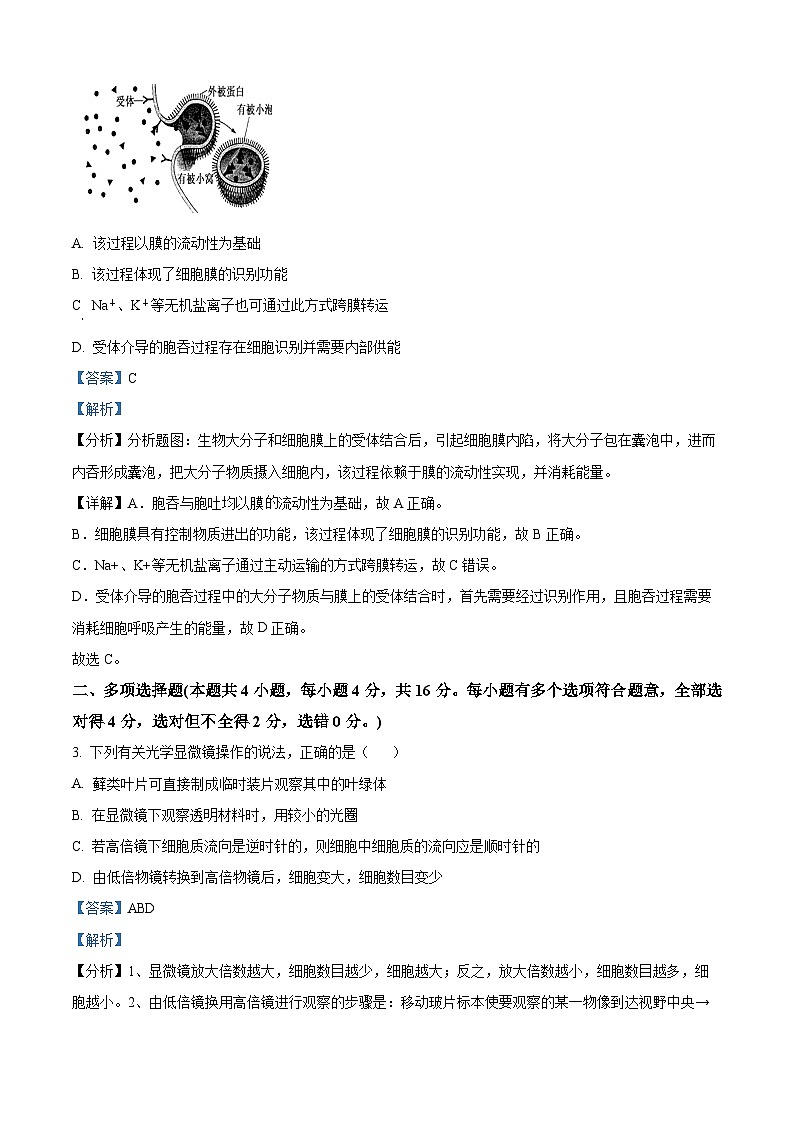
2. 受体介导的胞吞是一种特殊类型的胞吞作用,主要用于摄取特殊的生物大分子,其过程如下图所示,下列有关叙述不正确的是( )
A. 该过程以膜的流动性为基础
B. 该过程体现了细胞膜的识别功能
C Na+、K+等无机盐离子也可通过此方式跨膜转运
D. 受体介导的胞吞过程存在细胞识别并需要内部供能
【答案】C
【解析】
【分析】分析题图:生物大分子和细胞膜上的受体结合后,引起细胞膜内陷,将大分子包在囊泡中,进而内吞形成囊泡,把大分子物质摄入细胞内,该过程依赖于膜的流动性实现,并消耗能量。
【详解】A.胞吞与胞吐均以膜流动性为基础,故A正确。
B.细胞膜具有控制物质进出的功能,该过程体现了细胞膜的识别功能,故B正确。
C.Na+、K+等无机盐离子通过主动运输的方式跨膜转运,故C错误。
D.受体介导的胞吞过程中的大分子物质与膜上的受体结合时,首先需要经过识别作用,且胞吞过程需要消耗细胞呼吸产生的能量,故D正确。
故选C。
二、多项选择题(本题共4小题,每小题4分,共16分。每小题有多个选项符合题意,全部选对得4分,选对但不全得2分,选错0分。)
3. 下列有关光学显微镜操作的说法,正确的是( )
A. 藓类叶片可直接制成临时装片观察其中的叶绿体
B. 在显微镜下观察透明材料时,用较小的光圈
C. 若高倍镜下细胞质流向是逆时针的,则细胞中细胞质的流向应是顺时针的
D. 由低倍物镜转换到高倍物镜后,细胞变大,细胞数目变少
【答案】ABD
【解析】
【分析】1、显微镜放大倍数越大,细胞数目越少,细胞越大;反之,放大倍数越小,细胞数目越多,细胞越小。2、由低倍镜换用高倍镜进行观察的步骤是:移动玻片标本使要观察的某一物像到达视野中央→转动转换器选择高倍镜对准通光孔→调节光圈,换用较大光圈使视野较为明亮→转动细准焦螺旋使物像更加清晰。
【详解】A.藓类叶片含叶绿体且大多仅有一层细胞,故可直接制成临时装片观察其中的叶绿体,故A正确。
B.大的光圈亮度高,小的光圈亮度低,因此在显微镜下观察透明材料时,应该减小光照,即用较小的光圈,故B正确。
C.若高倍镜下细胞质流向是逆时针的,则细胞中细胞质的流向也是逆时针的,故C错误。
D.由低倍物镜转换到高倍物镜后,视野变暗,细胞变大,细胞数目变少,故D正确。
故选ABD
三、非选择题(共5大题,共60分。)
4. 如图分别表示生物体内的生物大分子的部分结构模式图,据图回答下列问题:
(1)生物大分子都以____________为基本骨架;图甲中的三种物质都是由许多单糖连接而成的,其中属于动物细胞中储能物质的是____________。
(2)图乙所示化合物的基本组成单位是____________,相比于DNA,RNA特有的成分是______________,
(3)图丙所示化合物的名称是____________,是由____________种氨基酸经____________过程形成的;若某种蛋白质是由n个氨基酸分子(平均相对分子质量为m)合成的2条链组成的,则该蛋白质的相对分子质量大约为_____________。
(4)人的红细胞和心肌细胞的功能不同,红细胞主要承担运输氧的功能,心肌细胞承担心脏律动的作用,请从组成蛋白质的基本单位的角度分析这两种细胞功能不同的原因是_______________________。
【答案】(1) ①. 碳链 ②. 糖原
(2) ① 核苷酸 ②. 核糖和尿嘧啶
(3) ①. 四肽 ②. 3 ③. 脱水缩合 ④. nm-18(n-2)
(4)氨基酸种类、数目、排列顺序不同
【解析】
【分析】1、由题图知,淀粉、纤维素、糖原都是由单体葡萄糖聚合形成的多聚体,其中属于动物细胞中的物质是糖原;植物细胞壁的主要组成成分是纤维素。2、图乙是核酸的部分结构,核酸是由核苷酸通过磷酸二酯键连接形成的多聚体。3、丙图中化合物是由4个氨基酸分子脱水缩合形成的四肽,其中①是氨基,②④⑥⑧都是R基团,③⑤是肽键。
【小问1详解】
生物大分子都以碳链为基本骨架;糖原是动物细胞特有的多糖。
【小问2详解】
图乙是核酸,核酸的基本单位是核苷酸;相比于DNA,RNA特有的成分是核糖和尿嘧啶(U)。
【小问3详解】
丙图是由4个氨基酸经脱水缩合形成的,所示多肽为四肽;图示4个氨基酸的R基中有两个都是-CH3,其余各不相同,故共有3种氨基酸;若某种蛋白质是由n个氨基酸分子(平均相对分子质量为m)合成的2条链组成的,则该蛋白质的相对分子质量=氨基酸的质量-脱去的水分子数,大约为nm-18(n-2)。
【小问4详解】
蛋白质的结构决定其功能,氨基酸是蛋白质的基本单位,人的红细胞和心肌细胞的功能不同,从组成蛋白质的基本单位的角度分析这两种细胞功能不同的原因是氨基酸种类、数目、排列顺序不同。
江西省宜春市高安市2023-2024学年九年级上学期期末生物试题(含答案): 这是一份江西省宜春市高安市2023-2024学年九年级上学期期末生物试题(含答案),共19页。试卷主要包含了选择题,填空题,实验探究题等内容,欢迎下载使用。
江西省宜春市高安市2023-2024学年九年级上学期期末生物试题(原卷版+解析版): 这是一份江西省宜春市高安市2023-2024学年九年级上学期期末生物试题(原卷版+解析版),文件包含精品解析江西省宜春市高安市2023-2024学年九年级上学期期末生物试题原卷版docx、精品解析江西省宜春市高安市2023-2024学年九年级上学期期末生物试题解析版docx等2份试卷配套教学资源,其中试卷共27页, 欢迎下载使用。
江西省宜春市丰城市第九中学日新班2022-2023学年九年级下学期期末质量检测生物试卷: 这是一份江西省宜春市丰城市第九中学日新班2022-2023学年九年级下学期期末质量检测生物试卷,共5页。

