117,2024届云南省三校高考备考实用性联考卷(六)文科综合试题-高中地理
展开
这是一份117,2024届云南省三校高考备考实用性联考卷(六)文科综合试题-高中地理,共10页。试卷主要包含了 根据材料,下列说法正确的是, 昆明发展异地养老产业,可以, 该冰川可能位于, 多条滩坝的形成,说明湖岸线等内容,欢迎下载使用。
注意事项:
1.答题前,考生务必用黑色碳素笔将自己的姓名、准考证号、考场号、座位号在答题卡上填写清楚。
2.每小题选出答案后,用2B铅笔把答题卡上对应题目的答案标号涂黑,如需改动,用橡皮擦干净后,再选涂其他答案标号。在试题卷上作答无效。
3.考试结束后,请将本试卷和答题卡一并交回。满分300分,考试用时150分钟。
一、选择题(本大题共35小题,每小题4分,共140分。在每小题给出的四个选项中,只有一项是符合题目要求的)
客滚船是一种具备交通和运输双重功能的船舶,以装满集装箱或货物的车辆为运输单元,同时兼顾客运实现“客货同运”。其船体甲板层数较多,货舱内不设横舱壁,舱内支柱也较少。2023年12月由中国公司为意大利建造的客滚船“莫比·雷格斯号”轮正式交付。该船是目前建成的全球最大吨位的客滚船,共13层甲板。该船主要采用模块化生产后组装,已先后攻克了重量重心控制、振动噪声控制等核心技术。据此完成下面小题。
1. 根据材料信息,关于客滚船的描述正确的是( )
A. 装卸过程中效率较低B. 装卸过程中易出现货损、差错
C. 货舱内不设横舱壁主要是为了减轻船体重量D. 客滚船成为迅速发展的新船型
2. 该船采用模块化生产的表述正确的是( )
A. 增加供应商的投资风险B. 增加零部件供应商生产成本
C. 促进生产网络跨区重构D. 促进零部件供应商空间集聚
3. 客滚船的研发生产能够( )
A. 有效调整产业布局B. 带动高端制造业发展
C. 扩大总体经济规模D. 拓展进出口贸易渠道
【答案】1. D 2. C 3. B
【解析】
【1题详解】
根据材料可知,客滚船装载时汽车及由牵引车辆拖带的挂车通过跳板开进舱内,到达目的港后,车辆可直接开往收货单位。船与岸都不需起重设备,客滚船的装卸效率很高,而且实现了从发货单位到收货单位的“门一门”直接运输,减少了运输过程中的货损和差错。因此客滚船成为迅速发展的新船型,故A、B错您看到的资料都源自我们平台,20多万份最新小初高试卷,家威鑫 MXSJ663 免费下载 误,D正确;由于货舱内不设横舱壁,舱内支柱也较少是为了使车辆在舱内通行无阻,而不是减轻船体重量,C错误。故选D。
【2题详解】
模块化生产方式为模块化供应商和零部件供应商提供知识和技术支持,其生产质量更有保障,投资风险更小,有了整船厂知识和技术支持,零部件供应商生产成本会降低,A、B错误;模块化生产时零部件厂家的区位布局更灵活,不约束于本地,故不会促进零部件供应商的空间集聚,而是促进了生产网络跨区重构,D错误,C正确。故选C。
【3题详解】
根据材料可知,客滚船的技术含量较高,属于技术密集型的复杂产品制造企业,需要有较强的技术支撑,其研发生产能够带动和促进高端制造业发展,B正确;其研发和生产对于产业布局影响较小,A错误;客滚船的研发生产多集中在工业设计和制造等行业,对于总体经济规模和进出口贸易渠道影响较小,C、D错误。故选B。
【点睛】客滚船,又称开上开下船。是一种用牵引车牵引载有箱货或其他件货的半挂车或轮式托盘直接进出货舱装卸的运输船舶。客滚船所载的货物通过自身的动力进出货仓并可同时载运旅客。多用于内河轮渡,中近程海运。
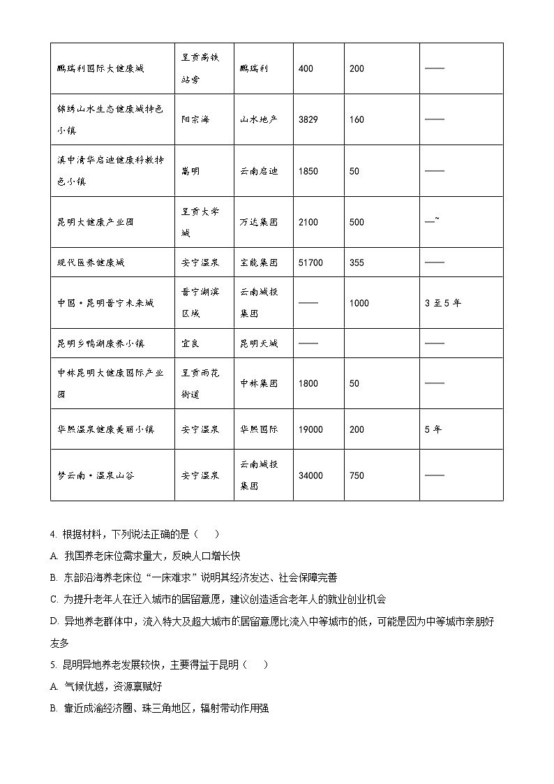
2020年末,我国各类养老床位数量达到821万张,但东部沿海城市需求量大,甚至出现“一床难求”现象。昆明成为部分省外老人理想的异地养老地,近几年昆明相关产业发展较快。下表为养老产业带动下部分房地产相关资料统计。据此完成下面小题。
4. 根据材料,下列说法正确的是( )
A. 我国养老床位需求量大,反映人口增长快
B. 东部沿海养老床位“一床难求”说明其经济发达、社会保障完善
C. 为提升老年人在迁入城市的居留意愿,建议创造适合老年人的就业创业机会
D. 异地养老群体中,流入特大及超大城市居留意愿比流入中等城市的低,可能是因为中等城市亲朋好友多
5. 昆明异地养老发展较快,主要得益于昆明( )
A. 气候优越,资源禀赋好
B. 靠近成渝经济圈、珠三角地区,辐射带动作用强
C. 人才丰富,从业人员素养高
D. 老龄化程度高,市场需求大
6. 昆明发展异地养老产业,可以( )
A. 降低居民居住成本B. 缓解城市老龄化现象
C. 抑制房地产过热D. 缩小区域间发展差距
【答案】4. B 5. A 6. D
【解析】
【4题详解】
我国养老床位需求量大,说明人口老龄化严重,我国人口增长较缓慢,且若人口增长快,则少年儿童比重大,A错误;东部养老床位“一床难求”所以才需要寻找其他地区异地养老,而医疗条件好、经济发达、社会保障完善是东部沿海城市具有优势,B正确;选择异地养老的老年群体通常自身收入水平较高,以养老为目的,就业不是老年人迁移的主要目的,C错误;前往特大、超大和中等城市都是异地养老,亲朋好友都比较少,D错误。故选B。
【5题详解】
异地养老产业快速发展,说明当地气候、生态环境优越,资源禀赋好,对消费人群的吸引力大,A正确;昆明与珠三角地区距离较远,没有较强的辐射带动作用,B错误;养老产业不是技术指向型产业,与高素质人才关系不大,C错误;异地养老,说明主要市场不是昆明本地人口,故昆明本地不一定老龄化程度高,市场需求大,D错误。故选A。
【6题详解】
昆明发展异地养老产业,吸引部分城市居民前来养老、休闲,在一定程度上增加住房紧张,可能增加当地居民的居住成本,A错误;昆明发展异地养老产业,前往该地区养老的老龄人口增加,并且由于前往昆明养老的老龄人口多为外地户籍,对昆明本地的人口老龄化程度影响不大,并不能缓解昆明的城市老龄化现象,B错误;当地发展养老产业,会使部分老龄人口携带资金迁入,会刺激房地产的发展,C错误;昆明发展异地养老,可以促进相关产业发展,对本区的经济发展有促进作用,利于缩小与其他经济发达区域间的发展差距,D正确。故选D。
【点睛】服务业的主要区位因素:1、受自然因素影响较小。 2、人文因素 :①市场:要考虑人口规模、人口平均消费水平、居民消费偏好等。 ②交通运输:选择交通便利、客流量大的地方。 ③劳动力:不同类型的服务业对劳动力数量、工资水平以及劳动力素质要求不一样。 ④集聚:一方面便于共享基础设施,降低交易成本,获取信息和技术,扩大知名度和影响力;另一方面可以吸引消费者,提高经济效益。 ⑤其他因素:历史文化、政策法规等。
感热通量也叫做显热通量,是指由于温度变化而引起的大气与下垫面之间发生的湍流形式的热交换。冰川感热通量(单位:W/m²)以冰川表面获得能量为正值、失去能量为负值。下图为我国某冰川冬、夏季感热通量的逐时变化曲线图。据此完成下面小题。
7. 关于甲乙季节,下列说法正确的是( )
A. 甲为冬季,冰川向大气传送热量更多
B. 甲为夏季,大气向冰川传送热量更多
C. 乙为冬季,冰川向大气传送热量更多
D. 乙为夏季,大气向冰川传送热量更多
8. 该冰川可能位于( )
A. 太行山脉B. 祁连山脉C. 天山山脉D. 横断山脉
【答案】7. B 8. B
【解析】
【7题详解】
依据图文材料可知,由于夏季大气温度高于冬季,所以夏季感热通量较冬季更大,故可以判断甲表示夏季,乙表示冬季,A、D两项错误;夏季感热通量都为正值,说明冰川表面从大气获得能量,且数值比冬季大,说明大气温度高,大气向冰川传送热量更多,B正确;冬季感热通量大部分时间段为正值,如0时到12时之间,说明在此时间段,冰川表面从大气获得能量,说明大气在此时间段温度高,大气向冰川传送热量更多,C错。故选B。
【8题详解】
依据图中信息,冬季(乙虚线)感热通量基本都为正值,但在15:00左右感热通量出现负值,表明此时冰川向大气传送热量,是由于随着太阳辐射增强,此时冰川表面温度要高于大气温度,故可以判定北京时间15时当地温度最高,该时间应为当地时间下午两点,即14时。由此,依据计算可得当地应位于120°E以西相差15°左右的位置,即105°E左右经线处。在下列四选项中太行山脉位于110°15′E~116°27′E之间,祁连山:97°25′E~103°46′E之间,天山:东经70°E~95°E,横断山脉:97°E~103°E,对比发现只有祁连山脉更为符合。因此,B正确,ACD错误。故选B。
【点睛】湍流是一种流体运动状态,表现为随机的、不规则的波动和旋涡,在自然界中广泛存在,如河流、大气、海洋等。湍流的产生和演变与流体的物理性质、边界条件以及外部扰动等因素有关。
滩坝又称砂粒堤,是湖滩和坝的总称,是滨浅湖区常见沉积体,其形成分别受沿岸流和波浪控制。青海湖是我国最大的内陆湖,因气候变化形成多条滩坝。下图为“近1万8千年以来青海湖湖平面升降曲线图”。据此完成下面小题。
9. 多条滩坝的形成,说明湖岸线( )
A. 相对稳定B. 向陆移动C. 向湖移动D. 不断迁移
10. 图示时期,距现今湖心最近的滩坝形成于( )
A. 距今18~11.7千年B. 距今11.7~8千年
C. 距今8~5千年D. 距今5千年~至今
11. 下列说法与滩坝相符的是( )
A. 整体走向平行于湖岸B. 组成物质粒径相同
C. 所含砂粒磨圆度较差D. 向湖一侧滩坝坡度陡
【答案】9. C 10. B 11. A
【解析】
【9题详解】
依据题意可知,在一条滩坝的形成中分别受沿岸流和波浪控制,只有在相对稳定的沿岸流和波浪的影响下,砂才能稳定的沉积从而形成滩坝,而沿岸流和波浪相对稳定时期湖岸线也相对稳定,而此时形成多条,说明湖岸线并不稳定,A错误;从图中观测可知,现今湖平面要低于历史时期,说明青海湖面积在缩小,沿岸流水携带泥沙在湖中堆积成多条滩坝,说明滩坝向湖移动而非向陆移动,B错误,C正确;湖岸线不断迁移说明沿岸流和波浪不稳定,沉积环境不稳定,不利于滩坝的形成,D错误。故选C。
【10题详解】
如图中的信息可知,距今11.7~8千年之间青海湖的湖平面海拔最低,说明青海湖的湖水面积最小,青海湖的波浪作用可达的范围更小,沿岸流与波浪的共同影响地区相应的也会更加接近湖心地区,形成的滩坝也就距离现今湖心最近,B正确;其他选项的时间内湖平面海拔较高,所以形成的滩坝距湖心都较远一些,ABD错误。故选B。
【11题详解】
滩坝是受沿岸流和波浪控制的,其整体走向多与湖岸线平行发育,接近平行于湖岸,A正确;不同地区的沿岸流和波浪的强度会有所差别,携带和沉积的物质粒径也会出现差别,不可能出现组成物质粒径相同,B错误;古滩坝的沉积物质都是经过搬运作用再沉积的,流水搬运途中沉积物质会被不断磨圆,不会出现棱角分明的现象,C错误;由于滩坝受湖水的波浪作用,波浪向岸边冲去速度不断减缓,沉积作用越来越强,所以出现湖滩砂体向湖坡度缓,D错误。故选A。
【点睛】滩坝是指在河流、湖泊或海洋中,由泥沙、砾石、卵石等颗粒物质堆积而成的天然堤坝。形成过程中主要受波浪和沿岸流控制,滩砂多与湖岸线平行发育,分布于滨湖区,呈席状或较宽的带状,横跨水域,将水体分为不同的区域,滩坝的形成主要受水流、地质、地形等因素影响。
二、非选择题(共160分。把答案填写在答题卡上相应的位置,在试题卷上作答无效)
12. 阅读图文信息,完成下列要求。
广西马山县位于广西中部,是典型的大石山区,石山丛错、道路崎岖,经济基础较为薄弱,被国务院确定为全国新阶段扶贫开发工作重点县。
马山县通过推广攀岩特色体育小镇产业融合发展模式,开展攀岩、夏令营、骑行、山地马拉松、壮族民歌、研学旅行等活动,立足马山生态、文化和山地资源优势,不断深化“体育+”“文旅+”模式。全县每年乡村旅游接待人数占全县旅游接待总人数的60%以上,特色小镇在助力脱贫增收方面发挥的作用日益突显。下图为马山县部分交通网络图(左)和攀岩景观图(右)。
(1)简述马山县发展“体育+”“文旅+”产业的优势条件。
(2)分析马山县开发过程中可能遇到的自然灾害。
(3)马山县通过“体育+”“文旅+”发展带来巨大红利,本地居民从中直接获益的途径可能有哪些?
(4)简述马山县的发展对其他地区乡村振兴的启示。
【答案】12. 气候亚热带季风气候,冬季温暖,可全年进行户外系列活动开展;石山面积大,石山丛错,为攀岩等活动提供充足开发资源和空间;交通便捷;拥有壮族少数民族文化风情,可开发多种文化体育旅游主题产品;政策大力支持;吸引力强,人们参与度高,市场广阔;马山县地价、劳动力价格较低,开发成本较低。
13. 属于亚热带季风气候,夏季降水集中多暴雨,引发洪涝灾害;夏季气温高带来高温天气;冬季降水少,地表水下渗多,引起旱灾;山区易产生滑坡、泥石流等。
14. 逐步完善的基础设施给生产、生活带来的便捷;通过就业的方式参与服务、旅游开发等项目获益;通过开办民宿、农家乐,售卖农特产品、手工艺品等获益;通过土地流转等方式直接获益。
15. 充分挖掘优势资源,因地制宜地发展经济;将产业与特色文化深度融合,开发多样化产品;政府提供政策扶持和技术支持;完善基础设施,吸引投资;扩大规模,形成集聚效应。
【解析】
【分析】本大题以马山县的开发为材料设置试题,涉及服务业的区位因素、自然灾害、区域发展和因地制宜等相关内容,考查学生获取和解读地理信息,描述和阐释地理事物,论证探讨地理知识的能力,旨在培养学生区域认知、人地协调观、综合思维等核心素养。
【小问1详解】
根据材料可知,马山县地处广西中部,气候为亚热带季风气候,冬季温暖,可全年进行体育和文旅等户外系列活动开展;根据材料可知,当地山地面积广大,石山面积大,石山丛错,为攀岩等活动提供充足开发资源和空间;根据图片可知,该地区有高铁和多个高速公路出口,其交通便捷,适合发展体育和文旅产业;该地区位于广西壮族自治区,故该地区拥有壮族少数民族文化风情,可依托民族文化开发多种文化体育旅游主题产品;根据材料可知,该地区是国务院确定的扶贫开发工作重点县,具有政策大力支持;该地区提供了多种户外文旅休闲活动,其吸引力强,人们参与度高,市场广阔;马山县由于是扶贫开发工作重点县,其地价、劳动力价格较低,开发成本较低。
【小问2详解】
由于当地为亚热带季风气候,夏季降水集中多暴雨,容易引发洪涝灾害;当地纬度较低,夏季气温高会带来高温天气;当地冬季受冬季风控制,冬季降水少,并且多喀斯特地貌,地表水下渗多,容易造成旱灾;当地山地面积广大,地势较为崎岖,并且夏季降水集中,山区易产生滑坡、泥石流等地质灾害。
【小问3详解】
当地发展“体育+”“文旅+”等第三产业需要对交通、住宿和餐饮休闲等基础设施进行完善,故逐步完善的基础设施给能够给当地居民带来生产、生活带来的便捷;发展“体育+”“文旅+”等第三产业需要较多的劳动力,故当地居民通过就业的方式参与服务、旅游开发等项目获益;当地发展第三产业吸引了较多外地游客来此参观游览,当地居民可以通过开办民宿、农家乐,售卖农特产品、手工艺品等获益;由于当地发展第三产业需要完善基础设施,会占用一部分本地居民的农田或宅基地,故当地居民可以通过土地流转等方式直接获益。
【小问4详解】
由于该地区山地广布,是当地发展的不利因素,但是当地利用多山的地形发展攀岩、夏令营等体育活动,充分挖掘了当地优势资源,体现了当地因地制宜地发展经济;由于当地是壮族聚居地,故当地将产业与当地壮族特色文化深度融合,开发多样化产品;当地政府对“体育+”“文旅+”发展提供了必要的政策扶持和技术支持;依托本地自然资源发展文旅等服务业需要完善基础设施,吸引投资,增强接待能力;发展特色产业应该扩大规模,形成集聚效应,以增强竞争力。
13. 阅读图文材料,完成下列要求。
泥炭是沼泽发育过程中的产物,又名“草炭”、“泥煤”,由沼泽植物的残体,在多水的嫌气条件下,不能完全分解堆积而成。其中含有大量水分和未被彻底分解的植物残体、腐殖质以及一部分矿物质。
处在群山环抱中的若尔盖湿地(如下图)是青藏高原在隆起过程中形成的一个相对断陷下沉的低凹地,是我国最大的泥炭沼泽湿地和黄河重要水源涵养区。若尔盖湿地以其独特的地理环境孕育出了丰富多样的高原物种,其中野生脊椎动物有196种,常见的维管束植物有362种。自20世纪70年代以来,由于当地居民开沟排水、过度放牧和开采泥炭等活动导致湿地大面积减少。
(1)分析若尔盖泥炭沼泽湿地的形成条件。
(2)推测泥炭沼泽湿地的经济用途。
(3)说明若尔盖湿地面积减少对生态环境产生不利影响。
(4)结合材料,提出保护若尔盖湿地应采取的措施。
【答案】13. 断陷下沉形成的低凹地,地势低洼,排水不畅,导致地表水易汇集;该段黄河初冬开春季节多凌汛,河水泛滥;海拔较高,气温低,蒸发弱;地下多冻土,地表水不易下渗;草类植物茂盛,植物生长季节昼夜温差大,积累的有机物多;气温低,微生物分解不完全。
14. 泥炭可做燃料;为农业提供有机肥;提供丰富的动植物产品;可发展生态旅游等。
15. 调蓄水源的功能减弱,黄河径流量减少,径流量季节变化增大;泥炭裸露,碳汇功能下降,成为碳源,释放二氧化碳;破坏动物栖息地,生物多样性减少;调节气候的功能减弱,影响当地局部小气候。
16. 措施:修建生态水坝并阻塞排水沟,使沼泽重新滞水,恢复沼泽水环境;严禁过度开垦放牧,退耕退牧还湿;种植适宜的植物,恢复沼泽地表植被;积极开发清洁能源,减少对泥炭燃料的依赖;划定自然保护区,对沼泽进行监测保育等。
【解析】
【分析】本大题以若尔盖泥潭沼泽为材料设置试题,涉及自然地理环境的整体性、湿地的功能和保护等相关内容,考查学生获取和解读地理信息,描述和阐释地理事物,论证探讨地理知识的能力,旨在培养学生综合思维等核心素养。
【小问1详解】
根据材料可知,若尔盖地区是青藏高原在隆起过程中形成的一个相对断陷下沉的低凹地,与周边地区相比,该地区地势低洼,地表水易汇集;并且周边为山地,海拔较高,使该地区排水不畅;据图可知,黄河干流流经若尔盖湿地,该段黄河干流有低纬流向高纬的河段,在初冬和开春季节多凌汛,堵塞河道,造成河水泛滥溢出;由于该地区位于青藏高原,海拔较高,气温低,蒸发弱;由于当地常年气温较低,地下多冻土,地表水不易下渗;冷湿的气候条件下,适合草类植物生长,并且由于植物生长季节昼夜温差大,植被积累的有机物多;由于当地寒冷的气候,使得该地区气温较低,微生物分解不完全,植物残体和腐殖质容易在沼泽中形成泥炭。
【小问2详解】
结合所学知识可知,泥炭可以制作成为燃料;由于泥炭是植物残体和腐殖质转化而成的,可以作为有机肥供农业生产使用;泥炭沼泽是多种动植物的栖息地,故其可以提供丰富的动植物产品,而且可以依托当地的生物资源和湿地景观,发展生态旅游业。
【小问3详解】
根据所学知识可知,湿地具有调蓄、涵养水源的作用,若湿地面积减小,调蓄水源的功能减弱,使黄河径流量减少,径流量季节变化增大;湿地面积的减小,造成其中储存的泥炭裸露,并且植被覆盖率较低,碳汇功能下降;泥炭在干燥后较为易燃,若该处发生野火,则会使该处储存的泥炭成为碳源,释放二氧化碳;该湿地是多种动植物的栖息地,若其面积减少,会导致生物多样性减少;湿地面积减小,会使其调节气候的功能减弱,导致当地气候变干,从而影响当地局部小气候。
【小问4详解】
保护该湿地,首先应保障该湿地的水量充足,故可以修建生态水坝并阻塞排水沟,使沼泽重新滞水,恢复沼泽水环境;此处在发展经济时,应严禁过度开垦放牧,同时对已经开垦和放牧的湿地,应该退耕退牧还湿;当地可以在湿地种植原生植物,恢复沼泽地表植被;积极开发清洁能源,减少对泥炭燃料的依赖,减少沼泽内泥炭的开采;当地可以在湿地范围内划定自然保护区,对沼泽进行监测保育等。项目名称
地址
投资企业
规模(亩)
投资金额(亿元)
计划建设周期(年)
智者的山丘
双龙乡
昆明交投
750
20
——
绿地滇池国际健康示范城
大渔片区
绿地
4000
306
5
西翥桃园国际健康养生城
西翥桃园片区
恒大
2016
300
——
康美健康城
呈贡
康美药业
1000
50
3
太平健康综合小镇
太平新城南部
保利地产
15000
800
——
鹏瑞利国际大健康城
呈贡高铁站旁
鹏瑞利
400
200
——
锦绣山水生态健康城特色小镇
阳宗海
山水地产
3829
160
——
滇中清华启迪健康科教特色小镇
嵩明
云南启迪
1850
50
——
昆明大健康产业园
呈贡大学城
万达集团
2100
500
—~
现代医养健康城
安宁温泉
宝能集团
51700
355
——
中国·昆明晋宁未来城
晋宁湖滨区域
云南城投集团
——
1000
3至5年
昆明乡鸭湖康养小镇
宜良
昆明天城
——
——
中林昆明大健康国际产业园
呈贡雨花街道
中林集团
1800
50
——
华熙温泉健康美丽小镇
安宁温泉
华熙国际
19000
200
5年
梦云南·温泉山谷
安宁温泉
云南城投集团
34000
750
——
相关试卷
这是一份云南省三校2024届高三上学期高考备考实用性联考卷(一)地理答案和解析,共4页。
这是一份云南省三校2024届高三上学期高考备考实用性联考卷(一)地理,共4页。
这是一份云南省三校2024届高三上学期高考备考实用性联考(一)地理试卷(含答案),共15页。试卷主要包含了单选题,材料分析题等内容,欢迎下载使用。

