题型02 成因分析类题型(答题模版)-2024年高考地理答题技巧与模板构建(题型突破)
展开一、答题技巧
二、模板构建
【模板一】气候方面成因分析
【模板二】地貌方面成因分析
【模板三】水文方面成因分析
【模板四】生态环境问题成因类分析
【模板五】人文方面成因分析
1.(气象灾害的成因)(2023·海南·统考高考真题)阅读图文材料,完成下列要求。
材料1:荷兰(图1)地处大西洋沿岸,地势较低,常遭受风暴潮袭击。1953年1月31日夜间至2月1日凌晨,荷兰遭遇由强风引发的风暴潮,适逢涨潮,水位异常抬升,有些地方浪高接近7米。夜间持续的暴雨导致河水泛滥,在洪水和海浪的夹击下,无数房屋被毁,数千人丧生,数万人流离失所。
材料2:菲律宾(图2)每年都要遭遇大约20次台风,莱特岛是菲律宾遭受台风和地质灾害的重灾区之一。长期以来,莱特岛居民在附近的山上乱砍滥伐。2006年2月,当地连续两周暴雨,发生了大规模的泥石流,导致数百人丧生,千余人失踪。
(1)据材料1分析该次风暴潮危害严重的原因。
(2)从地理位置角度分别说明荷兰常受风暴潮影响、菲律宾常受台风影响的原因。
【答案】(1)强风且适逢涨潮,风暴潮强度大;出现在夜间,大部分居民已入睡;荷兰经济发达,人口稠密,风暴潮带来的经济损失大。
(2)荷兰位于欧洲西部,处于盛行西风控制区,属于向岸风,风力强劲,故常受风暴潮影响;菲律宾位于副热带海区太平洋西岸,夏季海水温度高,极易形成台风,故菲律宾常受台风影响。
【详解】(1)根据材料可知,1953年1月31日夜间至2月1日凌晨,荷兰遭遇由强风引发的风暴潮,适逢涨潮,水位异常抬升,有些地方浪高接近7米,风暴潮强度大;夜间持续的暴雨导致河水泛滥,人们已入睡,没有察觉,疏于防范;荷兰位于欧洲西部,属于发达国家,经济发达,人口稠密,风暴潮带来的人员伤亡和经济损失大。
(2)风暴潮是强烈的大气扰动,如热带气旋(台风、飓风)、温带气旋等引起的海面异常升降现象。荷兰位于欧洲西部,处于盛行西风控制区,属于向岸风,风力强劲,故常受风暴潮影响;台风属于热带气旋的一种。是发生在热带或副热带洋面上的低压涡旋,是一种强大而深厚的“热带天气系统”。菲律宾位于副热带海区太平洋西岸,夏季海水温度高,极易形成台风,故菲律宾常受台风影响。
2.(人口迁移、城市水平高低的原因)(2024·浙江·统考高考真题)阅读材料,完成下列问题。
材料一:2021年,印度人口13.9亿,年龄结构较为年轻。该国城镇化水平34.5%,低于亚洲主要发展中国家,近年来国内人口出现跨区域迁移。该国粮食生产基本自给,是世界主要粮食出口国,但粮食出口常受政策限制。
材料二:2020年,印度提出“自立印度”经济方案,推动本土制造、本土市场和本土供应链发展。但有学者认为,该国宜发挥劳动力优势,面向国际市场生产工业品,发展出口导向型工业。图左为印度略图,图右为2021年印度农业、工业、服务业比重及重要产业部门。
(1)从气候角度,简述该国常限制粮食出口的原因。
(2)指出该国人口迁移方向,并简析其主要原因。
(3)从产业结构角度,简析该国城镇化水平较低的原因。
【答案】(1)西南季风不稳定/季风不稳定,降水变化大/降水年际变率大/降水年际变化大,旱涝灾害频繁/水旱灾害频繁/洪涝、旱灾频繁/。
(2)向南/西南。推力:北方农业人口多。拉力:南部港口经济发展/海港发达,经济发达/经济发展水平高,就业岗位多/工资水平高,投资环境好。
(3)农业/第一产业:比重(占比)偏高/大 。工业/第二产业:比重(占比) 较低/小。工业以资金/资源密集型为主;信息/技术/高新技术产业属技术密集型,吸纳劳动力较少/劳动力数量需求。
【详解】(1)该国为印度,位于南亚地区,主要气候类型为热带季风气候,季风不稳定,降水的季节变化和年际变化大,使旱涝灾害频繁。受其影响,粮食产量不稳定,为了保障国家的粮食安全,该国粮食出口常受政策限制。
(2)根据图中箭头指向可知,人口迁移的方向为往南部和西南部迁移。人口迁移是迁出地的推力和迁入地的拉力共同起作用的结果。从迁出地的推力来看,北部为粮食主产区,农业人口多,农村剩余劳动力多;从迁入地的拉力来看,南部港口地区交通便利,经济发达,由于经济发展水平较高,有更好的投资环境,更多的就业机会和更高的收入水平,吸引人口迁入。
(3)城镇化比重较低,说明人口主要分布在农村,迁入城镇的人口较少,可从产业结构或人口迁移的拉力推力等角度进行分析。读2021年印度农业、工业、服务业比重及重要产业部门图可知,该国农业占比为17.7%,占比偏高;工业占比仅为29.1%,占比偏低;而工业设计的产业部门中,乙汽车、钢铁、化工和医药等资金和资源密集型产业为主,而信息技术产业属于高技术产业,因此该国的劳动力密集型企业较少,对劳动的需求量有限,工业和服务业等吸纳的劳动力较少,导致该国城镇化水平较低。
3.(土壤盐分高低的原因分析)(2024·浙江·统考高考真题)阅读材料,完成下列问题。
材料一图1为长江两水文站位置及水文数据图,悬沙是指河水中悬移的泥沙,甲地为雨养农业(无人工灌溉,仅靠自然降水作为水分来源的农业生产)区。图2为图1中甲地某年土壤盐分变化图,土壤电导率值越大盐分越高。
材料二长江三峡水库的建成蓄水,对其下游河段输水输沙能力造成一定影响。水库下泄水流携带的泥沙越少,对河床冲刷越强。河口土壤的水盐变化深受气象、水文等因素制约,土壤盐分过高,会对低耐盐作物造成危害。
(1)三峡水库建成前后,宜昌与汉口两水文站测得悬沙平均粒径发生了变化,宜昌站变 ,汉口站变 ,分析成因 。
(2)分析甲地该年6月土壤盐分偏高的原因。
【答案】(1) 细 粗
宜昌站位于三峡大坝坝前,颗粒大的在水库内沉积(或被大坝拦截),使得坝前的宜昌站悬浮的泥沙粒径变细;汉口站平均流速增大,携带能力增强,悬沙平均粒径增粗。
(2)甲地该年梅雨季(节)降水较少,蒸发较强;水库(建成)蓄水,使得水库汛期下游径流量减少,甲地径流量(减)少,海水倒灌形成咸潮。
【详解】(1)根据图示信息可知,三峡水库建成前宜昌站悬沙平均粒径为0.008,建成后为0.004,宜昌站悬沙平均粒径变小(细);三峡水库建成前汉口站悬沙平均粒径为0.010,建成后为0.013,汉口站悬沙平均粒径变大(粗)。
原因:根据图示信息可知,宜昌站距离三峡大坝较近,三峡大坝建成之后,颗粒大的悬沙被大坝拦蓄下来,宜昌站悬沙平均粒径减小;汉口站距离三峡大坝较远,三峡大坝建成之后,河流流速变快,侵蚀搬运能力变强,颗粒较大的泥沙被搬运到汉口站,汉口站悬沙平均粒径变大。
(2)根据图示信息可知,甲地位于长江入海口处,6月份梅雨季节结束,该地受副热带高压控制,降水较少,蒸发旺盛,盐碱化加剧;三峡水库建成蓄水之后,下游径流量减小,河流入海口处海水入侵,带来大量盐分,盐碱化加剧。
4.(发展服务业的原因)(2024·浙江·统考高考真题)阅读材料,完成下列问题。
材料一:福建省东北部主要为丘陵地形,植被覆盖率高。沿海地带构造下沉,形成了众多的海湾和岛屿,海岸线曲折。该海岸带是福建省淤泥质滩涂的主要分布区域。下图为福建省东北部沿海略图。下表为图中甲、乙两海湾不同水深海域和滩涂面积。
材料二:锂电池、电动载人汽车等被称为中国外贸的“新三样”。宁德市形成了临海分布,内部具有产业链关系的锂电新能源、新能源汽车、不锈钢新材料和铜材料四大主导产业。
(1)甲海湾泥沙主要来自 季的沿岸流,分析其淤泥质滩涂面积广阔的主要原因 。
(2)为促进主导产业发展,宁德市大力发展物流服务业,说明原因。
【答案】(1) 冬 海湾面积大;水浅;泥沙来源丰富;海浪等海洋动力作用较弱
(2)原材料来自区外/原料运输量大/本地矿产资料缺乏;产品远销海外市场/国内外市场广阔/产品出口量大/外贸量大/外贸运输需求量大;产品种类多/产联系紧密/生产协作强/产业链完善/完备/长;工业区/产业布局分散。
【详解】(1)读图可知,该沿岸流自北向南流,甲海湾夏季受东南季风影响,沿岸流势力弱,而冬季受偏北风影响,沿岸流势力较强,可以携带较多的泥沙至海湾堆积,因此甲海湾泥沙主要来自冬季的沿岸流;读图可知,甲海湾面积较大,且水深较浅,靠近河流入海口,沿岸还有沿岸流,均可挟带泥沙,泥沙的来源丰富;海湾海岸线较为曲折,风力较小,海浪等海洋动力作用较弱,利于泥沙堆积。因此其淤泥质滩涂面积广阔。
(2)服务业的社会经济因素包括市场、交通、劳动力、集聚、政策法规、历史文化等,物流业还需考虑货运量,即运输需求量。根据材料可知,宁德市主导产业为锂电新能源、新能源汽车、不锈钢新材料和铜材料,但该地矿产资源较为贫乏,原材料来自区外,原料运输量大,大力发展物流服务业利于原料的运入;锂电池、电动载人汽车等被称为中国外贸的“新三样”,因此其产品产品远销海外市场,国内外市场广阔,产品出口量大,外贸量大,外贸运输需求量大,产品出口高度依赖便利的交通条件(物流服务业);宁德市的主导产业内部具有产业链关系,产品种类多、产联系紧密、生产协作强、产业链完善,运输的需求量大;读图可知,宁德市的工业区分为若干个,彼此有一定的距离,布局较为分散,也增加了运输需求。
5.(城市功能分区分布的原因)(2023·辽宁·统考高考真题)阅读材料,完成下列问题。
韩国是越南最大的外资来源国,河内大都市区(河内市区及其周边地区)是韩国企业在越南投资的重点地区。制造业和房地产是韩国企业投资的两大关联领域,房地产主要满足在韩资企业工作的韩籍雇员及其眷属的居住与生活需求。下图示意1991~2017年韩国企业制造业投资总额和房地产投资总额在河内大都市区的空间分布。
分析韩国企业房地产投资分布的原因。
【答案】韩资企业工作的韩籍雇员(及其眷属)收入水平较高,能支付较高的房屋成本;市中心土地成本高,房价高;市中心配套设施完善,交通发达,生活便利。
【详解】河内市区消费水平较高,市中心的土地价格较高,房价的成本较高,能够获取较高的经济效益;中心城区的经济发展水平较高,基础设施完善,教育、医疗等配套设施完善,交通通达度较高,生活便利;韩资企业的工资水平较高,韩籍雇员以及家属的工资收入较高,能够承担市中心较高的房租和生活成本。
1.(2024·甘肃·统考模拟预测)阅读图文材料,完成下列要求。
重庆市北碚区中梁山顶部发育的背斜谷地,被称为“螬上”。该地年降水量1000毫米以上,自然土壤瘠薄,缺水现象时常发生。萝卜生长需水量大,土层要求较厚。“螬上”村民通过一系列措施改善水土状况种植萝卜,逐渐打造出爽口脆甜、无公害的特色农产品“螬上萝卜”。“螬上萝卜”于2013年被列入我国农产品地理标志登记保护目录,种植范围限定在“螬上”4个行政村,目前年产量达9000余吨。为进一步实现“螬上”乡村经济振兴,村民提出“乡村旅游”和“萝卜深加工”两个发展方向,下图示意“螬上”位置及地层结构。
分析“螬上”土壤瘠薄、时常缺水的原因。
【答案】土壤瘠薄:上部遭风化、侵蚀,水土流失严重;石灰岩直接裸露,出现石漠化;降水量较大,淋溶作用强;天然植被较少,有机质来源少。时常缺水:地势较高,起伏较大,不易储水;石灰岩多裂隙,地表水易渗漏;断层发育,地表水易下渗;季风不稳定,降水季节和年际变化大;土层浅薄,土壤蓄水能力差。
【详解】土壤贫瘠可从成土过程或外力流失等角度分析。土壤瘠薄的原因为:“螬上”是背斜顶部岩石在较强的风化、流水侵蚀的作用下形成的,水土流失严重;图中石灰岩直接裸露,出现石漠化;重庆位于亚热带季风气候区,降水量较大,淋溶作用强,较快了土壤流失;由于土层浅薄,水土流失严重,不利于植被的生长,天然植被较少,有机质来源少,土壤贫瘠。
缺水可从水循环、水量收支的角度进行分析。时常缺水的原因为:“螬上”位于中梁山顶部,地势较高,起伏较大,地表水流速快,不易储水;为可溶性岩石,石灰岩多裂隙,地表水易渗漏;该处岩层有断层发育,地表水易沿着断裂面下渗;重庆位于亚热带季风气候区,季风不稳定,降水季节和年际变化大;该地水土流失严重,土层浅薄,土壤蓄水能力差。
2.(2024·四川资阳·统考二模)阅读图文材料,完成下列要求。
2023年11月5~10日,第六届中国国际进口博览会在上海举行,秘鲁沙漠蓝莓成人气新星。秘鲁沙漠蓝莓种植利用光伏发电为灌溉设施供电,让水肥精准直达植株根部。云南边陲小镇蒙自引进秘鲁高端蓝莓品种,培育出了更清甜、更大果径的蓝莓,在每年11月到次年5月错季上市。蒙自蓝莓种植基地从蓝莓种植到收获的全过程,都严格按照国际标准执行。当地海关为蓝莓国际贸易开通绿色通道,蒙自蓝莓远销泰国、新加坡、印尼、菲律宾等东南亚国家,深受消费者喜爱。下图为秘鲁沙漠蓝莓种植基地位置和云南蒙自蓝莓种植基地与国外市场分布。
(1)从气候角度,分析秘鲁沙漠蓝莓基地实施精准灌溉、使用绿色光伏技术的原因。
(2)分析云南蒙自蓝莓深受东南亚国家消费者喜爱的原因。
【答案】(1)沙漠气候,降水少,蒸发旺盛,需要精准灌溉节约用水;光照充足,太阳能丰富,可利 用光伏发电为灌溉设施供电。
(2)引进高端品种,果实品质优良;果实清甜,口感好;执行国际标准种植,果实安全环保;距离近,且海关开通绿色通道,保障果实新鲜程度;错季上市,满足冬春季蓝莓需求。
【详解】(1)需灌溉,说明天然降水少;光伏技术,说明当地太阳能资源丰富。读图可知,秘鲁沙漠属于热带沙漠气候,全年高温少雨,蒸发旺盛,水资源短缺,实施精准灌溉能够有效节约用水。秘鲁沙漠,晴天较多,光照充足,太阳能资源丰富,有利于发展光伏发电,在秘鲁沙漠蓝莓种植中,可以利用光伏发电为灌溉设施供电,让水肥精准直达植株根部。
(2)本小题主要从数量、品质等角度进行分析。蒙自引进秘鲁高端蓝莓品种,培育出了更清甜、更大果径的蓝莓,果实品质优良,口感好,深受消费者喜爱;蒙自蓝莓在每年11月到次年5月错季上市,能够满足东南亚国家冬春季节的蓝莓市场需求;蒙自蓝莓种植基地从蓝莓种植到收获的全过程,都严格按照国际标准执行,果实安全环保;蒙自距离东南亚市场较近,而且当地海关为蓝莓国际贸易开通绿色通道,保障蓝莓果实新鲜程度。
3.(2024·广东·一模)阅读图文资料,完成下列要求。
莱州湾(如图1)海域面积约为6967km2,每年海冰分布面积约为3600km2,海冰厚度约15cm,封冻期长达近4个月。中国首个“海上风电+海洋牧场”示范项目在山东省潍坊昌邑市境内北部莱州湾海域实施,预计2024年6月完工。“海上风电+海洋牧场”的基本原理是将鱼类养殖网箱、贝藻养殖筏架固定在风力发电机的地基之上,通过海上风电底座的“鱼礁化”,实现海上风电和海洋牧场的融合。图2为“海上风电+海洋牧场”示意图。
分析冬季莱州湾海面易封冻的主要原因。
【答案】纬度高,冬季受寒潮影响大,气温低;海水较浅,海域较封闭,海水流动性差;有众多河流注入,海水盐度低,易结冰。
【详解】莱州湾地处山东半岛西北部,纬度高,温度较低;冬季西北风在半岛北部受到陆地地形阻挡,冷空气在莱州湾堆积,带来的降温幅度大;冬季受寒潮影响大,气温低,寒冷时间较长;由等深线分布可知,莱州附近海水水深不超过5米,海水较浅,受沿岸陆地和海底沙滩的影响,降温速度快,海水温度低;海域较封闭,海水流动性差,与外洋的暖水流交换少;由图可知,有众多河流注入,河水的稀释作用下,海水盐度低,易结冰。
4.(2024·河南·统考二模)阅读图文资料,完成下列问题。
岱崮地貌是以寒武纪海相沉积地层为基础,经过内外动力作用而形成的,其中断裂作用(断层和节理)和溶蚀/岩蚀作用起到了关键作用,该地貌以山东蒙阴岱崮镇为代表,故命名为岱崮地貌。岱崮地貌是沂蒙山地质公园内重要的地质遗迹,对其有效保护和可持续利用是地质公园建设的前提和核心目的。
推测岱崮地貌未来的演化趋势并分析原因。
【答案】演化趋势:岩层继续风化剥蚀,崮顶石灰岩越来越少,最后全部崩塌、坠落,崮体消亡。原因:下层泥质岩、页岩硬度小,易受风化剥蚀,使上部石灰岩悬空;上层石灰岩层在流水沿节理切割作用、重力作用下不断崩塌后退,直至最后消亡。
【详解】演化趋势:受外力作用岩层将继续风化剥蚀,受重力影响,崮顶石灰岩越来越少,最后全部崩塌、坠落,崮体消亡。原因:据图可知,岩层下层岩石为泥质岩、页岩,岩石的硬度较小,容易受到外力作用的风化剥蚀,上部岩石坚硬不易侵蚀,使上部石灰岩悬空;上层石灰岩层在流水沿节理切割作用、重力作用下不断崩塌后退,直至最后消亡。
5.(2024·上海金山·统考一模)牛油果原产于热带美洲,喜光,喜温暖湿润气候,可供食用、医药和化妆工业,是一种营养价值很高的水果。阅读图文资料,回答下列问题。
材料一:
肯尼亚的独特环境造就牛油果极高的品质,分析该地牛油果品质高的自然原因。
【答案】牛油果主产区地处赤道附近,热量条件较好,距海较近,雨量较为充沛;海拔高,常年光照充足;火山灰广布,土壤肥沃。
【详解】据材料可知,牛油果原产于热带美洲,喜光,喜温暖湿润气候,结合图示可知,牛油果主产区地处赤道附近,太阳高度角大,热量条件较好;距海较近,受海洋水汽影响,雨量较为充沛,气候湿润;海拔高,大气对太阳辐射削弱作用弱,常年光照充足;火山灰广布,土壤肥沃。
6.(2024·上海金山·统考一模)南极作为地球上最为寒冷、干燥和偏远的地区之一,对于人类了解地球的过去、现在和未来具有重要意义。阅读图文材料,回答下列问题。
材料一:2023年11月1日,中国第40次南极科学考察队从上海启航,计划于2024年4月返回。此次考察重点开展三项工作:一是建设新的科考站;二是围绕气候变化对南极生态系统的影响与反馈开展调查;三是积极开展国际合作。
材料二:南极洲是冰雪高原大陆,煤炭储量丰富。
从地理位置、地形、大气环流等角度分析南极大陆气候严寒、干旱的原因。
【答案】南极大陆纬度高,接受太阳光热少;南极洲是冰雪高原大陆,海拔高,气候严寒;受极地高气压带的控制,盛行下沉气流,因此降水少,气候干旱;盛行极地东风,风力大,风日多,加剧了严寒。
【详解】从地理位置上来看,南极大陆纬度高,大部分地区位于南极圈以内,其太阳高度低,有极夜现象,接受的太阳辐射少;南极洲冰雪厚度大,使其海拔高,气温低,气候严寒;该地区常年受极地高压控制,盛行下沉气流,不易形成降水,使其气候干旱;该地区多盛行极地东风,风力强劲,大风日数多,强风与低温叠加,加剧了该地区的严寒程度。
7.(2024·全国·模拟预测)阅读图文材料,完成下列要求。
材料一中央厨房有利于餐饮企业实现标准化、工业化管理。餐饮企业通过集中采购、集约生产、统一配送等完成食品成品或半成品加工,实现降本增效。近年来,我国越来越多的大型餐饮连锁企业或自建中央厨房,或与其他企业联合成立中央厨房联盟。
材料二某火锅餐饮企业起步于河南省安阳市,现已拥有超百家直营店、3个中央厨房、1个底料加工厂,店面覆盖北京、上海、深圳、武汉、西安等30多个城市。该企业实施“底料工厂—中央厨房—餐厅”的经营模式。以招牌菜毛肚为例,该企业运用专项技术,通过12道工序严苛保障,中央厨房每日冷链直供,保障食客体验新鲜脆嫩口感。下图示意该企业发展历程。
(1)分析该餐饮企业将火锅底料工厂建在重庆的原因。
(2)从成本角度分析该餐饮企业自建中央厨房的原因。
【答案】(1)重庆火锅知名度高;产品质量好;相关产业链完整,火锅底料生产协作条件好;当地盛产辣椒等,便于就近进行原材料加工。
(2)集中采购,可通过大批量进货压低原材料采购成本;集约生产,提高原料综合利用率,减少浪费,降低成本;集约生产,可减少库存,降低损耗;集约生产,使直营店缩小后厨面积甚至取消自有厨房,减少勤杂人员,节约人力成本和场地租赁成本;统一配送,可实现多品种、小批量、高效率配送,降低物流成本。
【详解】(1)重庆火锅群众认可度高,当地火锅底料产品质量好,品牌知名度高;重庆火锅历史悠久,产业基础好,当地相关产业链完整,火锅底料生产协作条件好;当地盛产辣椒,原材料丰富,便于就地加工。
(2)由材料可知,中央厨房有利于餐饮企业实现标准化、工业化管理。餐饮企业通过集中采购、集约生产、统一配送等方式,可降低原材料、人力、物流、场地、配送等成本,降低损耗,节约开支,实现降本增效。在采购环节,可通过大批量集中进货压低原材料采购成本;在生产环节,可采用集约生产方式,提高原料的综合利用率,从而保证产品率,减少浪费,降低成本。同时,集约化生产,还有利于减少库存,降低生产过程中的损耗;生产高度集中后,直营店会缩小后厨面积,甚至取消自有厨房,来节约场地租赁成本,同时勤杂人员的减少也会节约人力成本;在配送环节采用统一配送的方式可实现分类、分批、高效率配送,降低物流成本。
8.(2023·全国·校联考模拟预测)阅读图文材料,完成下列要求。
河北省迁安市(下图)是我国北方的钢铁重镇,建有亚洲最大的露天铁矿。迁安市长期以钢铁产业为主导产业,铁矿石、煤、焦炭等原燃料运输需求量大,为此修建铁路专用线,推进大宗货物运输“公转铁”(由公路运输转变为铁路专用物流通道)。近年来,迁安市不断压减冶炼设备陈旧、品质较差的粗钢产量,在钢铁企业原有基础上增加废旧钢铁冶炼设备,同时积极培育新兴产业,吸引生物医药、新材料等产业集聚。
(1)简析近些年迁安市不断压减粗钢产量的主要原因。
(2)分析迁安市大宗货物运输“公转铁”的主要原因。
【答案】(1)我国钢铁工业产能过剩,迁安市根据市场需求量压减粗钢产量;压减粗钢产量有利于将生产要素投入高品质钢材生产环节(延长钢铁工业产业链,提高附加值);压减粗钢产量可以减少资源和能源消耗;压减粗钢产量有利于减少污染物和碳排放,改善环境。
(2)减少钢铁企业大宗货物公路运输造成的环境污染(大气污染噪声污染等);铁矿石、煤、焦炭等原燃料运输需求量大,改用铁路专用物流通道,可以减轻公路运输造成的交通拥堵等问题;提高铁矿石、煤炭、钢材等的运输效率,降低运输成本。
【详解】(1)据材料迁安市是“我国北方的钢铁重镇”“长期以钢铁产业为主导产业”可知,钢铁生产量大,随着我国钢铁工业产能过剩,市场需要减少,压缩产量;“减冶炼设备陈旧、品质较差的粗钢产量”可知,根据市场需求量压减粗钢产量;“增加废旧钢铁冶炼设备,同时积极培育新兴产业”可知,投入高品质钢材生产环节,延长钢铁工业产业链,提高附加值;减少资源和能源消耗,提高资源利用率;为培育新兴产业需要减少污染物和碳排放,改善环境质量等。
(2)公路运输运量小,能源消耗高,尾气排放量大,对环境污染较大;铁路运输运量大,运费较低,对环境污染较小;大宗货物运输“公转铁”可以提高铁矿石、煤炭、钢材等的运输效率,降低运输成本;减轻公路运输造成的交通拥堵和大气污染、噪声污染等环境污染等问题等。
9.(2024·浙江绍兴·校考模拟预测)阅读图文材料,完成下列要求。
莲藕原产于印度,喜温,不耐阴,不宜缺水,忌大风,以富含有机质的壤土和粘壤土为最适。莲藕微甜而脆,可生食也可做菜,而且药用价值相当高,它的根根叶叶,花须果实,无不为宝,都可滋补入药。荷花下面的根茎中含有大量的丝状物,人们把它编织成一种稀有而受欢迎的“莲花丝”。莲花丝纤维娇嫩柔弱,莲花纱线制造过程难度极高,所以一条普通的丝巾只能卖20美元,而莲花丝巾可以卖到10倍以上。
越南地处热带,气候潮湿多雨,有利于莲藕的种植,越南种植莲藕主要是卖荷花和莲子。近十年来,越南的商品出口量获得极大提升,尤其是纺织品领域已经占据先进位置,2020年全球排名升至第二名。
挖藕环节在莲藕产业链中成本很高,越南挖藕主要在北半球冬季,简要分析原因。
【答案】冬季湖塘水位低,有利于采挖;冬季气温较低,有利于储运;冬季是莲藕主要上市期,市场需求大;冬季为农闲季节,劳动力充足。
【详解】由材料可知,挖藕环节在莲藕产业链中成本很高,主要在冬季进行。本题主要从冬季挖莲藕的有利条件进行分析。越南为热带季风气候,冬季降水少,湖塘水位低,利于采挖;冬季气温低,采挖后的莲藕不易腐烂,有利于储运;冬季时蔬菜产量少,市场缺口大,有利于莲藕的销售;莲藕采挖需要大量的劳动力,冬季为农闲季节,劳动力充足。
10.(2024·四川资阳·统考二模)阅读图文材料,完成下列要求。
内蒙古自治区多伦县年平均降水量350mm,年平均蒸发量1769mm,近几十年来受外界干扰,当地经历了天然植被—风蚀裸地—活跃风蚀坑的地貌演化过程。随着风蚀坑的不断发育,坑内土壤含水量明显减少,植被退化。当地政府先人工播种一年生固氮草本,随后种植多年生灌木,使风蚀坑得到了有效修复。图为风蚀裸地、活跃风蚀坑景观和位置示意图。
分析活跃风蚀坑内土壤含水量减少的原因。
【答案】风力侵蚀导致坑内细颗粒物占比减少(粗颗粒物增加);土壤保水和持水能力下降 ;植被缺失地表裸露,加剧壤水分蒸发。
【详解】随着风蚀坑的不断发育,土层变薄,土壤保水性变差,含水量减少;由于风力搬运具有分选性,坑内细颗粒物被风力搬运走,留下粗颗粒物,导致坑内细颗粒物占比减少,粗颗粒物增加,土壤保水和持水能力下降;人类活动的影响,草原植被遭到破坏,植被缺失导致地表裸露,加剧壤水分蒸发。
11.(2024·江西·校联考模拟预测)阅读图文材料,完成下列要求。
阿尔及利亚位于非洲西北部,总人口4223万(2019年),其中农村人口约1150万,以畜牧业为主,已耕地面积846万公顷,占国土面积的3%。粮食生产受自然条件影响大,不稳定,生产效率低下,国内粮食供应严重短缺。我国湖南省作为国内农业大省,农业发展历史悠久,近年来,依托“一带一路”政策,“湘阿”双方通过农业产能合作,推动双方农业发展。下图为阿尔及利亚地形图。
简析阿尔及利亚粮食严重短缺的社会经济原因。
【答案】人口多,粮食需求量大;以畜牧业为主(耕作面积少),粮食产量低;经济发展水平低,农业技术水平低(农业基础设施不完善、生产效率低),单产低。
【详解】根据材料信息可知,阿尔及利亚人口为4223万(2019年),人口数量多,粮食的需求量大;根据材料信息可知,阿尔及利亚以畜牧业为主,耕地面积较小,仅占国土面积的3%,粮食产量较低;阿尔及利亚位于非洲西北部,经济发展水平较低,农业技术水平较低,农业农村基础设施不完善,生产效率较低,单位面积产量低,导致粮食总产量较低。
12.(2023·全国·模拟预测)阅读图文材料,完成下列要求。
N2O(氧化亚氮)导致的增温潜势约是二氧化碳的298倍。土壤温度和湿度通过对土壤微生物活性的影响导致森林N2O的排放。近年来,在自然因素和毁林、农田氮肥的使用等人为因素的共同影响下,N2O排放量不断升高。兴安落叶松天然林位于大兴安岭西北坡,属寒温带湿润气候,降水集中在7—8月,区域内分布有多年冻土,土壤微生物对长期较冷环境有较强的适应性。当土壤湿度在20%~30%时,土壤处于好气状态(透气性好),据调查显示,该地土壤N2O排放量在夜间达到一天中的最大值。
左图示意兴安落叶松天然林土壤N2O排放量随10cm土壤温度的月变化,右图示意8月15日兴安落叶松天然林10cm土壤湿度和N2O排放量的日动态变化。
推测土壤N2O排放量在夜间达到一天中最大值的自然原因。
【答案】土壤微生物长期适应寒冷潮湿的环境;白天土壤温度高,微生物活性减弱,抑制了土壤N2O的排放;夜间土壤温度低,湿度大,土壤处于好气状态,利于土壤N2O的排放。
【详解】本题考查影响土壤N2O排放的自然因素。由材料可知,土壤的温度和湿度是影响土壤N2O的排放的重要自然因素。该地属寒温带湿润气候,土壤微生物适应了寒冷潮湿的环境。(关键点)白天太阳辐射强,土壤温度高,抑制了微生物的活性,土壤中N2O的排放量较少。夜间土壤温度较低,蒸发弱,湿度在20%~30%,处于好气状态,土壤中的水分和空气的比重协调,微生物活性强,利于土壤中的N2O排放到大气层中。
13.(2024·江西·校联考模拟预测)阅读图文材料,完成下列要求。
黄土高原某流域(图)地处干旱、半干旱的温带大陆性季风气候区,冬春季节多大风天气。流域风沙入河量是指风力作用将风成沙或部分基岩风化物直接搬运至河流的风蚀物,也包括高水位时被水流带走的风蚀物和岸边风蚀物坍塌等。殿市水文站附近的黄土丘陵沟壑区槽部多片沙覆盖,片沙的结构性差,透水性强,在夏秋季节易形成深度大于宽度的“U字型”沟谷。观测数据表明,风力作用对丁家沟水文站以上河段的风沙入河量贡献率最大。
分析风力作用对丁家沟水文站以上河段风沙入河量贡献率最大的原因。
【答案】河流流经风沙区和水蚀区;西北风将风沙区的大量沙粒带入河道;为汛期输沙提供了丰富沙源(岸边风蚀物等);河源梁涧区和黄土丘陵沟壑区的支流又携带大量风积细沙(片沙)入河。
【详解】根据材料中流域风沙入河量的含义并结合图示信息分析可知,丁家沟水文站以上河段流经风沙区和水蚀区,西北风将风沙区的大量沙粒带入河道,为汛期输沙提供了丰富沙源;同时河源梁涧区和黄土丘陵沟壑区的支流又携带大量风积细沙入河,故风力作用对丁家沟水文站以上河段风沙入河量贡献率最大。
14.(2024·福建·一模)阅读图文材料,完成下列要求。
雅丹地貌是干旱地区的河湖相沉积岩层出露地表后,受定向风或流水差异侵蚀形成的土墩和沟槽组合的风蚀地貌。
柴达木盆地西北部的台吉乃尔湖区分布着多个湖泊,湖区分布有多处独特的水上雅丹地貌景观。因入湖河流频繁改道和湖泊面积变化等影响,其水上雅丹地貌分布范围和位置常发生变化。为开发盐矿资源,2010年以来当地在湖区筑起了两道长水坝,切断了其他湖泊与鸭湖的联系,并大量抽取地下卤水资源。图左示意台吉乃尔湖区主要水域,图右示意台吉乃尔湖区水上雅丹地貌形成过程。
(1)据图文材料,描述台吉乃尔湖区水上雅丹地貌景观的自然形成过程。
(2)分析台吉乃尔湖区水上雅丹地貌分布范围和位置经常变化的原因。
【答案】(1)地质时期台吉乃尔湖区曾为湖泊环境,大量泥沙沉积形成深厚的古湖沉积地层;随着湖盆不断收缩趋于干涸,古湖中沉积地层暴露于地表;在风力和流水侵蚀下,古湖沉积地层不断被剥蚀,形成垄槽相间的雅丹地貌;近代以来,湖区气候转向暖湿,高山冰雪融水增多,湖泊面积增加且水位上涨,周围部分雅丹浸泡于水中,形成水上雅丹。
(2)下游湖区洼地较平坦,蒸发量大,水位较浅;高山冰雪融水使入湖水量季节不均;气候异常,降水的年际变化大,影响湖泊补给;下游湖区季节及年际变化较大,周围河道被湖水反复淹没,易发生游移。
【详解】(1)根据材料可知,雅丹地貌形成分为三个阶段,根据图示信息进行分析即可。首先是地质时期台吉乃尔湖区曾为湖泊环境,古湖不断接受沉积物沉积,形成沉积岩层;之后由于青藏高原隆起,使得当地气候变得干旱,古湖泊不断萎缩,第一阶段的沉积岩层出露地表,部分隆起区开始发育雅丹。随着干旱加剧,湖泊逐渐干涸,湖泊沉积物在风力侵蚀为主的外力作用下,形成垄槽相间的雅丹地貌;由材料可知,近代以来,随着柴达木盆地的气候趋于暖湿,冰雪融水增多,湖泊面积增加且水位上涨,古湖沉积地层形成的雅丹被湖水浸泡,形成水上雅丹。
(2)根据材料可知,湖泊位于河流下游地带,地势低平,加上沙漠地区气温较高,导致蒸发量大,水位较浅;该地以高山冰雪融水补给为主,受气温季节变化大的影响,该地融水季节差异大,降水的年际变化大,导致湖水补给量差异大;受该地区冰雪融水、降水季节变化大的影响,周围河道被湖水反复淹没,易发生游移,故水上雅丹分布范围与位置飘忽不定。
15.(2024·浙江·校联考一模)阅读图文材料,完成下列要求。
材料一华西秋雨是四川盆地显著的气候特色,以降雨量通常不大、持续时间长为特点。下图为华西雨屏带位置图。
材料二2022年9月5日12时52分,位于横断山区边缘的四川省甘孜藏族自治州泸定县发生6.8级地震,震源深度16千米,四川多地震感强烈。
简述华西秋雨持续时间长的主要自然原因。
【答案】西南季风将海洋上的暖湿气流源源不断地输送到华西地区,为这一带提供了丰富的水汽;秋季冷空气不断从我国北方地区向南部、西南部地区入侵,受四川西部地形的影响,暖湿气流与冷空气在华西地区频繁交汇,由此形成了长时间的阴雨天气。
【详解】本题需要思考:第一步,判定华西秋雨的性质(地形雨,第二步,考虑华西秋雨的水汽来源(西南季风),第三步,联系华西秋雨区的位置(四川盆地 边缘),第四步,结合降雨发生的季节及气流运动特点(秋季,冷暖气流频繁交汇)组织答案。西南季风将印度洋水汽输送到华西地区,秋季冷空气不断南下,受四川西部地形阻挡,印度洋暖湿气流与北方南下冷空气在华西地区交汇并停滞不前,故华西秋雨持续时间较长。
16.(2024·广西·统考模拟预测)阅读图文材料,完成下列要求。
某岩溶区泥盆纪、石炭纪地层上覆有少量三叠纪末的沉积地层,缺失二叠纪地层,在纯厚的石灰岩地层上发育了壮美秀丽的喀斯特峰丛和峰林地貌。下图为该岩溶区及其周边地貌示意图。研究表明,该岩溶区自泥盆纪以来沉积环境总体稳定,直到三叠纪中期才抬升成为陆地,且不存在地形倒置。整片地区的喀斯特地貌近乎同时开始发育,受来自不同岩石类型区域的水体溶蚀能力差异影响,最终在不同区域形成了峰丛和峰林地貌,被称为“同时异态”。
(1)推测该岩溶区三叠纪末的沉积地层直接覆盖于石炭纪地层之上的原因。
(2)比较岩溶区内不同区域地表水体的溶蚀能力差异并分析原因。
【答案】(1)二叠纪到三叠纪中期,处于抬升状态,处于河口(近岸)环境,不再接受海相沉积,三叠纪中期形成陆地后,开始接受陆相沉积;二叠纪到三叠纪中期的岩层因位于当时的地表附近,被流水溶蚀殆尽,随后三叠纪末期的地层直接覆盖在石炭纪地层上。
(2)差异:背斜区域(峰丛所在区域)地表水体溶蚀能力较弱,向斜区域(峰林所在区域)地表水体溶蚀能力较强。
原因:背斜岩层向两侧倾斜,水体易流失,而向斜岩层向中间倾斜,地下水易汇聚;背斜拱起,地势较高,水分多排泄,而向斜凹陷,地势较低,易汇水,水量更大;背斜不易储水,水体流动性强,二氧化碳不易饱和,溶蚀能力更弱。
【详解】(1)根据所学知识以及材料信息可知,石炭纪和三叠纪之间为二叠纪;根据材料信息“研究表明,该岩溶区自泥盆纪以来沉积环境总体稳定,直到三叠纪中期才抬升成为陆地,且不存在地形倒置。”可知,二叠纪时期至三叠纪中期,该地为河口地貌,但是地壳发生抬升,导致不再接受海相沉积;三叠纪中期,该地出露地表,形成陆地,开始接受陆相沉积;二叠纪时期至三叠纪中期,该地位于海平面附近,受到河水和海水的侵蚀作用,导致对应的地层缺失;三叠纪中期形成的陆相沉积岩直接上覆在石炭纪之上。
(2)根据第一题分析可知,背斜处为峰丛地貌,向斜处为峰林地貌,峰丛所在区域地表水体的侵蚀能力较弱,峰林地貌所在区域地表水体的侵蚀能力较强。
根据所学知识可知,背斜岩层向两侧倾斜,是良好的排水构造,水体易流失,向斜岩层向中间倾斜,是良好的储水构造,水体易汇聚;根据图示信息可知,背斜所在点位地势较高,地表水体易流失,向斜所在点位地势较低,地表水体易汇聚;背斜不易储水,水体的流动性较强,二氧化碳易排除,水体中溶解的二氧化碳较少,溶蚀能力较弱;向斜水体中二氧化碳的溶解量较多,溶蚀能力较强。
题型特点
考查方向
常见设问形式
分析地理事物或地理现象的成因。此类题目可分为自然地理事物或地理现象的成因、人文地理事物或地理现象的成因。自然地理事物或地理现象是纯自然原因形成的,而人文地理物或地理现象都是自然与人为因素共同影响的结果
一般以描述典型地理事物或地理现象的图文材料为载体,通对图表或材料的分析、提取加工,考查地理事物或地理现象的形成过程、影响因素、环境背景特点等
1.分析(简析)xx地理事物的成因;
2.分析(简析)形成xx地理事物的自然原因;
3.分析(简析)形成xx地理事物的人为(社会、经济)原因;
4.从xx角度,分析(简析)xx地理事物的原因;
第一步:
判断问题性质
1.根据图文材料和设问,判断问题性质是自然类问题、人文类问题,还是综合性问题;2.根据设问关键词,确定要求是强调简要分析、详细分析、只突出影响因素,还是注重过程环节
第二步:分析角度
1.自然原因:一般从纬度位置、海陆位置、地形、地势、气候水文、植被、土壤、矿产、洋流、海陆轮廓、板块运动等方面来分析;
2.人为原因:一般从历史条件、人口、工农业、城市、交通工程建设、市场、政策、科技、军事、宗教等方面来分析
第三步:组织语言
把握关键词,用描述性的地理术语准确表达主体地理事物形成中,各种影响因素的特点或变化。例如,分析河流含沙量大的原因:流域为xx气候,多暴雨;地势起伏大河流流速快;植被破坏,水土流失严重等
分析语言要针对主体,专业、有选择性(只分析与设问方向一致的影响),正确表达影响因素的特点
答题模板
原因分析
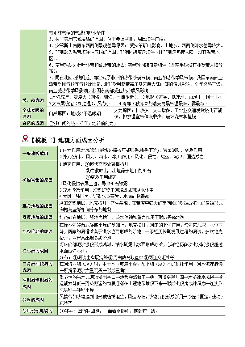
气候成因
①纬度位置(太阳辐射);②大气环流(气压带风带,季风)③海陆位置;④地形因素;⑤洋流因素;⑥下垫面(水文、植被);⑦人类活动
我国南北温差大的原因
我国纬度跨度大,冬季太阳直射点在南半球,我国越往南正午太阳高度越大、昼越长,因此越往南得到的太阳辐射越多,气温较高;而北方冬季太阳高度低,日照时间短,获得热量少,加之离冬季风源地近,受冬季风的影响较大。
一些特殊气候、自然带的成因
1、智利沙漠南北狭长的原因:① 安第斯山直逼西海岸,使热带沙漠气候难以向东扩展; ② 受秘鲁寒流影响,使热带沙漠气候向北延伸。
2、东非高原热带草原气候形成的原因:地势较高,气温低,对流弱,降水少,不具备形成热带雨林气候的气温和降水条件。
3、拉丁美洲气候湿热的原因:位于赤道两侧,周围海洋广阔。
4、安第斯山南段东西两侧景观差异原因: 受安第斯山影响,山地东、西两侧降水差异较大。
5、非洲缺失温带海洋性气候的原因:非洲同纬度是海洋(即非洲是热带大陆,没有温带地区)。
6、南半球缺失针叶林带和苔原带的原因:南半球同纬度是海洋(即南半球没有亚寒带大陆分布)。
7、同在北回归线附近,却出现了非洲的热带沙漠气候、南亚的热带季风气候、我国东南部亚热带季风气候等气候原因是:北非受副热带高压及来自大陆内部的信风影响,全年炎热干燥。南亚受热带季风影响,我国东南部受亚热带季风影响。
雾、霜成因
1.水汽充足,湿度大(河流、湖泊、水库附近); 2.地形(河谷、低洼地、山坳里,风力小);
3.大气层稳定(如逆温),风力小 4.冷却(秋冬春的晴天清晨气温最低,雾最浓)
全球变暖的原因
自然原因:地球处于温暖期
人为原因:排放多:人口增多,工农业交通发燃烧化石能源,排放温室气体吸收少:破坏森林和植被
台风的成因
足够广阔的热带洋面;地转偏向力;
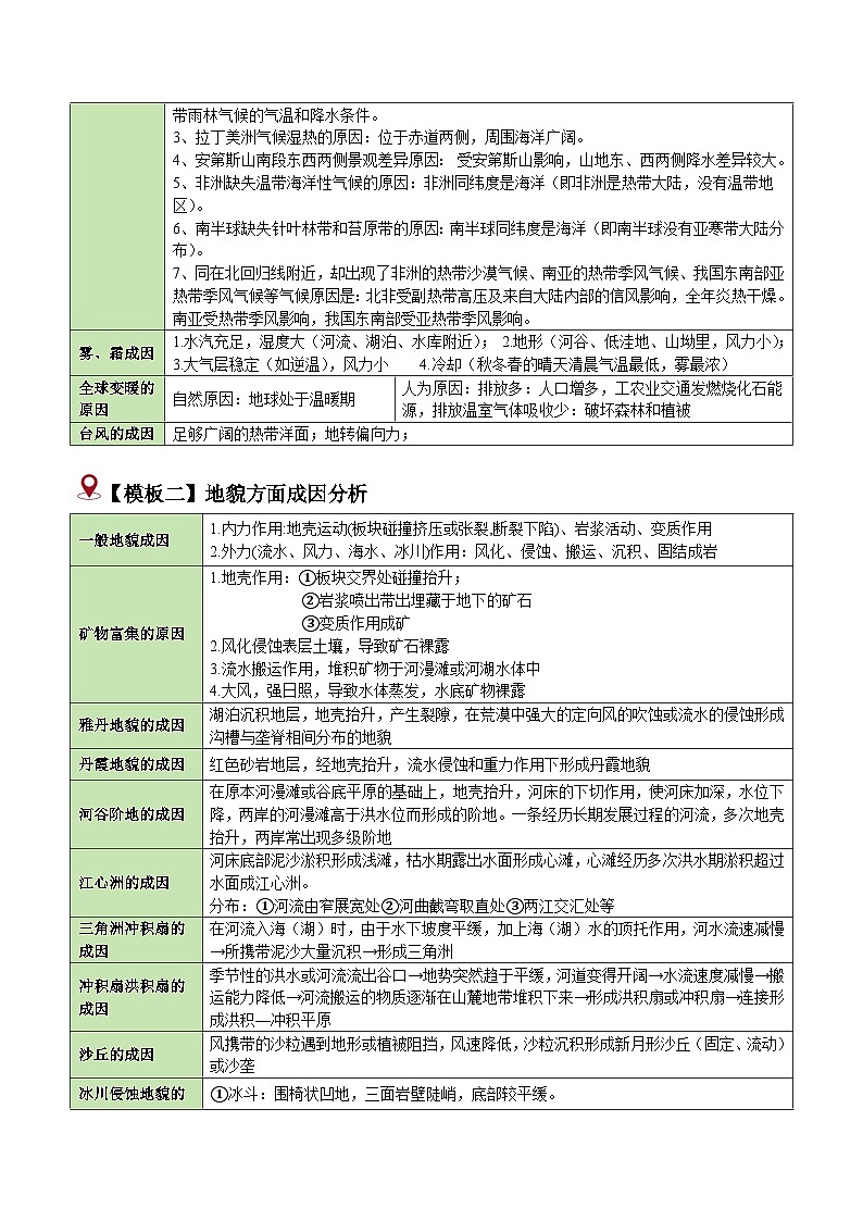
一般地貌成因
1.内力作用:地壳运动(板块碰撞挤压或张裂,断裂下陷)、岩浆活动、变质作用
2.外力(流水、风力、海水、冰川)作用:风化、侵蚀、搬运、沉积、固结成岩
矿物富集的原因
1.地壳作用:①板块交界处碰撞抬升;
②岩浆喷出带出埋藏于地下的矿石
③变质作用成矿
2.风化侵蚀表层土壤,导致矿石裸露
3.流水搬运作用,堆积矿物于河漫滩或河湖水体中
4.大风,强日照,导致水体蒸发,水底矿物裸露
雅丹地貌的成因
湖泊沉积地层,地壳抬升,产生裂隙,在荒漠中强大的定向风的吹蚀或流水的侵蚀形成沟槽与垄脊相间分布的地貌
丹霞地貌的成因
红色砂岩地层,经地壳抬升,流水侵蚀和重力作用下形成丹霞地貌
河谷阶地的成因
在原本河漫滩或谷底平原的基础上,地壳抬升,河床的下切作用,使河床加深,水位下降,两岸的河漫滩高于洪水位而形成的阶地。一条经历长期发展过程的河流,多次地壳抬升,两岸常出现多级阶地
江心洲的成因
河床底部泥沙淤积形成浅滩,枯水期露出水面形成心滩,心滩经历多次洪水期淤积超过水面成江心洲。
分布:①河流由窄展宽处②河曲截弯取直处③两江交汇处等
三角洲冲积扇的成因
在河流入海(湖)时,由于水下坡度平缓,加上海(湖)水的顶托作用,河水流速减慢→所携带泥沙大量沉积→形成三角洲
冲积扇洪积扇的成因
季节性的洪水或河流流出谷口→地势突然趋于平缓,河道变得开阔→水流速度减慢→搬运能力降低→河流搬运的物质逐渐在山麓地带堆积下来→形成洪积扇或冲积扇→连接形成洪积—冲积平原
沙丘的成因
风携带的沙粒遇到地形或植被阻挡,风速降低,沙粒沉积形成新月形沙丘(固定、流动)或沙垄
冰川侵蚀地貌的成因
①冰斗:围椅状凹地,三面岩壁陡峭,底部较平缓。
②角峰:金字塔形尖峰,周围有冰斗发育,孤立而尖锐。
③刃脊:冰斗扩大,相邻冰斗之间的山脊形成刀刃状。
④冰川槽谷(U形谷):冰川刨蚀形成开阔的U形谷地。
⑤冰蚀湖:冰川刨蚀作用形成洼地,积水而成的湖泊。
⑥峡湾:气候变暖,冰川消退,被海水淹没的冰川槽谷
海岸线后退的原因
1.上游修建水库大坝或植树造林,输沙量减少
2.海水风暴潮频发,海浪侵蚀严重
3.全球变暖,海平面上升;地壳运动。
各类岛屿的成因
1.大陆岛:地壳运动使部分陆地与大陆分离成的岛屿。
2.火山岛:海底火山喷发、岩浆堆积露出水面形成的。
3.珊瑚岛:热带浅海区的珊瑚遗体堆积成的岛屿。
4.冲积岛:河流入海(湖)口,河流泥沙堆积成的岛屿。
沼泽成因
降水或河流:降水多,或者河流多,河流有凌汛,河水泛滥漫溢。
气候:纬度高,气温低,蒸发弱;
地形:地势低平,地下水位高,排水不畅;
土层:冻土层广泛发育,不利地表水下渗;
亚马逊河水量大的原因
① 地处赤道附近,受赤道低压影响,盛行上升气流,多对流雨(降水丰沛)
② 平原地形及北西南三面高、向东敞开的地形地势,东北信风和东南信风将大西洋水汽带入
③ 水汽进入内陆后,受高原、山地的抬升,多地形雨
④ 流域面积广,地表水从三面向亚马孙河汇集.
各类湖泊的成因
1.构造湖:地壳运动形成褶皱湖和断层湖(坡陡、水深、狭长)2.火山口湖:死火山口积水成湖(呈圆形,面积小而深度大)
3.堰塞湖:河流被外来物质堵塞而形成的湖泊。
4.海迹湖:原为海域的一部分,因泥沙淤积而与海洋分开。
5.牛轭湖:“S”形河道被自然截弯取直,废弃后成湖泊。
6.冰蚀湖:冰川侵蚀作用形成的湖泊(北美五大湖)
7.风蚀湖:经风长期吹蚀形成的风蚀洼地积水成湖。
8.冻融湖:地表冻胀和融化塌陷形成洼地,积水成湖。
咸水湖的成因
1.内陆河流的终点。降水量少,蒸发量大,地势平坦,排水不畅,缺少河流流出,排盐能力弱,径流携带盐分不断汇入积累,盐度不断增加,逐渐变成咸水湖,最终形成盐湖。
2.海水倒灌或者是海迹湖(古代海洋的遗迹)。
内陆湖(如咸海)面积萎缩的原因
自然原因:①气候干旱,蒸发旺盛;②全球气候变暖,蒸发量增大
人为原因:①人口增加,工业发展,用水量大增;②农业大量引水灌溉,导致流入湖泊的水量减少。
外流湖面积缩小的原因
河流携带的泥沙淤积
1.毁林开荒,水土流失,泥沙入湖沉积2.围湖造田3.主要原因:人口增加
洪涝灾害多发的原因
a、水系特征:水系支流多(扇形水系、树枝状水系);河道弯曲(荆江河段);缺少天然的入海河道(淮河);地势低洼(海河、珠江)。b、水文特征:夏季多暴雨,河水陡涨。c、气候特征:降水持续时间长,降水集中(如长江流域的梅雨天气);夏季风的强弱变化(副高强:南旱北涝;副高弱:南涝北旱);台风的影响;厄尔尼若现象等。
滥砍滥伐,造成水土流失加剧,河床抬升;围湖造田,湖泊调节能力减弱;不合理水利工程建设(渭河流域)等人为因素都会引发洪涝灾害
答题模板
自然原因分析
人为原因分析
土地荒漠化的成因
气候干旱,多沙质沉积物,多大风;
过度樵采,过度放牧,过度开垦(根本:人口增多)
大气污染的原因
自然原因:植被稀少;气候干燥,风沙严重;地形封闭(如山谷),或出现逆温现象,不利于污染扩散;
人为原因:矿石燃料大量燃烧导致污染气体剧增;人口素质低,环保意识薄弱,防御措施不力;经济技术落后,净化能力差
水污染的原因
水域封闭,水流缓慢,水体自净能力低;风力弱,不利于污染物的扩散;气温高
工业废水不达标排放;农业废水(农药、化肥的不合理使用);生活污水;
我国华北平原水资源不足的原因
年降水量较少,河流径流量少;降水的变率大;
水污染较严重。人口众多,工农业发达,水资源需求量大;水资源利用率较低。
渤海水污染严重的原因
较封闭海域,海水与外洋交换少;面积小,海水浅,水量较小,净化能力弱
环渤海地区人口、城市众多,工农业发达,排入渤海的废水等废弃物多;海上石油生产和海洋运输造成油类等污染物的泄漏。
某地区地质灾害多发的原因
① 山区面积广大,地势陡峭;②暴雨集中;③ 地壳运动强烈,山体中断层发育,岩石破碎,风化严重。
④对植被的破坏
黄河断流的原因
1.降水季节分配不均匀,冬春季节降水少,入河水量少。
2.下游是地上河,没有支流汇入,也几乎没有地下水补充。
3.北方天气干燥、风大,蒸发量大。
1.上、中游沿岸城乡居民生活用水、工业用水、农业灌溉用水多。
2.上、中游植被破坏,涵养水源能力降低,旱季入河地下水减少。
3.水资源利用效率较低,水资源浪费严重。
水土流失的原因
1.气候(降水变率大、降水集中、多暴雨,冲刷能力强);
2.地形(地形坡度大、流速快、冲刷强度大);
3.土质;(疏松)土层薄,垂直节理,抗侵蚀能力弱。
4.植被(植被覆盖率低,消减地表径流能力弱)
破坏植被(乱砍乱伐;陡坡开荒、修路;采矿)
答题模板
原因分析
人口迁移的原因
自然因素:气候、地形、水、土壤、矿产、自然灾害等。
社会经济因素:经济、交通通信、文化教育、婚姻家庭宗教等。
政治因素:国家政策、战争、政治变革。
其他因素:开发早晚、大型工程建设、产业结构调整及转移。
我国东南沿海人口稠密的原因
地形平坦,水源充足,气候适宜,交通便利,地理位置优越,经济发达,历史上对外开放早
逆城市的原因
①人们对环境质量要求提高;私家车或公共交通完善。
②乡村地区和小城镇基础设施逐步完善:
农作物品质高的原因
1.多晴天,光照充足,利于光合作用。
2.昼夜温差大,利于有机质积累。
3.一年一熟,农作物生长期长。
4.环境优美污染小,水源洁净,水质好
5.土壤肥沃,化肥使用少
6.病虫害少,农药使用少
工业分散的原因
1.充分发挥各地方区位优势,寻找最优区位。
2.原地区工业企业过度饱和,地价、工资上涨,资源紧张。
3.产品“轻、薄、短、小”,便于航空运输;
4.接近市场、原料产地、劳动力丰富、土地租金较低的地区。
5.交通条件改善,可以减少市场交易费用,降低生产成本。
单位:平方千米
海湾
海域面积
滩涂面积
水深0-5米
水深5-20米
甲
88.1
28.2
2.3
乙
129.0
133.0
1.4
题型01 特征描述类题型(答题模版)-2024年高考地理答题技巧与模板构建(题型突破): 这是一份题型01 特征描述类题型(答题模版)-2024年高考地理答题技巧与模板构建(题型突破),文件包含题型01特征描述类题型答题模版-2024年高考地理答题技巧与模板构建原卷版docx、题型01特征描述类题型答题模版-2024年高考地理答题技巧与模板构建解析版docx等2份试卷配套教学资源,其中试卷共28页, 欢迎下载使用。
题型05 人口和城市(答题模版)-2024年高考地理答题技巧与模板构建: 这是一份题型05 人口和城市(答题模版)-2024年高考地理答题技巧与模板构建,文件包含题型05人口和城市答题模版-2024年高考地理答题技巧与模板构建原卷版docx、题型05人口和城市答题模版-2024年高考地理答题技巧与模板构建解析版docx等2份试卷配套教学资源,其中试卷共30页, 欢迎下载使用。
题型04 自然地理环境的整体性与差异性(答题模版)-2024年高考地理答题技巧与模板构建: 这是一份题型04 自然地理环境的整体性与差异性(答题模版)-2024年高考地理答题技巧与模板构建,文件包含题型04自然地理环境的整体性与差异性答题模版-2024年高考地理答题技巧与模板构建原卷版docx、题型04自然地理环境的整体性与差异性答题模版-2024年高考地理答题技巧与模板构建解析版docx等2份试卷配套教学资源,其中试卷共31页, 欢迎下载使用。

