适用于新高考新教材广西专版2024届高考化学一轮总复习章末检测卷四化工生产中的重要非金属元素
展开
这是一份适用于新高考新教材广西专版2024届高考化学一轮总复习章末检测卷四化工生产中的重要非金属元素,共14页。试卷主要包含了选择题,非选择题等内容,欢迎下载使用。
一、选择题:本题共10小题,每小题2分,共20分。每小题只有一个选项符合题目要求。
1.(2022黑龙江齐齐哈尔二模)化学与生产、生活、环境等密切相关。下列说法正确的是( )
A.硅在自然界中主要以游离态存在
B.“浮梁巧烧瓷”的“瓷”中主要是SiO2
C.用风能发电可减少温室气体排放
D.侯氏制碱法制备的碱是烧碱
2.(2022北京延庆一模)下列有关物质的性质与用途具有对应关系的是( )
A.铵盐都能与碱发生反应,可用作化肥
B.Al2O3具有两性,可用于电解冶炼铝
C.稀硫酸具有酸性,可用于除去铁锈
D.次氯酸见光易分解,可用作棉、麻和纸张的漂白剂
3.(2022河南三模)下列实验的现象与结论均正确的是( )
4.(2021河北卷,10)关于非金属含氧酸及其盐的性质,下列说法正确的是( )
A.浓硫酸具有强吸水性,能吸收糖类化合物中的水分并使其炭化
B.NaClO、KClO3等氯的含氧酸盐的氧化性会随溶液的pH减小而增强
C.加热NaI与浓磷酸混合物可制备HI,说明H3PO4比HI酸性强
D.浓硝酸和稀硝酸与Cu反应的还原产物分别为NO2和NO,故稀HNO3氧化性更强
5.(2021广东惠州第三次调研)下列实验操作能达到实验目的的是( )
A.用装置甲制取Cl2
B.用装置乙除去CO2中的少量HCl
C.用装置丙收集NH3
D.用装置丁从MgCl2溶液中获得无水MgCl2
6.下列实验现象,与新制氯水中的某些成分(括号内物质)没有关系的是( )
A.使红色布条褪色(HCl)
B.将NaHCO3固体加入新制氯水,有无色气泡产生(H+)
C.将新制氯水滴在pH试纸上,试纸先变红后褪色(H+、HClO)
D.滴加AgNO3溶液生成白色沉淀(Cl-)
7.(2022上海市南洋模范中学模拟预测)如图所示为某同学用高锰酸钾和浓盐酸制备氯气并验证氯气性质的实验装置。相关说法错误的是( )
A.脱脂棉中的无水氯化钙可以用碱石灰代替
B.该实验装置可证明干燥的氯气没有漂白作用
C.湿润石蕊试纸先变红,但也不能说明生成了酸性物质
D.碘化钾淀粉试纸先变蓝后褪色,说明氯气将I2氧化
8.下列各组物质中,满足表中图示物质在通常条件下一步转化关系的组合有( )
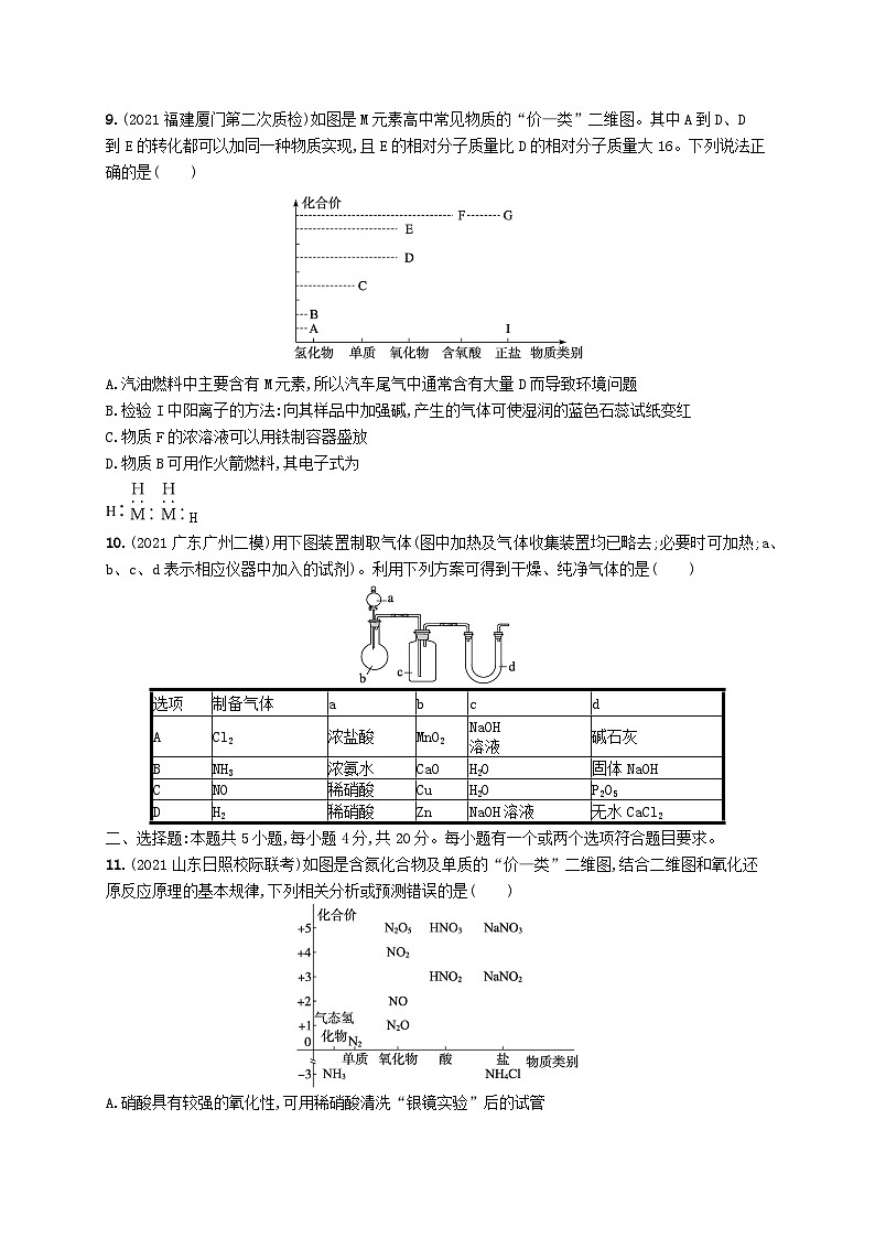
9.(2021福建厦门第二次质检)如图是M元素高中常见物质的“价—类”二维图。其中A到D、D到E的转化都可以加同一种物质实现,且E的相对分子质量比D的相对分子质量大16。下列说法正确的是( )
A.汽油燃料中主要含有M元素,所以汽车尾气中通常含有大量D而导致环境问题
B.检验I中阳离子的方法:向其样品中加强碱,产生的气体可使湿润的蓝色石蕊试纸变红
C.物质F的浓溶液可以用铁制容器盛放
D.物质B可用作火箭燃料,其电子式为
H
10.(2021广东广州二模)用下图装置制取气体(图中加热及气体收集装置均已略去;必要时可加热;a、b、c、d表示相应仪器中加入的试剂)。利用下列方案可得到干燥、纯净气体的是( )
二、选择题:本题共5小题,每小题4分,共20分。每小题有一个或两个选项符合题目要求。
11.(2021山东日照校际联考)如图是含氮化合物及单质的“价—类”二维图,结合二维图和氧化还原反应原理的基本规律,下列相关分析或预测错误的是( )
A.硝酸具有较强的氧化性,可用稀硝酸清洗“银镜实验”后的试管
B.在一定条件下NO、NO2均能和NH3发生反应,可用氨气处理氮氧化物
C.可加热NH4NO3和Ca(OH)2制备氨气
D.联氨(N2H4)可以被亚硝酸(HNO2)氧化生成氢叠氮酸(HN3)
12.实验室中一瓶固体M的标签右半部分已被腐蚀,剩余部分只看到“Na2S”字样(如图)。已知固体M只可能是Na2S、Na2SO3、Na2SiO3、Na2SO4中的一种。若取少量固体M配成稀溶液进行有关实验,下列说法不正确的是( )
A.只用盐酸一种试剂就可以确定该固体M
B.往M的溶液中通入二氧化碳,若有白色沉淀生成,则固体M为Na2SiO3
C.常温时用pH试纸检验,若pH>7,则固体M一定是Na2SO3
D.往M的溶液中加入稀硝酸酸化的BaCl2溶液,若有白色沉淀生成,则固体M为Na2SO4
13.(2021山东威海高三期末)下图的每一方格中表示有关的一种反应物或生成物,其中A、C、D、E为无色气体,F为红棕色气体。下列说法不正确的是( )
A.M一定是碳酸氢铵
B.用蘸有浓盐酸的玻璃棒靠近瓶口可以检验C气体是否收集满
C.F与水的反应中氧化剂与还原剂的物质的量之比为2∶1
D.D在一定条件下可以与C发生置换反应
14.碳、硫的含量影响钢铁性能,碳、硫含量的一种测定方法是将钢样中的碳、硫转化为气体,再用测碳、测硫装置进行测定。如图将转化的气体CO2和SO2通入测碳装置中,采用重量法测定碳的含量。下列说法正确的是( )
A.B装置中MnO2做催化剂
B.C装置用于检验SO2是否除尽
C.D和F装置瓶底均装有碱性干燥剂
D.E装置可用NaOH做吸收剂
15.(2021山东省实验中学模拟)锌钡白是BaSO4和ZnS的混合物,ZnS难溶于水,某化工厂用重晶石为原料制备锌钡白,生产过程中会产生大量废气(主要成分为CO2、CO及少量SO2和硫蒸气等),为防止污染空气并提高原料利用率,生产中采用下述工艺流程:
下列叙述错误的是( )
A.过程Ⅰ中发生的反应为硫的归中反应
B.Y气体的循环使用可以防止污染空气并能提高原料利用率
C.Z(aq)中的阴离子只有OH-和C
D.高温煅烧过程中焦炭的作用是为反应提供热量和作还原剂
三、非选择题:本题共5小题,共60分。
16.(12分)人类农业生产离不开氮肥,科学合理使用氮肥,不仅能提高化肥的使用率,而且能够更好地保护环境,请回答下列问题:
(1)将N2转化为含氮化合物的过程称为氮的固定。
①人工固氮,将N2→NH3,N2发生 反应。
②自然界固氮,可将少量N2转化为Ca(NO3)2等氮肥,转化途径如下(转化所需试剂及条件已略去):
N2NONO2HNO3Ca(NO3)2
写出NO→NO2→HNO3的化学方程式: 、 。
将HNO3转化为Ca(NO3)2,列举三种不同类别的化合物M (写化学式)。
(2)科学合理地保存、施用氮肥
①NH4HCO3需放在阴凉处保存,原因是 (写化学方程式)。
②铵态氮肥不能与碱性肥料混合使用,以NH4Cl为例写出发生反应的离子方程式: 。
(3)过度施用氮肥将导致大气中NH3含量增高,加剧雾霾的形成。(NH4)2SO4是雾霾的成分之一,其形成过程如图所示(转化所需试剂及条件已略去):
①X可能是 、 。Y是 。
②尿素CO(NH2)2是一种常用化肥,与H2O缓慢发生非氧化还原反应释放出NH3,则尿素中碳元素化合价为 。
17.(12分)利用如图信息可以从不同角度研究含氮物质的性质及其转化关系。图中甲~辛均含氮元素。回答下列问题:
(1)下列给出的图中物质之间的转化可以一步实现的是 (填字母)。
A.甲→丁B.乙→丁
C.丁→戊D.戊→丙
(2)下列说法正确的是 (填字母)。
A.丙和丁在一定条件下都能生成戊,均属于酸性氧化物
B.“甲→乙→丙→丁→戊”就是工业制戊的转化过程
C.己和辛在一定条件下都可与固体NaOH作用生成乙,其生成乙的原理相同
D.如果庚和辛为同种物质,则可由乙和戊反应制得
(3)实验室用过氧化氢将丙直接转化为戊,该反应的化学方程式为 。
(4)已知铁与过量戊的溶液反应,其反应的化学方程式为:Fe+戊丙+丁+庚+H2O(方程式未配平)。若产物中丙和丁的物质的量之比为1∶3,则铁与戊的物质的量之比为 。若检验庚中铁元素的价态,可选用的试剂为 ,反应的离子方程式为 。
(5)若要将乙→甲。从原理上分析,下列试剂可行的是 (填字母)。
A.O2B.Na
C.NH4ClD.NO2
18.(12分)(2021河北邢台高三期末)硫酰氯(SO2Cl2)是一种重要的化工试剂,氯化法是合成硫酰氯(SO2Cl2)的常用方法。实验室合成硫酰氯的实验装置如下图所示(部分夹持装置未画出):
已知:①SO2(g)+Cl2(g)SO2Cl2(l) ΔH=-97.3 kJ·ml-1。
②常温下硫酰氯为无色液体,熔点为-54.1 ℃,沸点为69.1 ℃,在潮湿空气中“发烟”。
③100 ℃以上或长时间存放硫酰氯都易分解,生成二氧化硫和氯气。
回答下列问题:
(1)硫酰氯在潮湿空气中“发烟”的原因是 (用化学方程式表示)。
(2)装置B中盛放的试剂是 ;仪器D的名称为 。
(3)装置E的作用是 ,E中冷凝水的入口是 (填“a”或“b”);整套装置存在的一处缺陷是 。
(4)当装置A中生成氯气1.12 L(已折算成标准状况)时,硫酰氯的产率为44%,则最终得到纯净的硫酰氯 g。
(5)氯磺酸(ClSO3H)加热分解,也能制得硫酰氯与另外一种物质,该反应的化学方程式为 ,分离两种产物的方法是 。
(6)硫酰氯的工业品中常含有少量硫酸,请你设计实验验证其中含有硫酸(写出实验方案及相关实验现象,不必写出具体实验操作。可选试剂:稀盐酸、稀硫酸、BaCl2溶液、蒸馏水、石蕊溶液): 。
19.(12分)碘化钠在医疗及食品方面有重要的作用。实验室用NaOH、单质碘和水合肼(N2H4·H2O)为原料制备碘化钠。已知:水合肼具有还原性。回答下列问题:
(1)水合肼的制备
有关反应原理:CO(NH2)2(尿素)+NaClO+2NaOHN2H4·H2O+NaCl+Na2CO3。
①制取次氯酸钠和氢氧化钠混合液的仪器接口的连接顺序为 (按气流方向,用小写字母表示)。
若该实验温度控制不当,反应后测得三颈烧瓶内ClO-与Cl的物质的量之比为6∶1,则氯气与氢氧化钠反应时,被还原的氯元素与被氧化的氯元素原子的物质的量之比为 。
②取适量A中的混合液逐滴加入到定量的尿素溶液中制备水合肼,实验中滴加顺序不能颠倒,且滴加速度不能过快,理由是 。
(2)碘化钠的制备
采用水合肼还原法制取碘化钠固体,其制备流程如图所示:
①“合成”过程中,反应温度不宜超过70 ℃,目的是 。
②在“还原”过程中,主要消耗反应过程中生成的副产物I,该过程的离子方程式为 。工业上也可以用硫化钠或铁屑还原碘酸钠制备碘化钠,但水合肼还原法制得的产品纯度更高,其原因是 。
(3)测定产品中NaI含量的实验步骤如下:
a.称取10.00 g样品并溶解,在500 mL容量瓶中定容;
b.量取25.00 mL待测液置于锥形瓶中,然后加入足量的FeCl3溶液,充分反应后,再加入M溶液作指示剂:
c.用0.210 0 ml·L-1的Na2S2O3标准溶液滴定至终点(2Na2S2O3+I2Na2S4O6+2NaI),重复实验多次,测得消耗标准溶液的体积为15.00 mL。
①M为 (写名称)。
②该样品中NaI的质量分数为 。
20.(12分)(2021湖北黄冈中学适应考)NOCl(名称为亚硝酰氯,熔点为-64.5 ℃,沸点为-5.5 ℃)是有机化合物合成中的重要试剂,为红褐色液体或黄色气体,遇水发生反应:2NOCl+H2ONO+NO2+2HCl。某学习小组在实验室用Cl2和NO按如图装置制备NOCl,并测定其纯度。请回答下列问题:
(1)仪器a的名称是 ;a中反应的离子方程式为 。
(2)实验时,先在三颈烧瓶内通入Cl2,待其中充满黄绿色气体时,再通入NO,这样做的目的是 。
(3)从三颈烧瓶逸出的尾气先通入浓硫酸再通入NaOH溶液吸收,要先通入浓硫酸的原因是 。
(4)NOCl与NaOH溶液反应的化学方程式为 。(已知:NO+NO2+2NaOH2NaNO2+H2O)
(5)反应完成后,测量产物NOCl的纯度:取三颈烧瓶中所得产物m g溶于水,配制成250 mL溶液,取出25.00 mL,用c ml·L-1 AgNO3标准溶液滴定至终点,消耗标准溶液的体积为V mL。
①可选用 作滴定指示剂,滴定终点的现象是 。
②产物中NOCl纯度的计算式为 。
参考答案
章末检测卷(四) 化工生产中的重要非金属元素
1.C 解析 硅在自然界中以化合态形式存在,主要以硅酸盐和氧化物的形式,A项错误;瓷器主要含有多种硅酸盐,B项错误;用风能发电可减少火力发电,有利于实现“低碳经济”,减少温室气体的排放,C项正确;侯氏制碱法制备的是Na2CO3,Na2CO3俗称纯碱,D项错误。
2.C 解析 铵盐可用作化肥是由于N含有N元素,且易被植物吸收利用,与其能与碱发生反应无关,A项不合题意;Al2O3可用于电解冶炼铝是由于其含有铝元素且熔融状态能够导电,与其具有两性无关,B项不合题意;稀硫酸可用于除去铁锈,就是利用其酸性,C项符合题意;次氯酸可用作棉、麻和纸张的漂白剂是由于其具有强氧化性,与其见光易分解无关,D项不合题意。
3.B 解析 Cu与稀硝酸反应生成的是NO,NO在瓶口与O2反应生成红棕色的气体NO2,A项不合题意;灼热的铁丝插入氯气瓶中,铁丝能剧烈燃烧,Fe与Cl2反应生成FeCl3,化学方程式为2Fe+3Cl22FeCl3,B项符合题意;将洁净铁丝放入浓硫酸中,无明显现象是由于常温下铁遇到浓硫酸发生钝化,钝化属于化学变化,C项不合题意;喷泉实验只要能形成较大的压强差就可以实现,D项不合题意。
4.B 解析 本题考查了常见非金属含氧酸及其盐的性质。糖类化合物中不存在水分子,浓硫酸可以将糖类中的氢、氧元素按水的组成比脱去,使糖类化合物脱水炭化是因为浓硫酸具有脱水性,A项错误;氯的含氧酸盐发生氧化还原反应时消耗H+,故酸性增强,H+浓度增大,其氧化性增强,B项正确;H3PO4属于中强酸,HI属于强酸,利用NaI和H3PO4制备HI,主要是利用H3PO4的难挥发性,C项错误;浓硝酸的氧化性比稀硝酸的氧化性强,不能简单通过还原产物的价态高低来比较氧化剂氧化性的强弱,D项错误。
5.B 解析 MnO2与浓盐酸在加热条件下反应制取Cl2,该装置缺少酒精灯,A错误;NH3的密度小于空气的密度,应采用向下排空气法收集NH3,将NH3从短管通入集气瓶中,C错误;MgCl2易水解,直接蒸发MgCl2溶液不能获得无水MgCl2,D错误。
6.A 解析 氯水中的次氯酸能使红色布条褪色,与HCl无关,A符合题意;因氯水中有H+,H+能与NaHCO3固体反应生成二氧化碳气体,故B不符合题意;氯水中的H+使pH试纸变红,氯水中的HClO又使试纸褪色,故C不符合题意;因氯水中的盐酸电离生成氯离子,氯离子能与硝酸银电离产生的银离子结合生成氯化银白色沉淀,故D不符合题意。
7.A 解析 无水氯化钙的作用主要是干燥氯气,碱石灰会与氯气反应,因此脱脂棉中的无水氯化钙不能用碱石灰代替,故A项错误;干燥的氯气先与干燥品红试纸接触,试纸不褪色,说明干燥的氯气没有漂白作用,故B项正确;由于HCl易挥发,因此挥发的HCl使湿润石蕊试纸先变红,因此不能说明生成了酸性物质,故C项正确;碘化钾淀粉试纸先变蓝是I-被氯气氧化为I2,淀粉遇碘变蓝,后褪色说明氯气又将I2氧化,故D项正确。
8.C 解析 S燃烧生成SO2,不能直接生成SO3,A错误;Na2O2不能一步生成Na,B错误;Cl2与石灰乳反应生成Ca(ClO)2,将盐酸滴入Ca(ClO)2溶液[或向Ca(ClO)2溶液中通入CO2]生成HClO,HClO分解生成HCl,浓盐酸与MnO2在加热条件下生成Cl2,C正确;Fe(OH)2不能一步转化生成Fe,D错误。
9.C 解析 由题意可知,M元素是氮元素。汽油不含氮元素,燃烧时吸入的空气中含有氮气,在放电条件下生成NO,导致环境污染,A错误;I为铵盐,加强碱,产生的气体氨气可使湿润的红色石蕊试纸变蓝色,B错误;物质F为硝酸,浓硝酸与铁发生钝化,可以用铁制容器盛放浓硝酸,C正确;物质B为联氨(H2N—NH2),联氨可用作火箭燃料,其电子式为H,D错误。
10.C 解析 Cl2能与NaOH溶液反应,A错误;浓氨水滴到CaO中,可制取NH3,由于NH3易溶于水,不能用排水法收集NH3,B错误;Cu与稀硝酸反应制取NO,NO不溶于水,用酸性干燥剂P2O5干燥,得到纯净的NO,C正确;Zn与稀硝酸反应不能制得H2,D错误。
11.C 解析 硝酸中的氮元素为+5价,为氮元素的最高正价,稀硝酸具有强氧化性,能将银氧化,A正确;NO、NO2在一定条件下均能和NH3发生归中反应,产物是氮气和水,则氨气可用于处理氮氧化物,B正确;NH4NO3受热易爆炸,因此不能加热硝酸铵和Ca(OH)2制备氨气,C错误;联氨(N2H4)中氮元素为-2价,亚硝酸(HNO2)中氮元素为+3价,二者可以反应生成氮元素价态处于二者之间的氢叠氮酸(HN3),D正确。
12.CD 解析 盐酸与Na2S反应生成具有臭鸡蛋气味的H2S,盐酸与Na2SO3反应生成有刺激性气味的SO2气体,盐酸与Na2SiO3反应生成H2SiO3白色沉淀,盐酸与Na2SO4不反应,A正确;往溶液中通入CO2,由于Na2SiO3+2CO2+2H2OH2SiO3↓+2NaHCO3,且CO2与另外三种物质不反应,B正确;Na2S、Na2SO3、Na2SiO3都属于强碱弱酸盐,水溶液呈碱性,C错误;加入硝酸酸化的BaCl2溶液,硝酸能把Na2SO3氧化为Na2SO4,Na2SO4与BaCl2反应得到白色沉淀,固体M也可能是Na2SO3,D错误。
13.AC 解析 M能与盐酸、NaOH溶液反应,分别产生气体A、C,A与Na2O2反应产生气体D,则D是O2;C与D(O2)发生催化氧化生成气体E,E与D(O2)反应生成红棕色气体F,则F是NO2,E是NO。F与H2O反应生成G,则G是HNO3;浓硝酸与木条加热生成NO2、CO2和H2O,则A是CO2,C是NH3,从而推知M可能是(NH4)2CO3或NH4HCO3或二者的混合物,A错误。浓盐酸挥发出的HCl与NH3反应生成NH4Cl固体,产生白烟,可用于检验NH3是否收集满,B正确。NO2与水反应生成HNO3和NO,氧化剂和还原剂都是NO2,其比值为1∶2,C错误。一定条件下,NH3和O2发生置换反应可生成N2、H2O,D正确。
14.BD 解析 气体a为CO2和SO2的混合气体,B装置中活性MnO2做氧化剂,与SO2发生氧化还原反应:MnO2+SO2MnSO4,故B装置的作用是除去SO2,C装置用于检验SO2是否除尽,D装置用于除去CO2中混有的水蒸气,故D装置中不能用碱性干燥剂,CO2可用NaOH吸收,通过测定E装置反应前后的质量得出CO2的质量,B、D均正确。
15.AC 解析 过程Ⅰ中发生反应BaS+ZnSO4BaSO4+ZnS,该反应为复分解反应,A错误;Y(CO)气体的循环使用可以防止污染空气并能提高原料利用率,B正确;Z(aq)中的阴离子是OH-、C和S,C错误;焦炭的作用是燃烧生成CO,为反应提供热量和作还原剂,D正确。
16.答案 (1)①还原
②2NO+O22NO2 3NO2+H2O2HNO3+NO CaO、Ca(OH)2、CaCO3
(2)①NH4HCO3NH3↑+CO2↑+H2O
②N+OH-NH3↑+H2O(或N+OH-NH3·H2O)
(3)①SO3 H2SO3 H2SO4 ②+4价
解析 (1)②NO被O2氧化为NO2,NO2与H2O反应生成HNO3;HNO3与CaO、Ca(OH)2、CaCO3等反应生成Ca(NO3)2。
(2)②铵态氮肥不能与碱性肥料混合使用,混合使用时,N与OH-反应生成NH3·H2O,会释放出NH3,降低肥效。
(3)②尿素CO(NH2)2是一种常用化肥,与H2O缓慢发生非氧化还原反应释放出NH3,则尿素中O、N和H元素的化合价分别为-2价、-3价和+1价,根据化合物中各元素正负化合价代数和为0推知,尿素中碳元素的化合价为+4价。
17.答案 (1)CD (2)BD
(3)3H2O2+2NO2HNO3+2H2O
(4)1∶5 KSCN溶液 Fe3++3SCN-Fe(SCN)3
(5)AD
18.答案 (1)SO2Cl2+2H2O2HCl+H2SO4
(2)饱和食盐水 三颈烧瓶
(3)冷凝回流 a 缺少尾气处理装置 (4)2.97
(5)2ClSO3HSO2Cl2+H2SO4 蒸馏
(6)取少量产品在干燥条件下加热至硫酰氯完全挥发,剩余物质冷却并用水稀释。取少量所得的溶液滴加紫色石蕊溶液,溶液变红;再另取少量溶液滴加BaCl2溶液,产生白色沉淀
解析 (4)当装置A中生成氯气1.12L(已折算成标准状况)时,氯气的物质的量为0.05ml,由于硫酰氯的产率为44%,则生成硫酰氯的物质的量为0.05ml×44%=0.022ml,所以最终得到纯净的硫酰氯的质量为0.022ml×135g·ml-1=2.97g。
(5)氯磺酸(ClSO3H)加热分解,也能制得硫酰氯与另外一种物质,由质量守恒可知,该反应的化学方程式为2ClSO3HSO2Cl2+H2SO4,硫酸沸点高,由题中信息可知,硫酰氯的沸点较低,故分离两种产物的方法是蒸馏。
(6)欲设计实验验证硫酰氯的工业品中含有少量硫酸,可根据硫酸的组成和性质用题给试剂进行检验。
19.答案 (1)①e→c→d→a→b→f 11∶7
②将尿素滴到NaClO溶液中或过快滴加,都会导致过量的NaClO溶液氧化水合肼,降低产率
(2)①防止碘升华
②2I+3N2H4·H2O3N2↑+2I-+9H2O
N2H4·H2O被氧化后的产物为N2和H2O,不引入杂质
(3)①淀粉 ②94.5%
解析 (1)①装置A制取次氯酸钠和氢氧化钠混合溶液,装置B中盛有饱和NaCl溶液,用于除去Cl2中的HCl;装置C用于制取Cl2,装置D用于吸收尾气Cl2,故仪器接口的连接顺序为e→c→d→a→b→f。反应后测得三颈烧瓶内ClO-与Cl的物质的量之比为6∶1,设二者的物质的量分别为6ml、1ml,还原产物是Cl-,据得失电子守恒可得:n(Cl-)×1=6ml×1+1ml×5,则有n(Cl-)=11ml,故被还原的氯元素与被氧化的氯元素原子的物质的量之比为11ml∶(6ml+1ml)=11∶7。②若将尿素滴到NaClO溶液中或过快滴加,都会导致过量的NaClO溶液氧化水合肼,降低产率。
(2)①I2受热易升华,“合成”过程中,反应温度不宜超过70℃,其目的是防止碘升华。②“还原”过程中主要消耗生成的I,由题图可知,水合肼被氧化生成N2,I则被还原生成I-,结合得失电子守恒、原子守恒和电荷守恒写出离子方程式:2I+3N2H4·H2O3N2↑+2I-+9H2O。水合肼还原法中N2H4·H2O被氧化后的产物为N2和H2O,不引入杂质,而用硫化钠或铁屑还原碘酸钠制备碘化钠时会引入杂质。
(3)①步骤b中发生反应:2Fe3++2I-2Fe2++I2,结合步骤c滴定反应原理可知,加入M溶液作指示剂,M应为淀粉。②根据步骤b、c中发生的反应可得关系式:2NaI~I2~2Na2S2O3,则有n(NaI)=n(Na2S2O3)=0.2100ml·L-1×15.00×10-3L=3.15×10-3ml,故10.00g样品中n(NaI)=3.15×10-3ml×=0.063ml,m(NaI)=0.063ml×150g·ml-1=9.45g,因此产品中NaI的含量为×100%=94.5%。
20.答案 (1)蒸馏烧瓶 3Cu+8H++2N3Cu2++2NO↑+4H2O
(2)NO不稳定易被空气中的氧气氧化成二氧化氮,所以先通入氯气,排尽装置中的空气,防止NO和O2反应
(3)从三颈烧瓶中逸出的尾气不能直接通入NaOH溶液中,因为NOCl易水解,NaOH溶液中的水蒸气会进入三颈烧瓶与NOCl反应,导致产品不纯
(4)NOCl+2NaOHNaNO2+NaCl+H2O
(5)①K2CrO4(易溶于水的铬酸盐) 最后半滴硝酸银溶液滴下时,生成砖红色沉淀,且半分钟内不溶解
②×100%
解析 在实验室用Cl2和NO按题图装置制备NOCl,并测定其纯度时,用A装置制取NO,因为硝酸具有挥发性,导致生成的NO中含有硝酸,故用B装置除去硝酸,用C装置干燥NO;用G装置制取氯气,因为浓盐酸具有挥发性,所以生成的氯气中含有HCl,且还含有水蒸气,用F装置中的饱和食盐水除去HCl,用E装置中的浓硫酸干燥氯气,NO和氯气通入D装置发生反应生成NOCl。
(2)NO不稳定易被空气中的氧气氧化生成二氧化氮,所以先通入氯气,排尽装置中的空气,防止NO和O2反应。
(3)从三颈烧瓶中逸出的尾气不能直接通入NaOH溶液中,因为NOCl易水解,NaOH溶液中的水蒸气会进入三颈烧瓶与NOCl反应,导致产品不纯。
(5)根据滴定的原理,在本实验中,应该是先生成氯化银沉淀,然后是硝酸银和指示剂反应,通过题给的信息可以知道应该生成Ag2CrO4,即指示剂应该是易溶于水的铬酸盐,例如铬酸钾,滴定终点的现象应该是最后半滴硝酸银溶液滴下时,生成砖红色沉淀,且半分钟内不溶解。由题意可知250mL溶液中含有Cl-的物质的量n(Cl-)=0.001cVml×10=0.01cVml,根据氯原子守恒可得n(NOCl)=n(Cl-)=0.01cVml,m(NOCl)=0.01cVml×65.5g·ml-1=0.655cVg,则产物中NOCl的纯度为×100%=×100%。
选项
操作
现象
结论
A
向盛有铜片的试管中加入稀硝酸
试管口有红棕色气体产生
Cu把稀硝酸中氮元素还原为了NO2
B
灼热的铁丝插入氯气瓶中
铁丝剧烈燃烧,生成棕黑色固体
Fe与Cl2反应生成FeCl3
C
将洁净铁丝放入浓硫酸中
无明显现象
没有发生化学反应
D
用HCl气体做喷泉实验
可以形成喷泉
只有极易溶于水的气体才能用来做喷泉实验
选项
X
Y
Z
W
A
S
SO3
H2SO3
Na2SO4
B
Na2O2
Na
Na2CO3
NaCl
C
Cl2
Ca(ClO)2
HClO
HCl
D
Fe
Fe2(SO4)3
FeSO4
Fe(OH)2
选项
制备气体
a
b
c
d
A
Cl2
浓盐酸
MnO2
NaOH
溶液
碱石灰
B
NH3
浓氨水
CaO
H2O
固体NaOH
C
NO
稀硝酸
Cu
H2O
P2O5
D
H2
稀硝酸
Zn
NaOH溶液
无水CaCl2
性质
银盐
AgCl
AgBr
AgCN
Ag2CrO4
AgSCN
颜色
白
浅黄
白
砖红
白
1.34×10-6
7.1×10-7
1.1×10-8
6.5×10-5
1.0×10-6
相关试卷
这是一份适用于新高考新教材广西专版2024届高考化学一轮总复习章末检测卷一物质的量,共11页。试卷主要包含了选择题,非选择题等内容,欢迎下载使用。
这是一份适用于新高考新教材广西专版2024届高考化学一轮总复习章末检测卷九有机化学基础,共15页。试卷主要包含了选择题,非选择题等内容,欢迎下载使用。
这是一份适用于新高考新教材广西专版2024届高考化学一轮总复习章末检测卷二物质及其变化,共13页。试卷主要包含了选择题,非选择题等内容,欢迎下载使用。

