贵州省安顺市关岭县2023-2024学年八年级上学期期末生物试卷
展开1.(2分)年初,我国的“深海勇士”号出海勘探,在1700多米的深海处意外发现了珍贵的约1.5米长的红珊瑚( )
A.腔肠动物B.扁形动物C.线形动物D.节肢动物
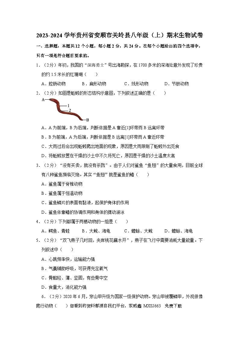
2.(2分)如图是蚯蚓的形态结构示意图,下列叙述正确的是( )
A.A为前端,B为后端,判断依据是A靠近[1]环带而B远离环带
B.B为前端,A为后端,判断依据是B远离[1]环带而A靠近环带
C.大雨过后会出现蚯蚓爬出地面的现象,原因是大雨限制了蚯蚓外出觅食
D.将蚯蚓放置在干燥的沙土中不久将死亡,原因是干燥的沙土温度太高
3.(2分)“没有买卖,就没有杀戮”。由于人们对鲨鱼“鱼翅”的大量食用,目前全球有八种鲨鱼濒临灭绝。其实“鱼翅”就是鲨鱼的鳍( )
A.鲨鱼属于脊椎动物
B.鲨鱼属于恒温动物
C.鲨鱼鳞片的表面有黏液,起保护身体的作用
D.鲨鱼依靠鳍的协调作用和身体的摆动游泳
4.(2分)下列都属于两栖动物的一组是( )
A.鳄鱼、青蛙B.大鲵、海龟C.蟾蜍、大鲵D.蟾蜍、海龟
5.(2分)“双飞燕子几时回,夹岸桃花蘸水开”,燕子在飞行中需要消耗大量能量。下列叙述中( )
A.心跳频率快,运输能力强
B.气囊辅助呼吸,可获得充足氧气
C.骨骼轻、薄、坚固,有些骨中空
D.食量大,消化能力强
6.(2分)2020年6月,穿山甲升级为国家一级保护动物。穿山甲被覆鳞甲,外观很像爬行动物( )您看到的资料都源自我们平台,家威鑫 MXSJ663 免费下载 A.具有脊柱B.体内受精C.用肺呼吸D.胎生、哺乳
7.(2分)构建模型是学习生物学的一种有效策略。小秦用木棒、橡皮筋、气球、螺母等制作肌肉牵拉骨运动的模型(如图),其中最合理的是( )
A.B.
C.D.
8.(2分)有一种名为鬼针草的植物,当人在草丛中行走时,裤脚上常沾上一些带刺的“针”( )
A.人对鬼针草不会产生作用
B.人毁坏了鬼针草
C.人帮助鬼针草传播果实、种子
D.人帮助鬼针草传粉
9.(2分)下列对病毒的认识正确的是( )
A.所有病毒都会使人患病
B.可以利用病毒制成疫苗预防疾病
C.病毒主要给人和动物带来危害,对植物没有危害
D.病毒进行繁殖时,利用的是自己细胞里的营养物质
10.(2分)生物分类等级中,最基本的分类单位是( )
A.界B.纲C.属D.种
11.(2分)画思维导图是进行对比的有效方法。观察如图,其中阴影部分是两种生物的共同特征,下列特征不能写在阴影区的是( )
A.具有细胞结构B.要进行呼吸作用
C.能够繁殖后代D.能够自己制造有机物
12.(2分)“感动中国人物”——“油菜花父子”沈克泉和沈昌健利用野生油菜与本地油菜杂交培育出了高产油菜品种,造福当地百姓。这种培育方法利用了( )
A.物种的多样性B.基因的多样性
C.环境的多样性D.生态系统的多样性
二、非选择题:共36分。
13.(9分)2023年9月21日,神舟十六号航天员乘组为全国青少年开展了“天宫课堂”第四次授课。据了解,航天员在空间站工作期间需通过体育锻炼来保证身体的良好状态
(1)图一中,Ⅰ、Ⅱ、Ⅲ表示蝗虫身体的各部分,①、②、③表示蝗虫的某些器官 (填序号)。
(2)当航天员登上太空自行车时,上肢需要先屈肘握住扶手。如图三所示,当【6】 受神经传来的刺激收缩时,就会牵动性绕着【8】活动,此时【7】处于 (填“收缩”或“舒张”)状态。
(3)蹬车动作是由骨、关节和 协调配合完成的此项运动除了依赖运动系统的参与外,还依赖于 系统的调节和控制。
(4)图二所示为关节结构模式图,当航天员进行太空设跑时,其中【4】 能够让关节更加灵活,能够让关节更牢固的结构是【2】 及它外面所包裹的韧带。
(5)哺乳动物强大的运动能力有利于寻觅食物、 、争夺栖息地和繁殖后代,以适应复杂多变的环境。
14.(8分)请仔细阅读下列材料,分析并回答问题。
材料一:地球上自从35亿年前出现生命以来,已有5亿种生物存在过,如今绝大多数已经消失地质年代物种灭绝的速度极为缓慢,兽类平均8000年灭绝1种到1600年至1700年,每10年灭绝1种动物,鸟兽的平均灭绝速度为每年1种。一直以来,物种灭绝的速度在不断地加快。
材料二:一项研究显示了哺乳类和鸟类濒危或受到威胁的原因,如下表所示:
(1)由材料一可知,生物多样性面临的威胁主要体现在 。
(2)由材料二可知,哺乳类和鸟类濒危或受到威胁的主要原因是 。
(3)保护生物多样性的根本措施是保护生物的栖息环境, ,保护生物多样性最有效的措施是 。
(4)作为一名中学生,在保护生物多样性方面你准备怎么做? (写一条即可)。
15.(9分)生物分类是研究生物的一种基本方法。如图是海葵、鲤鱼、蜜蜂、蜗牛、鸽子、熊猫这6种动物的分类表解图,据图回答下列问题。
(1)在生物分类上,上述6种动物所属的最大的共同单位是 ;根据动物可将动物分为脊椎动物和无脊椎动物两大类。
(2)图中②代表的动物名称是 ,该种动物的成员之间按照等级分化而建立分工,因此,它们是具有 行为的动物。
(3)图中⑤代表的动物名称是 ,这类动物具有高度发达的 系统和感觉器官,能够灵敏地感知外界环境的变化,对环境的复杂多变及时作出反应。
(4)蜘蛛与上述六种动物中的 (填图中数字序号)具有最多的相同特征。这类动物除具有图中所示主要特征以外,还有 。
16.(10分)如图为某些微生物的结构示意图,请据图回答下列问题:
(1)图中A与B不属于同类微生物,主要原因是A没有 ,D是通过 来繁殖后代的。
(2)观察图中生物,C与A、B、D相比没有细胞结构,仅由蛋白质外壳和内部的 组成,它必须寄生在其他生物的活细胞内。
(3)在日常生活中,制作馒头或面包要用到图中 (填字母)种生物。
(4)面酱是北方面食中常用的一种佐料,其制作流程为:面粉加水和成面团→蒸熟→冷却→加入曲精粉→培养→面糕曲→拌热盐水→酱醪保温(28℃~32℃)发酵→成熟酱醪→磨细、过筛→灭菌→成品。
①米曲霉是曲精粉的主要成分,米曲霉的菌体是由许多细胞连接起来的菌丝构成,属于 (填“细菌”或“真菌”)。
②将面团蒸熟,相当于“培养细菌、真菌的一般方法”中的 ,其目的是 ;蒸熟面团后冷却的目的是 。
③面酱制作过程中,在面团中加入曲精粉,相当于“培养细菌、真菌的一般方法”中的 这一过程。
2023-2024学年贵州省安顺市关岭县八年级(上)期末生物试卷
参考答案与试题解析
一、选择题:本题共12个小题,每小题2分,共24分。在每个小题给出的四个选项中,只有一项是符合题目要求的。
1.(2分)年初,我国的“深海勇士”号出海勘探,在1700多米的深海处意外发现了珍贵的约1.5米长的红珊瑚( )
A.腔肠动物B.扁形动物C.线形动物D.节肢动物
【答案】A
【解答】解;珊瑚虫生活在水中,体内有消化腔,因此属于腔肠动物。
故选:A。
2.(2分)如图是蚯蚓的形态结构示意图,下列叙述正确的是( )
A.A为前端,B为后端,判断依据是A靠近[1]环带而B远离环带
B.B为前端,A为后端,判断依据是B远离[1]环带而A靠近环带
C.大雨过后会出现蚯蚓爬出地面的现象,原因是大雨限制了蚯蚓外出觅食
D.将蚯蚓放置在干燥的沙土中不久将死亡,原因是干燥的沙土温度太高
【答案】A
【解答】解:AB、A为前端,靠近1环带是前端,A正确;
C、大雨过后会出现蚯蚓爬出地面的现象,导致蚯蚓周围的氧气不足,C错误;
D、蚯蚓靠湿润的体壁呼吸,D错误。
故选:A。
3.(2分)“没有买卖,就没有杀戮”。由于人们对鲨鱼“鱼翅”的大量食用,目前全球有八种鲨鱼濒临灭绝。其实“鱼翅”就是鲨鱼的鳍( )
A.鲨鱼属于脊椎动物
B.鲨鱼属于恒温动物
C.鲨鱼鳞片的表面有黏液,起保护身体的作用
D.鲨鱼依靠鳍的协调作用和身体的摆动游泳
【答案】B
【解答】解:A、鲨鱼属于鱼类,属于脊椎动物;
B、鲨鱼属于鱼类,属于变温动物;
C、鲨鱼鳞片的表面有黏液,C正确;
D、鲨鱼依靠鳍的协调作用和身体(尾部和躯干部)的摆动游泳。
故选:B。
4.(2分)下列都属于两栖动物的一组是( )
A.鳄鱼、青蛙B.大鲵、海龟C.蟾蜍、大鲵D.蟾蜍、海龟
【答案】C
【解答】解:鳄鱼、海龟属于爬行动物,四肢强大,适于爬行、大鲵,它们的幼体用鳃呼吸生活在水中,皮肤辅助呼吸,ABD不符合题意。
故选:C。
5.(2分)“双飞燕子几时回,夹岸桃花蘸水开”,燕子在飞行中需要消耗大量能量。下列叙述中( )
A.心跳频率快,运输能力强
B.气囊辅助呼吸,可获得充足氧气
C.骨骼轻、薄、坚固,有些骨中空
D.食量大,消化能力强
【答案】C
【解答】解:A、鸟的心脏有四腔,心跳快,循环能力强,与提供能量有关。
B、鸟类的体内有许多气囊,为飞行提供充足的氧,与提供能量有关。
C、骼轻便牢固,与提供能量无关。
D、鸟的食量非常大,与提供能量有关。
故选:C。
6.(2分)2020年6月,穿山甲升级为国家一级保护动物。穿山甲被覆鳞甲,外观很像爬行动物( )
A.具有脊柱B.体内受精C.用肺呼吸D.胎生、哺乳
【答案】D
【解答】解:穿山甲虽然被覆鳞甲,外观很像爬行动物,属于哺乳动物。
故选:D。
7.(2分)构建模型是学习生物学的一种有效策略。小秦用木棒、橡皮筋、气球、螺母等制作肌肉牵拉骨运动的模型(如图),其中最合理的是( )
A.B.
C.D.
【答案】D
【解答】解:骨骼肌有受刺激而收缩的特性。当骨骼肌受神经传来的刺激收缩时,于是躯体就会产生运动,因此与骨相连的肌肉总是由两组肌肉相互配合活动的、橡皮筋、肌肉,D符合题意。
故选:D。
8.(2分)有一种名为鬼针草的植物,当人在草丛中行走时,裤脚上常沾上一些带刺的“针”( )
A.人对鬼针草不会产生作用
B.人毁坏了鬼针草
C.人帮助鬼针草传播果实、种子
D.人帮助鬼针草传粉
【答案】C
【解答】解:自然界中的动物和植物在长期生存与发展的过程中,形成相互适应。动物能够帮助植物传播果实和种子。当人在草丛中行走时,人在这一过程中所起的作用是帮助鬼针草传播种子。因此ABD不符合题意。
故选:C。
9.(2分)下列对病毒的认识正确的是( )
A.所有病毒都会使人患病
B.可以利用病毒制成疫苗预防疾病
C.病毒主要给人和动物带来危害,对植物没有危害
D.病毒进行繁殖时,利用的是自己细胞里的营养物质
【答案】B
【解答】解:A、大多数病毒侵入人体后会使人患病,如绿脓杆菌噬菌体。
B、有的病毒是有益的,B正确。
C、有的病毒给人和动物带来危害,如烟草花叶病毒能引发健康的烟草植株发生花叶病。
D、病毒进行繁殖时,利用寄主细胞内的营养物质进行自我复制繁殖的。
故选:B。
10.(2分)生物分类等级中,最基本的分类单位是( )
A.界B.纲C.属D.种
【答案】D
【解答】解:生物学家根据生物之间的相似程度,我们对生物进行分类、门、纲、目、科、属、种,界是最大的单位,也是最小的分类单位,共同特征最多。
故选:D。
11.(2分)画思维导图是进行对比的有效方法。观察如图,其中阴影部分是两种生物的共同特征,下列特征不能写在阴影区的是( )
A.具有细胞结构B.要进行呼吸作用
C.能够繁殖后代D.能够自己制造有机物
【答案】D
【解答】解:图中的大熊猫和竹子都是生物,大熊猫属于动物,都具有细胞结构、能够繁殖后代的特征、液泡和叶绿体(绿色部分含有),能够自己制造有机物,不能够自己制造有机物,D符合题意。
故选:D。
12.(2分)“感动中国人物”——“油菜花父子”沈克泉和沈昌健利用野生油菜与本地油菜杂交培育出了高产油菜品种,造福当地百姓。这种培育方法利用了( )
A.物种的多样性B.基因的多样性
C.环境的多样性D.生态系统的多样性
【答案】B
【解答】解:A、利用野生油菜与本地油菜杂交培育出了高产油菜品种不是利用物种的多样性。
B、基因的多样性是指物种的种内个体或种群间的基因变化,同种生物如野生水稻和栽培水稻之间基因也有差别。用野生油菜与本地油菜杂交培育出了高产油菜品种利用了基因多样性。
C、环境的多样性不是生物多样性的内容。
D、用野生油菜与本地油菜杂交培育出了高产油菜品种不是利用生态系统的多样性。
故选:B。
二、非选择题:共36分。
13.(9分)2023年9月21日,神舟十六号航天员乘组为全国青少年开展了“天宫课堂”第四次授课。据了解,航天员在空间站工作期间需通过体育锻炼来保证身体的良好状态
(1)图一中,Ⅰ、Ⅱ、Ⅲ表示蝗虫身体的各部分,①、②、③表示蝗虫的某些器官 ②③ (填序号)。
(2)当航天员登上太空自行车时,上肢需要先屈肘握住扶手。如图三所示,当【6】 肱二头肌 受神经传来的刺激收缩时,就会牵动性绕着【8】活动,此时【7】处于 舒张 (填“收缩”或“舒张”)状态。
(3)蹬车动作是由骨、关节和 肌肉(骨骼肌) 协调配合完成的此项运动除了依赖运动系统的参与外,还依赖于 神经 系统的调节和控制。
(4)图二所示为关节结构模式图,当航天员进行太空设跑时,其中【4】 关节软骨 能够让关节更加灵活,能够让关节更牢固的结构是【2】 关节囊 及它外面所包裹的韧带。
(5)哺乳动物强大的运动能力有利于寻觅食物、 躲避敌害 、争夺栖息地和繁殖后代,以适应复杂多变的环境。
【答案】(1)②③
(2)肱二头肌;舒张
(3)肌肉(骨骼肌);神经
(4)关节软骨;关节囊
(5)躲避敌害
【解答】解:(1)图A中①是触角、②是足。前足,后足发达;翅是飞行的器官。
(2)骨骼肌有受刺激而收缩的特性,当骨骼肌受神经传来的兴奋刺激收缩时,绕着关节活动。屈肘时肱二头肌收缩,伸肘时肱三头肌收缩。如图三所示,6肱二头肌收缩。
(3)蹬车动作是由骨、关节,运动并不是仅靠运动系统来完成,它需要消化。
(4)关节的基本结构包括关节面、关节囊。关节面由关节头和关节窝组成。4关节软骨和8关节腔内的滑液能减少骨与骨之间的摩擦;2关节囊及关节周围的韧带增强了关节的牢固性。
(5)动物通过运动,比较迅速地改变自身的空间位置、有利于动物寻找配偶,动物的运动对动物的自身生存和繁衍后代有着十分重要的意义。
故答案为:(1)②③
(2)肱二头肌;舒张
(3)肌肉(骨骼肌);神经
(4)关节软骨;关节囊
(5)躲避敌害
14.(8分)请仔细阅读下列材料,分析并回答问题。
材料一:地球上自从35亿年前出现生命以来,已有5亿种生物存在过,如今绝大多数已经消失地质年代物种灭绝的速度极为缓慢,兽类平均8000年灭绝1种到1600年至1700年,每10年灭绝1种动物,鸟兽的平均灭绝速度为每年1种。一直以来,物种灭绝的速度在不断地加快。
材料二:一项研究显示了哺乳类和鸟类濒危或受到威胁的原因,如下表所示:
(1)由材料一可知,生物多样性面临的威胁主要体现在 物种灭绝的速度在不断地加快 。
(2)由材料二可知,哺乳类和鸟类濒危或受到威胁的主要原因是 栖息地丧失 。
(3)保护生物多样性的根本措施是保护生物的栖息环境, 保护生态系统的多样性 ,保护生物多样性最有效的措施是 建立自然保护区 。
(4)作为一名中学生,在保护生物多样性方面你准备怎么做? 响应相关的政策和法律法规(爱护周围的一草一木;不乱扔垃圾;不随地吐痰;多植树;注意保护环境等) (写一条即可)。
【答案】(1)物种灭绝的速度在不断地加快;
(2)栖息地丧失;
(3)保护生态系统的多样性;建立自然保护区;
(4)响应相关的政策和法律法规(爱护周围的一草一木;不乱扔垃圾;不随地吐痰;多植树;注意保护环境等)。
【解答】解:(1)由材料一“从1850年到1950年,鸟兽的平均灭绝速度为每年1种”可见一直以来生物多样性面临的威胁主要体现在物种灭绝的速度在不断地加快。
(2)由材料二可知,哺乳类和鸟类濒危或受到威胁的原因中栖息地丧失占32%,因此哺乳类和鸟类濒危或受到威胁的主要原因是栖息地丧失。
(3)保护生物多样性首先要保护生物的栖息环境,生物的栖息环境是生物赖以生存的基础,即保护了环境中的生物,二者构成生态系统,就是保护生态系统的多样性,保护生态系统的多样性,进行保护和管理叫建立自然保护区。
(4)保护生物多样性我们应该响应相关的政策和法律法规之外,我们还要做一些力所能及的事情,从周围做起,爱护周围的一草一木,不随地吐痰,注意保护环境等。
故答案为:
(1)物种灭绝的速度在不断地加快;
(2)栖息地丧失;
(3)保护生态系统的多样性;建立自然保护区;
(4)响应相关的政策和法律法规(爱护周围的一草一木;不乱扔垃圾;多植树。
15.(9分)生物分类是研究生物的一种基本方法。如图是海葵、鲤鱼、蜜蜂、蜗牛、鸽子、熊猫这6种动物的分类表解图,据图回答下列问题。
(1)在生物分类上,上述6种动物所属的最大的共同单位是 界 ;根据动物可将动物分为脊椎动物和无脊椎动物两大类。
(2)图中②代表的动物名称是 蜜蜂 ,该种动物的成员之间按照等级分化而建立分工,因此,它们是具有 社会 行为的动物。
(3)图中⑤代表的动物名称是 熊猫 ,这类动物具有高度发达的 神经 系统和感觉器官,能够灵敏地感知外界环境的变化,对环境的复杂多变及时作出反应。
(4)蜘蛛与上述六种动物中的 ② (填图中数字序号)具有最多的相同特征。这类动物除具有图中所示主要特征以外,还有 体表有坚韧的外骨骼 。
【答案】(1)界
(2)蜜蜂;社会
(3)熊猫;神经
(4)②;体表有坚韧的外骨骼
【解答】解:(1)生物分类单位由大到小是界、门、纲、目、科、属、种。界是最大的分类单位。在生物分类上。
(2)蜜蜂的身体许多体节构成的,并且分部,足和触角也分节。结合分析可知,该种动物的成员之间按照等级分化而建立分工,它们是具有社会行为的动物。
(3)哺乳动物的主要特征:体表通常有毛,牙齿有门齿,体腔内有膈,体温恒定、哺乳,图中⑤代表的动物名称是熊猫;这类动物具有高度发达的神经系统和感觉器官,对环境的复杂多变及时作出反应。
(4)蜘蛛是节肢动物,与上述六种动物中的②蜜蜂具有最多的相同特征,节肢动物除具有图中所示主要特征以外。
故答案为:
(1)界
(2)蜜蜂;社会
(3)熊猫;神经
(4)②;体表有坚韧的外骨骼
16.(10分)如图为某些微生物的结构示意图,请据图回答下列问题:
(1)图中A与B不属于同类微生物,主要原因是A没有 成形的细胞核 ,D是通过 孢子 来繁殖后代的。
(2)观察图中生物,C与A、B、D相比没有细胞结构,仅由蛋白质外壳和内部的 遗传物质 组成,它必须寄生在其他生物的活细胞内。
(3)在日常生活中,制作馒头或面包要用到图中 B (填字母)种生物。
(4)面酱是北方面食中常用的一种佐料,其制作流程为:面粉加水和成面团→蒸熟→冷却→加入曲精粉→培养→面糕曲→拌热盐水→酱醪保温(28℃~32℃)发酵→成熟酱醪→磨细、过筛→灭菌→成品。
①米曲霉是曲精粉的主要成分,米曲霉的菌体是由许多细胞连接起来的菌丝构成,属于 真菌 (填“细菌”或“真菌”)。
②将面团蒸熟,相当于“培养细菌、真菌的一般方法”中的 高温灭菌 ,其目的是 灭菌,避免其他杂菌污染 ;蒸熟面团后冷却的目的是 防止温度过高,杀死米曲霉 。
③面酱制作过程中,在面团中加入曲精粉,相当于“培养细菌、真菌的一般方法”中的 接种 这一过程。
【答案】(1)成形的细胞核;孢子;
(2)遗传物质;
(3)B;
(4)①真菌;
②高温灭菌;灭菌,避免其他杂菌污染;防止温度过高,杀死米曲霉;
③接种。
【解答】解:(1)细菌的结构包括:细胞壁、细胞膜、DNA集中区域、细胞膜。所以,A没有成形的细胞核,生有绿色的孢子,每个孢子在适宜的环境条件下。可见。
(2)病毒是一种体积非常微小,结构极其简单的生命形式,主要由内部的遗传物质和蛋白质外壳组成,只能寄生在活细胞里,利用细胞内的物质,这就是它的繁殖(自我复制),C与A、B,由蛋白质外壳和内部的遗传物质组成。
(3)做馒头或面包时,经常要用到B酵母菌,产生二氧化碳,遇热膨胀而形成小孔。
(4)①米曲霉是曲精粉的主要成分,米曲霉的菌体是由许多细胞连接起来的菌丝构成,属于真菌。
②将面团蒸熟,相当于“培养细菌,将面团蒸熟的目的是灭菌,蒸熟面团后冷却的目的是防止温度过高。
③加入曲精粉,相当于细菌。
故答案为:(1)成形的细胞核;孢子;
(2)遗传物质;
(3)B;
(4)①真菌;
②高温灭菌;灭菌;防止温度过高;
③接种。
声明:试题解析著作权属原因
偷猎
栖息地丧失
外来物种的影响
其他原因
鸟类
20%
60%
12%
8%
哺乳类
31%
32%
17%
20%
原因
偷猎
栖息地丧失
外来物种的影响
其他原因
鸟类
20%
60%
12%
8%
哺乳类
31%
32%
17%
20%
贵州省安顺市关岭县2023-—2024学年八年级上学期期末生物试题: 这是一份贵州省安顺市关岭县2023-—2024学年八年级上学期期末生物试题,共4页。试卷主要包含了选择题,非选择题等内容,欢迎下载使用。
贵州省安顺市安顺经济技术开发区2023-2024学年八年级上学期期末生物学试题: 这是一份贵州省安顺市安顺经济技术开发区2023-2024学年八年级上学期期末生物学试题,共4页。
贵州省安顺市2022-2023学年八年级下学期期末生物试卷: 这是一份贵州省安顺市2022-2023学年八年级下学期期末生物试卷,共12页。

